Préparé par Elysée NGONO MANGA, PMP Page 1
Les plus du PMBOK 6 :
Le nombre de processus passe de 47 à 49 (47 + 3 - 1 = 49)
On reste à 10 domaines de connaissance, dont certains qui ont changé d’appellation :
Resource Management (anciennement Human Resource Management), Schedule
Management (anciennement Time Management),
1. Project Integration Management
2. Project Scope Management
3. Project Schedule Management (Project Time Management, PMBOK 5)
4. Project Cost Management
5. Project Quality Management
6. Project Resource Management (Project Human Resource Management, PMBOK 5)
7. Project Communications Management
8. Project Risk Management
9. Project Procurement Management
10. Project Stakeholder Management
On reste à 5 groupe de processus
1. Initiating process group
2. Planning process group
3. Executing process group
4. Monitoring and Controlling process group
5. Closing process group
Les Ajouts (processus) :
1. Ajout de Implement Risk Responses (Executing Process Group)
2. Ajout de Manage Project Knowledge (Executing Process Group)
3. Ajout de Control Resources (Monitoring and Controlling Process Group)
Les Modifications (processus et domaines de connaissance) :
- Changement du nom de domaine de connaissance « Project Human
resource Management » en « Project Resource Management ». Ce domaine de
connaissance ne gère plus seulement les ressources humaines, mais aussi les
ressources matérielles et autres ressources différentes des ressources financières.
- Changement du nom de domaine de connaissance « Project Time Management » en
« Project Schedule Management »
- « Plan Resource Management » remplace « Plan Human Resource
Management »
- “Manage Quality” remplace “Perform Quality Assurance”
- “Acquire Resources” remplace « Acquire project team »
- “Develop Team” remplace “Develop Project Team”
- “Manage Team” remplace “Manage project team”
- “Monitor communications” remplace “Control Communications »
- “Monitor Risks” remplace “Control Risks”
Préparé par Elysée NGONO MANGA, PMP Page 2
- “Monitor Stakeholders Engagement” remplace “Control Stakeholder Engagement”
- « Estimate Activity Resources » n’appartient plus à « Time Management » le nouveau
« Schedule Management », il est déjà dans « Resource Management ».
Les Retraits :
 Close Procurements a été supprimé
Ajout de Manage Project Knowledge (Executing Process Group)
Description
C’est le processus qui permet d’exploiter les connaissances existantes dans une entreprise
(actif organisationnel) et d’en acquérir de nouvelles durant l’exécution de notre projet,
tout ceci dans le but d’atteindre les objectifs du projet, tout en mettant à jour l’actif
organisationnel existant.
Il s’agit concrètement d’un processus qui vise à exploiter l’expérience des projets passés
pour les projets présents, et d’anticiper la réussite des projets à venir : car dans un projet,
la première fois, c’est une erreur, mais la deuxième fois c’est une faute.
Ce processus nous évite de refaire deux fois la même erreur dans une entreprise, en
exploitant les expériences passées.
Il s’exécute tout au long du projet comme bien d’autres.
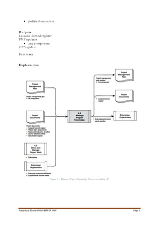
• KNOWLEDGE AREA : INTEGRATION MANAGEMENT
• MAIN OUTPUT: LESSONS LEARNED REGISTER
Inputs:
Project Management Plan
 all components
Project documents
 lessons learned register
 project team assignments
 WBS
 source selection criteria
 stakeholder register
Deliverables
EEF
OPA
Tools and Techniques
Expert Judgment
Knowledge Management
Information Management
Interpersonal and team skills
 active listening
 facilitation
 leadership
 networking
Préparé par Elysée NGONO MANGA, PMP Page 3
 political awareness
Outputs
Lessons learned register
PMP updates
 any component
OPA update
Summary
Explanations
Figure 1 : Manage Project Knowledge Process workflow [8]
Préparé par Elysée NGONO MANGA, PMP Page 4
Ajout de Implement Risk Responses (Executing Process Group)
Description
Processus qui permet de mettre en œuvre les plans ou les réponses aux risques recensés
durant le processus d’identification des risques de la phase de planification. C’est un
processus qui a été inséré dans la toute récente version du PMBOK, la 6 ème
édition. Les
professionnels du management de projets ont pensé qu’il était important d’implémenter les
réponses aux risques en même temps que le travail est réalisé.
Il garantit la gestion de proactivité et de l’anticipation sur l’impact que les risques pourraient
avoir sur notre projet, en minimisant les menaces et en augmentant les opportunités
individuelles du projet.
C’est un processus qui s’exécute tout au long du cycle de vie de projet.
Inputs
Project Management Plan
 Risk management plan
Project Documents
 lessons learned register
 risk register
 risk report
O.P.A
Tools and Techniques
Expert Judgment
Interpersonal skills and team skills
 influencing
PMIS
Outputs
Change Request
Project Documents Updates
 issue log
 lessons learned register
 project team assignments
 risk register
 risk report
Explanations
Préparé par Elysée NGONO MANGA, PMP Page 5
Figure 2: Implement Risks Responses Process workflow [8]
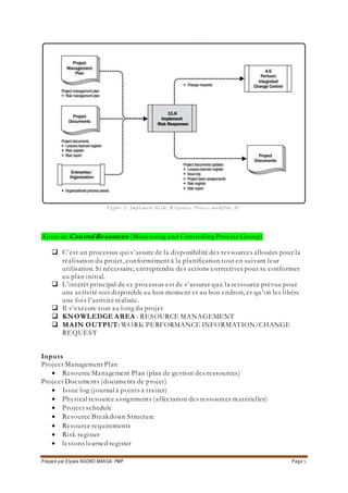
Ajout de Control Resources (Monitoring and Controlling Process Group)
 C’est un processus qui s’assure de la disponibilité des res sources allouées pour la
réalisation du projet, conformément à la planification tout en suivant leur
utilisation. Si nécessaire, entreprendre des actions correctives pour se conformer
au plan initial.
 L’intérêt principal de ce processus est de s’assurer que la ressource prévue pour
une activité soit disponible au bon moment et au bon endroit, et qu’on les libère
une fois l’activité réalisée.
 Il s’exécute tout au long du projet
 KNOWLEDGE AREA : RESOURCE MANAGEMENT
 MAIN OUTPUT: WORK PERFORMANCE INFORMATION/CHANGE
REQUEST
Inputs
Project Management Plan
 Resource Management Plan (plan de gestion des ressources)
Project Documents (documents de projet)
 Issue log (journal à points à traiter)
 Physical resource assignments (affectation des ressources matérielles)
 Project schedule
 Resource Breakdown Structure
 Resource requirements
 Risk register
 lessons learned register
Préparé par Elysée NGONO MANGA, PMP Page 6
WPD (données des performances d’exécution)
Agreements
O.P.A
Tools and Techniques
Data Analysis (analyse de données)
 Alternative analysis
 Cost-benefits analysis
 Performance review (revue des performance)
 Trend analysis (analyse des tendances)
Problem solving
Interpersonal skills and team skills
 influencing
 Negotiation
PMIS
Outputs
WPI
Change Request
Project Management Plan Updates
 Resource Management Plan
 Schedule baseline
 Cost Baseline
Project Documents Updates
 Assumption Log
 Issue log
 Lessons learned register
 Physical resource assignment
 Resource Breakdown structure
 Risk register
Explanations
Préparé par Elysée NGONO MANGA, PMP Page 7
Figure 3 : control Resource Process workflow [8]
Modification de Control Procurements:
Les attributions du processus Close procurements ont été transférées à ce niveau :
 Processus qui consiste à clôturer chacun des approvisionnements du projet :
chacun des accords passés dans le cadre du projet est ainsi finalisé pour que rien
ne lie plus de manière formelle (contractuelle) l’acheteur (buyer) et le vendeur
(seller).
 Il permet aussi l’archivage de tous les accords, toute la documentation liée à
l’exécution des contrats. Toutes ces données pourront être utilisées plus tard dans
d’autres projets
 Il s’assure que tout le travail et les livrables confiés aux sous-traitants sont fait
selon les exigences du p.m.p
 Finaliser toutes les réclamations et s’assurer tous les pa yements sont faits
 L’acheteur doit fournir au vendeur une documentation formelle montrant que le
contrat est bien clôturé
 Toutefois, il pourrait avoir certains engagements qui continuent à exister entre
buyer and seller (maintenance, garantie, etc.) même a près la clôture d’un contrat
 Procurements are closed when:
Préparé par Elysée NGONO MANGA, PMP Page 8
• A contrat is completed (le travail à faire dans le cadre du contrat est exécuté
complètement selon les termes spécifiés dans le contrat)
• A contrat is terminated before the work is completed (le contrat est interrompu
avant la fin programmée des termes du contrats)
 Les contrats sont généralement ”terminated “ par le buyer soit :
• Parce que le seller n’a pas respecté une des clauses spécifiées dans le contrat
(terminate a contract for cause if the seller breaches the contract) : le vendeur est
généralement payé pour le travail déjà fait, mais pas pour le travail en
cours. Il pourrait aussi faire l’objet de réclamation de la part du Buyer
• Parce qu’il ne veut plus le travail demandé (termination for conveniance) : le
vendeur est payé pour le travail déjà fait et pour le travail en cours.
 Il est rare d’autoriser à un seller de pouvoir annuler ( terminated) un contrat bienque
cela soit nécessaire dans certains cas.
 Tous les approvisionnements doivent toujours être clôturés (terminated or
completed)

Les Plus du PMBok 6th Edition.

  • 1.
    Préparé par ElyséeNGONO MANGA, PMP Page 1 Les plus du PMBOK 6 : Le nombre de processus passe de 47 à 49 (47 + 3 - 1 = 49) On reste à 10 domaines de connaissance, dont certains qui ont changé d’appellation : Resource Management (anciennement Human Resource Management), Schedule Management (anciennement Time Management), 1. Project Integration Management 2. Project Scope Management 3. Project Schedule Management (Project Time Management, PMBOK 5) 4. Project Cost Management 5. Project Quality Management 6. Project Resource Management (Project Human Resource Management, PMBOK 5) 7. Project Communications Management 8. Project Risk Management 9. Project Procurement Management 10. Project Stakeholder Management On reste à 5 groupe de processus 1. Initiating process group 2. Planning process group 3. Executing process group 4. Monitoring and Controlling process group 5. Closing process group Les Ajouts (processus) : 1. Ajout de Implement Risk Responses (Executing Process Group) 2. Ajout de Manage Project Knowledge (Executing Process Group) 3. Ajout de Control Resources (Monitoring and Controlling Process Group) Les Modifications (processus et domaines de connaissance) : - Changement du nom de domaine de connaissance « Project Human resource Management » en « Project Resource Management ». Ce domaine de connaissance ne gère plus seulement les ressources humaines, mais aussi les ressources matérielles et autres ressources différentes des ressources financières. - Changement du nom de domaine de connaissance « Project Time Management » en « Project Schedule Management » - « Plan Resource Management » remplace « Plan Human Resource Management » - “Manage Quality” remplace “Perform Quality Assurance” - “Acquire Resources” remplace « Acquire project team » - “Develop Team” remplace “Develop Project Team” - “Manage Team” remplace “Manage project team” - “Monitor communications” remplace “Control Communications » - “Monitor Risks” remplace “Control Risks”
  • 2.
    Préparé par ElyséeNGONO MANGA, PMP Page 2 - “Monitor Stakeholders Engagement” remplace “Control Stakeholder Engagement” - « Estimate Activity Resources » n’appartient plus à « Time Management » le nouveau « Schedule Management », il est déjà dans « Resource Management ». Les Retraits :  Close Procurements a été supprimé Ajout de Manage Project Knowledge (Executing Process Group) Description C’est le processus qui permet d’exploiter les connaissances existantes dans une entreprise (actif organisationnel) et d’en acquérir de nouvelles durant l’exécution de notre projet, tout ceci dans le but d’atteindre les objectifs du projet, tout en mettant à jour l’actif organisationnel existant. Il s’agit concrètement d’un processus qui vise à exploiter l’expérience des projets passés pour les projets présents, et d’anticiper la réussite des projets à venir : car dans un projet, la première fois, c’est une erreur, mais la deuxième fois c’est une faute. Ce processus nous évite de refaire deux fois la même erreur dans une entreprise, en exploitant les expériences passées. Il s’exécute tout au long du projet comme bien d’autres. • KNOWLEDGE AREA : INTEGRATION MANAGEMENT • MAIN OUTPUT: LESSONS LEARNED REGISTER Inputs: Project Management Plan  all components Project documents  lessons learned register  project team assignments  WBS  source selection criteria  stakeholder register Deliverables EEF OPA Tools and Techniques Expert Judgment Knowledge Management Information Management Interpersonal and team skills  active listening  facilitation  leadership  networking
  • 3.
    Préparé par ElyséeNGONO MANGA, PMP Page 3  political awareness Outputs Lessons learned register PMP updates  any component OPA update Summary Explanations Figure 1 : Manage Project Knowledge Process workflow [8]
  • 4.
    Préparé par ElyséeNGONO MANGA, PMP Page 4 Ajout de Implement Risk Responses (Executing Process Group) Description Processus qui permet de mettre en œuvre les plans ou les réponses aux risques recensés durant le processus d’identification des risques de la phase de planification. C’est un processus qui a été inséré dans la toute récente version du PMBOK, la 6 ème édition. Les professionnels du management de projets ont pensé qu’il était important d’implémenter les réponses aux risques en même temps que le travail est réalisé. Il garantit la gestion de proactivité et de l’anticipation sur l’impact que les risques pourraient avoir sur notre projet, en minimisant les menaces et en augmentant les opportunités individuelles du projet. C’est un processus qui s’exécute tout au long du cycle de vie de projet. Inputs Project Management Plan  Risk management plan Project Documents  lessons learned register  risk register  risk report O.P.A Tools and Techniques Expert Judgment Interpersonal skills and team skills  influencing PMIS Outputs Change Request Project Documents Updates  issue log  lessons learned register  project team assignments  risk register  risk report Explanations
  • 5.
    Préparé par ElyséeNGONO MANGA, PMP Page 5 Figure 2: Implement Risks Responses Process workflow [8] Ajout de Control Resources (Monitoring and Controlling Process Group)  C’est un processus qui s’assure de la disponibilité des res sources allouées pour la réalisation du projet, conformément à la planification tout en suivant leur utilisation. Si nécessaire, entreprendre des actions correctives pour se conformer au plan initial.  L’intérêt principal de ce processus est de s’assurer que la ressource prévue pour une activité soit disponible au bon moment et au bon endroit, et qu’on les libère une fois l’activité réalisée.  Il s’exécute tout au long du projet  KNOWLEDGE AREA : RESOURCE MANAGEMENT  MAIN OUTPUT: WORK PERFORMANCE INFORMATION/CHANGE REQUEST Inputs Project Management Plan  Resource Management Plan (plan de gestion des ressources) Project Documents (documents de projet)  Issue log (journal à points à traiter)  Physical resource assignments (affectation des ressources matérielles)  Project schedule  Resource Breakdown Structure  Resource requirements  Risk register  lessons learned register
  • 6.
    Préparé par ElyséeNGONO MANGA, PMP Page 6 WPD (données des performances d’exécution) Agreements O.P.A Tools and Techniques Data Analysis (analyse de données)  Alternative analysis  Cost-benefits analysis  Performance review (revue des performance)  Trend analysis (analyse des tendances) Problem solving Interpersonal skills and team skills  influencing  Negotiation PMIS Outputs WPI Change Request Project Management Plan Updates  Resource Management Plan  Schedule baseline  Cost Baseline Project Documents Updates  Assumption Log  Issue log  Lessons learned register  Physical resource assignment  Resource Breakdown structure  Risk register Explanations
  • 7.
    Préparé par ElyséeNGONO MANGA, PMP Page 7 Figure 3 : control Resource Process workflow [8] Modification de Control Procurements: Les attributions du processus Close procurements ont été transférées à ce niveau :  Processus qui consiste à clôturer chacun des approvisionnements du projet : chacun des accords passés dans le cadre du projet est ainsi finalisé pour que rien ne lie plus de manière formelle (contractuelle) l’acheteur (buyer) et le vendeur (seller).  Il permet aussi l’archivage de tous les accords, toute la documentation liée à l’exécution des contrats. Toutes ces données pourront être utilisées plus tard dans d’autres projets  Il s’assure que tout le travail et les livrables confiés aux sous-traitants sont fait selon les exigences du p.m.p  Finaliser toutes les réclamations et s’assurer tous les pa yements sont faits  L’acheteur doit fournir au vendeur une documentation formelle montrant que le contrat est bien clôturé  Toutefois, il pourrait avoir certains engagements qui continuent à exister entre buyer and seller (maintenance, garantie, etc.) même a près la clôture d’un contrat  Procurements are closed when:
  • 8.
    Préparé par ElyséeNGONO MANGA, PMP Page 8 • A contrat is completed (le travail à faire dans le cadre du contrat est exécuté complètement selon les termes spécifiés dans le contrat) • A contrat is terminated before the work is completed (le contrat est interrompu avant la fin programmée des termes du contrats)  Les contrats sont généralement ”terminated “ par le buyer soit : • Parce que le seller n’a pas respecté une des clauses spécifiées dans le contrat (terminate a contract for cause if the seller breaches the contract) : le vendeur est généralement payé pour le travail déjà fait, mais pas pour le travail en cours. Il pourrait aussi faire l’objet de réclamation de la part du Buyer • Parce qu’il ne veut plus le travail demandé (termination for conveniance) : le vendeur est payé pour le travail déjà fait et pour le travail en cours.  Il est rare d’autoriser à un seller de pouvoir annuler ( terminated) un contrat bienque cela soit nécessaire dans certains cas.  Tous les approvisionnements doivent toujours être clôturés (terminated or completed)