1
Master spécialisé : Ingénierie des Projets et Management d’Affaires
Un rapport d’exposé sur le thème :
(Chapitre 3 du PMBOK)
Encadré par : Réalisé par :
Pr. El KASBAOUI Tarik l’étudiant : JABBAR Youness
l’étudiant AMINE Oussama
Année universitaire : 2016/2017
2
Le plan
Introduction
I. INTERACTIONS ENTRE PROCESSUS DE MANAGEMENT DE
PROJET
II. GROUPEDE PROCESSUS DE MANAGEMENT
III. GROUPEDE PROCESSUS DE DEMARRAGE
IV. GROUPEDE PROCESSUS DE PLANIFICATION
V. GROUPEDE PROCESSUS D’EXECUTION
VI. GROUPEDE PROCESSUS DE SURVIELLANCE ET DE MAITRISE
VII. GROUPEDE PROCESSUS DE CLOTURE
3
Introduction
Le management de projet est l’application de connaissances, de compétences, d’outils et de
techniques aux activités d’un projet afin d’en satisfaire les exigences. Cette application de
connaissances nécessite le management efficace de processus appropriés.
Un processus est un ensemble d’actions et d’activités en relation les unes avec les autres,
menées à bien pour aboutir à un ensemble prédéfini de produits, de résultats ou de services.
Chaque processus est caractérisé par ses données d’entrée, les outils et techniques applicables
et les données de sortie qui en résultent. Le chef de projet, comme cela a été expliqué dans les
chapitres 1 et 2, doit tenir compte des actifs organisationnels et des facteurs
environnementaux de l’entreprise. Ils doivent être pris en considération pour chaque
processus, même si la spécification du processus ne les mentionne pas explicitement comme
des données d’entrée.
Les actifs organisationnels fournissent des directives et des critères permettant d’adapter les
processus de l’organisation aux besoins spécifiques du projet. Les facteurs environnementaux
de l’entreprise peuvent imposer des contraintes sur les options de management de projet.
Pour assurer le succès d’un projet, l’équipe de projet doit :
• sélectionner les processus appropriés qui sont nécessaires à l’atteinte des objectifs du projet,
• utiliser une approche définie qui tienne compte des exigences,
• respecter les exigences afin de satisfaire aux besoins et aux attentes des parties prenantes, et
• trouver un équilibre entre des demandes divergentes concernant le contenu, les délais, le
coût, la qualité, les ressources et le risque, afin de fournir un produit de qualité.
Les projets existent au sein d’une organisation et ne peuvent pas être exécutés en système
fermé. Ils nécessitent des données d’entrée venant de l’organisation et au-delà, et apportent en
retour des capacités à l’organisation. Les processus de projet peuvent générer des
informations qui amélioreront le management de projets futurs.
Cette norme décrit la nature des processus de management de projet en termes d’intégration
des processus entre eux, de leurs interactions et des buts qu’ils poursuivent. Ces processus
sont rassemblés en cinq groupes appelés groupes de processus de management de projet (ou
groupes de processus), à savoir :
4
le groupe de processus de démarrage. Ces processus permettent de définir un nouveau
projet ou une nouvelle phase d’un projet existant en obtenant l’autorisation de démarrer le
projet ou la phase.
• le groupe de processus de planification. Ces processus permettent d’élaborer le contenu du
projet, d’affiner les objectifs et de définir la suite des actions nécessaires a l’atteinte des
objectifs pour lesquels le projet a ete entrepris.
• le groupe de processus d’exécution. Ces processus permettent d’accomplir le travail
défini dans le plan de management du projet afin de respecter les spécifications du projet.
• le groupe de processus de surveillance et de maîtrise. Ces processus permettent de suivre,
de revoir et de réguler l’avancement et la performance du projet, d’identifier les parties
dans lesquelles des modifications du plan s’avèrent nécessaires, et d’entreprendre les
modifications correspondantes.
• Le groupe de processus de clôture. Ces processus permettent de finaliser toutes les
activités dans tous les groupes de processus afin de clore formellement le projet ou la phase.
l. interactions entre processus de management de projet
Les processus de management de projet sont présentés comme des composants distincts ayant
des interfaces clairement définies. Toutefois, dans la pratique, ils présentent des
chevauchements et des interactions dont les modalités ne sont pas complètement détaillées ici.
Les praticiens du management de projet les plus expérimentés s’accordent à reconnaître qu’il
existe plusieurs façons de manager un projet. Les groupes de processus nécessaires et les
processus qu’ils comportent sont des guides qui aident à appliquer correctement, au cours du
projet, la connaissance et les compétences en management de projet. Cette application des
processus de management de projet est itérative et de nombreux processus se répètent au
cours du projet.
5
L’existence des interactions entre les processus de management de projet est nécessaires car
ces processus sont liés les uns aux autres, où les sorties d’un processus sont les entrés d’un
autre. Le processus de surveillance et de maitrise est responsable le bon fonctionnement des
autres processus, dès le lancement du Project jusqu’à sa fin.
Les groupes de processus interagissent durant une phase ou un projet jusqu’à ce que les
critères de ces derniers soit satisfis, comme par exemple le groupe de processus de
planification influence le groupe de processus d’exécution si il avoir des modifications.
6
II. groupe de processus de management de projet
Cette section identifie et décrit les cinq groupes de processus de management de projet
nécessaires à tout projet.
7
Le schéma ci-dessus montre en résumé les flux et les interactions de base entre les groupes de
processus et les parties prenantes particulières. Par exemple le groupe de processus de
démarrage livre la charte de projet au groupe de planification et ce dernier livre a lui les
documents d’approvisionnement, ainsi il a des autres facteurs externes comme les facteurs
environnementaux ont des relations avec les groupes des processus, sans oubliant que elles
existent des interactions aux sien de chaque groupe de processus lui-même.
Le tableau 3-1 montre comment se répartissent les 42 processus de management de projet
dans les 5 groupes de processus de management de projet et les 9 domaines de connaissance
en management de projet. Les processus de management de projet sont indiqués dans le
groupe de processus où se déroulent la plupart des activités. Par exemple, un processus n’est
pas considéré comme nouveau s’il se trouve normalement dans le groupe de processus de
planification et est mis à jour dans le groupe de processus d’exécution.
8
9
III. groupe de processus de démarrage
Le groupe de processus de démarrage comprend les processus qui permettent de définir un
nouveau projet, ou une nouvelle phase d’un projet existant, moyennant l’autorisation de
démarrer le projet ou la phase. C’est dans les processus de démarrage que le contenu initial est
défini et que les ressources financières initiales sont engagées. Les parties prenantes internes
et externes, qui vont interagir et influencer le résultat d’ensemble, sont identifiées. Le chef de
projet est alors sélectionné, s’il ne l’est pas déjà. Ces informations sont introduites dans la
charte du projet et le registre des parties prenantes. Le projet devient officiellement autorisé
lorsque la charte du projet est approuvée. Bien que l’équipe de management de projet puisse
participer à la rédaction de la charte du projet, l’approbation et le financement sont traités en
dehors des limites du projet.
Dans le cadre du groupe de processus de démarrage, beaucoup de projets d’envergure ou
complexes peuvent être divisés en phases. Dans de tels projets, les processus de démarrage se
déroulent au cours des phases suivantes pour valider les décisions prises au cours des
processus Élaborer la charte du projet et Identifier les parties prenantes. La référence aux
processus de démarrage en début de chaque phase aide à maintenir le projet centré sur le(s)
besoin(s) d’affaires pour le(s)quel(s) il a été entrepris. Les critères de succès sont vérifiés, et
l’influence et les objectifs des parties prenantes du projet sont examinés. Il est alors décidé
soit de poursuivre le projet, soit de le retarder ou de l’arrêter. L’implication des clients et
autres parties prenantes lors du démarrage améliore généralement les chances d’un
engagement commun, d’une acceptation des livrables, et de satisfaction des clients et autres
parties prenantes.
10
Les processus de démarrage peuvent être réalisés par des processus organisationnels de
programme ou de portefeuille externes à la maîtrise du contenu du projet. Par exemple, avant
le démarrage d’un projet, le besoin d’exigences de haut niveau peut être documenté dans le
cadre d’une initiative organisationnelle plus large. La faisabilité d’une nouvelle démarche
peut être établie par un processus d’évaluation de diverses possibilités. Une description claire
des objectifs du projet est élaborée, à laquelle sont ajoutées les raisons de penser qu’un projet
particulier est la meilleure solution pour respecter les exigences. La documentation de cette
décision peut également contenir l’énoncé initial du contenu du projet, les livrables, la durée
du projet et une prévision des ressources pour l’analyse des investissements de l’organisation.
C’est au cours des processus de démarrage que le chef de projet reçoit l’autorité d’utiliser les
ressources organisationnelles pour conduire les activités suivantes du projet.
Le groupe de processus de démarrage (voir figure 3-5) comprend les processus de
management de projet suivants (voir les figures 3-6 et 3-7) :
11
1. Elaborer la charte de projet
Élaborer la charte du projet est le processus qui consiste à élaborer le document qui autorise
formellement un projet, ou une phase de projet, et a documenter les exigences initiales qui
doivent satisfaire aux besoins et aux attentes des parties prenantes. Dans le cas des projets a
phases multiples, ce processus est utilisé pour valider ou affiner les décisions prises au cours
d’une itération précédente du processus Élaborer la charte du projet.
2. Identifier les parties prenantes
Identifier les parties prenantes est le processus qui consiste à identifier toutes les personnes
ou organisations touchées par le projet, et a documenter les informations pertinentes à leurs
intérêts, leur participation et l’impact sur le succès du projet.
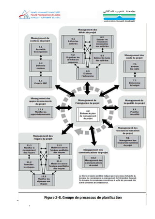
IV. groupe de processus de planification
Le groupe de processus de planification comprend les processus permettant d’établir le
contenu total de l’effort, de définir et affiner les objectifs, et de préciser la suite des actions
nécessaires à l’atteinte des objectifs. Les processus de planification permettent d’élaborer le
plan de management du projet et les documents du projet qui seront utilisés pour mener à bien
le projet.
12
13
Le plan de management du projet et les documents du projet, élaborés comme données de
sortie à partir du groupe de processus de planification, mettront l’accent sur tous les aspects
relatifs au contenu, à l’échéancier, aux coûts, à la qualité, à la communication, aux risques et
aux approvisionnements. Les mises à jour dues aux modifications approuvées en cours du
projet peuvent avoir un impact significatif sur des parties du plan de management et des
documents du projet. Ces mises à jour amènent plus de précision au niveau de l’échéancier,
des coûts et des ressources nécessaires à l’achèvement du contenu défini du projet.
D’autres interactions entre les processus du groupe de processus de planification dépendent de
la nature du projet. Par exemple, certains projets comportent peu de risque, ou aucun risque
identifiable, tant que la plus grande partie de la planification n’est pas faite. L’équipe de projet
pourrait constater, à ce moment-là, que les cibles de coût et d’échéancier sont trop difficiles à
atteindre et que, par conséquent, un nombre considérablement plus important de risques
pourraient se présenter, qui n’avaient pas été envisagés auparavant. Les résultats de ces
itérations sont documentés en tant que mises à jour du plan de management ou des documents
du projet.
1. Elaborer le plan de management de projet
Élaborer le plan de management du projet est le processus qui consiste à documenter les
actions nécessaires à la définition, la préparation, l’intégration et la coordination de tous les
plans subsidiaires. Le plan de management du projet devient la source principale
d’informations sur les modalités de planification, exécution, surveillance et maitrise, et
clôture du projet.
2 . Recueillir les exigences
14
Le processus de recueillir les exigences est responsable de réunir et traiter les exigences et les
besoins des parties prenantes pour atteindre les objectifs de projets.
3. Définir le contenu
Définir le contenu est le processus qui consiste à élaborer une description détaillée du projet et
du produit.
4. Créer la SDP
Créer la structure de découpage du projet est le processus qui consiste à subdiviser les
livrables et le travail du projet en composants plus petits et plus faciles à maîtriser, surtout en
cas des grands projets ou des projets complexes.
15
5. définir les activités
Définir les activités, un processus qui consiste à déterminer la description des activités et les
actions spécifiques pour élaborer la liste des activités et produire les livrables du projet.
6. Organiser les activités en séquence
Organiser les activités en séquence est le processus qui consiste à identifier et à documenter
les relations entre les activités du projet.
7. Estimer les ressources nécessaires aux activités
16
Estimer les ressources nécessaires aux activités est le processus qui consiste à définir le profil
des personnes et à estimer leur nombre, le type et la quantité de matériels, d’équipements ou
de fournitures, nécessaires à l’accomplissement de chaque activité.
3.4.8 Estimer la durée des activités :
L’estimation de durée des activités est le processus qui consiste à évaluer le nombre de
période de travail nécessaire à l’achèvement des activités avec les ressources estimées.
Ce processus nécessite que ressources et efforts de travail soient déjà estimés. L’incertitude et
la subjectivité associée à une évaluation émanant de personnes différentes est également
diminuée.
3.4.9 Élaborer l’échéancier :
L'échéancier du projet est essentiel dans le management de projet. Il contient les dates de
début et de fin prévues relatives aux activités et jalons du projet. Il confirme également les
activités liées à d'autres, ce qui permet au chef de projet de hiérarchiser l'ordre dans lequel les
activités doivent être effectuées. L'élaboration de l'échéancier est un processus continu tout au
long du cycle de vie du projet, car de nombreux facteurs peuvent accélérer ou retarder les
livrables dans un projet. Dans un management de projet réussi, il est essentiel de pouvoir
17
identifier rapidement les impacts possibles, évaluer l'effet sur toutes les activités du projet, et
ajuster les activités du projet selon le besoin pour minimiser les risques.
On utilise la même méthode d’entrée sortie dans cette situation, en respectant toujours les
composants définie dans la figure.
3.4.10 Estimer les coûts :
Les procédures d’estimation des coûts servent à établir un budget et à surveiller le rendement
associé à ce budget. Pour être efficace, la surveillance doit être axée sur l'utilisation réelle et
prévue d'éléments, comme le temps des personnes, les matériaux, l'équipement, les
installations et le transport. Il ne faut pas aussi oublier de prendre les risques interne comme le
personnel et les risques externes comme la concurrence dans notre calcule, ainsi que
l’aptitude de l’entreprise à faire face à ses coûts.
3.4.11 Déterminer le budget :
Etablir le budget prévisionnel d’un projet consiste à prévoir le plus précisément possible
l’ensemble des dépenses et des recettes occasionnées pour la durée totale du projet. C’est un
élément primordial d’un dossier qui doit être réalisé en parfaite cohérence avec la durée et les
actions mise en œuvre lors du projet.
D’autres part, il faut faire un suivi des coûts car ceux-ci peuvent changer entre temps.
3.4.12 Planifier la qualité :
18
la planification est une opération à réaliser régulièrement. La fréquence de la planification
dépend en fait de la fréquence de la revue des résultats et des changements qui peuvent
modifier le fonctionnement de l’organisation. Un organisme peut effectuer cette planification
de façon mensuelle et tel autre adopter une fréquence semestrielle. Il s’agit de procéder
comme on le fait généralement en matière de comptabilité et de finances et de faire des états
réguliers pour ne pas se laisser surprendre par un résultat négatif en fin de bilan. Une
planification régulière permet de réagir par anticipation à des variations de situations.
Après cela il faut mettre en place d’un plan de management de qualité, est l'ensemble des
actions mises en place par une entreprise qui souhaite avoir une démarche qualité ou
d'amélioration continue dans le but d'augmenter la qualité de sa production et son
organisation.
3.4.13 Élaborer le plan des ressources humaines :
Le plan des ressources humaines prévoit les besoins futurs de l’organisation en gestion RH.
On peut faire cet exercice après avoir analysé les ressources humaines dont dispose
l’organisation, le marché du travail externe et l’impact qu’auront sur l’organisation les
tendances qui se dessinent pour l’avenir en ce qui a trait aux ressources humaines. L’analyse
concernant la gestion des ressources humaines externes.
3.4.14 Planifier les communications :
19
Un plan de communications ressemble à une carte routière, qui indique où sommes-nous et où
veut-on nous rendre, du point de vue des communications. Il décrira le processus complet de
la communication à l'auditoire que vous ciblez, de l'énumération des objectifs à l'évaluation
des résultats. Un bon plan de communications décrira également en détail l'ensemble des
objectifs de votre organisation en ce qui a trait au projet spécifique entrepris.
3.4.15 Planifier le management des risques :
Un management des risques du projet comprend les processus de planification du
management des risques, d’identification, d’analyse, de planification des réponses, ainsi que
de maîtrise des risques dans le cadre d’un projet. Les objectifs du management des risques du
projet sont d’accroître la probabilité et l’impact des événements positifs, et de réduire la
probabilité et l’impact des événements négatifs dans le cadre du projet.
De plus tous les Plans étudié antérieurement sont pris en compte lors de cet exercice.
3.4.16 Identifier les risques :
20
L'évaluation des risques professionnels consiste à identifier les risques auxquels sont soumis
les salariés d'un établissement, en vue de mettre en place des actions de prévention pertinentes
couvrant les dimensions techniques, humaines et organisationnelles. Elle constitue l'étape
initiale de toute démarche de prévention en santé et sécurité au travail.
3.4.17 Mettre en œuvre l’analyse qualitative des risques :
Les méthodes qualitatives d'analyse de risques permettent d'identifier les événements
dangereux ou les enchaînements d'événements dangereux (scénarios) pouvant conduire à une
situation à risques, ainsi que les causes et les conséquences de ces événements. Elles sont
qualitatives puisqu'elles conduisent à une estimation des conséquences des événements
dangereux et non à un chiffrage de ces conséquences comme c'est le cas pour des méthodes
quantitatives.
3.4.18 Mettre en oeuvre l’analyse quantitative des risques :
21
Il permet d’opérer des simulations sur un planning pour en tirer des informations probabilistes
: dates de fin, duré du projet ou d’une phase. Ils fournissent des indicateurs précieux
concernant la sensibilité des tâches concernant la durée du projet. Ils fonctionnent en
véritables analyseurs de plannings dans la mesure où la simulation n’est possible que si le
planning est construit avec des liens logiques, c’est-à-dire à partir d’un diagramme PERT.
3.4.19 Planifier les réponses aux risques :
Ce processus consiste à développer des options et des actions permettant d’augmenter les
opportunités et de réduire les menaces relatives aux objectifs du projet.
L’activité en soi consiste à planifier les réponses aux risques et non pas à planifier le
traitement d’un risque.
3.4.20 Planifier les approvisionnements :
22
La planification des approvisionnements est un processus d’optimisation qui consiste à
identifier les besoins réels sur une période (en général annuelle) et à programmer le
réapprovisionnement des magasins (en quantité et suivant un calendrier) de manière à générer
le moins de charges possibles pour l’entreprise.
La fonction planification des approvisionnements est essentielle, elle a les objectifs suivants :
 rendre les ventes possibles ou fournir les kits nécessaires à l’assemblage pour assurer
les ventes, et pour ce faire, assurer la couverture du stock d’alimentation du poste
d’assemblage (kits) ;
 minimiser les stocks et les risques qui y sont associés ;
 maintenir la somme des coûts à un niveau minimal. Il s’agit là des coûts des
composants, mais aussi de leur gestion et de leur utilisation au niveau de
l’assemblage ;
 fournir un flux régulier des commandes aux fournisseurs afin d’en faire un partenaire.
Une demande fluctuante perturberait non seulement la qualité produit, mais aussi les
coûts de revient et les délais de livraison.
23
V . Groupe de processus d’exécution :
Le groupe de processus d'exécution met en œuvre les processus permettant de réaliser les
travaux définis dans le plan de gestion de projet afin de satisfaire les spécifications du projet.
Ce groupe de processus consiste à coordonner les personnes et les ressources, ainsi que
d'intégrer et d’exécuter les activités du projet.
Le management de l’intégration de notre projet induit aussi :
le Management des approvisionnements :procéder aux approvisionnements
Le management de la communication :Contrôler le flux des informations
Le management des ressources humaines et la qualité du projet :Constituer et dirige l’équipe
du projet.
24
Donc le groupe de processus Exécution consiste à coordonner le personnel et les ressources
pour atteindre le but du projet.
3.5.1 Diriger et piloter l’exécution du projet :
Diriger et piloter l’exécution du projet est le processus qui consiste à exécuter le travail
défini dans le plan de management du projet pour atteindre les objectifs du projet.
Diriger et piloter l'exécution du projet est un processus dont le but est de mettre en oeuvre le
plan de management du projet. C'est ici que le travail du projet à lieu. Il est important de
garder en mémoire que le plan de management de projet constitue la référence de base du
projet
3.5.2 Mettre en œuvre l’assurance qualité :
Elle consiste en une mise à jour et contrôle du plan de management de la qualité.
Recueillir des indicateurs pour confirmer que vous avez satisfait les exigences de qualité.
Analyser les indicateurs pour améliorer le processus.
Analyser et résoudre les problèmes liés à la qualité.
Mettez en œuvre les améliorations identifiées.
25
3.5.3 Constituer l’équipe de projet :
Avec toutes les interactions au sein de l'équipe projet entre les individualités qui réagissent en
fonction de leur vécu et de leurs besoins, voire stratégies personnelles, le rôle du chef est
fondamental. En effet, il doit faire travailler ce groupe en parfaite symbiose dans un temps
déterminé. L'exercice nécessite d'excellentes qualités et compétences d'animation et un certain
leadership (que la reconnaissance du groupe viennent des qualités reconnues du chef et non de
son statut) mais aussi affecter le personnel au postes adéquats et les focaliser sur l’objectif du
projet.
3.5.4 Développer l’équipe de projet :
Enfin, il faut développer la qualité des relations entre les membres de l’équipe. Pour cela, le
manager doit être exigeant et bienveillant. Exigeant car c’est une forme de respect pour son
salarié. Et bienveillant car le manager doit épauler ses subordonnées. C’est sa tâche
principale. « Cela implique que ce manager s’intéresse à son équipe, , le leader de la
formation en France et l’un des auteurs de « Happy management, osez manager par
l’enthousiasme ».
26
3.5.5 Diriger l’équipe de projet :
Contrairement au développement d’une équipe, la direction d’une équipe c’est réussir dans sa
mission, il faut avoir donc le sens de la performance pour le manager et son équipe.
Tout le monde devra aller dans le même sens pour atteindre les mêmes objectifs fixés qui sont
de plus en plus élevés dans cette situation économique difficile.
3.5.6 Diffuser les informations :
Elle a surtout un rôle essentiel dans le processus de prise de décision tant au niveau des
décisions opérationnelles quotidiennes qu’au niveau des grandes décisions stratégiques.
Les deux travers devant lesquels chaque collaborateur peut se retrouver sont :
- l’excès d’information (abondance, difficulté à discerner les degrés d’importance…)
- le déficit d’information pertinent et réellement nécessaire qui peut souvent être masquée par
le défaut précédent.
L'information a également un rôle dans la compréhension de ce qui se passe à l'intérieur et à
l'extérieur de l'entreprise.
3.5.7 Gérer les attentes des parties prenantes :
27
Ce processus consiste toujours à communiquer et à travailler avec les parties prenantes pour
satisfaire leurs besoins, leurs attentes et à traiter les problèmes au fur et à mesure qu’ils se
présentent. Toutefois la gestion de l’engagement des parties prenantes prendra appui non plus
seulement sur le plan de management des parties prenantes mais également sur le plan de
management des communications. Ce faisant, le chef de projet fera appel à ses compétences
interpersonnelles et managériales afin de promouvoir l’implication des parties prenantes avec
le soutien des différents moyens de communication préalablement identifiés dans le plan de
management des communications.
3.5.8 Procéder aux approvisionnements :
Ce processus consiste à obtenir les réponses de vendeurs, à sélectionner un vendeur et à
attribuer un contrat.
Dans le cadre de ce processus, l'équipe recevra des offres ou des propositions, et appliquera
des critères de sélection préalablement définis pour choisir un ou plusieurs vendeurs qui
soient qualifiés pour effectuer le travail et acceptables en tant que vendeurs.
28
VI. Groupe de processus de surveillance et de maîtrise :
Ces processus permettent de suivre, de revoir et de réguler l’avancement et la performance du
projet, d’identifier les parties dans lesquelles des modifications du plan s’avèrent nécessaires,
et d’entreprendre les modifications correspondantes. Le groupe de processus de surveillance
et de maitrise comprend également :
• La maitrise des modifications et la recommandation d’actions préventives en anticipation de
problèmes éventuels,
• La surveillance des activités en cours du projet par rapport au plan de management du projet
et à la référence de base du projet, et
•L’action sur les facteurs qui pourraient faire que l’on contourne la maitrise intégrée des
modifications, afin que seules les modifications approuvées soient mises en œuvre. Cette
surveillance continue apporte à l’équipe de projet un aperçu sur la sante du projet et identifie
les domaines demandant une attention supplémentaire. Le groupe de processus de
29
surveillance et de maitrise surveille et contrôle non seulement le travail en cours dans un
groupe de processus, mais aussi l’effort sur l’ensemble du projet. Dans les projets à phases
multiples, le groupe de processus de surveillance et de maitrise coordonne les phases du projet
afin de mettre en œuvre les actions correctives ou préventives qui vont remettre le projet en
conformité avec le plan de management du projet. Cette revue peut conduire à recommander
et approuver des mises à jour du plan de management du projet. Par exemple, le non-respect
de la date de fin d’une activité peut nécessiter des ajustements du plan actuel de management
des ressources humaines et le recours aux heures supplémentaires, ou des compromis entre les
objectifs du budget et ceux de l’échéancier.
3.6.1 Surveiller et maîtriser le travail du projet :
Surveiller et maîtriser les activités du projet est le processus qui consiste à suivre, revoir et
réguler les avancements pour atteindre les objectifs définis dans le plan de management du
projet. La surveillance comprend les rapports d’état, la mesure de l’avancement et les
prévisions. Les rapports d’avancement fournissent des informations sur la performance du
projet en ce qui concerne le contenu, l’échéancier, les couts, les ressources, la qualité et le
risque ; ces informations peuvent être utilisées comme données d’entrée pour les autres
processus.
3.6.2 Mettre en œuvre la gestion intégrée des modifications :
Mettre en œuvre la gestion intégrée des modifications est le processus qui consiste à examiner
toutes les demandes de modification, à approuver les modifications et a gérer les
modifications des livrables, des actifs organisationnels, des documents du projet et du plan de
management du projet.
30
3.6.3 Vérifier le contenu :
Vérifier le contenu est le processus qui consiste à formaliser l’acceptation des livrables
achevés du projet et donc d’analyser si les livrables sont valables.
3.6.4 Maîtriser le contenu :
Maîtriser le contenu est le processus qui consiste à surveiller l’état du contenu du projet et du
produit, et à gérer les modifications affectant la référence de base du contenu et donc de
maitriser les modifications apportées au contenu du projet
3.6.5 Maîtriser l’échéancier :
31
L’échéancier doit représenter votre meilleure hypothèse, à n’importe quel moment, sur la
manière de terminer le travail qui reste à faire. Plus votre projet est complexe, plus vous
devrez effectuer, au fil du temps, des changements dans votre « meilleure hypothèse ». C'est
pourquoi la gestion de l’échéancier du projet est une compétence si essentielle. Le chef de
projet doit évaluer l'échéancier de manière continue (généralement hebdomadaire) et
déterminer l’état du projet. En vous basant sur cet état et sur votre connaissance du travail qui
reste à faire, vous devez tracer un programme qui permette de terminer les travaux dans les
limites du budget initial et des délais fixés.
3.6.6 Maîtriser les coûts :
Elle consiste en :
Calculer ses coûts de revient ;
Maîtriser ses frais généraux ;
Choisir et contrôler les investissements.
3.6.7 Mettre en œuvre le contrôle qualité :
32
Ce processus consiste à identifier les exigences de qualité et les normes à respecter pour le
projet et ses livrables, et à documenter comment le projet démontrera sa conformité aux
exigences et aux normes de qualité appropriées.
3.6.8 Rendre compte de la performance :
L’analyse des performances constitue une étape importante d’une étude de projet. Dans
l’esprit de l’approche structuraliste de l’économie industrielle, les performances sont censées
exprimer le jeu d’un ensemble de variables relatives aux structures du secteur et aux
comportements de ses entreprises. C’est la raison pour laquelle l’analyse des performances
constitue généralement la dernière partie d’une étude de projet.
3.6.9 Surveiller et maîtriser les risques :
Il s’agit de l’évaluation et revue périodiques de tous les risques identifiés, puis mise à jour des
résultats à chaque itération du processus de management des risques mais aussi
l’identification des modifications associées aux risques existants et mise en place d'une
nouvelle analyse des risques afin de réduire les incertitudes .
33
3.6.10 Gérer les approvisionnements :
L'objectif d'un plan de gestion des approvisionnements consiste à décrire l'ensemble du
processus d'approvisionnement que l'équipe de projet suivra pour acquérir des biens et des
services. Ce plan figurera dans le plan de gestion de projet.
Le présent document vise à :
 décrire le processus de planification des approvisionnements;
 présenter les principales activités d'approvisionnement;
 exposer les hypothèses et les contraintes relatives à l'approvisionnement;
 présenter les organisations du Ministère qui sont responsables de l'approvisionnement;
 décrire le processus d'évaluation des soumissions; et
 définir les rôles et les responsabilités des personnes qui participent au processus.
VIII. Groupe de processus de clôture :
Ils permettent de finaliser toutes les activités dans tous les groupes de processus afin de clore
formellement le projet ou la phase.
34
Pour clôturer un projet, ce groupe doit :
 s’assurer que tous les produits ou services convenus, incluant la formation du
personnel, ont été livrés;
 fournir les procédures d’exploitation et de maintenance;
 prévoir le soutien technique et le dépannage;
 assurer l’approvisionnement en matières premières et en instruments;
 facturer le client selon les modalités convenues;
 honorer tous les paiements et donner suite aux réclamations;
 réaffecter le personnel;
 organiser des activités de reconnaissance à l’égard du personnel;
 rédiger et remettre le rapport final;
 effectuer la clôture comptable du projet
 clore les approvisionnements.
3.7.1 Clore le projet ou la phase :
La clôture du projet comprend les activités permettant de terminer de manière satisfaisante un
projet, pour les commanditaires et pour l'ensemble des parties intéressées. Elle organise la
capitalisation des connaissances créées par le projet.
35
3.7.2 Clore les approvisionnements :
Il s'agit dans ce processus de finaliser et régler les termes des contrats établis. Ce processus
travaille en étroite collaboration avec le processus «clore le projet ou la phase de projet». En
effet, il s'assure que le travail décrit dans les documents d'approvisionnement ont été fait de
manière satisfaisante : c'est la vérification du produit.
Conclusion :
Le management des processus est un mode de gestion d’entreprise prenant en compte toutes
les activités requises pour les orienter vers les clients, les structurer, les affecter, les
documenter, les analyser, les maîtriser et les optimiser, afin d’améliorer la performance
globale de l’organisation.
Chaque processus se caractérise par des objectifs clairs, des tâches, des responsabilités claires,
des enchaînements et des interfaces entre services identifiés et correctement gérés.
Il implique la mesure de l’efficacité individuelle et globale des processus dans une optique de
recherche permanente d’amélioration et de performance, il permet entre autres :
– privilégier en outre un mode de management transverse, le flux du processus traversant
l’entreprise
– associe les acteurs dans la démarche et encourage le travail en équipe,
– oriente toutes les actions vers la satisfaction des attentes des clients,
– vise, au travers de l’identification et de la résolution des dysfonctionnements l’élimination
de la non-valeur ajoutée, la réduction des coûts, des ressources consommées, des temps
d’attente, etc…
– met en place une mesure et un suivi de la performance des processus dans le cadre de
l’amélioration continue.

Le processus-de-management-du-projet

  • 1.
    1 Master spécialisé :Ingénierie des Projets et Management d’Affaires Un rapport d’exposé sur le thème : (Chapitre 3 du PMBOK) Encadré par : Réalisé par : Pr. El KASBAOUI Tarik l’étudiant : JABBAR Youness l’étudiant AMINE Oussama Année universitaire : 2016/2017
  • 2.
    2 Le plan Introduction I. INTERACTIONSENTRE PROCESSUS DE MANAGEMENT DE PROJET II. GROUPEDE PROCESSUS DE MANAGEMENT III. GROUPEDE PROCESSUS DE DEMARRAGE IV. GROUPEDE PROCESSUS DE PLANIFICATION V. GROUPEDE PROCESSUS D’EXECUTION VI. GROUPEDE PROCESSUS DE SURVIELLANCE ET DE MAITRISE VII. GROUPEDE PROCESSUS DE CLOTURE
  • 3.
    3 Introduction Le management deprojet est l’application de connaissances, de compétences, d’outils et de techniques aux activités d’un projet afin d’en satisfaire les exigences. Cette application de connaissances nécessite le management efficace de processus appropriés. Un processus est un ensemble d’actions et d’activités en relation les unes avec les autres, menées à bien pour aboutir à un ensemble prédéfini de produits, de résultats ou de services. Chaque processus est caractérisé par ses données d’entrée, les outils et techniques applicables et les données de sortie qui en résultent. Le chef de projet, comme cela a été expliqué dans les chapitres 1 et 2, doit tenir compte des actifs organisationnels et des facteurs environnementaux de l’entreprise. Ils doivent être pris en considération pour chaque processus, même si la spécification du processus ne les mentionne pas explicitement comme des données d’entrée. Les actifs organisationnels fournissent des directives et des critères permettant d’adapter les processus de l’organisation aux besoins spécifiques du projet. Les facteurs environnementaux de l’entreprise peuvent imposer des contraintes sur les options de management de projet. Pour assurer le succès d’un projet, l’équipe de projet doit : • sélectionner les processus appropriés qui sont nécessaires à l’atteinte des objectifs du projet, • utiliser une approche définie qui tienne compte des exigences, • respecter les exigences afin de satisfaire aux besoins et aux attentes des parties prenantes, et • trouver un équilibre entre des demandes divergentes concernant le contenu, les délais, le coût, la qualité, les ressources et le risque, afin de fournir un produit de qualité. Les projets existent au sein d’une organisation et ne peuvent pas être exécutés en système fermé. Ils nécessitent des données d’entrée venant de l’organisation et au-delà, et apportent en retour des capacités à l’organisation. Les processus de projet peuvent générer des informations qui amélioreront le management de projets futurs. Cette norme décrit la nature des processus de management de projet en termes d’intégration des processus entre eux, de leurs interactions et des buts qu’ils poursuivent. Ces processus sont rassemblés en cinq groupes appelés groupes de processus de management de projet (ou groupes de processus), à savoir :
  • 4.
    4 le groupe deprocessus de démarrage. Ces processus permettent de définir un nouveau projet ou une nouvelle phase d’un projet existant en obtenant l’autorisation de démarrer le projet ou la phase. • le groupe de processus de planification. Ces processus permettent d’élaborer le contenu du projet, d’affiner les objectifs et de définir la suite des actions nécessaires a l’atteinte des objectifs pour lesquels le projet a ete entrepris. • le groupe de processus d’exécution. Ces processus permettent d’accomplir le travail défini dans le plan de management du projet afin de respecter les spécifications du projet. • le groupe de processus de surveillance et de maîtrise. Ces processus permettent de suivre, de revoir et de réguler l’avancement et la performance du projet, d’identifier les parties dans lesquelles des modifications du plan s’avèrent nécessaires, et d’entreprendre les modifications correspondantes. • Le groupe de processus de clôture. Ces processus permettent de finaliser toutes les activités dans tous les groupes de processus afin de clore formellement le projet ou la phase. l. interactions entre processus de management de projet Les processus de management de projet sont présentés comme des composants distincts ayant des interfaces clairement définies. Toutefois, dans la pratique, ils présentent des chevauchements et des interactions dont les modalités ne sont pas complètement détaillées ici. Les praticiens du management de projet les plus expérimentés s’accordent à reconnaître qu’il existe plusieurs façons de manager un projet. Les groupes de processus nécessaires et les processus qu’ils comportent sont des guides qui aident à appliquer correctement, au cours du projet, la connaissance et les compétences en management de projet. Cette application des processus de management de projet est itérative et de nombreux processus se répètent au cours du projet.
  • 5.
    5 L’existence des interactionsentre les processus de management de projet est nécessaires car ces processus sont liés les uns aux autres, où les sorties d’un processus sont les entrés d’un autre. Le processus de surveillance et de maitrise est responsable le bon fonctionnement des autres processus, dès le lancement du Project jusqu’à sa fin. Les groupes de processus interagissent durant une phase ou un projet jusqu’à ce que les critères de ces derniers soit satisfis, comme par exemple le groupe de processus de planification influence le groupe de processus d’exécution si il avoir des modifications.
  • 6.
    6 II. groupe deprocessus de management de projet Cette section identifie et décrit les cinq groupes de processus de management de projet nécessaires à tout projet.
  • 7.
    7 Le schéma ci-dessusmontre en résumé les flux et les interactions de base entre les groupes de processus et les parties prenantes particulières. Par exemple le groupe de processus de démarrage livre la charte de projet au groupe de planification et ce dernier livre a lui les documents d’approvisionnement, ainsi il a des autres facteurs externes comme les facteurs environnementaux ont des relations avec les groupes des processus, sans oubliant que elles existent des interactions aux sien de chaque groupe de processus lui-même. Le tableau 3-1 montre comment se répartissent les 42 processus de management de projet dans les 5 groupes de processus de management de projet et les 9 domaines de connaissance en management de projet. Les processus de management de projet sont indiqués dans le groupe de processus où se déroulent la plupart des activités. Par exemple, un processus n’est pas considéré comme nouveau s’il se trouve normalement dans le groupe de processus de planification et est mis à jour dans le groupe de processus d’exécution.
  • 8.
  • 9.
    9 III. groupe deprocessus de démarrage Le groupe de processus de démarrage comprend les processus qui permettent de définir un nouveau projet, ou une nouvelle phase d’un projet existant, moyennant l’autorisation de démarrer le projet ou la phase. C’est dans les processus de démarrage que le contenu initial est défini et que les ressources financières initiales sont engagées. Les parties prenantes internes et externes, qui vont interagir et influencer le résultat d’ensemble, sont identifiées. Le chef de projet est alors sélectionné, s’il ne l’est pas déjà. Ces informations sont introduites dans la charte du projet et le registre des parties prenantes. Le projet devient officiellement autorisé lorsque la charte du projet est approuvée. Bien que l’équipe de management de projet puisse participer à la rédaction de la charte du projet, l’approbation et le financement sont traités en dehors des limites du projet. Dans le cadre du groupe de processus de démarrage, beaucoup de projets d’envergure ou complexes peuvent être divisés en phases. Dans de tels projets, les processus de démarrage se déroulent au cours des phases suivantes pour valider les décisions prises au cours des processus Élaborer la charte du projet et Identifier les parties prenantes. La référence aux processus de démarrage en début de chaque phase aide à maintenir le projet centré sur le(s) besoin(s) d’affaires pour le(s)quel(s) il a été entrepris. Les critères de succès sont vérifiés, et l’influence et les objectifs des parties prenantes du projet sont examinés. Il est alors décidé soit de poursuivre le projet, soit de le retarder ou de l’arrêter. L’implication des clients et autres parties prenantes lors du démarrage améliore généralement les chances d’un engagement commun, d’une acceptation des livrables, et de satisfaction des clients et autres parties prenantes.
  • 10.
    10 Les processus dedémarrage peuvent être réalisés par des processus organisationnels de programme ou de portefeuille externes à la maîtrise du contenu du projet. Par exemple, avant le démarrage d’un projet, le besoin d’exigences de haut niveau peut être documenté dans le cadre d’une initiative organisationnelle plus large. La faisabilité d’une nouvelle démarche peut être établie par un processus d’évaluation de diverses possibilités. Une description claire des objectifs du projet est élaborée, à laquelle sont ajoutées les raisons de penser qu’un projet particulier est la meilleure solution pour respecter les exigences. La documentation de cette décision peut également contenir l’énoncé initial du contenu du projet, les livrables, la durée du projet et une prévision des ressources pour l’analyse des investissements de l’organisation. C’est au cours des processus de démarrage que le chef de projet reçoit l’autorité d’utiliser les ressources organisationnelles pour conduire les activités suivantes du projet. Le groupe de processus de démarrage (voir figure 3-5) comprend les processus de management de projet suivants (voir les figures 3-6 et 3-7) :
  • 11.
    11 1. Elaborer lacharte de projet Élaborer la charte du projet est le processus qui consiste à élaborer le document qui autorise formellement un projet, ou une phase de projet, et a documenter les exigences initiales qui doivent satisfaire aux besoins et aux attentes des parties prenantes. Dans le cas des projets a phases multiples, ce processus est utilisé pour valider ou affiner les décisions prises au cours d’une itération précédente du processus Élaborer la charte du projet. 2. Identifier les parties prenantes Identifier les parties prenantes est le processus qui consiste à identifier toutes les personnes ou organisations touchées par le projet, et a documenter les informations pertinentes à leurs intérêts, leur participation et l’impact sur le succès du projet. IV. groupe de processus de planification Le groupe de processus de planification comprend les processus permettant d’établir le contenu total de l’effort, de définir et affiner les objectifs, et de préciser la suite des actions nécessaires à l’atteinte des objectifs. Les processus de planification permettent d’élaborer le plan de management du projet et les documents du projet qui seront utilisés pour mener à bien le projet.
  • 12.
  • 13.
    13 Le plan demanagement du projet et les documents du projet, élaborés comme données de sortie à partir du groupe de processus de planification, mettront l’accent sur tous les aspects relatifs au contenu, à l’échéancier, aux coûts, à la qualité, à la communication, aux risques et aux approvisionnements. Les mises à jour dues aux modifications approuvées en cours du projet peuvent avoir un impact significatif sur des parties du plan de management et des documents du projet. Ces mises à jour amènent plus de précision au niveau de l’échéancier, des coûts et des ressources nécessaires à l’achèvement du contenu défini du projet. D’autres interactions entre les processus du groupe de processus de planification dépendent de la nature du projet. Par exemple, certains projets comportent peu de risque, ou aucun risque identifiable, tant que la plus grande partie de la planification n’est pas faite. L’équipe de projet pourrait constater, à ce moment-là, que les cibles de coût et d’échéancier sont trop difficiles à atteindre et que, par conséquent, un nombre considérablement plus important de risques pourraient se présenter, qui n’avaient pas été envisagés auparavant. Les résultats de ces itérations sont documentés en tant que mises à jour du plan de management ou des documents du projet. 1. Elaborer le plan de management de projet Élaborer le plan de management du projet est le processus qui consiste à documenter les actions nécessaires à la définition, la préparation, l’intégration et la coordination de tous les plans subsidiaires. Le plan de management du projet devient la source principale d’informations sur les modalités de planification, exécution, surveillance et maitrise, et clôture du projet. 2 . Recueillir les exigences
  • 14.
    14 Le processus derecueillir les exigences est responsable de réunir et traiter les exigences et les besoins des parties prenantes pour atteindre les objectifs de projets. 3. Définir le contenu Définir le contenu est le processus qui consiste à élaborer une description détaillée du projet et du produit. 4. Créer la SDP Créer la structure de découpage du projet est le processus qui consiste à subdiviser les livrables et le travail du projet en composants plus petits et plus faciles à maîtriser, surtout en cas des grands projets ou des projets complexes.
  • 15.
    15 5. définir lesactivités Définir les activités, un processus qui consiste à déterminer la description des activités et les actions spécifiques pour élaborer la liste des activités et produire les livrables du projet. 6. Organiser les activités en séquence Organiser les activités en séquence est le processus qui consiste à identifier et à documenter les relations entre les activités du projet. 7. Estimer les ressources nécessaires aux activités
  • 16.
    16 Estimer les ressourcesnécessaires aux activités est le processus qui consiste à définir le profil des personnes et à estimer leur nombre, le type et la quantité de matériels, d’équipements ou de fournitures, nécessaires à l’accomplissement de chaque activité. 3.4.8 Estimer la durée des activités : L’estimation de durée des activités est le processus qui consiste à évaluer le nombre de période de travail nécessaire à l’achèvement des activités avec les ressources estimées. Ce processus nécessite que ressources et efforts de travail soient déjà estimés. L’incertitude et la subjectivité associée à une évaluation émanant de personnes différentes est également diminuée. 3.4.9 Élaborer l’échéancier : L'échéancier du projet est essentiel dans le management de projet. Il contient les dates de début et de fin prévues relatives aux activités et jalons du projet. Il confirme également les activités liées à d'autres, ce qui permet au chef de projet de hiérarchiser l'ordre dans lequel les activités doivent être effectuées. L'élaboration de l'échéancier est un processus continu tout au long du cycle de vie du projet, car de nombreux facteurs peuvent accélérer ou retarder les livrables dans un projet. Dans un management de projet réussi, il est essentiel de pouvoir
  • 17.
    17 identifier rapidement lesimpacts possibles, évaluer l'effet sur toutes les activités du projet, et ajuster les activités du projet selon le besoin pour minimiser les risques. On utilise la même méthode d’entrée sortie dans cette situation, en respectant toujours les composants définie dans la figure. 3.4.10 Estimer les coûts : Les procédures d’estimation des coûts servent à établir un budget et à surveiller le rendement associé à ce budget. Pour être efficace, la surveillance doit être axée sur l'utilisation réelle et prévue d'éléments, comme le temps des personnes, les matériaux, l'équipement, les installations et le transport. Il ne faut pas aussi oublier de prendre les risques interne comme le personnel et les risques externes comme la concurrence dans notre calcule, ainsi que l’aptitude de l’entreprise à faire face à ses coûts. 3.4.11 Déterminer le budget : Etablir le budget prévisionnel d’un projet consiste à prévoir le plus précisément possible l’ensemble des dépenses et des recettes occasionnées pour la durée totale du projet. C’est un élément primordial d’un dossier qui doit être réalisé en parfaite cohérence avec la durée et les actions mise en œuvre lors du projet. D’autres part, il faut faire un suivi des coûts car ceux-ci peuvent changer entre temps. 3.4.12 Planifier la qualité :
  • 18.
    18 la planification estune opération à réaliser régulièrement. La fréquence de la planification dépend en fait de la fréquence de la revue des résultats et des changements qui peuvent modifier le fonctionnement de l’organisation. Un organisme peut effectuer cette planification de façon mensuelle et tel autre adopter une fréquence semestrielle. Il s’agit de procéder comme on le fait généralement en matière de comptabilité et de finances et de faire des états réguliers pour ne pas se laisser surprendre par un résultat négatif en fin de bilan. Une planification régulière permet de réagir par anticipation à des variations de situations. Après cela il faut mettre en place d’un plan de management de qualité, est l'ensemble des actions mises en place par une entreprise qui souhaite avoir une démarche qualité ou d'amélioration continue dans le but d'augmenter la qualité de sa production et son organisation. 3.4.13 Élaborer le plan des ressources humaines : Le plan des ressources humaines prévoit les besoins futurs de l’organisation en gestion RH. On peut faire cet exercice après avoir analysé les ressources humaines dont dispose l’organisation, le marché du travail externe et l’impact qu’auront sur l’organisation les tendances qui se dessinent pour l’avenir en ce qui a trait aux ressources humaines. L’analyse concernant la gestion des ressources humaines externes. 3.4.14 Planifier les communications :
  • 19.
    19 Un plan decommunications ressemble à une carte routière, qui indique où sommes-nous et où veut-on nous rendre, du point de vue des communications. Il décrira le processus complet de la communication à l'auditoire que vous ciblez, de l'énumération des objectifs à l'évaluation des résultats. Un bon plan de communications décrira également en détail l'ensemble des objectifs de votre organisation en ce qui a trait au projet spécifique entrepris. 3.4.15 Planifier le management des risques : Un management des risques du projet comprend les processus de planification du management des risques, d’identification, d’analyse, de planification des réponses, ainsi que de maîtrise des risques dans le cadre d’un projet. Les objectifs du management des risques du projet sont d’accroître la probabilité et l’impact des événements positifs, et de réduire la probabilité et l’impact des événements négatifs dans le cadre du projet. De plus tous les Plans étudié antérieurement sont pris en compte lors de cet exercice. 3.4.16 Identifier les risques :
  • 20.
    20 L'évaluation des risquesprofessionnels consiste à identifier les risques auxquels sont soumis les salariés d'un établissement, en vue de mettre en place des actions de prévention pertinentes couvrant les dimensions techniques, humaines et organisationnelles. Elle constitue l'étape initiale de toute démarche de prévention en santé et sécurité au travail. 3.4.17 Mettre en œuvre l’analyse qualitative des risques : Les méthodes qualitatives d'analyse de risques permettent d'identifier les événements dangereux ou les enchaînements d'événements dangereux (scénarios) pouvant conduire à une situation à risques, ainsi que les causes et les conséquences de ces événements. Elles sont qualitatives puisqu'elles conduisent à une estimation des conséquences des événements dangereux et non à un chiffrage de ces conséquences comme c'est le cas pour des méthodes quantitatives. 3.4.18 Mettre en oeuvre l’analyse quantitative des risques :
  • 21.
    21 Il permet d’opérerdes simulations sur un planning pour en tirer des informations probabilistes : dates de fin, duré du projet ou d’une phase. Ils fournissent des indicateurs précieux concernant la sensibilité des tâches concernant la durée du projet. Ils fonctionnent en véritables analyseurs de plannings dans la mesure où la simulation n’est possible que si le planning est construit avec des liens logiques, c’est-à-dire à partir d’un diagramme PERT. 3.4.19 Planifier les réponses aux risques : Ce processus consiste à développer des options et des actions permettant d’augmenter les opportunités et de réduire les menaces relatives aux objectifs du projet. L’activité en soi consiste à planifier les réponses aux risques et non pas à planifier le traitement d’un risque. 3.4.20 Planifier les approvisionnements :
  • 22.
    22 La planification desapprovisionnements est un processus d’optimisation qui consiste à identifier les besoins réels sur une période (en général annuelle) et à programmer le réapprovisionnement des magasins (en quantité et suivant un calendrier) de manière à générer le moins de charges possibles pour l’entreprise. La fonction planification des approvisionnements est essentielle, elle a les objectifs suivants :  rendre les ventes possibles ou fournir les kits nécessaires à l’assemblage pour assurer les ventes, et pour ce faire, assurer la couverture du stock d’alimentation du poste d’assemblage (kits) ;  minimiser les stocks et les risques qui y sont associés ;  maintenir la somme des coûts à un niveau minimal. Il s’agit là des coûts des composants, mais aussi de leur gestion et de leur utilisation au niveau de l’assemblage ;  fournir un flux régulier des commandes aux fournisseurs afin d’en faire un partenaire. Une demande fluctuante perturberait non seulement la qualité produit, mais aussi les coûts de revient et les délais de livraison.
  • 23.
    23 V . Groupede processus d’exécution : Le groupe de processus d'exécution met en œuvre les processus permettant de réaliser les travaux définis dans le plan de gestion de projet afin de satisfaire les spécifications du projet. Ce groupe de processus consiste à coordonner les personnes et les ressources, ainsi que d'intégrer et d’exécuter les activités du projet. Le management de l’intégration de notre projet induit aussi : le Management des approvisionnements :procéder aux approvisionnements Le management de la communication :Contrôler le flux des informations Le management des ressources humaines et la qualité du projet :Constituer et dirige l’équipe du projet.
  • 24.
    24 Donc le groupede processus Exécution consiste à coordonner le personnel et les ressources pour atteindre le but du projet. 3.5.1 Diriger et piloter l’exécution du projet : Diriger et piloter l’exécution du projet est le processus qui consiste à exécuter le travail défini dans le plan de management du projet pour atteindre les objectifs du projet. Diriger et piloter l'exécution du projet est un processus dont le but est de mettre en oeuvre le plan de management du projet. C'est ici que le travail du projet à lieu. Il est important de garder en mémoire que le plan de management de projet constitue la référence de base du projet 3.5.2 Mettre en œuvre l’assurance qualité : Elle consiste en une mise à jour et contrôle du plan de management de la qualité. Recueillir des indicateurs pour confirmer que vous avez satisfait les exigences de qualité. Analyser les indicateurs pour améliorer le processus. Analyser et résoudre les problèmes liés à la qualité. Mettez en œuvre les améliorations identifiées.
  • 25.
    25 3.5.3 Constituer l’équipede projet : Avec toutes les interactions au sein de l'équipe projet entre les individualités qui réagissent en fonction de leur vécu et de leurs besoins, voire stratégies personnelles, le rôle du chef est fondamental. En effet, il doit faire travailler ce groupe en parfaite symbiose dans un temps déterminé. L'exercice nécessite d'excellentes qualités et compétences d'animation et un certain leadership (que la reconnaissance du groupe viennent des qualités reconnues du chef et non de son statut) mais aussi affecter le personnel au postes adéquats et les focaliser sur l’objectif du projet. 3.5.4 Développer l’équipe de projet : Enfin, il faut développer la qualité des relations entre les membres de l’équipe. Pour cela, le manager doit être exigeant et bienveillant. Exigeant car c’est une forme de respect pour son salarié. Et bienveillant car le manager doit épauler ses subordonnées. C’est sa tâche principale. « Cela implique que ce manager s’intéresse à son équipe, , le leader de la formation en France et l’un des auteurs de « Happy management, osez manager par l’enthousiasme ».
  • 26.
    26 3.5.5 Diriger l’équipede projet : Contrairement au développement d’une équipe, la direction d’une équipe c’est réussir dans sa mission, il faut avoir donc le sens de la performance pour le manager et son équipe. Tout le monde devra aller dans le même sens pour atteindre les mêmes objectifs fixés qui sont de plus en plus élevés dans cette situation économique difficile. 3.5.6 Diffuser les informations : Elle a surtout un rôle essentiel dans le processus de prise de décision tant au niveau des décisions opérationnelles quotidiennes qu’au niveau des grandes décisions stratégiques. Les deux travers devant lesquels chaque collaborateur peut se retrouver sont : - l’excès d’information (abondance, difficulté à discerner les degrés d’importance…) - le déficit d’information pertinent et réellement nécessaire qui peut souvent être masquée par le défaut précédent. L'information a également un rôle dans la compréhension de ce qui se passe à l'intérieur et à l'extérieur de l'entreprise. 3.5.7 Gérer les attentes des parties prenantes :
  • 27.
    27 Ce processus consistetoujours à communiquer et à travailler avec les parties prenantes pour satisfaire leurs besoins, leurs attentes et à traiter les problèmes au fur et à mesure qu’ils se présentent. Toutefois la gestion de l’engagement des parties prenantes prendra appui non plus seulement sur le plan de management des parties prenantes mais également sur le plan de management des communications. Ce faisant, le chef de projet fera appel à ses compétences interpersonnelles et managériales afin de promouvoir l’implication des parties prenantes avec le soutien des différents moyens de communication préalablement identifiés dans le plan de management des communications. 3.5.8 Procéder aux approvisionnements : Ce processus consiste à obtenir les réponses de vendeurs, à sélectionner un vendeur et à attribuer un contrat. Dans le cadre de ce processus, l'équipe recevra des offres ou des propositions, et appliquera des critères de sélection préalablement définis pour choisir un ou plusieurs vendeurs qui soient qualifiés pour effectuer le travail et acceptables en tant que vendeurs.
  • 28.
    28 VI. Groupe deprocessus de surveillance et de maîtrise : Ces processus permettent de suivre, de revoir et de réguler l’avancement et la performance du projet, d’identifier les parties dans lesquelles des modifications du plan s’avèrent nécessaires, et d’entreprendre les modifications correspondantes. Le groupe de processus de surveillance et de maitrise comprend également : • La maitrise des modifications et la recommandation d’actions préventives en anticipation de problèmes éventuels, • La surveillance des activités en cours du projet par rapport au plan de management du projet et à la référence de base du projet, et •L’action sur les facteurs qui pourraient faire que l’on contourne la maitrise intégrée des modifications, afin que seules les modifications approuvées soient mises en œuvre. Cette surveillance continue apporte à l’équipe de projet un aperçu sur la sante du projet et identifie les domaines demandant une attention supplémentaire. Le groupe de processus de
  • 29.
    29 surveillance et demaitrise surveille et contrôle non seulement le travail en cours dans un groupe de processus, mais aussi l’effort sur l’ensemble du projet. Dans les projets à phases multiples, le groupe de processus de surveillance et de maitrise coordonne les phases du projet afin de mettre en œuvre les actions correctives ou préventives qui vont remettre le projet en conformité avec le plan de management du projet. Cette revue peut conduire à recommander et approuver des mises à jour du plan de management du projet. Par exemple, le non-respect de la date de fin d’une activité peut nécessiter des ajustements du plan actuel de management des ressources humaines et le recours aux heures supplémentaires, ou des compromis entre les objectifs du budget et ceux de l’échéancier. 3.6.1 Surveiller et maîtriser le travail du projet : Surveiller et maîtriser les activités du projet est le processus qui consiste à suivre, revoir et réguler les avancements pour atteindre les objectifs définis dans le plan de management du projet. La surveillance comprend les rapports d’état, la mesure de l’avancement et les prévisions. Les rapports d’avancement fournissent des informations sur la performance du projet en ce qui concerne le contenu, l’échéancier, les couts, les ressources, la qualité et le risque ; ces informations peuvent être utilisées comme données d’entrée pour les autres processus. 3.6.2 Mettre en œuvre la gestion intégrée des modifications : Mettre en œuvre la gestion intégrée des modifications est le processus qui consiste à examiner toutes les demandes de modification, à approuver les modifications et a gérer les modifications des livrables, des actifs organisationnels, des documents du projet et du plan de management du projet.
  • 30.
    30 3.6.3 Vérifier lecontenu : Vérifier le contenu est le processus qui consiste à formaliser l’acceptation des livrables achevés du projet et donc d’analyser si les livrables sont valables. 3.6.4 Maîtriser le contenu : Maîtriser le contenu est le processus qui consiste à surveiller l’état du contenu du projet et du produit, et à gérer les modifications affectant la référence de base du contenu et donc de maitriser les modifications apportées au contenu du projet 3.6.5 Maîtriser l’échéancier :
  • 31.
    31 L’échéancier doit représentervotre meilleure hypothèse, à n’importe quel moment, sur la manière de terminer le travail qui reste à faire. Plus votre projet est complexe, plus vous devrez effectuer, au fil du temps, des changements dans votre « meilleure hypothèse ». C'est pourquoi la gestion de l’échéancier du projet est une compétence si essentielle. Le chef de projet doit évaluer l'échéancier de manière continue (généralement hebdomadaire) et déterminer l’état du projet. En vous basant sur cet état et sur votre connaissance du travail qui reste à faire, vous devez tracer un programme qui permette de terminer les travaux dans les limites du budget initial et des délais fixés. 3.6.6 Maîtriser les coûts : Elle consiste en : Calculer ses coûts de revient ; Maîtriser ses frais généraux ; Choisir et contrôler les investissements. 3.6.7 Mettre en œuvre le contrôle qualité :
  • 32.
    32 Ce processus consisteà identifier les exigences de qualité et les normes à respecter pour le projet et ses livrables, et à documenter comment le projet démontrera sa conformité aux exigences et aux normes de qualité appropriées. 3.6.8 Rendre compte de la performance : L’analyse des performances constitue une étape importante d’une étude de projet. Dans l’esprit de l’approche structuraliste de l’économie industrielle, les performances sont censées exprimer le jeu d’un ensemble de variables relatives aux structures du secteur et aux comportements de ses entreprises. C’est la raison pour laquelle l’analyse des performances constitue généralement la dernière partie d’une étude de projet. 3.6.9 Surveiller et maîtriser les risques : Il s’agit de l’évaluation et revue périodiques de tous les risques identifiés, puis mise à jour des résultats à chaque itération du processus de management des risques mais aussi l’identification des modifications associées aux risques existants et mise en place d'une nouvelle analyse des risques afin de réduire les incertitudes .
  • 33.
    33 3.6.10 Gérer lesapprovisionnements : L'objectif d'un plan de gestion des approvisionnements consiste à décrire l'ensemble du processus d'approvisionnement que l'équipe de projet suivra pour acquérir des biens et des services. Ce plan figurera dans le plan de gestion de projet. Le présent document vise à :  décrire le processus de planification des approvisionnements;  présenter les principales activités d'approvisionnement;  exposer les hypothèses et les contraintes relatives à l'approvisionnement;  présenter les organisations du Ministère qui sont responsables de l'approvisionnement;  décrire le processus d'évaluation des soumissions; et  définir les rôles et les responsabilités des personnes qui participent au processus. VIII. Groupe de processus de clôture : Ils permettent de finaliser toutes les activités dans tous les groupes de processus afin de clore formellement le projet ou la phase.
  • 34.
    34 Pour clôturer unprojet, ce groupe doit :  s’assurer que tous les produits ou services convenus, incluant la formation du personnel, ont été livrés;  fournir les procédures d’exploitation et de maintenance;  prévoir le soutien technique et le dépannage;  assurer l’approvisionnement en matières premières et en instruments;  facturer le client selon les modalités convenues;  honorer tous les paiements et donner suite aux réclamations;  réaffecter le personnel;  organiser des activités de reconnaissance à l’égard du personnel;  rédiger et remettre le rapport final;  effectuer la clôture comptable du projet  clore les approvisionnements. 3.7.1 Clore le projet ou la phase : La clôture du projet comprend les activités permettant de terminer de manière satisfaisante un projet, pour les commanditaires et pour l'ensemble des parties intéressées. Elle organise la capitalisation des connaissances créées par le projet.
  • 35.
    35 3.7.2 Clore lesapprovisionnements : Il s'agit dans ce processus de finaliser et régler les termes des contrats établis. Ce processus travaille en étroite collaboration avec le processus «clore le projet ou la phase de projet». En effet, il s'assure que le travail décrit dans les documents d'approvisionnement ont été fait de manière satisfaisante : c'est la vérification du produit. Conclusion : Le management des processus est un mode de gestion d’entreprise prenant en compte toutes les activités requises pour les orienter vers les clients, les structurer, les affecter, les documenter, les analyser, les maîtriser et les optimiser, afin d’améliorer la performance globale de l’organisation. Chaque processus se caractérise par des objectifs clairs, des tâches, des responsabilités claires, des enchaînements et des interfaces entre services identifiés et correctement gérés. Il implique la mesure de l’efficacité individuelle et globale des processus dans une optique de recherche permanente d’amélioration et de performance, il permet entre autres : – privilégier en outre un mode de management transverse, le flux du processus traversant l’entreprise – associe les acteurs dans la démarche et encourage le travail en équipe, – oriente toutes les actions vers la satisfaction des attentes des clients, – vise, au travers de l’identification et de la résolution des dysfonctionnements l’élimination de la non-valeur ajoutée, la réduction des coûts, des ressources consommées, des temps d’attente, etc… – met en place une mesure et un suivi de la performance des processus dans le cadre de l’amélioration continue.