Dépistage des troubles visuels
- Assurer le suivi d'un nourrisson, d'un enfant et d'un adolescent normaux.
- Argumenter les modalités de dépistage et de prévention des troubles de la vue.
•
tem 44 - Développement normal
Naissance Ferme les yeux à l'éblouissement RPM de faible amplitude
1 mois • Réflexe de poursuite des objets
2 mois • Réflexe de fusion et de coordination binoculaire : acquisition du parallélisme
des deux yeux, afin que l'objet se projette sur chaque œil au niveau de "points
rétiniens correspondants" afin que les deux images vues fusionnent en une
3 mois • Réflexe de convergence et de fixation
• Sourire réponse
• Reconnaissance du visage maternel
• Coordination œil-tête
4 - 5 mois • Coordination œil-tête-main
A partir de 2
ans
• Mesure de l'AV avec des méthodes adaptées à l'âge
6 ans • AV = 10/10 en absence d'anomalie
Item 44 - Dépistage
Examens
Anténatal Echographies anténatales
J8 Obligatoire ! Recherche d'une anomalie organique :
• Examen des annexes, cornée, iris, pupille
Recherche du RPM
M2 Recherche systématique :
• Strabisme et amblyopie (Item 50)
• Nystagmus
• Trouble du comportement visuel
M4
M9 Obligatoire !
M24 Obligatoire !
3 - 6 ans
(avant l'entrée au
Bilan ophtalmologique complet avec mesure de l'AV
Examens
CP)
Recherche de facteurs de risque de trouble visuels :
Grossesse :
• Infection materno-fœtale (ToRSCH : Toxoplasmose, Rubéole, Syphilis, CMV, HSV)
• Intoxication : alcool, tabac, drogues
Naissance :
• grand prématuré (< 32SA) et très grand prématuré (< 28SA)
• petit poids de naissance (< 2 500g)
Anomalie génétique : T21
ATCD familiaux
Signes d'alarme :
Général : • Strabisme
• Nystagmus
• Errance du regard
• Incoordination oculaire
• Signe digito-oculaire : l'enfant appuie sur ses globes oculaires afin de
provoquer des phosphènes
Annexes : • Imperforation palpébrale
• Malformation
• Epicanthus
Cornée : • Opacité cornéenne
• Anomalie de taille de la cornée
Pupille : • Anomalie pupillaire
• Leucocorie (pupille blanche) :
• éliminer un Rétinoblastome en urgence !
• autres causes : cataracte congénitale, DR congénital,
rétinopathie des prématurés...
Item 245 - Rétinopathie diabétique
- Diagnostiquer un diabète chez l’enfant et chez l’adulte.
- Identifier les situations d’urgence et planifier leur prise en charge.
- Argumenter l’attitude thérapeutique et planifier le suivi du patient.
- Décrire les principes de la prise en charge au long cours.
Item 245 - Rétinopathie diabétique
Facteurs de risque
• Ancienneté du diabète
• Mauvais équilibre glycémique
• HTA (Item 221)
Dépistage de la rétinopathie diabétique : FO annuel : Systématique !
• Diabète de type 2 :
• Dès la découverte d'un diabète de type 2
• 20% des patients présentent déjà une RD
• Diabète de type 1 :
• A la découverte du diabète de type 1
• puis à 5 ans puis 1x/an : absente à la découverte du diabète
• Apparaît après 5-10 ans de diabète
• Devant toute BAV chez un diabétique
Examen clinique ophtalmologique
Interrogatoire
Age
ATCD médico-chirurgico-familiaux :
• Date de découverte du diabète
• Equilibre glycémique
FDR CV
TTT / Allergie
Profession
Examen physique
Bilatéral et comparatif +++ et complet !
• Mesure de l'AV de loin (échelle de Monoyer), de près (Parinaud)
• RPM : direct et indirect
• Oculomotricité
• LAF :
• Cornée : Test à la fluorescéine
• Pupille
• Chambre antérieure
• Gonioscopie : angle ouvert ou fermé
• Annexes
• TO : recherche d'HTO
• FO après dilatation pupillaire : Recherche de signes de RD :
• 1ers signes : Micro-anévrysmes rétiniens / Hémorragies rétiniennes punctiformes
• Nodules cotonneux perpendiculaires aux fibres optiques (si péri-papillaires : causés
par l'HTA)
• Signes d'ischémie rétinienne sévère :
• AMIR : Anomalie Micro-Vasculaire Intra-Rétinienne
• Dilatation veineuse en chapelet
• Hémorragie intra-rétiniennes en tâche
• Signes de RD proliférante :
• Néo-vaisseaux pré-rétiniens et pré-papillaires
• Œdème maculaire
Examens paracliniques
Photographie du FO
Examen de référence pour la classification et pour le suivi
Angiographie à la fluorescéine
Non systématique
Visualise la perfusion rétinienne :
• Les néo-vaisseaux
• La perméabilité capillaire
• Les zones d'ischémie
OCT
Diagnostic et suivi de l'œdème maculaire
Echographie mode B
Si FO impossible par HIV : élimine un décollement de rétine
Classification
Classification de la rétinopathie diabétique
Stade FO
Pas de RD Normal
RD non
proliférante
Minime: micro anévrysmes
Modérée :
- micro anévrysmes
- exsudats secs
- nodules cotonneux
- hémorragies rétiniennes punctiforme
nodules cotonneux
Sévère = Préproliférante :
- AMIR dans au moins 1 quadrant
- dilatation veineuse dans au moins 2 quadrants
Stade FO
- hémorragies intra rétiniennes en tache dans les 4 quadrants
RD proliférante Néo vaisseaux prérétiniens et/ou pré papillaires
RD proliférante
Complications RD proliférante compliquée :
- HIV
- DR tractionnel
- GNV
Maculopathie diabétique :
- œdème maculaire diffus, cystoïde (OMC) ou
non
- œdème maculaire focal
- maculopathie ischémique
Œdème maculaire
BAV et RD
• HIV
• DR tractionnel
• GNV
• Œdème maculaire
• Ischémie maculaire
• Exsudats secs ovalaires
Evolution
Au cours de la vie, il existe des périodes propices à l'accélération de l'évolution de la RD
• Puberté
• Grossesse
• Normalisation trop rapide de la glycémie ou de la TA
• Chirurgie de la cataracte
• Décompensation tensionnelle ou rénale
→ Surveillance renforcée !!!
Prise en charge thérapeutique
• Equilibre glycémique et tensionnelle +++
• TA < 130/80 mm Hg strict
• Equilibre glycémique (HBA1c et GAJ) strict mais progressif ++
• Photocoagulation pan rétinienne (PPR) au laser :
• Curatif : RD proliférante
• Préventif : RD Préproliférante
• Diminue le risque de cécité
• Photocoagulation périfovéolaire en quinconce :
• Si œdème maculaire avec BAV
• Injection intra-vitréenne d'anti-VGEF :
• Si œdème maculaire en 1ère intention
Surveillance
• A vie +++
Surveillance de la rétinopathie diabétique
Absence de RD FO et photographies couleurs du FO tous las ans
RD non proliférante minime
RD non proliférante modérée FO et photographies couleurs du FO : 1x/an
+ angiographie : si besoin
Sévère : envisager PPR
RD non proliférante sévère
RD proliférante PPR + contrôle après TTT
Item 245 - Autres atteintes
• Cataracte (Item 127)
• Paralysie oculomotrice : mono-neuropathie du III, IV ou VI
• Infection : blépharite, dacryocystite, conjonctivite, chalazion, orgelet, endophtalmie
• Altération de la fonction visuelle : OVCR, OACR, NOIAA
Item 221 - HTA
- Réaliser le bilan initial d’une hypertension artérielle de l’adulte.
Item 221 - Artériosclérose/Choroïdopathie
hypertensive
Artériosclérose
Lésions chroniques, irréversibles, asymptomatiques (sauf complication)
• Epaississement pariétal → Accentuation du reflet artériolaire au FO = Aspect argenté ou
cuivré
• Obstruction de la veine rétinienne par l'artère au niveau du croisement artérioveineux =
Signe du croisement :
• Dilatation veineuse en amont
• Hémorragies rétiniennes au niveau du croisement = pré-thrombose
Signe du croisement
Complications :
• Occlusion de la veine centrale de la rétine (OVCR) ou de ses branches (OBV)
• Occlusion de l'artère centrale de la rétine (OACR) ou de ses branches
Choroïdopathie hypertensive
Lors d'une HTA sévère ou brutale
→ Activation du système nerveux sympathique
→ Vasoconstriction des capillaires choroïdiens
→ Occlusion des capillaires choroïdiens
→ Ischémie et nécrose de l'épithélium pigmentaire
FO :
• Lésion blanchâtre en aigu
• Taches pigmentées profondes lors de la cicatrisation
Forme sévère : Ischémie choroïdienne étendue avec décollement de rétine (DR) exsudatif du pôle
postérieur réversible avec le TTT de l'HTA
Item 221 - Rétinopathie hypertensive
Physiopathologie
Autorégulation du débit = Stabilité du débit vasculaire rétinien
Augmentation de la tension artérielle
→ Vasoconstriction artérielle rétinienne active
→ Occlusions artériolaires
→ Hémorragies profondes et nodules cotonneux
Rupture de la barrière hémato-rétinienne (BHR) avec l'HTA
• Hémorragies rétiniennes superficielles
• Œdème rétinien
• Exsudats profonds dits secs
Dépassement des capacités d'autorégulation =
• HTA sévère
• Installation rapide
Lésions aigues et réversibles avec le traitement de l'HTA
Examen clinique
• Diminution diffuse du calibre artériel : 1er signe, difficile à voir
• Rupture de la BHR :
• Hémorragies rétiniennes superficielles en flammèches
• Œdème maculaire
• Exsudats secs : tardifs, permanents, forment dans la région fovéolaire une "étoile
maculaire" par leur répartition stellaire
• Œdème papillaire : élargissement de la tache aveugle au début puis si persistance :
atrophie optique et BAV
• Occlusion des artérioles précapillaires :
• Nodules cotonneux : petits, blancs, contours flous
• Hémorragies rétiniennes profondes : rondes
Item 221 - Classification de Kirkendall
Classification de la rétinopathie hypertensive et de l'artériosclérose
Stade Rétinopathie Hypertensive Artériosclérose
I Rétrécissement artériolaire diffus Signe du croisement artério-veineux
II Stade I +
Hémorragies rétiniennes
Nodules cotonneux
Exsudats secs
Stade I +
Rétrécissement artériolaire en regard
III Stade II +
Œdème Papillaire
Stade II +
Pré-thrombose et OBV
Engainement vasculaire
Rétinopathie hypertensive stade II
Rétinopathie hypertensive stade III
Item 240 - Hyperthyroïdie / Orbitopathie
dysthyroïdienne
- Diagnostiquer une hyperthyroïdie.
- Argumenter l’attitude thérapeutique et planifier le suivi du patient.
Item 240 - Contexte
Survenue d'une orbitopathie simultanée ou à distance de :
• Maladie de Basedow 90%
• Maladie d'Hashimoto
• Autres anomalies auto-immunes sans dysthyroïdie
Item 240 - Examen clinique et paraclinique
Orbitopathies dysthyroïdiennes
Exophtalmie +++ - Bilatérale, asymétrique
- Axile
- Non pulsatile
- Réductible
- Indolore
Mesure : par exophtalmomètre de Hertel
Confirmation : TDM
Paupières - Œdème et rougeur palpébral
- Rétraction palpébrale supérieure
- Asynergie oculo-palpébrale
Conjonctives Hyperhémie conjonctivale
TO Augmenté, HTO
Complications
Complication Clinique Paraclinique
Orbitopathie
maligne +++
- Rapide
- Exophtalmie > 25mm
- Douloureuse
- Irréductible
- Pulsatile
Facteurs déclenchant :
- Tabac
- Stress opératoire
- Retour trop rapide en
euthyroïdie
TDM ou IRM
- Exophtalmie : confirmation et
quantification par mesure de l'index oculo-
orbitaire
Oculomotricité Diplopie par infiltration des
muscles oculomoteurs et
myopathie
Muscle droit inférieur > droit
médial > ...
TDM ou IRM
- Infiltration et épaississement des muscles
oculomoteurs : stade œdémateux
- Amincissement des muscles et rétraction
au stade de fibrose
Test de Hess-Lancaster
Cornée KPS, ulcères de cornée, voire
Orbitopathies dysthyroïdiennes
perforation de cornée
Fluorescéine +
Recherche du signe de Seidel
(perforation)
Neuropathie
optique
Urgence thérapeutique +++
BAV et altérations du CV
Champ Visuel
Exophtalmie bilatérale
Exophtalmie droite
IRM orbitaire A (T1); B (T2) Œdème musculaire et compression du nerf optique
Item 240 - Prise en charge thérapeutique
TTT de la dysthyroïdie
Retour progressif +++ en euthyroïdie
• Hyperthyroïdie (Item 240)
• Hypothyroïdie (Item 241)
TTT de l'ophtalmopathie
Orbitopathie maligne +++
• Corticothérapie forte dose 1-1,5mg/Kg/j en bolus puis relai PO
• Si résistance : Radiothérapie externe
Neuropathie optique
• Chirurgie : Décompression orbitaire
Oculomotricité
• Rééducation orthoptique
• Prismes
• Chirurgie des muscles oculomoteurs
HTO
• Collyres hypotonisants
Cornée
• Protection cornéenne :
• Port de lunettes
• Occlusion palpébrale nocturne ± diurne
• Collyres : larmes artificielles
• KPS : collyre antiseptique + vitamine A pommade
Paupières
• Chirurgie palpébrale
Item 127 - Cataracte
- Diagnostiquer la cataracte et ses conséquences.
- Argumenter les principes de traitement et de prévention.
tem 127 - Définition/Examen clinique
Définition
Opacification de tout ou partie du cristallin
Examen clinique
Diagnostic clinique !
Interrogatoire
Age
ATCD médico-chirurgico-familiaux :
• Diabète
ATCD ophtalmologiques :
• Traumatisme
• Myopie forte
• Uvéites
Toxiques : OH +++ / Tabac
TTT :
• Corticothérapie au long cours
Allergies
Profession
Signes fonctionnels :
• Acuité visuelle :
• De loin : baisse de l'acuité visuelle (BAV) bilatérale et symétrique, progressive
• De près : acuité visuelle conservée voire améliorée = myopie d'indice
• Photophobie
• Jaunissement des couleurs
• Diplopie monoculaire (rare)
Examen physique
Examen à la lampe à fente
Bilatéral et comparatif
Avant et après dilatation pupillaire
Diagnostic positif : opacification du cristallin
Type :
• Nucléaire : noyau du cristallin, myopie d'indice
• Sous capsulaire postérieure : métabolique / iatrogène
• Corticale
• Totale
Cataracte œil droit après dilatation pupillaire
Examen complet ophtalmologique
Bilatéral et comparatif
• Annexes
• Acuité visuelle (AV) (échelle de Parinaud et de Monoyer)
• Guide la prise en charge thérapeutique
• Lampe à fente (LAF)
• Tension oculaire (TO) :
• Recherche d'un glaucome chronique à angle ouvert (GCAO) (Item 82)
• Fond d'œil (FO)
Eliminer une autre cause de BAV :
• Dégénérescence maculaire liée à l'âge (DMLA) (Item 127)
• Déchirure rétinienne
Item 127 - Examens paracliniques
Le diagnostic est clinique !
Pas d'examen complémentaire sauf :
• Cataracte blanche totale :
• Echographie mode B : décollement de la rétine ou tumeur intra-oculaire
• Sujet jeune
• Cataracte unilatérale
• Cataracte secondaire : bilan métabolique
• Bilan pré-opératoire :
• Biométrie :
• Kératométrie : puissance réfractive de la cornée
• Echographie mode A : longueur axiale de l'œil afin de calculer la puissance de
l'implant
• Cs d'anesthésie + bilan pré-opératoire standard
Information du patient :
• Modalités opératoires
• Résultat fonctionnel attendu
• Complications potentielles
Item 127 - Etiologies
Sénile
La plus fréquente, après 65 ans
Cortico-nucléaire
Bilatérale et symétrique
Secondaire
Traumatique
• Contusive : sous capsulaire postérieure : Aspect de rosace
• Traumatisme perforant (Item 329)
Pathologie ophtalmique
• Uvéites chroniques : causes inflammatoires ± corticothérapie
• Myopie forte
• Rétinopathie pigmentaire
• Chirurgie oculaire
Métabolique
• Diabète (Item 345)
• Hypoparathyroïdie
Iatrogène
• Corticothérapie
• Radiothérapie orbitaire
Génétique
• T21 (Item 43)
Congénitale
• Héréditaire
• Embryofœtopathie
tem 127 - Prise en charge
thérapeutique/Complications
TTT exclusivement chirurgical
Indications personnalisées :
• Selon la GENE FONCTIONNELLE
• En général : AV < 6/10
• Modulable selon l'âge, l'activité du patient : profession, activités,...
Un œil puis l'autre, en général à 1 mois d'intervalle
TTT chirurgical ambulatoire
• Anesthésie locale par topiques ou locorégionale : injection péribulbaire, rétrobulbaire ou
sous ténonienne
• Dilatation pupillaire maximale
• Désinfection
• Incision cornéenne, ouverture de la capsule antérieure : capsulorhexis
• Hydrodissection et phacoémulsification du cristallin
• Mise en place de l'implant
• Suture cornéenne facultative
• ATBprophylaxie : Cefuroxime (injection intracamérulaire) en l’absence d’allergie sinon
Levofloxacine 500mg la veille au soir et le matin de l’intervention
• TTT post-opératoire par collyres anti-inflammatoire et antibiotique pendant 15j
• Consultation de suivi à J1, J7, J30
Récupération fonctionnelle : excellente et rapide le plus souvent
Complications
Per-opératoires
• Rupture capsulaire postérieure
• Hémorragie expulsive
Post-opératoires
Endophtalmie aiguë
Urgence absolue : pronostic visuel engagé, entre J2 et J7
Définition : infection intra-oculaire sévère
Signes fonctionnels :
• BAV brutale
• Œil rouge et douloureux
Clinique :
• Hypopion
• Effet Tyndall
• Hypertonie oculaire (HTO)
• Hyalite au FO
Diagnostic :
• Ponction du vitré avec examen bactériologique en urgence
TTT :
• Hospitalisation en urgence
• Antibiothérapie :
• Locale : Injections intra-vitréennes : Vancomycine + Ceftazidine en urgence
• Générale : Fluoroquinolones IVL le 1er jour puis PO
• Collyres mydriatiques
• Corticothérapie locale et générale à H48
Opacification capsulaire postérieure
Cataracte secondaire, TTT par laser YAG
Décollement de rétine
Œdème maculaire
Œdème d’Irvine Gass
Œdeme de cornée
Item 100 - Diplopie
- Devant l’apparition d’une diplopie, argumenter les principales hypothèses diagnostiques et
justifier les examens complémentaires pertinents.
Item 100 - Physiopathologie
Définitions
Diplopie : vision double d'un objet unique
Diplopie monoculaire : diplopie persistance à l'occlusion de l'œil sain et disparait à l'occlusion de
l'œil atteint
Diplopie binoculaire : diplopie disparaissant à l'occlusion d'un des 2 yeux
Oculomotricité
Nerfs oculomoteurs Muscles
oculomoteurs
Mouvement Paralysie
III : Nerf
Oculomoteur
Intrinsèque Droit médial Regard en dedans Limitation de
l'adduction
Droit inférieur Regard en bas Limitation de
l'abaissement
Droit supérieur Regard en haut Limitation de
l'élévation
Oblique inférieur Regard en haut et en
dedans
Limitation du regard
en haut et en dedans
Muscle releveur de
la paupière
supérieure
Relève la paupière Ptosis
Extrinsèque Muscle orbiculaire Myosis Mydriase
aréflexique
IV : Nerf Pathétique Oblique supérieur Regard en bas et en
dedans
Limitation du regard
en bas et en dedans
VI: Nerf Abducens Droit latéral Regard en dehors Limitation de
l'abduction
Muscles oculomoteurs
Item 100 - Examen clinique
Motif de consultation = Vision double d'un objet unique
Interrogatoire
Age
ATCD médico-chirurgico-familiaux :
• Diabète
• HTA
• Dysthyroïdie
Caractéristiques de la diplopie :
• Brutale / Progressive
• Persistante à l'occlusion des yeux ou non
• Horizontale / Verticale / Oblique
• Position où la diplopie est maximale
• Evolution au cours de la journée
Evénement déclenchant :
• Traumatisme
• Effort physique
• Fin de journée
Signes associés :
• Douleurs oculaires
• Céphalées
• Exophtalmie
• Signes neurologiques
Examen physique
Inspection
• Attitude compensatrice de la tête
• Position du globe au repos : recherche de déviation primaire
Attention : Pensez à rechercher une diplopie en soulevant la paupière de l'œil occlus en cas de ptosis
ou d'œdème palpébral !
Examen ophtalmologique
• Examen des 6 muscles oculomoteurs : œil par œil puis des 2 yeux
• Cover test :
• Normal : pas de mouvement oculaire lors du déplacement du cache d'un œil à l'autre :
parallélisme oculomoteur normal
• Strabisme paralytique : mouvement de restitution lors du déplacement du cache
• Test au verre rouge : le verre rouge est placé devant l'œil droit, le sujet fixe un point blanc en
face
• Normal : le patient ne voit qu'un seul point
• Diplopie homonyme : un œil en convergence (paralysie du VI) : les patient voit deux
points : le point rouge est à droite du point blanc
• Diplopie croisée : un œil en divergence (paralysie du III) : le patient voit deux
points : le point rouge est à gauche du point blanc
• Test de Hess-Lancaster :
• Confirmation diagnostique de la paralysie oculo-motrice
• Détecte l'œil et le ou les muscles atteints
• Intérêt pour le suivi ± médico-légal (incarcération du muscle droit inférieur)
• Recherche de situations d'urgence :
• Rupture d'anévrysme de la carotide interne +++ : recherche d'une atteinte du III
complet unilatéral =
• III extrinsèque = Paralysie OM des muscles : droit inférieur, supérieur, médial
et oblique inférieur + Ptosis
• III intrinsèque = RPM : Anisocorie par mydriase aréflexique du coté atteint
• Syndrome d'HTIC :
• Paralysie de l'abduction, nerf VI, œil en convergence
• Céphalées, exagérées par l'effort et la position couchée
• Vomissements en jet, soulageant transitoirement la céphalée
• Œdème papillaire bilatéral
• Eclipses visuelles
• Traumatisme :
• Fracture du plancher et incarcération du muscle droit inférieur
• Test de duction forcée +++
• Diplopie verticale maximale dans le regard vers le haut
• Maladie de Horton chez le sujet > 50 ans (Item 119)
Item 100 - Etiologies
Diplopie monoculaire
Diplopie Monoculaire
Cornée Astigmatisme Taie
cornéenne Kératocône
Examen clinique essentiel +++
Pas d'examen paraclinique en urgence devant une diplopie
monoculaire en dehors d'un traumatisme!
Iris Iridodialyse traumatique
Cristallin Cataracte nucléaire
Diplopie binoculaire
Etiologies des diplopies binoculaires
Etiologie Clinique Paraclinique
Vasculaire Rupture d'anévrisme
intracrânien de la carotide
interne dans sa portion
supraclinoïdienne
- Atteinte du III
extrinsèque ET
intrinsèque
- Sujet jeune sans
FDRCV
- Syndrome méningé
(Item 148)
Hospitalisation en
urgence en
neurochirurgie!
En Urgence:
Angio-TDM / ARM +++
Fistule carotido-caverneuse - A distance d'un
traumatisme crânien
- Exophtalmie pulsatile
- Auscultation de
l'orbite : souffle
- Vasodilatation
conjonctivale en tête de
Artériographie
carotidienne
Etiologie Clinique Paraclinique
méduse
AVC ischémique ou
hémorragique du tronc cérébral
- Syndrome alterne
(Item 335)
Imagerie cérébrale en
urgence !!!
Insuffisance vertébro-basilaire Diplopie dans 30% des
cas
Maladie de Horton Item 191 Urgence!
VS / CRP
Biopsie de l'artère
temporale et
anatomopathologie
Traumatisme Fracture du plancher de l'orbite - Hernie graisseuse et
musculaire
- Incarcération du
muscle droit inférieur
- Test de duction forcée
impossible
- Test de Hess Lancaster
Urgence ++
TDM de l'orbite avec
coupe ou reconstruction
frontale
Bilan pré-opératoire
Hémorragie méningée - Syndrome méningé
(Item 148)
Imagerie cérébrale en
urgence! sans produit de
contraste
Tumeur Base du crâne - Syndrome alterne
- Paralysie
supranucléaire
Paralysie de valeur
localisatrice!
Imagerie cérébrale en
urgence !!!
HTIC - Paralysie de
l'abduction
- Atteinte du VI
- Œil en convergence
- Céphalées
- Vomissements en jet
- Œdème papillaire
bilatéral
- Eclipses visuelles
Pas de valeur
localisatrice
Endocrinienne Diabète Diplopie douloureuse
Paralysie du III souvent
(Item 245)
Maladie de Basedow Item 240
Autres... SEP - Paralysie isolée du VI
Ou
- Ophtalmoplégie
intranucléaire (Item 102)
Etiologie Clinique Paraclinique
Myasthénie - Diplopie survenant à
l'effort ou en fin de
journée (Item 96)
Ophtalmoplégie de Tolosa-
Hunt (rare)
- Ophtalmoplégie
douloureuse
- Récidivante
- A bascule
Item 84 - Pathologie des paupières
- Diagnostiquer et traiter un orgelet, un chalazion.
Item 84 - Chalazion
Granulome inflammatoire aux dépens d'une glande de Meibomius du à l'occlusion du conduit
excréteur de la glande
→ Kyste rempli de sécrétions sébacées
Examen clinique et Prise en charge thérapeutique
Examen clinique et Prise en charge thérapeutique d'un chalazion
Stade Clinique TTT
Phase
inflammatoire
- Tuméfaction douloureuse de la
paupière : nodule inflammatoire ne
communicant pas avec le bord libre
de la paupière
- Durée : plusieurs semaines
TTT médical :
- Soins de paupières : massages de la
paupière du bord orbitaire vers le bord
libre à l'aide d'une compresse humide
chaude 2 x 5min/jour
- Pommade corticoïde + ATB locale:
Sterdex
Phase enkystée - Kyste : nodule ferme et indolore
- TTT médical inefficace
TTT chirurgical : après la phase
inflammatoire
- Incision de la glande sous anesthésie
locale par voie conjonctivale + excrétion
du sébum au bistouri
- Soins de paupières
- Pommade antiseptique 8 jours
Examen clinique et Prise en charge thérapeutique d'un chalazion
Item 84 - Orgelet
Infection bactérienne (S. aureus) du follicule pilo-sébacé du cil
= Furoncle du bord libre de la paupière
Examen clinique et Prise en charge thérapeutique
Examen clinique et Prise en charge thérapeutique d'un Orgelet
Stade Clinique TTT
Phase
inflammatoire
- Evolution sur quelques jours
- Douleurs
- Tuméfaction rouge = Papule centrée par
un poil +++
- évoluant vers un nodule inflammatoire
douloureux, induré, avec une pustule au
sommet
TTT Médical, local :
- Collyre ou pommade
antibiotique 8 jours
- Pas de manipulation
- Hygiène ++
Phase enkystée - Résistance au TTT - Incision au niveau du bord libre
de la paupière sous AL au cabinet
Examen clinique et Prise en charge thérapeutique d'un Orgelet
Item 84 - Ectropion/Entropion
Ectropion Entropion
Clinique Eversion de la paupière: bascule vers
l'extérieur
Inferieure >> supérieure
Inversion de la paupière : bascule vers
l'intérieur
Etiologies - Sénile ++
- Cicatriciel
- Paralytique : muscle orbiculaire inférieur
VII : PF
- Sénile
- Cicatriciel : traumatisme, dermatose
Complications - Exposition de la cornée
- Sécheresse cornéenne
- Larmoiement par bascule du point
lacrymal inférieur
- Trichiasis : cils sur la cornée
- Conjonctivite, kératite, ulcère, abcès
Ectropion Entropion
- Œil rouge et douloureux chronique
Ectropion
Entropion
Item 84 - Ptosis
Chute de la paupière supérieure, recouvre le limbe
Etiologies
Neurologique
• Paralysie du III = muscle orbiculaire supérieur
• Dans le syndrome de Claude Bernard Horner : Ptosis - Myosis - Enophtalmie
Aigu = Urgence ! Doit faire rechercher :
• Paralysie complète du III douloureuse + Paralysie du IV, V1, VI = Suspicion de rupture
d'anévrysme caverneux
• Dissection carotidienne
Musculaire
• Sénile
• Myogène : congénital (risque d'amblyopie), myasthénie
• Traumatique : lésion du muscle releveur de la paupière
Ptosis
Item 83 - Troubles de la réfraction
- Diagnostiquer un trouble de la réfraction.
Item 83 - Physiopathologie/Examen clinique
Physiopathologie
Réfraction :
• Définition : Rapport entre :
• la longueur axiale de l'œil
• le pouvoir réfractif = cristallin (20 dioptries) + cornée (43 dioptries environ) = 63
dioptries et de l'indice des milieux
Œil emmétrope :
• Définition : œil optiquement normal
L'image d'un objet sera formée sur la rétine
Le punctum remotum (point le plus éloigné que l'on peut voir distinctement) est à l'infini
Le punctum proximum (point le plus proche vu net) est à environ 7 cm
Examen clinique
Interrogatoire
Age
ATCD médico-chirugico-familiaux et ophtalmologiques
TTT / Allergies
Signes fonctionnels ophtalmiques :
• Vision floue
• De près
• De loin
• Fatigue visuelle
• Céphalées
• Dédoublement des images
Examen physique
• Mesure de l'AV : sans puis avec correction, sous cycloplégique pour les enfants
• De loin : échelle de Monoyer
• De près : échelle de Parinaud
• Enfant : recherche de strabisme
• Réfraction :
• Réfractomètre automatique ou skiascopie
• Mesure de l'astigmatisme au Javal
• Interposition de verres sphérique ou cylindriques et convexes ou concaves devant
l'œil pour calculer la meilleure correction
• Examen ophtalmologique complet avec TO et FO
• Recherche d'un déficit de convergence
Item 83 - Myopie
Définition
Œil trop puissant par rapport à sa longueur :
• Myopie de courbure : cornée de courbure augmentée (ex : 46 dioptries)
• Myopie axile : œil trop long
• Myopie d'indice : indice de réfraction des milieux augmenté (ex : lors de la cataracte
nucléaire : amélioration de la vision de près
Vision de loin : l'image d'un objet situé à l'infini se forme en avant de la rétine
→ Vision de loin floue , le punctum remotum est à distance finie
→ Vision de près nette, et le Punctum proximum est plus près que pour un œil emmétrope
Examen clinique
• Céphalées
• BAV de loin, vision nette de près
• FO : si myopie forte > 6 dioptries = FDR de DR !!
Correction
TTT médical :
• Lunettes ou lentilles concaves sphériques : divergentes (notées négativement)
• Exemple : OD -2 ; OG -1.75 dioptries
TTT chirurgical :
• Chirurgie réfractive = Photo-ablation au laser : modification de la courbure cornéenne
Item 83 - Hypermétropie
Hypermétropie
Définition
Œil trop court : fréquent chez l'enfant +++ croissance du globe oculaire non achevée
Vision de loin : image formée en arrière de la rétine, le punctum remotum est en arrière de la rétine
→ Vision de loin floue
Vision de près : le punctum proximum est plus loin que pour un œil emmétrope
→ Vision de près floue
Si hypermétropie légère : vision nette par accommodation
Examen clinique
• Céphalées sus-orbitaires en fin de journée
• Fatigue visuelle
• BAV de loin et de près
• Risque :
• Strabisme convergent de l'enfant : Attention au risque d'amblyopie !!
• Spasme convergent
• FDR de GAFA
Correction
TTT médical :
• Lunettes ou lentilles convexes sphérique : convergentes (notées positivement)
• Exemple : OD +1.5 ; OG +1.25 dioptries
TTT chirurgical :
• Chirurgie réfractive = Photo-ablation au laser : modification de la courbure cornéenne
Item 83 - Astigmatisme
Définition
Défaut de sphéricité de la cornée = surface torique : rayons de courbure différents → méridiens de
puissance dioptrique différente
La courbure de la cornée n'est pas la même selon le plan d'incidence des rayons → la réfraction
n'est donc pas la même
L'image d'un point n'est pas un point mais 2 droites focales perpendiculaires
Il est dit régulier lorsqu'il existe 2 méridiens principaux et qu'ils sont perpendiculaires : le plus
souvent
Astigmatisme simple
Une des 2 focales est sur la rétine
La 2e focale :
• Hypermétropique : en arrière de la rétine
• Myopique : en avant
Astigmatisme composé
• Myopique : les deux focales sont en avant de la rétine
• Hypermétropique : les deux focales sont en arrière de la rétine
Astigmatisme mixte
• 1 focale myopique : en avant de la rétine
• 1 focale hypermétropique : en arrière
Examen clinique
• Vision floue de loin et de près
• Fatigue, céphalées
• Diplopie monoculaire : pas d'examen complémentaire !
Correction
TTT médical :
• Lunettes ou lentilles cylindriques; selon le type d'astigmatisme :
• Convexes : convergentes (notées positivement)
• Concaves : divergentes (notées négativement)
• Exemple :
• 1. Correction = OD : -2.50 (-1.25) 90°
• 2. Correction = OD : +2.00 (-0.75) 85°
TTT chirurgical :
• Chirurgie réfractive = Photo-ablation au laser : modification de la courbure cornéenne
Item 83 - Presbytie
Définition
Accommodation =
• Différence du pouvoir dioptrique de l'œil de loin et de près
• Distance entre le point vu net le plus près et le point net vu le plus loin
Pouvoir accommodatif très important chez l'enfant et diminue avec l'âge
Presbytie : Vers 40 ans, perte progressive du pouvoir accommodatif du cristallin et des muscles
ciliaires
Examen clinique
• BAV de près, progressive chez un sujet > 40 ans
• Eloignement du punctum proximum : éloignement du texte en vision de près
• Fatigue visuelle
• Yeux rouges, picotements, larmoiement
Correction
TTT médical :
• Adjonction de verres sphériques convexes (selon la perte du pouvoir accommodatif) :
• 45 ans : + 1 dioptrie
• 50 ans : + 2 dioptries
• 60 ans : + 3 dioptries
• Verre monofocal : pour la vision de près seulement
• Verre à double foyer : pour la vision de loin et de près
• Verre progressif ++
TTT chirurgical :
• Correction par un implant cristallien multifocal comme la chirurgie de la cataracte mais non
remboursé
Item 82 - Glaucome chronique
- Diagnostiquer un glaucome chronique.
- Argumenter l’attitude thérapeutique et planifier le suivi du patient.
Item 82 - Examen clinique/Trépied
Examen clinique
Interrogatoire
Age
ATCD médico-chirurgico-familiaux :
• Ophtalmologiques ?
FDRCV
TTT / Allergies
Profession
Facteurs de risque de Glaucome Chronique à Angle Ouvert (GCAO) :
• ATCD personnel d' HTO > 21 mmHg isolée (pas d'excavation pupillaire ni d'altération du
CV) +++
• ATCD familiaux de GCAO ou d'HTO
• Age > 40 ans
• FDRCV : hypotension artérielle, diabète
• Myopie
• Ethnie : noire
Signes fonctionnels associés :
• Phase asymptomatique longue +++
• Diagnostic : souvent fortuit, lors de prise de TO systématique
• Stade évolué : altération de la fonction visuelle à type de scotomes
• Rare : Brouillard visuel intermittent et Halos colorés
Examen physique
Bilatéral et comparatif +++
• Mesure de l'AV de loin (échelle de Monoyer), de près (Parinaud) : Conservée
• RPM : direct et indirect : Normal
• Oculomotricité : Normal
• LAF : examen du segment antérieur (SA) :
• Œil blanc indolore
• Chambre antérieure profonde
• Gonioscopie : Angle ouvert
• TO :
• Mesure systématique chez des patients présentant un ou plusieurs FDR
• Tonomètre à aplanation ++ ou à air pulsé
• HTO > 21 mmHg
• Mais peut être normale :
• Valeur à interpréter en fonction de l'épaisseur cornéenne
• Mesure de l'épaisseur cornéenne = Pachymétrie
• FO : Excavation papillaire
• Mesure du rapport cup/disc (surface de l'excavation / surface de la pupille)
• Elévation du rapport cup / disc > 0.3
Excavation papillaire pathologique cup / disc = 0,9
• Annexes
Trépied
Trépied du GCAO
Trépied A savoir
HTO > 21 mmHg Peut être normale, à corréler avec la pachymétrie!
Une HTO n'est pas synonyme de GCAO!
Excavation papillaire Dépression de la tête du nerf optique par destruction des fibres nerveuses
Altération du CV Fonction de l'atteinte du nerf optique
Item 82 - Examens paracliniques
Champ Visuel
Périmétrie statique automatisée +++ ou périmétrie cinétique de Goldmann
Altération du champ visuel :
• Scotome paracentral
• Ressaut nasal
• Scotome arciforme de Bjerrum +++
• Stade le plus évolué : canon de fusil : vision réduite à un îlot central
Altération du CV dans le GCAO
Sans TTT : évolution vers un aggravation progressive de l'altération du CV, irréversible
OCT
Mesure l'épaisseur des fibres optiques : objective une atteinte très précoce
Item 82 - Prise en charge thérapeutique
TTT médical
• A VIE +++
• Information patient : maladie chronique, évolution lente vers la cécité
• Education du patient : nécessité d'observance thérapeutique et de suivi
But : diminuer la TO aux alentours de 16 mmHg dans les 2 yeux afin de limiter la progression de la
maladie (excavation papillaire et altération du CV)
• Collyres quotidiens dans les 2 yeux
Collyres dans le GCAO
Diminuer la production d'humeur aqueuse Augmenter l'élimination de
l'humeur aqueuse
1ère intention :
BB- (Timolol) en absence de CI !! (bradycardie, BAV
III, Sd de Raynaud, angor de Prinzmetal, asthme, ...)
1ère intention :
Analogue de prostaglandines
(Xalatan)
Alpha2 adrénergiques (Alphagan) Parasympathomimétiques myotiques :
isoptopilocarpine
Inhibiteur de l'anhydrase carbonique
Escalade thérapeutique:
- Débuter par monothérapie : dans les 2 yeux le soir
- Echec au bout de plusieurs mois : changement de classe
- Echec : bithérapie
- Echec : trithérapie
- Pas de quadrithérapie
• Laser :
• Trabéculoplastie
• Photocoagulation sélective de l'angle irido-cornéen
• → Rétraction du trabéculum → Passage de l'humeur aqueuse facilité
TTT chirurgical
• Trabéculectomie et iridectomie
• Sclérectomie profonde non perforante (exérèse isolée du trabéculum)
Complications : hypotonie oculaire et infection par fistule
En attente de chirurgie : association de collyres + Inhibiteur de l'anhydrase carbonique
(Acétazolamide) par voie générale + supplémentation potassique
• CI : insuffisance rénale et hépatique, hypokaliémie, lithiase urinaire, allergie aux sulfamides
• Effets secondaires : acidose métabolique, lithiase rénale, hypokaliémie
Indication de laser ou chirurgie : échec ou intolérance aux collyres
Surveillance régulière à vie
• Clinique : AV, TO, FO
• Paraclinique : CV : périmétrie statique automatisée
Item 81 - Œil rouge et/ou douloureux
- Diagnostiquer un œil rouge et/ou douloureux.
- Identifier les situations d’urgence et planifier leur prise en charge.
•
Item 81 - Examen clinique
Interrogatoire
Age
ATCD médico-chirurgico-familiaux :
• Ophtalmologiques ?
• Port de lentilles ?
FDRCV
TTT / Allergie
Profession
Caractéristiques de l'œil rouge :
• Apparition
• Brutale / Progressive
• Uni ou bilatérale
• Douleur
• Superficielle ou profonde
• Intensité : sensation de grain de sable, modérée, intense
Signes fonctionnels associés :
• BAV++ (gravité)
• Myodésopsies
• Larmoiement
Examen physique
Bilatéral et comparatif +++
• Mesure de l'AV de loin (échelle de Monoyer), de près (Parinaud)
• RPM : direct et indirect
• Oculomotricité
• LAF :
• Cornée : Test à la fluorescéine :
• Fixe les ulcérations cornéennes :
• Unique (kératite bactérienne)
• Ponctuée (kératite ponctuée superficielle = KPS)
• Dendritique (kératite herpétique)
• Recherche du signe de Seidel (si perforation de la cornée)
• Caractériser la rougeur :
• Cercle périkératique
• Nappe sous conjonctivale, diffuse (conjonctivite)
• Pupille : déformée (uvéite), taille (mydriase, myosis, normale)
• Chambre antérieure :
• Profonde ou plate (GAFA)
• Effet Tyndall et précipités rétro-cornéens (uvéite)
• Gonioscopie: angle ouvert ou fermé
• TO : recherche d'HTO
• FO : examen du segment postérieur (SP) : vitré, nerf optique, vaisseaux, rétine
• Annexes : Blépharite, Papillite, Folliculite, Dacryocystite, Corps étranger (CE) sous
palpébral
Toujours retourner la paupière supérieure !
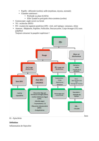
Item
81 - Episclérite
Définition
Inflammation de l'épisclère
Examen clinique
• Rougeur localisée, disparait après application de vasoconstricteur local
• Douleur localisée
• Vision et segment antérieur normaux
Etiologie
• Maladie de système (à rechercher)
Episclérite
Sclérite
Définition
Inflammation de la sclère
Examen clinique
• Voussure, rougeur en secteur, ne disparait pas après application de vasoconstricteur local
• Douleur importante
• Vision et segment antérieur normaux
Etiologie
• Maladie de système (à rechercher)
• Granulomatose
• Traumatisme
Sclérite
Item 81 - Glaucome Aigu par Fermeture
d'Angle (GAFA)
Urgence diagnostique et thérapeutique +++
Physiopathologie
Blocage pupillaire : l'iris s'accole au cristallin et empêche l'humeur aqueuse d'aller vers la chambre
antérieure
→Elévation de la pression dans la chambre postérieure
→Fermeture de l'angle irido-cornéen
→Blocage pré-trabéculaire : l'humeur aqueuse ne peut s'écouler par le trabéculum qui est bloqué
Schéma du segment antérieur
Facteurs de risque
• Hypermétropie
• Chambre antérieure étroite
• Angle irido-cornéen étroit
• Œil court : petite longueur axiale
Facteurs déclenchants
• Passage à l'obscurité
• Iatrogène :
• Anesthésie générale
• TTT sympathomimétiques, parasympatholytiques
• ATD tricycliques
Examen clinique
Le diagnostic est clinique +++
• Examen bilatéral et comparatif
• Douleur intense unilatérale et brutale, peut irradier dans le territoire du trijumeau
• BAV unilatérale
• Pupille en semi-mydriase aréflexique
• LAF :
• Œil rouge + cercle périkératique
• Œdème de cornée : buée épithéliale
• Gonioscopie : angle fermé
• Chambre antérieure étroite
• HTO : œil dur à la palpation + TO > 50 mm Hg
• Œil sain : court, chambre antérieure étroite, angle irido-cornéen étroit mais peut être normal
• Signes généraux marqués : Nausées / Vomissements
Prise en charge thérapeutique
Urgence visuelle / Pronostic visuel engagé
Cécité en quelques jours
Hospitalisation en urgence en Ophtalmologie
TTT médical :
• TTT hypotonisant :
• IV :
• Inhibiteur de l'anhydrase carbonique (AC) : Acétazolamide
• Mannitol 20%
• Local :
• Collyres hypotonisants : Bétabloquants, inhibiteur de l'AC,
alpha2agonistes, ...
• Myotique: collyre horaire dans les 2 yeux
TTT chirurgical :
• Iridotomie périphérique laser dès que possible ou Iridectomie périphérique chirurgicale si
laser impossible
• Sur les 2 yeux
Surveillance clinique et paraclinique de l'efficacité et de la tolérance des traitements
Item 81 - Kératite aigüe
Physiopathologie
Inflammation ± ulcère(s) superficiel(s) de cornée
Examen clinique
Le diagnostic est clinique +++
• Examen bilatéral et comparatif
• Douleurs oculaires superficielles importantes
• BAV variable selon l'atteinte par rapport à l'axe de la vision
• Photophobie et blépharospasme
• LAF :
• Œil rouge + cercle périkératique
• Opacités cornéennes
• Diminution de la transparence de la cornée
• Test à la fluorescéine + lumière bleue : coloration des ulcérations
• TO : recherche d'HTO
• FO
Etiologies
Etiologies des kératites
Kératite Virale
Kératito-conjonctivite à
Adénovirus
Kératite Herpétique Kératite Zostérienne
- Complique une
conjonctivite à adénovirus
- contagieux +++
- Complication du zona
ophtalmique
Clinique - Fluo + : petites
ulcérations disséminées
= kératite ponctuée
superficielle
- Typique: fluo +
ulcérations cornéennes en
feuille de fougère
(dendritique) ou en carte de
géographie
- Fluo + à type de kératite
ponctuée superficielle
Evolution - favorable
- +/- opacités cornéennes
- +/- BAV si dans l'axe de
la vision
- favorable sous ttt
- récidives
- peut évoluer vers une
forme grave: kératite neuro-
paralytique; dystrophique
CAT - antiseptique local: collyre
4x/jour
- vitamine A pommade : 1/j
cicatrisant
- Hygiène des mains +++
- Isolement: Eviction
scolaire, arrêt de travail
Antiviraux :
- PO : acyclovir 1/j
- local : acyclovir
pommade
Durée : 7 à 14 jours
Hygiène des mains
CI AUX
CORTICOIDES!!!!
(aggravation et perforation
cornéenne)
TTT du zona ophtalmique
<72H :
Antiviral : valaciclovir PO
pour réduire la durée des
douleurs post zostériennes
Etiologies des kératites
Kératite Bactérienne et
Amibienne
Kérato-conjonctivite
sèche
Kératite par
innocclusion
palpébrale
- Surinfection d'une ulcération
traumatique ou bactérienne (lentille
de contact)
- attention à la kératite amibe après
baignade en rivière avec lentilles
- secondaire à un
syndrome sec
- souvent suite à des PF
++
Kératite Bactérienne et
Amibienne
Kérato-conjonctivite
sèche
Kératite par
innocclusion
palpébrale
Clinique - Hypopion et abcès de cornée Test de Schirmer
pathologique si <5mm en
5min
Break up Time
Pathologique si <10
secondes
Evolution Favorable : si TTT précoce
Défavorable :
- endophtalmie
- perforation de cornée
- taie cornéenne
CAT - URGENCE ++
- Mise en culture des lentilles de
contact
- Hospitalisation si impossibilité de
suivre le TTT, terrain fragile, abcès
important,...
- ATB probabiliste : Collyre horaire
- larmes artificielles
- vitamine A pommade
cicatrisante
- larmes artificielles
- occlusion palpébrale
nocturne +/- diurne
- lunettes de protection
- si persistance de
l'innocclusion:
tarsorraphie
Kératite Ponctuée Superficielle
Kératite Herpétique
Item
81 - Uvéite Antérieure Aigüe (UAA)
Physiopathologie
Inflammation du segment antérieur = de l'iris et du corps ciliaire
Examen clinique
Le diagnostic est clinique +++
• Examen bilatéral et comparatif
• Douleur intense et profonde
• BAV unilatérale
• Myosis aréflexique
• LAF :
• Œil rouge + cercle périkératique
• Effet Tyndall = Protéines et cellules inflammatoires circulant sur l'humeur aqueuse
• Synéchies irido-cristalliniennes / irido-cornéennes
• Gonioscopie : angle ouvert
• TO : recherche d'HTO
• FO : systématique : recherche d'uvéite postérieure
Etiologies
• Idiopathique : plus de 50% +++
• Maladie systémique :
• SPA (Item 193)
Recherche de sacro iléite et d'Ag HLA B-27
• Arthrite chronique juvénile : UAA + cataracte + kératite en bandelette
• Maladie de Behçet : UAA + aphtose bipolaire
• Sarcoïdose : UAA souvent associée à une uvéite postérieure
• Uvéite herpétique : ATCD d'herpès oculaire
Prise en charge thérapeutique
Hospitalisation en Ophtalmologie pour bilan étiologique
TTT étiologique +++ si cause retrouvé
TTT médical :
• TTT symptomatique :
• Collyres mydriatiques
• Collyres anti-inflammatoires : corticoïdes ou AINS avec décroissance progressive ++
+ pour éviter l'effet rebond
• Parfois injections sous-conjonctivales d'anti-inflammatoires
Surveillance clinique et paraclinique de l'efficacité et de la tolérance des TTT
Item 80 - Anomalie de la vision d’apparition
brutale
- Diagnostiquer une anomalie de la vision d’apparition brutale.
- Identifier les situations d’urgence et planifier leur prise en charge.
Item 80 - Examen clinique/Examens
paracliniques
Examen clinique
Interrogatoire
Age
ATCD médico-chirurgico-familiaux :
• Ophtalmologiques ?
FDRCV
TTT / Allergie
Profession
Caractéristiques de l'anomalie de la vision :
• Heure de début ++
• Uni ou bilatérale
• BAV ou altération du CV (scotome)
• Signes fonctionnels oculaires (SFO) :
• Myodésopsies (mouches volantes)
• Phosphènes (éclairs lumineux)
• Métamorphopsies (vision déformée)
• Voile noir
• Brutal / Progressif
• Œil rouge (segment antérieur) ou blanc (postérieur)
• Œil douloureux ou non
• Eventuel facteur déclenchant : traumatisme, corps étranger
Signes fonctionnels associés :
• Céphalées (cause neurologique)
• Fièvre (Horton)
• Nausées / Vomissements
• ...
Examen physique
Bilatéral et comparatif +++
• Mesure de l'AV de loin (échelle de Monoyer), de près (Parinaud)
• RPM : direct et indirect
• Oculomotricité
• LAF : examen du segment antérieur (SA) : cornée, chambre antérieure, cristallin
• Gonioscopie : angle ouvert ou fermé
• TO : recherche d'HTO
• FO : examen du segment postérieur (SP) : vitré, nerf optique, vaisseaux, rétine
• Annexes
Examens paracliniques
Orientés selon la clinique
Item
80 - FO non accessible
Hémorragie Intra-Vitréenne (HIV)
Signes fonctionnels :
• BAV brutale avec impression de pluie de suie
• Selon l'importance de l'hémorragie : quelques myodésopsies à la BAV sévère avec
perception lumineuse uniquement
• Unilatérale
Examen clinique :
• Œil blanc indolore
• Vitré rouge
• FO :
• Rétine visible selon l'importance de l'HIV
• Orientation étiologique si FO visible
Examens paracliniques :
• Echographie mode B :
• Indispensable si rétine non visible
• Recherche décollement de rétine
• TDM si traumatisme à la recherche de corps étranger
Etiologies :
• Déchirure de rétine avec ou sans décollement de rétine (DR) : HIV par rupture de vaisseau
rétinien
• Rétinopathie diabétique proliférante (RD)
• OVCR ou d'une de ses branches de forme ischémique compliquées de néo-vaisseaux
• Syndrome de Terson : HIV + hémorragie méningée secondaire à la rupture d'un anévrisme
intracranien
Hyalite
• Inflammation du vitré au cours des uvéites postérieures
• Clinique : BAV progressive (jours), myodésopsies
• Vitré : trouble, présence de cellules inflammatoires
• Etiologies : Toxoplasmose +++, Syphilis, Tuberculose, Sarcoïdose
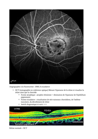
Item 80 - FO visible anormal
Vaisseaux
OACR
Urgence diagnostique et thérapeutique +++
Examen clinique :
• Age : 60 ans environ
• Signes fonctionnels : BAV brutale, profonde, unilatérale (99%), parfois précédée de cécité
monoculaire transitoire (CMT)
• Œil blanc indolore
• Pupille : Mydriase aréflexique, RPM direct aboli, consensuel conservé
• FO : Rétrécissement diffus du calibre artériel
• Œdème blanc rétinien ischémique (dans les heures qui suivent)
• Macula rouge cerise
OACR
Examens paracliniques :
Angiographie à la fluorescéine
Confirmation diagnostique
• Retard de perfusion des branches de l'artère centrale de la rétine
• Allongement du temps de remplissage artérioveineux rétinien
• Aspect d'arbre mort
OACR œil droit Angiographie à la fluorescéine
Angiographie à la fluorescéine
Occlusion de branche de l'artère centrale de la rétine :
• Forme localisée dans un seul secteur de la rétine
• BAV et amputation du champ visuel variable selon la localisation de l'occlusion : souvent de
limite horizontale
• Le pronostic est conditionné par l'atteinte ou non de la macula
Etiologies des OACR
Etiologie Examens complémentaires
Embolie +++ Athérome carotidien +++
Cardiopathie emboligène
ECG, Holter ECG
ETT/ETO
Echodoppler des troncs supra aortiques
urgence
Thrombose Horton
Et autres maladies de système
Artériosclérose Infection
VS urgence
GAJ, HBA1c, EAL
NFS, CRP
Trouble de la
coagulation
ENFS, plaquettes, TP, TCA
Spasme
TTT : Urgence thérapeutique ++ / Pronostic visuel engagé
• Hospitalisation en urgence en Ophtalmologie
• VVP
• Sujet jeune, bon état général, durée < 6h = TTT médical maximal :
• TTT hypotonisant oculaire :
• Acétazolamide (Diamox) IV ou PO (+ supplémentation potassique et
surveillance iono!)
• Ponction de l'humeur aqueuse
• Vasodilatateurs artériels : Inhibiteur calcique (Amlodipine)
• Anticoagulation : Héparinothérapie à dose curative (hypothèse emboligène)
• Fibrinolyse : voie IV ou intra-artérielle par cathétérisme dé l'artère
ophtalmique : seul TTT réellement efficace mais rarement réalisable
• Dans tous les cas : AAP à dose vasculaire : Aspirine 160 - 300 mg/j
• TTT étiologique +++
Pronostic :
• Selon l'atteinte maculaire et la durée d'ischémie
• Evolution spontanée défavorable
• Lésions rétiniennes définitives dès 90 minutes d'ischémie
• Avec traitement : récupération visuelle variable
• Le risque : AVC sur récidive emboligène
OVCR
Fréquente ++
2 formes : Ischémique et Non-Ischémique
Examen clinique :
Le diagnostic est clinique !
• Facteurs de risque :
• Age > 50 ans, FDRCV, HTO
• Signes fonctionnels : vision trouble brutale, BAV variable selon la forme (effondrée si
ischémique; >2/10 si non ischémique)
• Œil blanc indolore
• FO :
• Œdème papillaire
• Veines rétiniennes tortueuses et dilatées
• Hémorragies rétiniennes en flammèche (superficielles) ou en tâches (profondes)
• Nodules cotonneux
Examens paracliniques :
• Angiographie à la fluorescéine
Fait le diagnostic de forme ischémique ou non ischémique
OVCRI vs OVCRNI
Non - ischémique Ischémique
Fréquence 3/4 1/4
Clinique - AV > 2/10 - AV < 1/20 : effondrée
- RPM normal - RPM direct diminué, consensuel
conservé
- FO : hémorragies en flammèche - FO : hémorragies volumineuses, en
tache nombreux nodules cotonneux
Angiographie • dilatation veineuse et capillaire
• territoires peu étendu
d'ischémie
- vastes territoires d'ischémie
rétinienne
Evolution Evolution favorable : 50 %
- normalisation en 3-6mois
Moins favorable:
• 25% de passage à la forme
ischémique
• 25% persistance d'un œdème
maculaire cystoïde: BAV
permanente
Pronostic plus sévère
Pas dé récupération fonctionnelle
Néovascularisation irienne en
quelques jours ou quelques semaines
et évolution vers un glaucome
néovasculaire (GNV) qui doit être
prévenu par une photocoagulation pan
rétinienne (PPR)
Néovascularisation pré-rétinienne ou
pré-papillaire
OVCR Non Ischémique
OVCR Ischémique
Occlusion de branche de veine centrale de la rétine : (OBV)
• Même signes cliniques mais limités au territoire de la branche occluse : forme triangulaire
• Pronostic fonctionnel dépend de la topographie : occlusions maculaires symptomatiques
indépendamment de son étendue
Etiologies :
Etiologies des OVCR
Contexte Recherche de : Bilan
Sujet > 50 ans FDRCV :
- HTA
- tabac
- diabète
- hypercholestérolémie
HTO et GCAO (cf 240)
GAJ, HBA1C
EAL: LDL-c, HDL, cholesterol total,
triglycerides
ECG
Recherche d'HTO au cours du cycle nycthéméral
Sujet < 50 ans
Ou
Absence de
FDRCV
Ou
OVCR
bilatérale
Trouble de la coagulation Bilan de thrombophilie :
- résistance à la protéine C activée
- déficit en protéine C, S et ATIII
- SAPL : Ac anticardiolipines, Ac anti B2GP1,
Ac anti-phospholipides
- hyperhomocystéinémie
Recherche de prise d'œstrogènes chez la femme
TTT :
But :
• Forme non-ischémique : éviter le passage en forme ischémique et prévenir l'œdème
maculaire chronique (OMC)
• Forme ischémique : prévenir la néovascularisation irienne et le glaucome néovasculaire
(GNV), pas de récupération fonctionnelle
TTT forme Non-Ischémique :
• Hémodilution iso volémique IV
Objectif : diminuer l'hématocrite entre 30 et 35%
Contre-indications : âge élevé, insuffisance coronarienne, diabète, HTA mal contrôlée, ...
• Injections intra-vitréennes de Ranibizumab
• Photo-coagulation maculaire si OMC avec BAV > 3mois
• Surveillance mensuelle avec angiographie pour dépister le passage en forme ischémique
• Injection intra-vitréenne de triamcinolone (glucocorticoïde) répétée si efficace dans l'OMC
mais risque de complications de la corticothérapie ophtalmique (glaucome, cataracte)
TTT Forme Ischémique :
• Photo-coagulation pan-rétinienne (PPR) : systématique pour les OVCR ischémiques +++ en
prévention de néovascularisation irienne et GNV
• TTT du GNV : TTT hypotonisant : local et général: acétazolamide (Diamox) IV ou PO (+
supplémentation potassique et surveillance iono!) voire chirurgie à visée hypotonisante
Passage de la forme non-ischémique à la forme ischémique :
• PPR en urgence
TTT des FDRCV
Rétine
Décollement de Rétine (DR)
Urgence diagnostique et thérapeutique +++
3 types :
• DR rhegmatogène : sur déchirure rétinienne
• DR exsudatif : chroïdopathie hypertensive (Item 221), DMLA exsudative (Item 127),
tumoral, ...
• DR tractionnel : rétinopathie diabétique proliférante (Item 245), OVCR, ...
DR rhegmatogène
3 étiologies :
• Idiopathique +++
• Myopie forte (à partir de -6 dioptries)
• Chirurgie de la cataracte (2%)
Examen clinique :
• Interrogatoire :
• Age
• ATCD : myopie, HTA, DMLA, diabète, ...
• Spontané ou traumatisme oculaire ?
• SFO :
• Myodésopsies puis phosphènes = déchirure rétinienne
• Amputation du champ visuel périphérique ou BAV si décollement maculaire
= DR constitué
• Examen physique :
• Bilatéral et comparatif +++ : recherche sur l'œil Adelphe de lésions prédisposantes ou
de déchirure sans DR
• Schéma daté et signé +++
• œil blanc, indolore
• LAF: lueur pupillaire grise
• FO au V3M après dilatation pupillaire +++ :
Pose le diagnostic, bilan des lésions :
• Rétine décollée en relief, grisâtre, mobile, plis de rétine
• Topographie : rétine périphérique, macula
Examens paracliniques en urgence :
• Bilan pré-opératoire :
• NFS/Plaquettes
• TP/TCA
• ECG
• Rx Thorax
• Consultation anesthésie
• Si HIV : Echographie mode B
TTT :
Urgence thérapeutique
• Hospitalisation en urgence en Ophtalmologie
• Information du patient : pronostic fonctionnel visuel engagé
• Conditionnement :
• Repos au lit couché : limite la traction
• TTT chirurgical (sous AG) : Dans les jours suivant le DR : résultat meilleur si TTT précoce
• Cryoapplication des déchirures à l'azote liquide
+
• Indentation épisclérale au niveau de la déchirure
ou
• Vitrectomie
• Œil adelphe : TTT préventif des déchirures rétiniennes par photocoagulation laser
• Repos et arrêt de travail 3 semaines
• Education : signes de DR devant faire consulter en urgence
• Surveillance à vie de l'œil atteint et de l'œil adelphe : FO + V3M
Rétinopathie diabétique
(Item 245)
DMLA exsudative
(Item 127)
Rétinite infectieuse : Toxoplasmose oculaire : Chorio-rétinite
Examen clinique :
• SFO : myodésopsies +/- BAV si foyer proche de la macula
• Œil blanc indolore
• FO : hyalite: inflammation du vitré
• Tache blanchâtre ou jaunâtre : foyer évoluant vers une cicatrice atrophique
NOIAA - Œdème papillaire
Examens paracliniques :
• Sérologie toxoplasmose et VIH
• Champ visuel
TTT si menace de l'AV :
• TTT anti-parasitaires : Azythromycine (moins d’effets secondaires que l’Adiazine) +
Pyriméthamine + Acide folinique
• Si allergie : Atovaquone
Surveillance des récidives et recherche immunodépression (VIH)
Nerf optique
Neuropathie Optique Ischémique Antérieure Aiguë (NOIAA)
Obstruction des artères ciliaires postérieures → Ischémie de la tête du NO
Etiologies :
• Artériosclérose +++
• Maladie de Horton +++ (NOIAA artéritique) à rechercher systématiquemrnt et en urgence
Examen clinique : le diagnostic est clinique +++
• Interrogatoire :
• Recherche de signes de maladie de Horton :
• Age > 50 ans
• Fébricule
• Cécité monoculaire transitoire (CMT)
• Claudication intermittente de la mâchoire
• Signe du peigne
• Ulcérations du scalp
• Recherche des pouls temporaux
• et de signe de pseudo-polyarthrite rhizomélique
• Recherche de FDRCV : Age, Tabac, HTA, Diabète, Dyslipidémie
• SFO :
• Amputation du champ visuel : voile noir altitudinal brutal
• BAV brutale unilatérale indolore
• Examen physique :
• Œil blanc et indolore
• BAV unilatérale, variable, souvent massive, normale n'élimine pas le diagnostic
• Asymétrie pupillaire : RPM direct diminué ou aboli, consensuel conservé
• FO : Papille pâle +/- hémorragies en flammèche
• Œdème papillaire total ou en secteur +++
NOIAA - Œdème papillaire
Examens paracliniques :
• CV :
• Déficit fasciculaire +++
• Scotome altitudinal horizontal +++
• Elargissement de la tâche aveugle
NOIAA droite Scotome altitudinal horizontal droit
Scotome altitudinal horizontal droit
• Angiographie à la fluorescéine
Confirme l'œdème papillaire
• ± défaut de remplissage choroïdien = ischémie choroïdienne associée (en faveur de la
maladie de Horton)
• Horton :
• Biologie : VS, CRP en urgence
• Bilan pré-corticothérapie en urgence : TA, CRP, iono, glycémie à jeun, ECBU
• Biopsie de l'artère temporale au bloc + Examen AnaPath sans retarder la mise
en place de la corticothérapie
• Artériosclérose :
• Bilan cardio vasculaire complet :
• Cs Cardiologie + ECG, ETT
• Biologie : GAJ, HBA1c, Bilan lipidique
• Echo-doppler des troncs supra-aortiques
• Eliminer une HTIC (diagnostic différentiel de l'œdème papillaire):
• TDM cérébrale en urgence
TTT :
• Maladie de Horton : En urgence : Corticothérapie : bolus IV : 1mg/kg/j pour 3-5 jours puis
relai PO pendant 1 an avec décroissance progressive
• NOIAA artéritique :
• TTT des FDRCV afin d'éviter la récidive controlatérale
• Prévention secondaire : TTT AAP : Aspirine 150-300mg/j + Statines
Evolution :
• Disparition progressive de l'œdème
• Mauvaise récupération fonctionnelle
• Déficit visuel définitif
Item 80 - FO visible normal
NORB
(Item 102)
Voies optiques chiasmatiques et rétro-chiasmatiques
• Traumatisme
• Compression
• Vasculaire
Item 80 - Anomalies transitoires de la vision
Cécité monoculaire transitoire (CMT) = amaurose fugace
Urgence diagnostique et thérapeutique
SFO :
• Disparition totale de la vision, brutale, indolore
• Spontanément résolutive
Etiologies :
• AIT (Item 335)
• Maladie de Horton
Insuffisance vertébro-basilaire
SFO :
• Amaurose bilatérale, transitoire
Eclipses visuelles = HTIC
Aura migraineuse de type ophtalmique
• Scotome scintillant
• Bilatéral
• Progressif et spontanément résolutif en moins de 30 minutes
• Souvent suivi de migraine
Item 79 - Altération de la fonction visuelle
- Devant une altération de la fonction visuelle, argumenter les principales hypothèses diagnostiques
et justifier les examens complémentaires pertinents.
Item 79 - Examen clinique/Examens
paracliniques
Examen clinique
Interrogatoire
Age
ATCD médico-chirurgico-familiaux et ophtalmologiques
Caractéristiques de l'altération visuelle :
• Brutale / Progressive
• Unilatérale / Bilatérale
• Circonstances déclenchantes : traumatisme ?
• Altération du champ visuel :
• Scotome
• Hémianopsie = Amputation du CV des 2 yeux
• Amputation altitudinale du CV
• Myodésopsies / Phosphènes / Métamorphopsies
• CMT
• Eclipse visuelle
Signes fonctionnels associés :
• Œil rouge/blanc
• Douleurs oculaires superficielles / profondes
• Céphalées
• Paralysie ...
Examen physique
Complet ! Bilatéral et comparatif !!
• Mesure de l'AV de loin (Echelle de Monoyer) et de près (Echelle de Parinaud)
• RPM et oculomotricité
• TO
• LAF : examen du segment antérieur
• FO après dilatation pupillaire
Examens paracliniques
Champ visuel
Systématique
• Périmétrie cinétique de Goldmann
• Périmétrie statique automatisée
Autres non systématiques orientés par la clinique
Item 79 - Etiologies
Altération des voies optiques
Atteinte rétinienne
• Atteinte centrale : Scotome : DMLA, trou maculaire, GCAO
• Atteinte périphérique : amputation du CV périphérique : DR, OACR, OVCR, rétinopathie
pigmentaire, ...
Nerf optique
• Cécité unilatérale : atteinte totale du nerf (traumatique ++)
• Scotome :
• NORB : SEP, OH, Diabète, APS (Item 102)
• NOIAA (Item 80)
• Neuropathie optique toxique :
Etiologies des neuropathies optiques toxiques
Alcoolique
- associé au tabac - CV : scotome cœco-central bilatéral => Sevrage
total et définitif +++
Iatrogène Antituberculeux : éthambutol et isoniazide
- CV : scotome
- Vision des couleurs : dyschromatopsie d'axe rouge-vert
=> Surveillance !!
Intoxication
professionnelle
Déclaration en maladie professionnelle +++
• Neuropathie métabolique : diabète (Item 245)
• Neuropathie optique tumorale :
• Progressif et unilatéral ++
• Localisation : intra orbitaire ou étage antérieur du crâne
• Type : Gliome ou Méningiome
Chiasma optique
CV : Hémianopsie bitemporale ++++ (parfois quadranopsie bitemporale supérieure au début)
Etiologies
• Adénome hypophysaire +++
• Enfant : craniopharyngiome, gliome du chiasma
• Adulte : méningiome de la selle turcique, craniopharyngiome, anévrisme de la carotide
interne
Examens paracliniques
• IRM cérébrale avec injection de gadolinium, centrée sur la selle turcique
Bandelettes optiques
CV : Hémianopsie latérale homonyme (HLH) controlatérale
Etiologies
• Vasculaire : AVC ischémique ou hémorragique ou AIT : HLH brutale
• Tumorale : HLH progressive
• Traumatique
Examens paracliniques
Imagerie cérébrale (en urgence) : TDM ou IRM
Radiations optiques
CV : Quadranopsie latérale homonyme (supérieure > inferieure) controlatérale
Etiologies
• Vasculaire : AVC ischémique ou hémorragique ou AIT : HLH brutale
• Tumorale : HLH progressive
• Traumatique
Examens paracliniques
Imagerie cérébrale (en urgence) : TDM ou IRM
Cortex Occipital
Clinique
• Cécité corticale bilatérale brutale
• Examen ophtalmologique normal :
• FO : normal
• RPM direct et consensuel conservés
• Anosognosie +++, hallucinations visuelles, désorientation spatiale
Etiologie : AVC vertébro-basilaire +++
Examens paracliniques
Imagerie cérébrale en urgence :
• IRM avec ARM
• TDM avec angio TDM
Item 79 - BAV
BAV Brutale
Œil rouge et douloureux
(Item 81)
• Glaucome Aigu par Fermeture d’Angle (GAFA)
• Kératite aiguë
• Uvéite antérieure
• Traumatismes oculaires
• Endophtalmie
• Glaucome néovasculaire
Œil blanc et indolore
(Item 80)
• FO non accessible
• HIV
• Hyalite
• FO visible anormal
• Vaisseaux : OVCR, OACR, Rétinopathie hypertensive
• Rétine : DR, Rétinopathie diabétique, DMLA, Rétinite
• Nerf optique : NOIAA
• FO visible normal
• Nerf optique : NORB
• Voies optiques
• Anomalies transitoires de la vision
• Cécité Monoculaire Transitoire (CMT) = Amaurose fugace
• Insuffisance vertébro-basilaire : Amaurose bilatérale, transitoire
• Eclipses visuelles : HTIC
• Aura migraineuse de type ophtalmique
BAV progressive
Cristallin
• Cataracte (Item 127)
• GCAO (Item 82)
Rétine
Etiologies des rétinopathies progressives
DMLA Item 127
Diabète Rétinopathie diabétique (Item 245)
Iatrogène Maculopathie aux antipaludéens de synthèse (APS)
- Rétinopathie toxique bilatérale dose-dépendante
- Accumulation des APS dans la région péri-fovéolaire de l'épithélium pigmentaire :
• Dyschromatopsie d'axe jaune - bleu
• CV : Périmétrie statique automatisée : scotome annulaire
• Electro-oculogramme altéré (exploration fonctionnelle de l'activité pigmentaire)
=> à ce stade : arrêt des APS = pas de maculopathie
- Puis accumulation fovéolaire = Maculopathie aux APS
• macula en œil de bœuf
• BAV progressive et irréversible
=> Surveillance systématique de tous les patients sous APS ++++ tous les 6 à 18 mois :
- AV, CV, vision des couleurs, électro-oculogramme, FO +/- angiographie à la fluorescéine
DMLA Item 127
Maculopathie aux APS "œil de bœuf"
Œdème
maculaire
- BAV progressive
- OMC : aspect typique en pétales de fleurs à l'angiographie
Etiologies :
• Rétinopathie diabétique
• OVCR
• Iatrogène : Chirurgie de la cataracte (Item 127)
• Uvéite postérieure
Héréditaires Maladie de Stargardt : dégénérescence centrale de la rétine
- Maladie AR
- Début dès l'enfance
- BAV progressive, très sévère
- FO : aspect typique : maculopathie en œil de bœuf
Rétinopathie pigmentaire : dégénérescence périphérique de la rétine
- Forme et transmission variables
- Atteinte des bâtonnets :
• BAV dans le noir (crépuscule, nuit) = héméralopie
• Altération progressive du champ visuel jusqu'à un CV tubulaire
DMLA Item 127
- FO : forme typique : image en ostéoblaste
Membranes
prémaculaires
- Fréquent chez le sujet âgé
- BAV et métamorphopsies d'installation progressive
- FO : membrane fibreuse au niveau de la face interne de la rétine
Trous
maculaires
- Peu fréquents
- Formation brutale avec un petit DR en périphérie du trou
- BAV brutale à type de scotome central + métamorphopsies
Item 50 - Strabisme de l’enfant
- Devant un strabisme chez l’enfant, argumenter les principales hypothèses diagnostiques et justifier
les examens complémentaires pertinents
Item 50 - Physiopathologie
Fréquent ++
Vision normale : un objet se projette sur les deux maculas sur des "points rétiniens correspondant",
ce qui permet une localisation identique de l'objet = correspondance sensorielle
Strabisme
Définition
Perte du parallélisme entre les deux yeux
→ Correspondance rétinienne anormale : l'objet se projette sur la macula d'un œil et sur une zone
extra-maculaire de l'autre œil
→ L'enfant est capable de neutraliser une des deux images par le phénomène de suppression,
l'enfant voit donc l'objet en une seule image (pas de diplopie)
→ Risque : Amblyopie = BAV sévère de l'œil atteint par phénomène de suppression devenu
permanent et irréversible après 6 ans !!!
Type
• Strabisme convergent (90%) = secondaire à une hypermétropie
• Hypermétropie → BAV de près → mise en jeu de la synergie accommodation-
convergence → convergence permanente → Strabisme
• Strabisme convergent alternant : chaque œil fixe et est dévié à tour de rôle → pas de
risque d'amblyopie
• Strabisme convergent unilatéral droit ou gauche : un œil fixateur, l'autre dévié →
risque d'amblyopie
• Strabisme divergent : rare
Item 50 - Examen clinique
Dépistage systématique et précoce lors des examens de santé du nourrisson et de l'enfant
Nécessité de traitement avant 6 ans pour éviter l'amblyopie définitive !!!
Interrogatoire
Age
ATCD médico-chirurgico-familiaux
Caractéristiques du strabisme :
• Date de début
• Convergent / Divergent
• Fixe / Alternant
Examen physique
Inspection
• Perte du parallélisme des 2 yeux de face
• Test des reflets cornéens
• Analyse de photographies de l'enfant
• Eliminer une leucocorie
• Eliminer un épicanthus : Diagnostic différentiel du strabisme
Epicanthus
Examen ophtalmologique
• Complet devant tout strabisme ou amblyopie
• AV selon l'âge : recherche d'hypermétropie
• Recherche d'une paralysie oculomotrice
• LAF et FO : éliminer une leucocorie :
• Rétinoblastome
• Cataracte congénitale unilatérale
a. Leucocorie b. Rétinoblastome
• Dépister l'amblyopie :
• Test d'occlusion alternée des yeux : test à l'écran unilatéral ou alterné :
• Absence d'amblyopie : pas de strabisme
• Amblyopie : réaction de défense et pleurs lors de l'occlusion de l'œil sain
Item 50 - Etiologies
• Strabisme convergent : hypermétropie +++ (mais aussi myopie)
• Strabisme physiologique du nourrisson : si intermittent et âge < 4 mois
• Strabisme congénital
• Strabisme neuro-sensoriel
Item 127 - Déficit neuro-sensoriel chez le sujet
âgé
- Diagnostiquer les maladies de la vision liées au vieillissement et en discuter la prise en charge
thérapeutique, préventive et curative.
Item 127 - Etiologies
Cornée
• Dystrophies bulleuses :
• Perte de cellules endothéliales cornéennes, de plus en plus fréquente
• Secondaire à des actes chirurgicaux (GCAO, cataracte)
• Perte progressive des cellules endothéliales: cornéa guttata
Cristallin
• Cataracte sénile cortico-nucléaire (Item 127)
Rétine
• DMLA +++ : 1ère cause de malvoyance après 50 ans dans les pays industrialisés
• OVCR, OACR
• Rétinopathie diabétique (Item 245)
• Décollement de rétine
Nerf optique
• Glaucome chronique à angle ouvert (Item 82)
• NOIAA (Horton +++)
Cerveau
• AVC : tronc, région occipitale = aires visuelles (Item 335)
• Tumeur (compression) (Item 296
Item 127 - Déficit maculaire lié à l'âge
(DMLA)
Dégénérescence Maculaire Liée à l'Age
Généralités
Définition ANAES
Maladie dégénérative rétinienne chronique, évolutive et invalidante, qui débute après l’âge de 50
ans.
Elle atteint de manière sélective la macula en provoquant une dégénérescence des cellules visuelles
rétiniennes.
Prévalence
• Augmente avec l'âge
• 1% avant 55 ans
• 25% après 75 ans
• Globale en France : 8%
3 formes de la maladie :
- MLA
Maculopathie liée à l'âge (pré-DMLA) : présence de Drusen = accumulation de résidus de
phagocytose des photorécepteurs : 1er signe clinique
Drusens maculaires
- DMLA atrophique
Disparition progressive de l'épithélium pigmentaire maculaire, évolution lente
- DMLA exsudative
Développement de néo-vaisseaux choroïdiens franchissant l’épithélium pigmentaire (néo-vaisseaux
visibles) ou restant sous l’épithélium pigmentaire (néovaiseaux occultes)
Entrainant un œdème rétinien, des hémorragies, un décollement maculaire exsudatif
Perte rapide de la vision centrale avec évolution vers un scotome central définitif.
La forme exsudative est la seule à bénéficier d'un traitement actuellement.
La forme atrophique peut devenir exsudative et inversement
Examen clinique
Interrogatoire
• Recherche de facteurs de riques :
• Age > 50 ans
• Tabac (RRx3-5)
• Hérédité (RRx3)
• Signes fonctionnels :
• Précoce :
• Mauvaise vision nocturne
• Diminution de la sensibilité aux contrastes
• BAV de loin et de près (forme atrophique)
• BAV brutale avec métarmophopsies (mouches volantes, distorsion des lignes droites)
= Apparition de néo-vaisseaux choroïdiens (forme exsudative)
• Nécessité de consultation urgente dans les 48h pour une prise en charge
précoce !
• Scotome central
Examen physique
Grille d'Amsler :
Métamorphopsies ± scotome central
Grille d'Amsler - Métamorphopsies + Scotome central
AV :
BAV de loin et de près
FO après dilatation pupillaire :
• Drusen : petites lésions rétiniennes blanchâtres ou jaunâtres de forme et taille variable
• Atrophie de l'épithélium pigmentaire maculaire (DMLA atrophique): plages d'atrophie de
l'épithélium pigmentaire et visualisation des vaisseaux choroïdiens sous jacents
• Hémorragies, exsudats secs (profonds), œdème et/ou décollement exsudatif maculaire
(DMLA de forme exsudative)
DMLA atrophique
DMLA exsudative
Examens paracliniques
• CV : Scotome central
• Angiographie à la fluoréscéine : visualisation de la vascularisation de la rétine
• Angiographie au vert d'indocyanine: : visualisation de la vascularisation de la choroïde
Angiographie à la fluorescéine : DMLA exsudative
• OCT (tomographie en cohérence optique) Mesure l'épaisseur de la rétine et visualise la
rétine ainsi que la choroïde
• Forme atrophique : atrophie rétinienne = diminution de l'épaisseur de l'épithélium
pigmentaire
• Forme exsudative : visualisation de néo-vaisseaux choroïdiens, de l'œdème
maculaire, du décollement de rétine
• Intérêt diagnostique et suivi +++
Rétine normale - OCT
DMLA atrophique - OCT
DMLA exsudative - OCT
Prise en charge thérapeutique
MLA
• Anti-oxydants et supplémentation vitaminique PO : vitamine E, vitamine C, zinc et bêta-
carotène
DMLA atrophique
Aucun traitement actuellement
Evolution inéluctable vers un scotome central
• Association de malades
• Soutien psychologique
DMLA exsudative
• Photo-coagulation au laser : des néo-vaisseaux rétiniens extra-fovéolaires
• Photothérapie dynamique : injection IV d'une substance photo sensibilisante qui se fixe sur
les néo-vaisseaux suivie d'une photo-irradiation au laser
• Injection intra-vitréenne d'anti-VGEF +++ (AMM) : en ambulatoire sous collyres
anesthésiants
• Pégatanib
• Ranizibumab
• Chirurgie : rare, mauvais résultats
Mesures associés
• Arrêt total et définitif du tabac ± Substituts nicotiniques ± Soutien psychologique
• Rééducation orthoptique +++
• Aides visuelles +++
• Soutien psychologique / Associations de malades
Surveillance clinique et paraclinique de l'efficacité et de la
tolérance des TTT
• A vie !
• Des 2 yeux !!
• Auto surveillance quotidienne : grille d'Amsler
• Information sur la forme chronique de la maladie, sur les signes devant faire consulter en
urgence :
• Métamorphopsies
• BAV brutale
• Modification de la vision de la grille d'Amsler
• Examen ophtalmologique mensuel pour la forme exsudative, sinon annuelle
Item 329 - Brûlures/Traumatismes oculaires
Évaluation de la gravité et recherche des complications précoces :
. chez un brûlé
. chez un traumatisé crânions-facial
- Identifier les situations d’urgence.
Item 329 - Brûlures oculaires
Examen clinique
Avant tout : Lavage oculaire abondant de 20 à 30 min à l'eau ou au sérum physiologique +++, le
plus précoce possible
Interrogatoire
Age
ATCD médico-chirugico-familiaux et ophtalmologiques
TTT / Allergies
Contexte : accident de travail / accident domestique / agression
Brûlure :
• Heure de la brûlure et durée d'exposition
• Type de brûlure :
• Thermique
• Chimique : acide / base (dangereuse +++), si doute : bandelette de pH
• Autres :
• Ophtalmie des neiges
• Coup d'arc
• Eclipse de lune
• Notion de lavage oculaire et durée ++
Examen physique
• Bilatéral et comparatif
• Schéma daté et signé
• Certificat médical initial descriptif
• Des annexes : paupières, voies lacrymales
• Test à la fluorescéine :
• Lésion épithéliale localisée (thermique)
• Zones désépithélialisées et ischémie limbique (chimique)
• Kératite ponctuée superficielle (ophtalmie des neiges et coup d'arc)
• Examen ophtalmologique complet ++ : LAF + TO + FO
Etiologies
Brûlure thermique
Rarement grave, cicatrisation rapide, rares séquelles
Protection naturelle par le film lacrymal
Test à la fluorescéine : lésion épithéliale localisée
Gravité : atteinte des paupières et des annexes : voies lacrymales
Brûlure chimique
• Lavage oculaire abondant +++
• Doute sur l'agent causal → bandelette de pH
Acide → création d'un complexe entre l'acide et le stroma cornéen
• Lésions d'emblée maximales
• Pas d'aggravation des lésions
• pH > 2.5 : lésions modérées à moyennes
• pH < 2.5 : lésions potentiellement graves
Base → destruction des cellules cornéennes
• Progression des lésions et de la pénétration de la base à travers les tissus sur 48H
• Brûlure grave jusqu'à preuve du contraire
• Fluorescéine :
• Fluo + = Zones désépithélialisées
• Zones blanches = Ischémie conjonctivale
• Eléments pronostiques :
• Nature du produit
• Durée d'exposition
• Lavage : délai et durée
• Bilatérale
• Atteinte de annexes
• Classification pronostique de Roper et Hall
CLASSIFICATION DE ROPPER ET HALL
Grade 1 - Très bon pronostic
- Désépithélialisation cornéenne isolée
- Stroma intact
- Pas d'ischémie limbique
Grade 2 - Bon pronostic
- Opacité cornéenne mais détails de l'iris visible
- Ischémie limbique < 1/3 de la circonférence limbique
Grade 3 - Pronostic réservé
- Désépithélialisation cornéenne totale
- Opacité cornéenne masquant les détails de l'iris
- Ischémie limbique entre 1/3 et 1/2 de la circonférence limbique
Grade 4 - Pronostic péjoratif
- Opacité cornéenne totale sans visibilité des structures du segment antérieur
- Ischémie limbique >1/2 circonférence limbique
Autres
Autres traumatismes oculaires
Ophtalmie
des neiges
- 6 à 8H après exposition aux
UV - SFO : douleur,
larmoiements, photophobie,
blépharospasme- Fluorescéine :
kératite ponctuée superficielle
Coup d'arc - Soudure à l'arc sans protection
oculaire
- SFO : douleur, larmoiements,
photophobie, blépharospasme
- Fluorescéine : kératite ponctuée
superficielle
Eclipse - Lésion maculaire
- Possible évolution avec
cicatrice maculaire et BAV
irréversible
Item 329 - Traumatismes oculaires
Examen clinique
Polytraumatisé : Prise en charge en priorité des détresses vitales, circulatoire, ventilatoire,
neurologique, ...
Interrogatoire
Age
ATCD médico-chirugico-familiaux et ophtalmologiques
TTT / Allergies
Contexte : accident de travail / accident domestique / agression
Brûlure :
• Heure de la brûlure et durée d'exposition
• TTT et statut vaccinal
• Contexte : Accident de travail / Accident domestique / Agression
• Traumatisme :
• Heure du traumatisme
• Type : contusion du globe / perforation du globe / projection de corps étranger
Signes fonctionnels ophtalmiques :
• Prurit / Larmoiement
• Blépharospasme
• Photophobie
• BAV = gravité !!!
Examen physique
• Bilatéral et comparatif
• Schéma daté et signé
• Certificat médical initial descriptif
• Recherche de traumatisme crânien +/- perte de connaissance
• Examen du cadre osseux orbitaire
• Examen neurologique :
• Oculomotricité et RPM : nerfs III, IV et VI
• Sensibilité de la face : V1, V2
• Examen ophtalmologique :
• Recherche d'une diplopie (fracture du plancher)
• Annexes: plaie du bord libre des paupières ou du canal lacrymal
• Réfractométrie et mesure de l'AV
• OM et RPM
• LAF
• Test à la fluorescéine : recherche du signe de Seidel = plaie transfixiante
• TO : recherche d'HTO
• FO : recherche de lésion rétinienne, corps étranger, déchirure rétinienne, DR, ...
Etiologies
Corps étranger
Corps étranger
Superficiel CEIO
Clinique Mécanisme évocateur
Conjonctivite :
- démangeaisons
- larmoiement
- hyperhémie conjonctivale
Kératite superficielle :
- Douleurs
- Photophobie
- Cercle rouge périkératique
Mécanisme évocateur :
- grenaille de plomb
- projection de CE
Devant une complication :
- endophtalmie
- DR
- cataracte traumatique
Fluorescéine Pas de signe de Seidel Signe de Seidel +
CE Visible
- cornéen
- conjonctival
- sous palpébral
Penser à soulever la paupière
supérieure +++
Parfois visible :
- sur l'iris / cristallin / vitré /
rétine ...
Trajet visible :
- Entrée : plaie cornéenne /
sclérale
- Plaie de l'iris / cristallin
Porte d'entrée Non Visible :
- Sclérale / HSC
- Cornéenne
Examens
complémentaires
Devant toute suspicion de CEIO :
- Radio orbitaire F + P + Blondeau en urgence
- Echographie mode B (avec précaution!!!) : localise le CE et visualise
les CE radiotranparents
- +/- TDM (CI de l'IRM si CE métallique ++++)
- Quick test tétanos / SAT-VAT
Pronostic Favorable
Extraction du CE et TTT médical
Urgence chirurgicale !!
Contusion du globe
Contusion oculaire
Annexes
Paupière Hématome
Plaie Bord libre : à suturer ++
Canaux lacrymaux Plaie, section
Segment Antérieur
Annexes
Conjonctive Hémorragie sous conjonctivale
(HSC)
- Nappe rouge sous conjonctivale (Item 81)
- Rechercher un corps étranger intraoculaire
(CEIO)
- Rechercher une plaie sclérale +++
Cornée Contusion légère Erosion superficielle
Œdème de cornée BAV
Chambre
antérieure
Hyphéma Niveau liquide-hématique en chambre
antérieure
Iris Iridodialyse Désinsertion de l'iris à sa base
Rupture du sphincter de l'iris Au bord pupillaire
Mydriase post traumatique - Mydriase
- RPM diminué
Cristallin Subluxation ( luxation incomplète) / Luxation complète
Cataracte post traumatique
TO HTO Lésions de l'angle irido-cornéen
Segment Postérieur
Rétine Œdème rétinien = de Berlin - BAV
- Guérison spontanée ou trou maculaire
Déchirure de rétine Examen de la rétine périphérique
+/- DR +++
- Laser prophylactique (Item 80)
Vitré HIV Item 81
Choroïde Rupture de la choroïde BAV si en regard de la macula
Nerf Optique Sidération
Contusion
Rupture du globe oculaire
Traumatisme violent
Rupture au niveau des zones de moindre
résistance : limbe et sclère
CI :
• Tonomètre à aplanation
• V3M
Clinique
• Hypotonie oculaire
• Fuite d'humeur aqueuse
• HSC
• HIV
Annexes
• Echographie mode B - Urgence chirurgicale !!
- Penser Quick test Tétanos et SAT-VAT
Perforation du globe
Perforation du globe
Clinique
Contexte évocateur Fluorescéine : signe de Seidel + LAF :
plaie sclérale, cornéenne, HSC, ... TO: à air: hypotonie
oculaire Urgence chirurgicale +++ Exploration et suture au
bloc! Quick test tétanos et SAT-VAT
Plaie
Large
Evidente Mauvais pronostic
Plaie
petite
Cornéenne +/- lésion du
segment antérieur
Sclérale Toujours rechercher
une plaie sclérale
devant une HSC
Risque Méconnaitre un corps étranger intraoculaire +++
(CEIO)
Radio orbitaires +/-
TDM
CI V3M
Tonomètre à aplanation
Echographie mode B
IRM si suspicion CEIO métallique

Ophtalmologie ecn

  • 1.
    Dépistage des troublesvisuels - Assurer le suivi d'un nourrisson, d'un enfant et d'un adolescent normaux. - Argumenter les modalités de dépistage et de prévention des troubles de la vue. • tem 44 - Développement normal Naissance Ferme les yeux à l'éblouissement RPM de faible amplitude 1 mois • Réflexe de poursuite des objets 2 mois • Réflexe de fusion et de coordination binoculaire : acquisition du parallélisme des deux yeux, afin que l'objet se projette sur chaque œil au niveau de "points rétiniens correspondants" afin que les deux images vues fusionnent en une 3 mois • Réflexe de convergence et de fixation • Sourire réponse • Reconnaissance du visage maternel • Coordination œil-tête 4 - 5 mois • Coordination œil-tête-main A partir de 2 ans • Mesure de l'AV avec des méthodes adaptées à l'âge 6 ans • AV = 10/10 en absence d'anomalie Item 44 - Dépistage Examens Anténatal Echographies anténatales J8 Obligatoire ! Recherche d'une anomalie organique : • Examen des annexes, cornée, iris, pupille Recherche du RPM M2 Recherche systématique : • Strabisme et amblyopie (Item 50) • Nystagmus • Trouble du comportement visuel M4 M9 Obligatoire ! M24 Obligatoire ! 3 - 6 ans (avant l'entrée au Bilan ophtalmologique complet avec mesure de l'AV
  • 2.
    Examens CP) Recherche de facteursde risque de trouble visuels : Grossesse : • Infection materno-fœtale (ToRSCH : Toxoplasmose, Rubéole, Syphilis, CMV, HSV) • Intoxication : alcool, tabac, drogues Naissance : • grand prématuré (< 32SA) et très grand prématuré (< 28SA) • petit poids de naissance (< 2 500g) Anomalie génétique : T21 ATCD familiaux Signes d'alarme : Général : • Strabisme • Nystagmus • Errance du regard • Incoordination oculaire • Signe digito-oculaire : l'enfant appuie sur ses globes oculaires afin de provoquer des phosphènes Annexes : • Imperforation palpébrale • Malformation • Epicanthus Cornée : • Opacité cornéenne • Anomalie de taille de la cornée Pupille : • Anomalie pupillaire • Leucocorie (pupille blanche) : • éliminer un Rétinoblastome en urgence ! • autres causes : cataracte congénitale, DR congénital, rétinopathie des prématurés... Item 245 - Rétinopathie diabétique - Diagnostiquer un diabète chez l’enfant et chez l’adulte. - Identifier les situations d’urgence et planifier leur prise en charge. - Argumenter l’attitude thérapeutique et planifier le suivi du patient. - Décrire les principes de la prise en charge au long cours.
  • 3.
    Item 245 -Rétinopathie diabétique Facteurs de risque • Ancienneté du diabète • Mauvais équilibre glycémique • HTA (Item 221) Dépistage de la rétinopathie diabétique : FO annuel : Systématique ! • Diabète de type 2 : • Dès la découverte d'un diabète de type 2 • 20% des patients présentent déjà une RD • Diabète de type 1 : • A la découverte du diabète de type 1 • puis à 5 ans puis 1x/an : absente à la découverte du diabète • Apparaît après 5-10 ans de diabète • Devant toute BAV chez un diabétique Examen clinique ophtalmologique Interrogatoire Age ATCD médico-chirurgico-familiaux : • Date de découverte du diabète • Equilibre glycémique FDR CV TTT / Allergie Profession Examen physique Bilatéral et comparatif +++ et complet ! • Mesure de l'AV de loin (échelle de Monoyer), de près (Parinaud) • RPM : direct et indirect • Oculomotricité • LAF : • Cornée : Test à la fluorescéine • Pupille • Chambre antérieure • Gonioscopie : angle ouvert ou fermé • Annexes • TO : recherche d'HTO • FO après dilatation pupillaire : Recherche de signes de RD : • 1ers signes : Micro-anévrysmes rétiniens / Hémorragies rétiniennes punctiformes • Nodules cotonneux perpendiculaires aux fibres optiques (si péri-papillaires : causés
  • 4.
    par l'HTA) • Signesd'ischémie rétinienne sévère : • AMIR : Anomalie Micro-Vasculaire Intra-Rétinienne • Dilatation veineuse en chapelet • Hémorragie intra-rétiniennes en tâche • Signes de RD proliférante : • Néo-vaisseaux pré-rétiniens et pré-papillaires • Œdème maculaire Examens paracliniques Photographie du FO Examen de référence pour la classification et pour le suivi Angiographie à la fluorescéine Non systématique Visualise la perfusion rétinienne : • Les néo-vaisseaux • La perméabilité capillaire • Les zones d'ischémie OCT Diagnostic et suivi de l'œdème maculaire Echographie mode B Si FO impossible par HIV : élimine un décollement de rétine Classification Classification de la rétinopathie diabétique Stade FO Pas de RD Normal RD non proliférante Minime: micro anévrysmes Modérée : - micro anévrysmes - exsudats secs - nodules cotonneux - hémorragies rétiniennes punctiforme nodules cotonneux Sévère = Préproliférante : - AMIR dans au moins 1 quadrant - dilatation veineuse dans au moins 2 quadrants
  • 5.
    Stade FO - hémorragiesintra rétiniennes en tache dans les 4 quadrants RD proliférante Néo vaisseaux prérétiniens et/ou pré papillaires RD proliférante Complications RD proliférante compliquée : - HIV - DR tractionnel - GNV Maculopathie diabétique : - œdème maculaire diffus, cystoïde (OMC) ou non - œdème maculaire focal - maculopathie ischémique Œdème maculaire BAV et RD • HIV • DR tractionnel • GNV • Œdème maculaire • Ischémie maculaire • Exsudats secs ovalaires Evolution Au cours de la vie, il existe des périodes propices à l'accélération de l'évolution de la RD • Puberté • Grossesse • Normalisation trop rapide de la glycémie ou de la TA • Chirurgie de la cataracte • Décompensation tensionnelle ou rénale → Surveillance renforcée !!! Prise en charge thérapeutique • Equilibre glycémique et tensionnelle +++ • TA < 130/80 mm Hg strict • Equilibre glycémique (HBA1c et GAJ) strict mais progressif ++ • Photocoagulation pan rétinienne (PPR) au laser : • Curatif : RD proliférante
  • 6.
    • Préventif :RD Préproliférante • Diminue le risque de cécité • Photocoagulation périfovéolaire en quinconce : • Si œdème maculaire avec BAV • Injection intra-vitréenne d'anti-VGEF : • Si œdème maculaire en 1ère intention Surveillance • A vie +++ Surveillance de la rétinopathie diabétique Absence de RD FO et photographies couleurs du FO tous las ans RD non proliférante minime RD non proliférante modérée FO et photographies couleurs du FO : 1x/an + angiographie : si besoin Sévère : envisager PPR RD non proliférante sévère RD proliférante PPR + contrôle après TTT Item 245 - Autres atteintes • Cataracte (Item 127) • Paralysie oculomotrice : mono-neuropathie du III, IV ou VI • Infection : blépharite, dacryocystite, conjonctivite, chalazion, orgelet, endophtalmie • Altération de la fonction visuelle : OVCR, OACR, NOIAA Item 221 - HTA - Réaliser le bilan initial d’une hypertension artérielle de l’adulte. Item 221 - Artériosclérose/Choroïdopathie hypertensive Artériosclérose Lésions chroniques, irréversibles, asymptomatiques (sauf complication) • Epaississement pariétal → Accentuation du reflet artériolaire au FO = Aspect argenté ou cuivré • Obstruction de la veine rétinienne par l'artère au niveau du croisement artérioveineux = Signe du croisement : • Dilatation veineuse en amont • Hémorragies rétiniennes au niveau du croisement = pré-thrombose
  • 7.
    Signe du croisement Complications: • Occlusion de la veine centrale de la rétine (OVCR) ou de ses branches (OBV) • Occlusion de l'artère centrale de la rétine (OACR) ou de ses branches Choroïdopathie hypertensive Lors d'une HTA sévère ou brutale → Activation du système nerveux sympathique → Vasoconstriction des capillaires choroïdiens → Occlusion des capillaires choroïdiens → Ischémie et nécrose de l'épithélium pigmentaire FO : • Lésion blanchâtre en aigu • Taches pigmentées profondes lors de la cicatrisation Forme sévère : Ischémie choroïdienne étendue avec décollement de rétine (DR) exsudatif du pôle postérieur réversible avec le TTT de l'HTA Item 221 - Rétinopathie hypertensive Physiopathologie Autorégulation du débit = Stabilité du débit vasculaire rétinien Augmentation de la tension artérielle → Vasoconstriction artérielle rétinienne active → Occlusions artériolaires → Hémorragies profondes et nodules cotonneux Rupture de la barrière hémato-rétinienne (BHR) avec l'HTA • Hémorragies rétiniennes superficielles • Œdème rétinien • Exsudats profonds dits secs Dépassement des capacités d'autorégulation = • HTA sévère • Installation rapide Lésions aigues et réversibles avec le traitement de l'HTA
  • 8.
    Examen clinique • Diminutiondiffuse du calibre artériel : 1er signe, difficile à voir • Rupture de la BHR : • Hémorragies rétiniennes superficielles en flammèches • Œdème maculaire • Exsudats secs : tardifs, permanents, forment dans la région fovéolaire une "étoile maculaire" par leur répartition stellaire • Œdème papillaire : élargissement de la tache aveugle au début puis si persistance : atrophie optique et BAV • Occlusion des artérioles précapillaires : • Nodules cotonneux : petits, blancs, contours flous • Hémorragies rétiniennes profondes : rondes Item 221 - Classification de Kirkendall Classification de la rétinopathie hypertensive et de l'artériosclérose Stade Rétinopathie Hypertensive Artériosclérose I Rétrécissement artériolaire diffus Signe du croisement artério-veineux II Stade I + Hémorragies rétiniennes Nodules cotonneux Exsudats secs Stade I + Rétrécissement artériolaire en regard III Stade II + Œdème Papillaire Stade II + Pré-thrombose et OBV Engainement vasculaire
  • 9.
    Rétinopathie hypertensive stadeII Rétinopathie hypertensive stade III Item 240 - Hyperthyroïdie / Orbitopathie dysthyroïdienne - Diagnostiquer une hyperthyroïdie. - Argumenter l’attitude thérapeutique et planifier le suivi du patient.
  • 10.
    Item 240 -Contexte Survenue d'une orbitopathie simultanée ou à distance de : • Maladie de Basedow 90% • Maladie d'Hashimoto • Autres anomalies auto-immunes sans dysthyroïdie Item 240 - Examen clinique et paraclinique Orbitopathies dysthyroïdiennes Exophtalmie +++ - Bilatérale, asymétrique - Axile - Non pulsatile - Réductible - Indolore Mesure : par exophtalmomètre de Hertel Confirmation : TDM Paupières - Œdème et rougeur palpébral - Rétraction palpébrale supérieure - Asynergie oculo-palpébrale Conjonctives Hyperhémie conjonctivale TO Augmenté, HTO Complications Complication Clinique Paraclinique Orbitopathie maligne +++ - Rapide - Exophtalmie > 25mm - Douloureuse - Irréductible - Pulsatile Facteurs déclenchant : - Tabac - Stress opératoire - Retour trop rapide en euthyroïdie TDM ou IRM - Exophtalmie : confirmation et quantification par mesure de l'index oculo- orbitaire Oculomotricité Diplopie par infiltration des muscles oculomoteurs et myopathie Muscle droit inférieur > droit médial > ... TDM ou IRM - Infiltration et épaississement des muscles oculomoteurs : stade œdémateux - Amincissement des muscles et rétraction au stade de fibrose Test de Hess-Lancaster Cornée KPS, ulcères de cornée, voire
  • 11.
    Orbitopathies dysthyroïdiennes perforation decornée Fluorescéine + Recherche du signe de Seidel (perforation) Neuropathie optique Urgence thérapeutique +++ BAV et altérations du CV Champ Visuel Exophtalmie bilatérale
  • 12.
    Exophtalmie droite IRM orbitaireA (T1); B (T2) Œdème musculaire et compression du nerf optique Item 240 - Prise en charge thérapeutique
  • 13.
    TTT de ladysthyroïdie Retour progressif +++ en euthyroïdie • Hyperthyroïdie (Item 240) • Hypothyroïdie (Item 241) TTT de l'ophtalmopathie Orbitopathie maligne +++ • Corticothérapie forte dose 1-1,5mg/Kg/j en bolus puis relai PO • Si résistance : Radiothérapie externe Neuropathie optique • Chirurgie : Décompression orbitaire Oculomotricité • Rééducation orthoptique • Prismes • Chirurgie des muscles oculomoteurs HTO • Collyres hypotonisants Cornée • Protection cornéenne : • Port de lunettes • Occlusion palpébrale nocturne ± diurne • Collyres : larmes artificielles • KPS : collyre antiseptique + vitamine A pommade Paupières • Chirurgie palpébrale Item 127 - Cataracte - Diagnostiquer la cataracte et ses conséquences. - Argumenter les principes de traitement et de prévention. tem 127 - Définition/Examen clinique Définition Opacification de tout ou partie du cristallin
  • 14.
    Examen clinique Diagnostic clinique! Interrogatoire Age ATCD médico-chirurgico-familiaux : • Diabète ATCD ophtalmologiques : • Traumatisme • Myopie forte • Uvéites Toxiques : OH +++ / Tabac TTT : • Corticothérapie au long cours Allergies Profession Signes fonctionnels : • Acuité visuelle : • De loin : baisse de l'acuité visuelle (BAV) bilatérale et symétrique, progressive • De près : acuité visuelle conservée voire améliorée = myopie d'indice • Photophobie • Jaunissement des couleurs • Diplopie monoculaire (rare) Examen physique Examen à la lampe à fente Bilatéral et comparatif Avant et après dilatation pupillaire Diagnostic positif : opacification du cristallin Type : • Nucléaire : noyau du cristallin, myopie d'indice • Sous capsulaire postérieure : métabolique / iatrogène • Corticale • Totale
  • 15.
    Cataracte œil droitaprès dilatation pupillaire Examen complet ophtalmologique Bilatéral et comparatif • Annexes • Acuité visuelle (AV) (échelle de Parinaud et de Monoyer) • Guide la prise en charge thérapeutique • Lampe à fente (LAF) • Tension oculaire (TO) : • Recherche d'un glaucome chronique à angle ouvert (GCAO) (Item 82) • Fond d'œil (FO) Eliminer une autre cause de BAV : • Dégénérescence maculaire liée à l'âge (DMLA) (Item 127) • Déchirure rétinienne Item 127 - Examens paracliniques Le diagnostic est clinique ! Pas d'examen complémentaire sauf :
  • 16.
    • Cataracte blanchetotale : • Echographie mode B : décollement de la rétine ou tumeur intra-oculaire • Sujet jeune • Cataracte unilatérale • Cataracte secondaire : bilan métabolique • Bilan pré-opératoire : • Biométrie : • Kératométrie : puissance réfractive de la cornée • Echographie mode A : longueur axiale de l'œil afin de calculer la puissance de l'implant • Cs d'anesthésie + bilan pré-opératoire standard Information du patient : • Modalités opératoires • Résultat fonctionnel attendu • Complications potentielles Item 127 - Etiologies Sénile La plus fréquente, après 65 ans Cortico-nucléaire Bilatérale et symétrique Secondaire Traumatique • Contusive : sous capsulaire postérieure : Aspect de rosace • Traumatisme perforant (Item 329) Pathologie ophtalmique • Uvéites chroniques : causes inflammatoires ± corticothérapie • Myopie forte • Rétinopathie pigmentaire • Chirurgie oculaire Métabolique • Diabète (Item 345) • Hypoparathyroïdie Iatrogène • Corticothérapie • Radiothérapie orbitaire
  • 17.
    Génétique • T21 (Item43) Congénitale • Héréditaire • Embryofœtopathie tem 127 - Prise en charge thérapeutique/Complications TTT exclusivement chirurgical Indications personnalisées : • Selon la GENE FONCTIONNELLE • En général : AV < 6/10 • Modulable selon l'âge, l'activité du patient : profession, activités,... Un œil puis l'autre, en général à 1 mois d'intervalle TTT chirurgical ambulatoire • Anesthésie locale par topiques ou locorégionale : injection péribulbaire, rétrobulbaire ou sous ténonienne • Dilatation pupillaire maximale • Désinfection • Incision cornéenne, ouverture de la capsule antérieure : capsulorhexis • Hydrodissection et phacoémulsification du cristallin • Mise en place de l'implant • Suture cornéenne facultative • ATBprophylaxie : Cefuroxime (injection intracamérulaire) en l’absence d’allergie sinon Levofloxacine 500mg la veille au soir et le matin de l’intervention • TTT post-opératoire par collyres anti-inflammatoire et antibiotique pendant 15j • Consultation de suivi à J1, J7, J30 Récupération fonctionnelle : excellente et rapide le plus souvent Complications Per-opératoires • Rupture capsulaire postérieure • Hémorragie expulsive Post-opératoires Endophtalmie aiguë Urgence absolue : pronostic visuel engagé, entre J2 et J7 Définition : infection intra-oculaire sévère Signes fonctionnels :
  • 18.
    • BAV brutale •Œil rouge et douloureux Clinique : • Hypopion • Effet Tyndall • Hypertonie oculaire (HTO) • Hyalite au FO Diagnostic : • Ponction du vitré avec examen bactériologique en urgence TTT : • Hospitalisation en urgence • Antibiothérapie : • Locale : Injections intra-vitréennes : Vancomycine + Ceftazidine en urgence • Générale : Fluoroquinolones IVL le 1er jour puis PO • Collyres mydriatiques • Corticothérapie locale et générale à H48 Opacification capsulaire postérieure Cataracte secondaire, TTT par laser YAG Décollement de rétine Œdème maculaire Œdème d’Irvine Gass Œdeme de cornée Item 100 - Diplopie - Devant l’apparition d’une diplopie, argumenter les principales hypothèses diagnostiques et justifier les examens complémentaires pertinents. Item 100 - Physiopathologie Définitions Diplopie : vision double d'un objet unique Diplopie monoculaire : diplopie persistance à l'occlusion de l'œil sain et disparait à l'occlusion de l'œil atteint Diplopie binoculaire : diplopie disparaissant à l'occlusion d'un des 2 yeux
  • 19.
    Oculomotricité Nerfs oculomoteurs Muscles oculomoteurs MouvementParalysie III : Nerf Oculomoteur Intrinsèque Droit médial Regard en dedans Limitation de l'adduction Droit inférieur Regard en bas Limitation de l'abaissement Droit supérieur Regard en haut Limitation de l'élévation Oblique inférieur Regard en haut et en dedans Limitation du regard en haut et en dedans Muscle releveur de la paupière supérieure Relève la paupière Ptosis Extrinsèque Muscle orbiculaire Myosis Mydriase aréflexique IV : Nerf Pathétique Oblique supérieur Regard en bas et en dedans Limitation du regard en bas et en dedans VI: Nerf Abducens Droit latéral Regard en dehors Limitation de l'abduction Muscles oculomoteurs Item 100 - Examen clinique Motif de consultation = Vision double d'un objet unique
  • 20.
    Interrogatoire Age ATCD médico-chirurgico-familiaux : •Diabète • HTA • Dysthyroïdie Caractéristiques de la diplopie : • Brutale / Progressive • Persistante à l'occlusion des yeux ou non • Horizontale / Verticale / Oblique • Position où la diplopie est maximale • Evolution au cours de la journée Evénement déclenchant : • Traumatisme • Effort physique • Fin de journée Signes associés : • Douleurs oculaires • Céphalées • Exophtalmie • Signes neurologiques Examen physique Inspection • Attitude compensatrice de la tête • Position du globe au repos : recherche de déviation primaire Attention : Pensez à rechercher une diplopie en soulevant la paupière de l'œil occlus en cas de ptosis ou d'œdème palpébral ! Examen ophtalmologique • Examen des 6 muscles oculomoteurs : œil par œil puis des 2 yeux • Cover test : • Normal : pas de mouvement oculaire lors du déplacement du cache d'un œil à l'autre : parallélisme oculomoteur normal • Strabisme paralytique : mouvement de restitution lors du déplacement du cache • Test au verre rouge : le verre rouge est placé devant l'œil droit, le sujet fixe un point blanc en face • Normal : le patient ne voit qu'un seul point • Diplopie homonyme : un œil en convergence (paralysie du VI) : les patient voit deux points : le point rouge est à droite du point blanc • Diplopie croisée : un œil en divergence (paralysie du III) : le patient voit deux points : le point rouge est à gauche du point blanc • Test de Hess-Lancaster : • Confirmation diagnostique de la paralysie oculo-motrice
  • 21.
    • Détecte l'œilet le ou les muscles atteints • Intérêt pour le suivi ± médico-légal (incarcération du muscle droit inférieur) • Recherche de situations d'urgence : • Rupture d'anévrysme de la carotide interne +++ : recherche d'une atteinte du III complet unilatéral = • III extrinsèque = Paralysie OM des muscles : droit inférieur, supérieur, médial et oblique inférieur + Ptosis • III intrinsèque = RPM : Anisocorie par mydriase aréflexique du coté atteint • Syndrome d'HTIC : • Paralysie de l'abduction, nerf VI, œil en convergence • Céphalées, exagérées par l'effort et la position couchée • Vomissements en jet, soulageant transitoirement la céphalée • Œdème papillaire bilatéral • Eclipses visuelles • Traumatisme : • Fracture du plancher et incarcération du muscle droit inférieur • Test de duction forcée +++ • Diplopie verticale maximale dans le regard vers le haut • Maladie de Horton chez le sujet > 50 ans (Item 119) Item 100 - Etiologies Diplopie monoculaire Diplopie Monoculaire Cornée Astigmatisme Taie cornéenne Kératocône Examen clinique essentiel +++ Pas d'examen paraclinique en urgence devant une diplopie monoculaire en dehors d'un traumatisme! Iris Iridodialyse traumatique Cristallin Cataracte nucléaire Diplopie binoculaire Etiologies des diplopies binoculaires Etiologie Clinique Paraclinique Vasculaire Rupture d'anévrisme intracrânien de la carotide interne dans sa portion supraclinoïdienne - Atteinte du III extrinsèque ET intrinsèque - Sujet jeune sans FDRCV - Syndrome méningé (Item 148) Hospitalisation en urgence en neurochirurgie! En Urgence: Angio-TDM / ARM +++ Fistule carotido-caverneuse - A distance d'un traumatisme crânien - Exophtalmie pulsatile - Auscultation de l'orbite : souffle - Vasodilatation conjonctivale en tête de Artériographie carotidienne
  • 22.
    Etiologie Clinique Paraclinique méduse AVCischémique ou hémorragique du tronc cérébral - Syndrome alterne (Item 335) Imagerie cérébrale en urgence !!! Insuffisance vertébro-basilaire Diplopie dans 30% des cas Maladie de Horton Item 191 Urgence! VS / CRP Biopsie de l'artère temporale et anatomopathologie Traumatisme Fracture du plancher de l'orbite - Hernie graisseuse et musculaire - Incarcération du muscle droit inférieur - Test de duction forcée impossible - Test de Hess Lancaster Urgence ++ TDM de l'orbite avec coupe ou reconstruction frontale Bilan pré-opératoire Hémorragie méningée - Syndrome méningé (Item 148) Imagerie cérébrale en urgence! sans produit de contraste Tumeur Base du crâne - Syndrome alterne - Paralysie supranucléaire Paralysie de valeur localisatrice! Imagerie cérébrale en urgence !!! HTIC - Paralysie de l'abduction - Atteinte du VI - Œil en convergence - Céphalées - Vomissements en jet - Œdème papillaire bilatéral - Eclipses visuelles Pas de valeur localisatrice Endocrinienne Diabète Diplopie douloureuse Paralysie du III souvent (Item 245) Maladie de Basedow Item 240 Autres... SEP - Paralysie isolée du VI Ou - Ophtalmoplégie intranucléaire (Item 102)
  • 23.
    Etiologie Clinique Paraclinique Myasthénie- Diplopie survenant à l'effort ou en fin de journée (Item 96) Ophtalmoplégie de Tolosa- Hunt (rare) - Ophtalmoplégie douloureuse - Récidivante - A bascule Item 84 - Pathologie des paupières - Diagnostiquer et traiter un orgelet, un chalazion. Item 84 - Chalazion Granulome inflammatoire aux dépens d'une glande de Meibomius du à l'occlusion du conduit excréteur de la glande → Kyste rempli de sécrétions sébacées Examen clinique et Prise en charge thérapeutique Examen clinique et Prise en charge thérapeutique d'un chalazion Stade Clinique TTT Phase inflammatoire - Tuméfaction douloureuse de la paupière : nodule inflammatoire ne communicant pas avec le bord libre de la paupière - Durée : plusieurs semaines TTT médical : - Soins de paupières : massages de la paupière du bord orbitaire vers le bord libre à l'aide d'une compresse humide chaude 2 x 5min/jour - Pommade corticoïde + ATB locale: Sterdex Phase enkystée - Kyste : nodule ferme et indolore - TTT médical inefficace TTT chirurgical : après la phase inflammatoire - Incision de la glande sous anesthésie locale par voie conjonctivale + excrétion du sébum au bistouri - Soins de paupières - Pommade antiseptique 8 jours Examen clinique et Prise en charge thérapeutique d'un chalazion
  • 24.
    Item 84 -Orgelet Infection bactérienne (S. aureus) du follicule pilo-sébacé du cil = Furoncle du bord libre de la paupière Examen clinique et Prise en charge thérapeutique Examen clinique et Prise en charge thérapeutique d'un Orgelet Stade Clinique TTT Phase inflammatoire - Evolution sur quelques jours - Douleurs - Tuméfaction rouge = Papule centrée par un poil +++ - évoluant vers un nodule inflammatoire douloureux, induré, avec une pustule au sommet TTT Médical, local : - Collyre ou pommade antibiotique 8 jours - Pas de manipulation - Hygiène ++ Phase enkystée - Résistance au TTT - Incision au niveau du bord libre de la paupière sous AL au cabinet Examen clinique et Prise en charge thérapeutique d'un Orgelet Item 84 - Ectropion/Entropion Ectropion Entropion Clinique Eversion de la paupière: bascule vers l'extérieur Inferieure >> supérieure Inversion de la paupière : bascule vers l'intérieur Etiologies - Sénile ++ - Cicatriciel - Paralytique : muscle orbiculaire inférieur VII : PF - Sénile - Cicatriciel : traumatisme, dermatose Complications - Exposition de la cornée - Sécheresse cornéenne - Larmoiement par bascule du point lacrymal inférieur - Trichiasis : cils sur la cornée - Conjonctivite, kératite, ulcère, abcès
  • 25.
    Ectropion Entropion - Œilrouge et douloureux chronique Ectropion
  • 26.
    Entropion Item 84 -Ptosis Chute de la paupière supérieure, recouvre le limbe Etiologies Neurologique • Paralysie du III = muscle orbiculaire supérieur • Dans le syndrome de Claude Bernard Horner : Ptosis - Myosis - Enophtalmie Aigu = Urgence ! Doit faire rechercher : • Paralysie complète du III douloureuse + Paralysie du IV, V1, VI = Suspicion de rupture d'anévrysme caverneux • Dissection carotidienne Musculaire • Sénile • Myogène : congénital (risque d'amblyopie), myasthénie • Traumatique : lésion du muscle releveur de la paupière Ptosis
  • 27.
    Item 83 -Troubles de la réfraction - Diagnostiquer un trouble de la réfraction. Item 83 - Physiopathologie/Examen clinique Physiopathologie Réfraction : • Définition : Rapport entre : • la longueur axiale de l'œil • le pouvoir réfractif = cristallin (20 dioptries) + cornée (43 dioptries environ) = 63 dioptries et de l'indice des milieux Œil emmétrope : • Définition : œil optiquement normal L'image d'un objet sera formée sur la rétine Le punctum remotum (point le plus éloigné que l'on peut voir distinctement) est à l'infini Le punctum proximum (point le plus proche vu net) est à environ 7 cm Examen clinique Interrogatoire Age ATCD médico-chirugico-familiaux et ophtalmologiques TTT / Allergies Signes fonctionnels ophtalmiques : • Vision floue • De près • De loin • Fatigue visuelle • Céphalées • Dédoublement des images Examen physique • Mesure de l'AV : sans puis avec correction, sous cycloplégique pour les enfants • De loin : échelle de Monoyer • De près : échelle de Parinaud • Enfant : recherche de strabisme • Réfraction : • Réfractomètre automatique ou skiascopie • Mesure de l'astigmatisme au Javal • Interposition de verres sphérique ou cylindriques et convexes ou concaves devant l'œil pour calculer la meilleure correction • Examen ophtalmologique complet avec TO et FO • Recherche d'un déficit de convergence
  • 28.
    Item 83 -Myopie
  • 29.
    Définition Œil trop puissantpar rapport à sa longueur : • Myopie de courbure : cornée de courbure augmentée (ex : 46 dioptries) • Myopie axile : œil trop long • Myopie d'indice : indice de réfraction des milieux augmenté (ex : lors de la cataracte nucléaire : amélioration de la vision de près Vision de loin : l'image d'un objet situé à l'infini se forme en avant de la rétine → Vision de loin floue , le punctum remotum est à distance finie → Vision de près nette, et le Punctum proximum est plus près que pour un œil emmétrope Examen clinique • Céphalées • BAV de loin, vision nette de près • FO : si myopie forte > 6 dioptries = FDR de DR !! Correction TTT médical : • Lunettes ou lentilles concaves sphériques : divergentes (notées négativement) • Exemple : OD -2 ; OG -1.75 dioptries TTT chirurgical : • Chirurgie réfractive = Photo-ablation au laser : modification de la courbure cornéenne Item 83 - Hypermétropie Hypermétropie Définition Œil trop court : fréquent chez l'enfant +++ croissance du globe oculaire non achevée Vision de loin : image formée en arrière de la rétine, le punctum remotum est en arrière de la rétine → Vision de loin floue Vision de près : le punctum proximum est plus loin que pour un œil emmétrope → Vision de près floue Si hypermétropie légère : vision nette par accommodation Examen clinique • Céphalées sus-orbitaires en fin de journée • Fatigue visuelle • BAV de loin et de près • Risque : • Strabisme convergent de l'enfant : Attention au risque d'amblyopie !! • Spasme convergent • FDR de GAFA
  • 30.
    Correction TTT médical : •Lunettes ou lentilles convexes sphérique : convergentes (notées positivement) • Exemple : OD +1.5 ; OG +1.25 dioptries TTT chirurgical : • Chirurgie réfractive = Photo-ablation au laser : modification de la courbure cornéenne Item 83 - Astigmatisme Définition Défaut de sphéricité de la cornée = surface torique : rayons de courbure différents → méridiens de puissance dioptrique différente La courbure de la cornée n'est pas la même selon le plan d'incidence des rayons → la réfraction n'est donc pas la même L'image d'un point n'est pas un point mais 2 droites focales perpendiculaires Il est dit régulier lorsqu'il existe 2 méridiens principaux et qu'ils sont perpendiculaires : le plus souvent Astigmatisme simple Une des 2 focales est sur la rétine La 2e focale : • Hypermétropique : en arrière de la rétine • Myopique : en avant Astigmatisme composé • Myopique : les deux focales sont en avant de la rétine • Hypermétropique : les deux focales sont en arrière de la rétine Astigmatisme mixte • 1 focale myopique : en avant de la rétine • 1 focale hypermétropique : en arrière Examen clinique • Vision floue de loin et de près • Fatigue, céphalées • Diplopie monoculaire : pas d'examen complémentaire ! Correction TTT médical : • Lunettes ou lentilles cylindriques; selon le type d'astigmatisme : • Convexes : convergentes (notées positivement) • Concaves : divergentes (notées négativement) • Exemple :
  • 31.
    • 1. Correction= OD : -2.50 (-1.25) 90° • 2. Correction = OD : +2.00 (-0.75) 85° TTT chirurgical : • Chirurgie réfractive = Photo-ablation au laser : modification de la courbure cornéenne Item 83 - Presbytie Définition Accommodation = • Différence du pouvoir dioptrique de l'œil de loin et de près • Distance entre le point vu net le plus près et le point net vu le plus loin Pouvoir accommodatif très important chez l'enfant et diminue avec l'âge Presbytie : Vers 40 ans, perte progressive du pouvoir accommodatif du cristallin et des muscles ciliaires Examen clinique • BAV de près, progressive chez un sujet > 40 ans • Eloignement du punctum proximum : éloignement du texte en vision de près • Fatigue visuelle • Yeux rouges, picotements, larmoiement Correction TTT médical : • Adjonction de verres sphériques convexes (selon la perte du pouvoir accommodatif) : • 45 ans : + 1 dioptrie • 50 ans : + 2 dioptries • 60 ans : + 3 dioptries • Verre monofocal : pour la vision de près seulement • Verre à double foyer : pour la vision de loin et de près • Verre progressif ++ TTT chirurgical : • Correction par un implant cristallien multifocal comme la chirurgie de la cataracte mais non remboursé Item 82 - Glaucome chronique - Diagnostiquer un glaucome chronique. - Argumenter l’attitude thérapeutique et planifier le suivi du patient. Item 82 - Examen clinique/Trépied
  • 32.
    Examen clinique Interrogatoire Age ATCD médico-chirurgico-familiaux: • Ophtalmologiques ? FDRCV TTT / Allergies Profession Facteurs de risque de Glaucome Chronique à Angle Ouvert (GCAO) : • ATCD personnel d' HTO > 21 mmHg isolée (pas d'excavation pupillaire ni d'altération du CV) +++ • ATCD familiaux de GCAO ou d'HTO • Age > 40 ans • FDRCV : hypotension artérielle, diabète • Myopie • Ethnie : noire Signes fonctionnels associés : • Phase asymptomatique longue +++ • Diagnostic : souvent fortuit, lors de prise de TO systématique • Stade évolué : altération de la fonction visuelle à type de scotomes • Rare : Brouillard visuel intermittent et Halos colorés Examen physique Bilatéral et comparatif +++ • Mesure de l'AV de loin (échelle de Monoyer), de près (Parinaud) : Conservée • RPM : direct et indirect : Normal • Oculomotricité : Normal • LAF : examen du segment antérieur (SA) : • Œil blanc indolore • Chambre antérieure profonde • Gonioscopie : Angle ouvert • TO : • Mesure systématique chez des patients présentant un ou plusieurs FDR • Tonomètre à aplanation ++ ou à air pulsé • HTO > 21 mmHg • Mais peut être normale : • Valeur à interpréter en fonction de l'épaisseur cornéenne • Mesure de l'épaisseur cornéenne = Pachymétrie • FO : Excavation papillaire • Mesure du rapport cup/disc (surface de l'excavation / surface de la pupille) • Elévation du rapport cup / disc > 0.3
  • 33.
    Excavation papillaire pathologiquecup / disc = 0,9 • Annexes Trépied Trépied du GCAO Trépied A savoir HTO > 21 mmHg Peut être normale, à corréler avec la pachymétrie! Une HTO n'est pas synonyme de GCAO! Excavation papillaire Dépression de la tête du nerf optique par destruction des fibres nerveuses Altération du CV Fonction de l'atteinte du nerf optique Item 82 - Examens paracliniques Champ Visuel Périmétrie statique automatisée +++ ou périmétrie cinétique de Goldmann Altération du champ visuel : • Scotome paracentral • Ressaut nasal • Scotome arciforme de Bjerrum +++ • Stade le plus évolué : canon de fusil : vision réduite à un îlot central
  • 34.
    Altération du CVdans le GCAO Sans TTT : évolution vers un aggravation progressive de l'altération du CV, irréversible OCT Mesure l'épaisseur des fibres optiques : objective une atteinte très précoce
  • 35.
    Item 82 -Prise en charge thérapeutique TTT médical • A VIE +++ • Information patient : maladie chronique, évolution lente vers la cécité • Education du patient : nécessité d'observance thérapeutique et de suivi But : diminuer la TO aux alentours de 16 mmHg dans les 2 yeux afin de limiter la progression de la maladie (excavation papillaire et altération du CV) • Collyres quotidiens dans les 2 yeux Collyres dans le GCAO Diminuer la production d'humeur aqueuse Augmenter l'élimination de l'humeur aqueuse 1ère intention : BB- (Timolol) en absence de CI !! (bradycardie, BAV III, Sd de Raynaud, angor de Prinzmetal, asthme, ...) 1ère intention : Analogue de prostaglandines (Xalatan) Alpha2 adrénergiques (Alphagan) Parasympathomimétiques myotiques : isoptopilocarpine Inhibiteur de l'anhydrase carbonique Escalade thérapeutique: - Débuter par monothérapie : dans les 2 yeux le soir - Echec au bout de plusieurs mois : changement de classe - Echec : bithérapie - Echec : trithérapie - Pas de quadrithérapie • Laser : • Trabéculoplastie • Photocoagulation sélective de l'angle irido-cornéen • → Rétraction du trabéculum → Passage de l'humeur aqueuse facilité TTT chirurgical • Trabéculectomie et iridectomie • Sclérectomie profonde non perforante (exérèse isolée du trabéculum) Complications : hypotonie oculaire et infection par fistule En attente de chirurgie : association de collyres + Inhibiteur de l'anhydrase carbonique (Acétazolamide) par voie générale + supplémentation potassique • CI : insuffisance rénale et hépatique, hypokaliémie, lithiase urinaire, allergie aux sulfamides • Effets secondaires : acidose métabolique, lithiase rénale, hypokaliémie Indication de laser ou chirurgie : échec ou intolérance aux collyres Surveillance régulière à vie • Clinique : AV, TO, FO • Paraclinique : CV : périmétrie statique automatisée
  • 36.
    Item 81 -Œil rouge et/ou douloureux - Diagnostiquer un œil rouge et/ou douloureux. - Identifier les situations d’urgence et planifier leur prise en charge. • Item 81 - Examen clinique Interrogatoire Age ATCD médico-chirurgico-familiaux : • Ophtalmologiques ? • Port de lentilles ? FDRCV TTT / Allergie Profession Caractéristiques de l'œil rouge : • Apparition • Brutale / Progressive • Uni ou bilatérale • Douleur • Superficielle ou profonde • Intensité : sensation de grain de sable, modérée, intense Signes fonctionnels associés : • BAV++ (gravité) • Myodésopsies • Larmoiement Examen physique Bilatéral et comparatif +++ • Mesure de l'AV de loin (échelle de Monoyer), de près (Parinaud) • RPM : direct et indirect • Oculomotricité • LAF : • Cornée : Test à la fluorescéine : • Fixe les ulcérations cornéennes : • Unique (kératite bactérienne) • Ponctuée (kératite ponctuée superficielle = KPS) • Dendritique (kératite herpétique) • Recherche du signe de Seidel (si perforation de la cornée) • Caractériser la rougeur : • Cercle périkératique • Nappe sous conjonctivale, diffuse (conjonctivite)
  • 37.
    • Pupille :déformée (uvéite), taille (mydriase, myosis, normale) • Chambre antérieure : • Profonde ou plate (GAFA) • Effet Tyndall et précipités rétro-cornéens (uvéite) • Gonioscopie: angle ouvert ou fermé • TO : recherche d'HTO • FO : examen du segment postérieur (SP) : vitré, nerf optique, vaisseaux, rétine • Annexes : Blépharite, Papillite, Folliculite, Dacryocystite, Corps étranger (CE) sous palpébral Toujours retourner la paupière supérieure ! Item 81 - Episclérite Définition Inflammation de l'épisclère
  • 38.
    Examen clinique • Rougeurlocalisée, disparait après application de vasoconstricteur local • Douleur localisée • Vision et segment antérieur normaux Etiologie • Maladie de système (à rechercher) Episclérite Sclérite Définition Inflammation de la sclère Examen clinique • Voussure, rougeur en secteur, ne disparait pas après application de vasoconstricteur local • Douleur importante • Vision et segment antérieur normaux Etiologie • Maladie de système (à rechercher) • Granulomatose • Traumatisme
  • 39.
    Sclérite Item 81 -Glaucome Aigu par Fermeture d'Angle (GAFA) Urgence diagnostique et thérapeutique +++ Physiopathologie Blocage pupillaire : l'iris s'accole au cristallin et empêche l'humeur aqueuse d'aller vers la chambre antérieure →Elévation de la pression dans la chambre postérieure →Fermeture de l'angle irido-cornéen →Blocage pré-trabéculaire : l'humeur aqueuse ne peut s'écouler par le trabéculum qui est bloqué
  • 40.
    Schéma du segmentantérieur Facteurs de risque • Hypermétropie • Chambre antérieure étroite • Angle irido-cornéen étroit • Œil court : petite longueur axiale Facteurs déclenchants • Passage à l'obscurité • Iatrogène : • Anesthésie générale • TTT sympathomimétiques, parasympatholytiques • ATD tricycliques Examen clinique Le diagnostic est clinique +++ • Examen bilatéral et comparatif
  • 41.
    • Douleur intenseunilatérale et brutale, peut irradier dans le territoire du trijumeau • BAV unilatérale • Pupille en semi-mydriase aréflexique • LAF : • Œil rouge + cercle périkératique • Œdème de cornée : buée épithéliale • Gonioscopie : angle fermé • Chambre antérieure étroite • HTO : œil dur à la palpation + TO > 50 mm Hg • Œil sain : court, chambre antérieure étroite, angle irido-cornéen étroit mais peut être normal • Signes généraux marqués : Nausées / Vomissements Prise en charge thérapeutique Urgence visuelle / Pronostic visuel engagé Cécité en quelques jours Hospitalisation en urgence en Ophtalmologie TTT médical : • TTT hypotonisant : • IV : • Inhibiteur de l'anhydrase carbonique (AC) : Acétazolamide • Mannitol 20% • Local : • Collyres hypotonisants : Bétabloquants, inhibiteur de l'AC, alpha2agonistes, ... • Myotique: collyre horaire dans les 2 yeux TTT chirurgical : • Iridotomie périphérique laser dès que possible ou Iridectomie périphérique chirurgicale si laser impossible • Sur les 2 yeux Surveillance clinique et paraclinique de l'efficacité et de la tolérance des traitements Item 81 - Kératite aigüe Physiopathologie Inflammation ± ulcère(s) superficiel(s) de cornée Examen clinique Le diagnostic est clinique +++ • Examen bilatéral et comparatif • Douleurs oculaires superficielles importantes • BAV variable selon l'atteinte par rapport à l'axe de la vision • Photophobie et blépharospasme • LAF : • Œil rouge + cercle périkératique
  • 42.
    • Opacités cornéennes •Diminution de la transparence de la cornée • Test à la fluorescéine + lumière bleue : coloration des ulcérations • TO : recherche d'HTO • FO Etiologies Etiologies des kératites Kératite Virale Kératito-conjonctivite à Adénovirus Kératite Herpétique Kératite Zostérienne - Complique une conjonctivite à adénovirus - contagieux +++ - Complication du zona ophtalmique Clinique - Fluo + : petites ulcérations disséminées = kératite ponctuée superficielle - Typique: fluo + ulcérations cornéennes en feuille de fougère (dendritique) ou en carte de géographie - Fluo + à type de kératite ponctuée superficielle Evolution - favorable - +/- opacités cornéennes - +/- BAV si dans l'axe de la vision - favorable sous ttt - récidives - peut évoluer vers une forme grave: kératite neuro- paralytique; dystrophique CAT - antiseptique local: collyre 4x/jour - vitamine A pommade : 1/j cicatrisant - Hygiène des mains +++ - Isolement: Eviction scolaire, arrêt de travail Antiviraux : - PO : acyclovir 1/j - local : acyclovir pommade Durée : 7 à 14 jours Hygiène des mains CI AUX CORTICOIDES!!!! (aggravation et perforation cornéenne) TTT du zona ophtalmique <72H : Antiviral : valaciclovir PO pour réduire la durée des douleurs post zostériennes Etiologies des kératites Kératite Bactérienne et Amibienne Kérato-conjonctivite sèche Kératite par innocclusion palpébrale - Surinfection d'une ulcération traumatique ou bactérienne (lentille de contact) - attention à la kératite amibe après baignade en rivière avec lentilles - secondaire à un syndrome sec - souvent suite à des PF ++
  • 43.
    Kératite Bactérienne et Amibienne Kérato-conjonctivite sèche Kératitepar innocclusion palpébrale Clinique - Hypopion et abcès de cornée Test de Schirmer pathologique si <5mm en 5min Break up Time Pathologique si <10 secondes Evolution Favorable : si TTT précoce Défavorable : - endophtalmie - perforation de cornée - taie cornéenne CAT - URGENCE ++ - Mise en culture des lentilles de contact - Hospitalisation si impossibilité de suivre le TTT, terrain fragile, abcès important,... - ATB probabiliste : Collyre horaire - larmes artificielles - vitamine A pommade cicatrisante - larmes artificielles - occlusion palpébrale nocturne +/- diurne - lunettes de protection - si persistance de l'innocclusion: tarsorraphie Kératite Ponctuée Superficielle Kératite Herpétique
  • 44.
    Item 81 - UvéiteAntérieure Aigüe (UAA) Physiopathologie Inflammation du segment antérieur = de l'iris et du corps ciliaire Examen clinique Le diagnostic est clinique +++ • Examen bilatéral et comparatif • Douleur intense et profonde • BAV unilatérale • Myosis aréflexique • LAF : • Œil rouge + cercle périkératique • Effet Tyndall = Protéines et cellules inflammatoires circulant sur l'humeur aqueuse • Synéchies irido-cristalliniennes / irido-cornéennes • Gonioscopie : angle ouvert • TO : recherche d'HTO • FO : systématique : recherche d'uvéite postérieure Etiologies • Idiopathique : plus de 50% +++ • Maladie systémique : • SPA (Item 193) Recherche de sacro iléite et d'Ag HLA B-27 • Arthrite chronique juvénile : UAA + cataracte + kératite en bandelette • Maladie de Behçet : UAA + aphtose bipolaire • Sarcoïdose : UAA souvent associée à une uvéite postérieure
  • 45.
    • Uvéite herpétique: ATCD d'herpès oculaire Prise en charge thérapeutique Hospitalisation en Ophtalmologie pour bilan étiologique TTT étiologique +++ si cause retrouvé TTT médical : • TTT symptomatique : • Collyres mydriatiques • Collyres anti-inflammatoires : corticoïdes ou AINS avec décroissance progressive ++ + pour éviter l'effet rebond • Parfois injections sous-conjonctivales d'anti-inflammatoires Surveillance clinique et paraclinique de l'efficacité et de la tolérance des TTT Item 80 - Anomalie de la vision d’apparition brutale - Diagnostiquer une anomalie de la vision d’apparition brutale. - Identifier les situations d’urgence et planifier leur prise en charge. Item 80 - Examen clinique/Examens paracliniques Examen clinique Interrogatoire Age ATCD médico-chirurgico-familiaux : • Ophtalmologiques ? FDRCV TTT / Allergie Profession Caractéristiques de l'anomalie de la vision : • Heure de début ++ • Uni ou bilatérale • BAV ou altération du CV (scotome) • Signes fonctionnels oculaires (SFO) : • Myodésopsies (mouches volantes) • Phosphènes (éclairs lumineux) • Métamorphopsies (vision déformée) • Voile noir • Brutal / Progressif
  • 46.
    • Œil rouge(segment antérieur) ou blanc (postérieur) • Œil douloureux ou non • Eventuel facteur déclenchant : traumatisme, corps étranger Signes fonctionnels associés : • Céphalées (cause neurologique) • Fièvre (Horton) • Nausées / Vomissements • ... Examen physique Bilatéral et comparatif +++ • Mesure de l'AV de loin (échelle de Monoyer), de près (Parinaud) • RPM : direct et indirect • Oculomotricité • LAF : examen du segment antérieur (SA) : cornée, chambre antérieure, cristallin • Gonioscopie : angle ouvert ou fermé • TO : recherche d'HTO • FO : examen du segment postérieur (SP) : vitré, nerf optique, vaisseaux, rétine • Annexes Examens paracliniques Orientés selon la clinique
  • 47.
    Item 80 - FOnon accessible Hémorragie Intra-Vitréenne (HIV) Signes fonctionnels : • BAV brutale avec impression de pluie de suie • Selon l'importance de l'hémorragie : quelques myodésopsies à la BAV sévère avec perception lumineuse uniquement • Unilatérale Examen clinique : • Œil blanc indolore • Vitré rouge • FO : • Rétine visible selon l'importance de l'HIV • Orientation étiologique si FO visible
  • 48.
    Examens paracliniques : •Echographie mode B : • Indispensable si rétine non visible • Recherche décollement de rétine • TDM si traumatisme à la recherche de corps étranger Etiologies : • Déchirure de rétine avec ou sans décollement de rétine (DR) : HIV par rupture de vaisseau rétinien • Rétinopathie diabétique proliférante (RD) • OVCR ou d'une de ses branches de forme ischémique compliquées de néo-vaisseaux • Syndrome de Terson : HIV + hémorragie méningée secondaire à la rupture d'un anévrisme intracranien Hyalite • Inflammation du vitré au cours des uvéites postérieures • Clinique : BAV progressive (jours), myodésopsies • Vitré : trouble, présence de cellules inflammatoires • Etiologies : Toxoplasmose +++, Syphilis, Tuberculose, Sarcoïdose Item 80 - FO visible anormal Vaisseaux OACR Urgence diagnostique et thérapeutique +++ Examen clinique : • Age : 60 ans environ • Signes fonctionnels : BAV brutale, profonde, unilatérale (99%), parfois précédée de cécité monoculaire transitoire (CMT) • Œil blanc indolore • Pupille : Mydriase aréflexique, RPM direct aboli, consensuel conservé • FO : Rétrécissement diffus du calibre artériel • Œdème blanc rétinien ischémique (dans les heures qui suivent) • Macula rouge cerise OACR Examens paracliniques : Angiographie à la fluorescéine Confirmation diagnostique • Retard de perfusion des branches de l'artère centrale de la rétine • Allongement du temps de remplissage artérioveineux rétinien • Aspect d'arbre mort
  • 49.
    OACR œil droitAngiographie à la fluorescéine Angiographie à la fluorescéine Occlusion de branche de l'artère centrale de la rétine : • Forme localisée dans un seul secteur de la rétine • BAV et amputation du champ visuel variable selon la localisation de l'occlusion : souvent de limite horizontale • Le pronostic est conditionné par l'atteinte ou non de la macula Etiologies des OACR Etiologie Examens complémentaires Embolie +++ Athérome carotidien +++ Cardiopathie emboligène ECG, Holter ECG ETT/ETO Echodoppler des troncs supra aortiques urgence Thrombose Horton Et autres maladies de système Artériosclérose Infection VS urgence GAJ, HBA1c, EAL NFS, CRP Trouble de la coagulation ENFS, plaquettes, TP, TCA Spasme TTT : Urgence thérapeutique ++ / Pronostic visuel engagé • Hospitalisation en urgence en Ophtalmologie • VVP • Sujet jeune, bon état général, durée < 6h = TTT médical maximal : • TTT hypotonisant oculaire : • Acétazolamide (Diamox) IV ou PO (+ supplémentation potassique et surveillance iono!) • Ponction de l'humeur aqueuse • Vasodilatateurs artériels : Inhibiteur calcique (Amlodipine) • Anticoagulation : Héparinothérapie à dose curative (hypothèse emboligène) • Fibrinolyse : voie IV ou intra-artérielle par cathétérisme dé l'artère ophtalmique : seul TTT réellement efficace mais rarement réalisable • Dans tous les cas : AAP à dose vasculaire : Aspirine 160 - 300 mg/j • TTT étiologique +++ Pronostic : • Selon l'atteinte maculaire et la durée d'ischémie • Evolution spontanée défavorable • Lésions rétiniennes définitives dès 90 minutes d'ischémie • Avec traitement : récupération visuelle variable • Le risque : AVC sur récidive emboligène
  • 50.
    OVCR Fréquente ++ 2 formes: Ischémique et Non-Ischémique Examen clinique : Le diagnostic est clinique ! • Facteurs de risque : • Age > 50 ans, FDRCV, HTO • Signes fonctionnels : vision trouble brutale, BAV variable selon la forme (effondrée si ischémique; >2/10 si non ischémique) • Œil blanc indolore • FO : • Œdème papillaire • Veines rétiniennes tortueuses et dilatées • Hémorragies rétiniennes en flammèche (superficielles) ou en tâches (profondes) • Nodules cotonneux Examens paracliniques : • Angiographie à la fluorescéine Fait le diagnostic de forme ischémique ou non ischémique OVCRI vs OVCRNI Non - ischémique Ischémique Fréquence 3/4 1/4 Clinique - AV > 2/10 - AV < 1/20 : effondrée - RPM normal - RPM direct diminué, consensuel conservé - FO : hémorragies en flammèche - FO : hémorragies volumineuses, en tache nombreux nodules cotonneux Angiographie • dilatation veineuse et capillaire • territoires peu étendu d'ischémie - vastes territoires d'ischémie rétinienne Evolution Evolution favorable : 50 % - normalisation en 3-6mois Moins favorable: • 25% de passage à la forme ischémique • 25% persistance d'un œdème maculaire cystoïde: BAV permanente Pronostic plus sévère Pas dé récupération fonctionnelle Néovascularisation irienne en quelques jours ou quelques semaines et évolution vers un glaucome néovasculaire (GNV) qui doit être prévenu par une photocoagulation pan rétinienne (PPR) Néovascularisation pré-rétinienne ou pré-papillaire
  • 51.
    OVCR Non Ischémique OVCRIschémique Occlusion de branche de veine centrale de la rétine : (OBV) • Même signes cliniques mais limités au territoire de la branche occluse : forme triangulaire • Pronostic fonctionnel dépend de la topographie : occlusions maculaires symptomatiques indépendamment de son étendue Etiologies : Etiologies des OVCR Contexte Recherche de : Bilan Sujet > 50 ans FDRCV : - HTA - tabac - diabète - hypercholestérolémie HTO et GCAO (cf 240) GAJ, HBA1C EAL: LDL-c, HDL, cholesterol total, triglycerides ECG Recherche d'HTO au cours du cycle nycthéméral Sujet < 50 ans Ou Absence de FDRCV Ou OVCR bilatérale Trouble de la coagulation Bilan de thrombophilie : - résistance à la protéine C activée - déficit en protéine C, S et ATIII - SAPL : Ac anticardiolipines, Ac anti B2GP1, Ac anti-phospholipides - hyperhomocystéinémie Recherche de prise d'œstrogènes chez la femme TTT : But : • Forme non-ischémique : éviter le passage en forme ischémique et prévenir l'œdème maculaire chronique (OMC) • Forme ischémique : prévenir la néovascularisation irienne et le glaucome néovasculaire (GNV), pas de récupération fonctionnelle TTT forme Non-Ischémique : • Hémodilution iso volémique IV Objectif : diminuer l'hématocrite entre 30 et 35% Contre-indications : âge élevé, insuffisance coronarienne, diabète, HTA mal contrôlée, ... • Injections intra-vitréennes de Ranibizumab • Photo-coagulation maculaire si OMC avec BAV > 3mois • Surveillance mensuelle avec angiographie pour dépister le passage en forme ischémique • Injection intra-vitréenne de triamcinolone (glucocorticoïde) répétée si efficace dans l'OMC mais risque de complications de la corticothérapie ophtalmique (glaucome, cataracte) TTT Forme Ischémique : • Photo-coagulation pan-rétinienne (PPR) : systématique pour les OVCR ischémiques +++ en prévention de néovascularisation irienne et GNV
  • 52.
    • TTT duGNV : TTT hypotonisant : local et général: acétazolamide (Diamox) IV ou PO (+ supplémentation potassique et surveillance iono!) voire chirurgie à visée hypotonisante Passage de la forme non-ischémique à la forme ischémique : • PPR en urgence TTT des FDRCV Rétine Décollement de Rétine (DR) Urgence diagnostique et thérapeutique +++ 3 types : • DR rhegmatogène : sur déchirure rétinienne • DR exsudatif : chroïdopathie hypertensive (Item 221), DMLA exsudative (Item 127), tumoral, ... • DR tractionnel : rétinopathie diabétique proliférante (Item 245), OVCR, ... DR rhegmatogène 3 étiologies : • Idiopathique +++ • Myopie forte (à partir de -6 dioptries) • Chirurgie de la cataracte (2%) Examen clinique : • Interrogatoire : • Age • ATCD : myopie, HTA, DMLA, diabète, ... • Spontané ou traumatisme oculaire ? • SFO : • Myodésopsies puis phosphènes = déchirure rétinienne • Amputation du champ visuel périphérique ou BAV si décollement maculaire = DR constitué • Examen physique : • Bilatéral et comparatif +++ : recherche sur l'œil Adelphe de lésions prédisposantes ou de déchirure sans DR • Schéma daté et signé +++ • œil blanc, indolore • LAF: lueur pupillaire grise • FO au V3M après dilatation pupillaire +++ : Pose le diagnostic, bilan des lésions : • Rétine décollée en relief, grisâtre, mobile, plis de rétine • Topographie : rétine périphérique, macula Examens paracliniques en urgence : • Bilan pré-opératoire : • NFS/Plaquettes • TP/TCA • ECG
  • 53.
    • Rx Thorax •Consultation anesthésie • Si HIV : Echographie mode B TTT : Urgence thérapeutique • Hospitalisation en urgence en Ophtalmologie • Information du patient : pronostic fonctionnel visuel engagé • Conditionnement : • Repos au lit couché : limite la traction • TTT chirurgical (sous AG) : Dans les jours suivant le DR : résultat meilleur si TTT précoce • Cryoapplication des déchirures à l'azote liquide + • Indentation épisclérale au niveau de la déchirure ou • Vitrectomie • Œil adelphe : TTT préventif des déchirures rétiniennes par photocoagulation laser • Repos et arrêt de travail 3 semaines • Education : signes de DR devant faire consulter en urgence • Surveillance à vie de l'œil atteint et de l'œil adelphe : FO + V3M Rétinopathie diabétique (Item 245) DMLA exsudative (Item 127) Rétinite infectieuse : Toxoplasmose oculaire : Chorio-rétinite Examen clinique : • SFO : myodésopsies +/- BAV si foyer proche de la macula • Œil blanc indolore • FO : hyalite: inflammation du vitré • Tache blanchâtre ou jaunâtre : foyer évoluant vers une cicatrice atrophique
  • 54.
    NOIAA - Œdèmepapillaire Examens paracliniques : • Sérologie toxoplasmose et VIH • Champ visuel TTT si menace de l'AV : • TTT anti-parasitaires : Azythromycine (moins d’effets secondaires que l’Adiazine) + Pyriméthamine + Acide folinique • Si allergie : Atovaquone Surveillance des récidives et recherche immunodépression (VIH) Nerf optique Neuropathie Optique Ischémique Antérieure Aiguë (NOIAA) Obstruction des artères ciliaires postérieures → Ischémie de la tête du NO Etiologies : • Artériosclérose +++ • Maladie de Horton +++ (NOIAA artéritique) à rechercher systématiquemrnt et en urgence Examen clinique : le diagnostic est clinique +++ • Interrogatoire : • Recherche de signes de maladie de Horton : • Age > 50 ans
  • 55.
    • Fébricule • Cécitémonoculaire transitoire (CMT) • Claudication intermittente de la mâchoire • Signe du peigne • Ulcérations du scalp • Recherche des pouls temporaux • et de signe de pseudo-polyarthrite rhizomélique • Recherche de FDRCV : Age, Tabac, HTA, Diabète, Dyslipidémie • SFO : • Amputation du champ visuel : voile noir altitudinal brutal • BAV brutale unilatérale indolore • Examen physique : • Œil blanc et indolore • BAV unilatérale, variable, souvent massive, normale n'élimine pas le diagnostic • Asymétrie pupillaire : RPM direct diminué ou aboli, consensuel conservé • FO : Papille pâle +/- hémorragies en flammèche • Œdème papillaire total ou en secteur +++ NOIAA - Œdème papillaire Examens paracliniques : • CV : • Déficit fasciculaire +++ • Scotome altitudinal horizontal +++ • Elargissement de la tâche aveugle
  • 56.
    NOIAA droite Scotomealtitudinal horizontal droit Scotome altitudinal horizontal droit • Angiographie à la fluorescéine Confirme l'œdème papillaire • ± défaut de remplissage choroïdien = ischémie choroïdienne associée (en faveur de la maladie de Horton) • Horton : • Biologie : VS, CRP en urgence • Bilan pré-corticothérapie en urgence : TA, CRP, iono, glycémie à jeun, ECBU • Biopsie de l'artère temporale au bloc + Examen AnaPath sans retarder la mise en place de la corticothérapie • Artériosclérose : • Bilan cardio vasculaire complet : • Cs Cardiologie + ECG, ETT • Biologie : GAJ, HBA1c, Bilan lipidique • Echo-doppler des troncs supra-aortiques • Eliminer une HTIC (diagnostic différentiel de l'œdème papillaire): • TDM cérébrale en urgence TTT : • Maladie de Horton : En urgence : Corticothérapie : bolus IV : 1mg/kg/j pour 3-5 jours puis relai PO pendant 1 an avec décroissance progressive • NOIAA artéritique : • TTT des FDRCV afin d'éviter la récidive controlatérale • Prévention secondaire : TTT AAP : Aspirine 150-300mg/j + Statines Evolution : • Disparition progressive de l'œdème • Mauvaise récupération fonctionnelle • Déficit visuel définitif
  • 57.
    Item 80 -FO visible normal NORB (Item 102) Voies optiques chiasmatiques et rétro-chiasmatiques • Traumatisme • Compression • Vasculaire Item 80 - Anomalies transitoires de la vision Cécité monoculaire transitoire (CMT) = amaurose fugace Urgence diagnostique et thérapeutique SFO : • Disparition totale de la vision, brutale, indolore • Spontanément résolutive Etiologies : • AIT (Item 335) • Maladie de Horton Insuffisance vertébro-basilaire SFO : • Amaurose bilatérale, transitoire Eclipses visuelles = HTIC Aura migraineuse de type ophtalmique • Scotome scintillant • Bilatéral • Progressif et spontanément résolutif en moins de 30 minutes • Souvent suivi de migraine Item 79 - Altération de la fonction visuelle - Devant une altération de la fonction visuelle, argumenter les principales hypothèses diagnostiques et justifier les examens complémentaires pertinents.
  • 58.
    Item 79 -Examen clinique/Examens paracliniques Examen clinique Interrogatoire Age ATCD médico-chirurgico-familiaux et ophtalmologiques Caractéristiques de l'altération visuelle : • Brutale / Progressive • Unilatérale / Bilatérale • Circonstances déclenchantes : traumatisme ? • Altération du champ visuel : • Scotome • Hémianopsie = Amputation du CV des 2 yeux • Amputation altitudinale du CV • Myodésopsies / Phosphènes / Métamorphopsies • CMT • Eclipse visuelle Signes fonctionnels associés : • Œil rouge/blanc • Douleurs oculaires superficielles / profondes • Céphalées • Paralysie ... Examen physique Complet ! Bilatéral et comparatif !! • Mesure de l'AV de loin (Echelle de Monoyer) et de près (Echelle de Parinaud) • RPM et oculomotricité • TO • LAF : examen du segment antérieur • FO après dilatation pupillaire Examens paracliniques Champ visuel Systématique • Périmétrie cinétique de Goldmann • Périmétrie statique automatisée Autres non systématiques orientés par la clinique
  • 59.
    Item 79 -Etiologies Altération des voies optiques
  • 60.
    Atteinte rétinienne • Atteintecentrale : Scotome : DMLA, trou maculaire, GCAO • Atteinte périphérique : amputation du CV périphérique : DR, OACR, OVCR, rétinopathie pigmentaire, ... Nerf optique • Cécité unilatérale : atteinte totale du nerf (traumatique ++) • Scotome : • NORB : SEP, OH, Diabète, APS (Item 102) • NOIAA (Item 80) • Neuropathie optique toxique : Etiologies des neuropathies optiques toxiques Alcoolique - associé au tabac - CV : scotome cœco-central bilatéral => Sevrage total et définitif +++ Iatrogène Antituberculeux : éthambutol et isoniazide - CV : scotome - Vision des couleurs : dyschromatopsie d'axe rouge-vert => Surveillance !! Intoxication professionnelle Déclaration en maladie professionnelle +++ • Neuropathie métabolique : diabète (Item 245) • Neuropathie optique tumorale : • Progressif et unilatéral ++ • Localisation : intra orbitaire ou étage antérieur du crâne • Type : Gliome ou Méningiome Chiasma optique CV : Hémianopsie bitemporale ++++ (parfois quadranopsie bitemporale supérieure au début) Etiologies • Adénome hypophysaire +++ • Enfant : craniopharyngiome, gliome du chiasma • Adulte : méningiome de la selle turcique, craniopharyngiome, anévrisme de la carotide interne Examens paracliniques • IRM cérébrale avec injection de gadolinium, centrée sur la selle turcique Bandelettes optiques CV : Hémianopsie latérale homonyme (HLH) controlatérale Etiologies • Vasculaire : AVC ischémique ou hémorragique ou AIT : HLH brutale • Tumorale : HLH progressive • Traumatique
  • 61.
    Examens paracliniques Imagerie cérébrale(en urgence) : TDM ou IRM Radiations optiques CV : Quadranopsie latérale homonyme (supérieure > inferieure) controlatérale Etiologies • Vasculaire : AVC ischémique ou hémorragique ou AIT : HLH brutale • Tumorale : HLH progressive • Traumatique Examens paracliniques Imagerie cérébrale (en urgence) : TDM ou IRM Cortex Occipital Clinique • Cécité corticale bilatérale brutale • Examen ophtalmologique normal : • FO : normal • RPM direct et consensuel conservés • Anosognosie +++, hallucinations visuelles, désorientation spatiale Etiologie : AVC vertébro-basilaire +++ Examens paracliniques Imagerie cérébrale en urgence : • IRM avec ARM • TDM avec angio TDM Item 79 - BAV BAV Brutale Œil rouge et douloureux (Item 81) • Glaucome Aigu par Fermeture d’Angle (GAFA) • Kératite aiguë • Uvéite antérieure • Traumatismes oculaires • Endophtalmie • Glaucome néovasculaire
  • 62.
    Œil blanc etindolore (Item 80) • FO non accessible • HIV • Hyalite • FO visible anormal • Vaisseaux : OVCR, OACR, Rétinopathie hypertensive • Rétine : DR, Rétinopathie diabétique, DMLA, Rétinite • Nerf optique : NOIAA • FO visible normal • Nerf optique : NORB • Voies optiques • Anomalies transitoires de la vision • Cécité Monoculaire Transitoire (CMT) = Amaurose fugace • Insuffisance vertébro-basilaire : Amaurose bilatérale, transitoire • Eclipses visuelles : HTIC • Aura migraineuse de type ophtalmique BAV progressive Cristallin • Cataracte (Item 127) • GCAO (Item 82) Rétine Etiologies des rétinopathies progressives DMLA Item 127 Diabète Rétinopathie diabétique (Item 245) Iatrogène Maculopathie aux antipaludéens de synthèse (APS) - Rétinopathie toxique bilatérale dose-dépendante - Accumulation des APS dans la région péri-fovéolaire de l'épithélium pigmentaire : • Dyschromatopsie d'axe jaune - bleu • CV : Périmétrie statique automatisée : scotome annulaire • Electro-oculogramme altéré (exploration fonctionnelle de l'activité pigmentaire) => à ce stade : arrêt des APS = pas de maculopathie - Puis accumulation fovéolaire = Maculopathie aux APS • macula en œil de bœuf • BAV progressive et irréversible => Surveillance systématique de tous les patients sous APS ++++ tous les 6 à 18 mois : - AV, CV, vision des couleurs, électro-oculogramme, FO +/- angiographie à la fluorescéine
  • 63.
    DMLA Item 127 Maculopathieaux APS "œil de bœuf" Œdème maculaire - BAV progressive - OMC : aspect typique en pétales de fleurs à l'angiographie Etiologies : • Rétinopathie diabétique • OVCR • Iatrogène : Chirurgie de la cataracte (Item 127) • Uvéite postérieure Héréditaires Maladie de Stargardt : dégénérescence centrale de la rétine - Maladie AR - Début dès l'enfance - BAV progressive, très sévère - FO : aspect typique : maculopathie en œil de bœuf Rétinopathie pigmentaire : dégénérescence périphérique de la rétine - Forme et transmission variables - Atteinte des bâtonnets : • BAV dans le noir (crépuscule, nuit) = héméralopie • Altération progressive du champ visuel jusqu'à un CV tubulaire
  • 64.
    DMLA Item 127 -FO : forme typique : image en ostéoblaste Membranes prémaculaires - Fréquent chez le sujet âgé - BAV et métamorphopsies d'installation progressive - FO : membrane fibreuse au niveau de la face interne de la rétine Trous maculaires - Peu fréquents - Formation brutale avec un petit DR en périphérie du trou - BAV brutale à type de scotome central + métamorphopsies Item 50 - Strabisme de l’enfant - Devant un strabisme chez l’enfant, argumenter les principales hypothèses diagnostiques et justifier les examens complémentaires pertinents Item 50 - Physiopathologie Fréquent ++ Vision normale : un objet se projette sur les deux maculas sur des "points rétiniens correspondant", ce qui permet une localisation identique de l'objet = correspondance sensorielle Strabisme Définition Perte du parallélisme entre les deux yeux → Correspondance rétinienne anormale : l'objet se projette sur la macula d'un œil et sur une zone extra-maculaire de l'autre œil → L'enfant est capable de neutraliser une des deux images par le phénomène de suppression, l'enfant voit donc l'objet en une seule image (pas de diplopie) → Risque : Amblyopie = BAV sévère de l'œil atteint par phénomène de suppression devenu permanent et irréversible après 6 ans !!! Type • Strabisme convergent (90%) = secondaire à une hypermétropie • Hypermétropie → BAV de près → mise en jeu de la synergie accommodation- convergence → convergence permanente → Strabisme • Strabisme convergent alternant : chaque œil fixe et est dévié à tour de rôle → pas de risque d'amblyopie • Strabisme convergent unilatéral droit ou gauche : un œil fixateur, l'autre dévié → risque d'amblyopie • Strabisme divergent : rare Item 50 - Examen clinique Dépistage systématique et précoce lors des examens de santé du nourrisson et de l'enfant Nécessité de traitement avant 6 ans pour éviter l'amblyopie définitive !!!
  • 65.
    Interrogatoire Age ATCD médico-chirurgico-familiaux Caractéristiques dustrabisme : • Date de début • Convergent / Divergent • Fixe / Alternant Examen physique Inspection • Perte du parallélisme des 2 yeux de face • Test des reflets cornéens • Analyse de photographies de l'enfant • Eliminer une leucocorie • Eliminer un épicanthus : Diagnostic différentiel du strabisme Epicanthus Examen ophtalmologique • Complet devant tout strabisme ou amblyopie • AV selon l'âge : recherche d'hypermétropie • Recherche d'une paralysie oculomotrice • LAF et FO : éliminer une leucocorie : • Rétinoblastome • Cataracte congénitale unilatérale
  • 66.
    a. Leucocorie b.Rétinoblastome • Dépister l'amblyopie :
  • 67.
    • Test d'occlusionalternée des yeux : test à l'écran unilatéral ou alterné : • Absence d'amblyopie : pas de strabisme • Amblyopie : réaction de défense et pleurs lors de l'occlusion de l'œil sain Item 50 - Etiologies • Strabisme convergent : hypermétropie +++ (mais aussi myopie) • Strabisme physiologique du nourrisson : si intermittent et âge < 4 mois • Strabisme congénital • Strabisme neuro-sensoriel Item 127 - Déficit neuro-sensoriel chez le sujet âgé - Diagnostiquer les maladies de la vision liées au vieillissement et en discuter la prise en charge thérapeutique, préventive et curative. Item 127 - Etiologies Cornée • Dystrophies bulleuses : • Perte de cellules endothéliales cornéennes, de plus en plus fréquente • Secondaire à des actes chirurgicaux (GCAO, cataracte) • Perte progressive des cellules endothéliales: cornéa guttata Cristallin • Cataracte sénile cortico-nucléaire (Item 127) Rétine • DMLA +++ : 1ère cause de malvoyance après 50 ans dans les pays industrialisés • OVCR, OACR • Rétinopathie diabétique (Item 245) • Décollement de rétine Nerf optique • Glaucome chronique à angle ouvert (Item 82) • NOIAA (Horton +++) Cerveau • AVC : tronc, région occipitale = aires visuelles (Item 335) • Tumeur (compression) (Item 296
  • 68.
    Item 127 -Déficit maculaire lié à l'âge (DMLA) Dégénérescence Maculaire Liée à l'Age Généralités Définition ANAES Maladie dégénérative rétinienne chronique, évolutive et invalidante, qui débute après l’âge de 50 ans. Elle atteint de manière sélective la macula en provoquant une dégénérescence des cellules visuelles rétiniennes. Prévalence • Augmente avec l'âge • 1% avant 55 ans • 25% après 75 ans • Globale en France : 8% 3 formes de la maladie : - MLA Maculopathie liée à l'âge (pré-DMLA) : présence de Drusen = accumulation de résidus de phagocytose des photorécepteurs : 1er signe clinique
  • 69.
    Drusens maculaires - DMLAatrophique Disparition progressive de l'épithélium pigmentaire maculaire, évolution lente - DMLA exsudative Développement de néo-vaisseaux choroïdiens franchissant l’épithélium pigmentaire (néo-vaisseaux visibles) ou restant sous l’épithélium pigmentaire (néovaiseaux occultes) Entrainant un œdème rétinien, des hémorragies, un décollement maculaire exsudatif Perte rapide de la vision centrale avec évolution vers un scotome central définitif. La forme exsudative est la seule à bénéficier d'un traitement actuellement. La forme atrophique peut devenir exsudative et inversement Examen clinique Interrogatoire • Recherche de facteurs de riques : • Age > 50 ans • Tabac (RRx3-5) • Hérédité (RRx3) • Signes fonctionnels : • Précoce : • Mauvaise vision nocturne • Diminution de la sensibilité aux contrastes • BAV de loin et de près (forme atrophique) • BAV brutale avec métarmophopsies (mouches volantes, distorsion des lignes droites) = Apparition de néo-vaisseaux choroïdiens (forme exsudative) • Nécessité de consultation urgente dans les 48h pour une prise en charge précoce ! • Scotome central Examen physique Grille d'Amsler : Métamorphopsies ± scotome central
  • 70.
    Grille d'Amsler -Métamorphopsies + Scotome central AV : BAV de loin et de près FO après dilatation pupillaire : • Drusen : petites lésions rétiniennes blanchâtres ou jaunâtres de forme et taille variable • Atrophie de l'épithélium pigmentaire maculaire (DMLA atrophique): plages d'atrophie de l'épithélium pigmentaire et visualisation des vaisseaux choroïdiens sous jacents • Hémorragies, exsudats secs (profonds), œdème et/ou décollement exsudatif maculaire (DMLA de forme exsudative) DMLA atrophique DMLA exsudative Examens paracliniques • CV : Scotome central • Angiographie à la fluoréscéine : visualisation de la vascularisation de la rétine • Angiographie au vert d'indocyanine: : visualisation de la vascularisation de la choroïde
  • 71.
    Angiographie à lafluorescéine : DMLA exsudative • OCT (tomographie en cohérence optique) Mesure l'épaisseur de la rétine et visualise la rétine ainsi que la choroïde • Forme atrophique : atrophie rétinienne = diminution de l'épaisseur de l'épithélium pigmentaire • Forme exsudative : visualisation de néo-vaisseaux choroïdiens, de l'œdème maculaire, du décollement de rétine • Intérêt diagnostique et suivi +++ Rétine normale - OCT
  • 72.
    DMLA atrophique -OCT DMLA exsudative - OCT Prise en charge thérapeutique MLA • Anti-oxydants et supplémentation vitaminique PO : vitamine E, vitamine C, zinc et bêta- carotène
  • 73.
    DMLA atrophique Aucun traitementactuellement Evolution inéluctable vers un scotome central • Association de malades • Soutien psychologique DMLA exsudative • Photo-coagulation au laser : des néo-vaisseaux rétiniens extra-fovéolaires • Photothérapie dynamique : injection IV d'une substance photo sensibilisante qui se fixe sur les néo-vaisseaux suivie d'une photo-irradiation au laser • Injection intra-vitréenne d'anti-VGEF +++ (AMM) : en ambulatoire sous collyres anesthésiants • Pégatanib • Ranizibumab • Chirurgie : rare, mauvais résultats Mesures associés • Arrêt total et définitif du tabac ± Substituts nicotiniques ± Soutien psychologique • Rééducation orthoptique +++ • Aides visuelles +++ • Soutien psychologique / Associations de malades Surveillance clinique et paraclinique de l'efficacité et de la tolérance des TTT • A vie ! • Des 2 yeux !! • Auto surveillance quotidienne : grille d'Amsler • Information sur la forme chronique de la maladie, sur les signes devant faire consulter en urgence : • Métamorphopsies • BAV brutale • Modification de la vision de la grille d'Amsler • Examen ophtalmologique mensuel pour la forme exsudative, sinon annuelle Item 329 - Brûlures/Traumatismes oculaires Évaluation de la gravité et recherche des complications précoces : . chez un brûlé . chez un traumatisé crânions-facial - Identifier les situations d’urgence. Item 329 - Brûlures oculaires
  • 74.
    Examen clinique Avant tout: Lavage oculaire abondant de 20 à 30 min à l'eau ou au sérum physiologique +++, le plus précoce possible Interrogatoire Age ATCD médico-chirugico-familiaux et ophtalmologiques TTT / Allergies Contexte : accident de travail / accident domestique / agression Brûlure : • Heure de la brûlure et durée d'exposition • Type de brûlure : • Thermique • Chimique : acide / base (dangereuse +++), si doute : bandelette de pH • Autres : • Ophtalmie des neiges • Coup d'arc • Eclipse de lune • Notion de lavage oculaire et durée ++ Examen physique • Bilatéral et comparatif • Schéma daté et signé • Certificat médical initial descriptif • Des annexes : paupières, voies lacrymales • Test à la fluorescéine : • Lésion épithéliale localisée (thermique) • Zones désépithélialisées et ischémie limbique (chimique) • Kératite ponctuée superficielle (ophtalmie des neiges et coup d'arc) • Examen ophtalmologique complet ++ : LAF + TO + FO Etiologies Brûlure thermique Rarement grave, cicatrisation rapide, rares séquelles Protection naturelle par le film lacrymal Test à la fluorescéine : lésion épithéliale localisée Gravité : atteinte des paupières et des annexes : voies lacrymales Brûlure chimique • Lavage oculaire abondant +++ • Doute sur l'agent causal → bandelette de pH Acide → création d'un complexe entre l'acide et le stroma cornéen • Lésions d'emblée maximales • Pas d'aggravation des lésions • pH > 2.5 : lésions modérées à moyennes
  • 75.
    • pH <2.5 : lésions potentiellement graves Base → destruction des cellules cornéennes • Progression des lésions et de la pénétration de la base à travers les tissus sur 48H • Brûlure grave jusqu'à preuve du contraire • Fluorescéine : • Fluo + = Zones désépithélialisées • Zones blanches = Ischémie conjonctivale • Eléments pronostiques : • Nature du produit • Durée d'exposition • Lavage : délai et durée • Bilatérale • Atteinte de annexes • Classification pronostique de Roper et Hall CLASSIFICATION DE ROPPER ET HALL Grade 1 - Très bon pronostic - Désépithélialisation cornéenne isolée - Stroma intact - Pas d'ischémie limbique Grade 2 - Bon pronostic - Opacité cornéenne mais détails de l'iris visible - Ischémie limbique < 1/3 de la circonférence limbique Grade 3 - Pronostic réservé - Désépithélialisation cornéenne totale - Opacité cornéenne masquant les détails de l'iris - Ischémie limbique entre 1/3 et 1/2 de la circonférence limbique Grade 4 - Pronostic péjoratif - Opacité cornéenne totale sans visibilité des structures du segment antérieur - Ischémie limbique >1/2 circonférence limbique Autres Autres traumatismes oculaires Ophtalmie des neiges - 6 à 8H après exposition aux UV - SFO : douleur, larmoiements, photophobie, blépharospasme- Fluorescéine : kératite ponctuée superficielle Coup d'arc - Soudure à l'arc sans protection oculaire - SFO : douleur, larmoiements, photophobie, blépharospasme - Fluorescéine : kératite ponctuée superficielle Eclipse - Lésion maculaire - Possible évolution avec cicatrice maculaire et BAV irréversible
  • 76.
    Item 329 -Traumatismes oculaires Examen clinique Polytraumatisé : Prise en charge en priorité des détresses vitales, circulatoire, ventilatoire, neurologique, ... Interrogatoire Age ATCD médico-chirugico-familiaux et ophtalmologiques TTT / Allergies Contexte : accident de travail / accident domestique / agression Brûlure : • Heure de la brûlure et durée d'exposition • TTT et statut vaccinal • Contexte : Accident de travail / Accident domestique / Agression • Traumatisme : • Heure du traumatisme • Type : contusion du globe / perforation du globe / projection de corps étranger Signes fonctionnels ophtalmiques : • Prurit / Larmoiement • Blépharospasme • Photophobie • BAV = gravité !!! Examen physique • Bilatéral et comparatif • Schéma daté et signé • Certificat médical initial descriptif • Recherche de traumatisme crânien +/- perte de connaissance • Examen du cadre osseux orbitaire • Examen neurologique : • Oculomotricité et RPM : nerfs III, IV et VI • Sensibilité de la face : V1, V2 • Examen ophtalmologique : • Recherche d'une diplopie (fracture du plancher) • Annexes: plaie du bord libre des paupières ou du canal lacrymal • Réfractométrie et mesure de l'AV • OM et RPM • LAF • Test à la fluorescéine : recherche du signe de Seidel = plaie transfixiante • TO : recherche d'HTO • FO : recherche de lésion rétinienne, corps étranger, déchirure rétinienne, DR, ...
  • 77.
    Etiologies Corps étranger Corps étranger SuperficielCEIO Clinique Mécanisme évocateur Conjonctivite : - démangeaisons - larmoiement - hyperhémie conjonctivale Kératite superficielle : - Douleurs - Photophobie - Cercle rouge périkératique Mécanisme évocateur : - grenaille de plomb - projection de CE Devant une complication : - endophtalmie - DR - cataracte traumatique Fluorescéine Pas de signe de Seidel Signe de Seidel + CE Visible - cornéen - conjonctival - sous palpébral Penser à soulever la paupière supérieure +++ Parfois visible : - sur l'iris / cristallin / vitré / rétine ... Trajet visible : - Entrée : plaie cornéenne / sclérale - Plaie de l'iris / cristallin Porte d'entrée Non Visible : - Sclérale / HSC - Cornéenne Examens complémentaires Devant toute suspicion de CEIO : - Radio orbitaire F + P + Blondeau en urgence - Echographie mode B (avec précaution!!!) : localise le CE et visualise les CE radiotranparents - +/- TDM (CI de l'IRM si CE métallique ++++) - Quick test tétanos / SAT-VAT Pronostic Favorable Extraction du CE et TTT médical Urgence chirurgicale !! Contusion du globe Contusion oculaire Annexes Paupière Hématome Plaie Bord libre : à suturer ++ Canaux lacrymaux Plaie, section Segment Antérieur
  • 78.
    Annexes Conjonctive Hémorragie sousconjonctivale (HSC) - Nappe rouge sous conjonctivale (Item 81) - Rechercher un corps étranger intraoculaire (CEIO) - Rechercher une plaie sclérale +++ Cornée Contusion légère Erosion superficielle Œdème de cornée BAV Chambre antérieure Hyphéma Niveau liquide-hématique en chambre antérieure Iris Iridodialyse Désinsertion de l'iris à sa base Rupture du sphincter de l'iris Au bord pupillaire Mydriase post traumatique - Mydriase - RPM diminué Cristallin Subluxation ( luxation incomplète) / Luxation complète Cataracte post traumatique TO HTO Lésions de l'angle irido-cornéen Segment Postérieur Rétine Œdème rétinien = de Berlin - BAV - Guérison spontanée ou trou maculaire Déchirure de rétine Examen de la rétine périphérique +/- DR +++ - Laser prophylactique (Item 80) Vitré HIV Item 81 Choroïde Rupture de la choroïde BAV si en regard de la macula Nerf Optique Sidération Contusion Rupture du globe oculaire Traumatisme violent Rupture au niveau des zones de moindre résistance : limbe et sclère CI : • Tonomètre à aplanation • V3M Clinique • Hypotonie oculaire • Fuite d'humeur aqueuse • HSC • HIV
  • 79.
    Annexes • Echographie modeB - Urgence chirurgicale !! - Penser Quick test Tétanos et SAT-VAT Perforation du globe Perforation du globe Clinique Contexte évocateur Fluorescéine : signe de Seidel + LAF : plaie sclérale, cornéenne, HSC, ... TO: à air: hypotonie oculaire Urgence chirurgicale +++ Exploration et suture au bloc! Quick test tétanos et SAT-VAT Plaie Large Evidente Mauvais pronostic Plaie petite Cornéenne +/- lésion du segment antérieur Sclérale Toujours rechercher une plaie sclérale devant une HSC Risque Méconnaitre un corps étranger intraoculaire +++ (CEIO) Radio orbitaires +/- TDM CI V3M Tonomètre à aplanation Echographie mode B IRM si suspicion CEIO métallique