Analyse vidéo
Badmintonde deux
joueuses débutantes
Alexandre BODO
Emilie Fournier
Cours de spécialité badminton L2
UFRSTAPS LYON 1 – Cours de JC WECKERLE
Tenue de raquette Trajectoire Type de frappe Posture frappe Posture déplacement Anticipation, regard
Commun Prise universelle
fermée,
alignement coude/
raquette
En cloche
Dégagés.
Vers le milieu du
terrain
De face à l’amble, pied
raquette devant, en léger
déséquilibre arrière.
Droites, ancrées dans
leurs appuis, en arrière,
tête relevée.
Déplacements
exclusivement en
trottinant. En
déséquilibre lors du
déplacement arrière.
regard du volant
exclusivement,
déplacement quand le
volant est dans son
terrain
Joueuse 1 Frappe main haute poignet gelé, préparation
avec tamis en arrière
coude haut
Détache son regard du
tamis
Frappe main basse coude contre le corps,
épaule gelée
Revers Extension du bras, à
l’horizontal.
Joueuse 2 Frappe main haute Main haute, bras jamais
derrière le plan frontal.
Poignet gelé
Alignement regard/
tamis/ volant
Service Coude bas contre le corps,
épaule et poignet gelés.
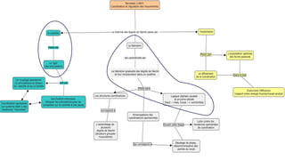
Analyse comportementale
Analyse qualitative
Interprétation
selon classification Vanpoulle (2011)
Sémioteur :
 Comprendre
 Décider / anticiper
 Communiquer
Psycho-sensori-moteur :
 Équilibre
 Contrôle
 Coordination
Énergie-moteur :
 Filières énergétiques
 Gestion
 Rentabilité
Senso-moteur :
 Motivation
 Engagement
Tactique
Technique
 Sémioteur (Bio-informationnel)
 Anticiper :
 Absence d’anticipation, réaction quand le volant passe le filet. La trajectoire étant en cloche vers le milieu de terrain, l’anticipation
n’est pas recherchée.
 Décider :
 Choix de renvoi direct : l’attention est focalisée sur le renvoi du volant dans le terrain adverse. Le plus simple pour ne pas perdre le
point est de renvoyer au milieu (moins de risques) Le niveau d’expertise étant faible, l’attention des joueuses ne peut se focaliser
sur autre chose (déplacement, trajectoire, anticipation…) sous peine de perdre le contrôle du volant.
 Modèle de Kahneman :
Problème prioritaire
Renvoyer Se déplacer / choix de trajectoire Les deux
max
Problème secondaire
Pas de replacement.
Attend la frappe adverse.
Jambes tendues, pas de posture
d’anticipation
Attention focalisée sur le volant
exclusivement. Pas de prise en
compte de la posture de
l’adversaire
Anticiper et décider
Problème secondaire
Se met à bouger de
manière tardive lorsque le
volant passe le filet
Problème secondaire
(
coude collé au corps
Épaule gelée
Pied raquette devant
bras en arrière
Phase de contrôle des
degrés de liberté
Couplage spontané
des épaules et
hanches
Problème secondaire
Mais Couplage spontané de la
marche
Libération prometteuse de
l’épaule et du coude pour le
revers
Thème Créer un rapport de force favorable en utilisant
l’espace.
Schéma
Objectif de
l’enseignant
1: Jouer sur les différentes zones du terrain
2: Se placer correctement
But de l’élève Réussir à toucher le maximum de zones
Nombre de joueurs /
Matériel
2 joueurs, terrain de simple (le joueur est une zone)
Consignes Service long, retour sans smash  match
Chaque zone ne peu être prise qu’une fois. Toutes les zones
valent la même chose (1)
Critères de réussite Toucher les zones en point direct.
7 zones = victoire, toucher au moins 2 zones.
Critères de réalisation Créer une opportunité pour jouer sur une zone non touchée,
jouer loin de l’adversaire. Se placer pour ne pas prendre de point
direct.
Variable Modifier les zones, le nombre, zones bonus, permettre de
toucher plusieurs fois une zone, ne compter que les zones que
chez un joueur.
A
B
7
65
43
21
Pistes d’interventions, Situations d’apprentissages
Thème Degrés de liberté Schéma
Objectif de
l’enseignant
1: faire ressentir les contraintes des degrés de liberté
But de l’élève Réussir à renvoyer le volant et a marquer avec un handicap
Nombre de joueurs /
Matériel
2 joueurs, terrain de simple
Consignes Le joueur A, a une corde autour de lui qui lui maintien le coude
contre le corps. Le joueur B doit maintenir son coude élevé avec
son autre main
Critères de réussite Le joueur B doit marquer 2 points direct minimum
Critères de réalisation Créer une opportunité pour jouer loin de l’adverse, B doit pouvoir
jouer long et haut en ayant le coude dégagé et vers l’arrière.
Variable Remplacer la corde par un élastique,
Laisser le joueur B avoir son coude libre (pas de maintien)
A
B
Pistes d’interventions, Situations d’apprentissages
Thème Défendre rapidement Schéma
Objectif de
l’enseignant
Réagir le plus vite possible et renvoyer le volant.
But de l’élève Ne pas se prendre de volant dans sa zone
Nombre de joueurs /
Matériel
2 joueurs, terrain de simple après la ligne de service
Consignes Un lanceur avec 10 volants, il doit envoyer les volants (à la main)
dans la zone défendue par A . A doit défendre pour que les
volants n’arrivent pas dans sa zone.
Critères de réussite A: Contrer au moins la moitié des volants et les renvoyer derrière
le filet. B: Marquer au moins 2 volants
Critères de réalisation Lancer le volant depuis sa ligne de service le plus fort possible
(coude vers l’arrière) pour laisser un minimum de temps à
l’adversaire, qui lui, doit se préparer pour réagir vite.
Variable Augmenter ou diminuer le nombre de volants à marquer et/ou à
contrer.
A
B
Pistes d’interventions, Situations d’apprentissages

Analyse vidéo débutant

  • 1.
    Analyse vidéo Badmintonde deux joueusesdébutantes Alexandre BODO Emilie Fournier Cours de spécialité badminton L2 UFRSTAPS LYON 1 – Cours de JC WECKERLE
  • 2.
    Tenue de raquetteTrajectoire Type de frappe Posture frappe Posture déplacement Anticipation, regard Commun Prise universelle fermée, alignement coude/ raquette En cloche Dégagés. Vers le milieu du terrain De face à l’amble, pied raquette devant, en léger déséquilibre arrière. Droites, ancrées dans leurs appuis, en arrière, tête relevée. Déplacements exclusivement en trottinant. En déséquilibre lors du déplacement arrière. regard du volant exclusivement, déplacement quand le volant est dans son terrain Joueuse 1 Frappe main haute poignet gelé, préparation avec tamis en arrière coude haut Détache son regard du tamis Frappe main basse coude contre le corps, épaule gelée Revers Extension du bras, à l’horizontal. Joueuse 2 Frappe main haute Main haute, bras jamais derrière le plan frontal. Poignet gelé Alignement regard/ tamis/ volant Service Coude bas contre le corps, épaule et poignet gelés. Analyse comportementale Analyse qualitative
  • 3.
    Interprétation selon classification Vanpoulle(2011) Sémioteur :  Comprendre  Décider / anticiper  Communiquer Psycho-sensori-moteur :  Équilibre  Contrôle  Coordination Énergie-moteur :  Filières énergétiques  Gestion  Rentabilité Senso-moteur :  Motivation  Engagement Tactique Technique
  • 4.
     Sémioteur (Bio-informationnel) Anticiper :  Absence d’anticipation, réaction quand le volant passe le filet. La trajectoire étant en cloche vers le milieu de terrain, l’anticipation n’est pas recherchée.  Décider :  Choix de renvoi direct : l’attention est focalisée sur le renvoi du volant dans le terrain adverse. Le plus simple pour ne pas perdre le point est de renvoyer au milieu (moins de risques) Le niveau d’expertise étant faible, l’attention des joueuses ne peut se focaliser sur autre chose (déplacement, trajectoire, anticipation…) sous peine de perdre le contrôle du volant.  Modèle de Kahneman : Problème prioritaire Renvoyer Se déplacer / choix de trajectoire Les deux max
  • 5.
    Problème secondaire Pas dereplacement. Attend la frappe adverse. Jambes tendues, pas de posture d’anticipation Attention focalisée sur le volant exclusivement. Pas de prise en compte de la posture de l’adversaire
  • 6.
  • 7.
    Problème secondaire Se metà bouger de manière tardive lorsque le volant passe le filet
  • 8.
    Problème secondaire ( coude colléau corps Épaule gelée Pied raquette devant bras en arrière Phase de contrôle des degrés de liberté Couplage spontané des épaules et hanches
  • 9.
    Problème secondaire Mais Couplagespontané de la marche Libération prometteuse de l’épaule et du coude pour le revers
  • 11.
    Thème Créer unrapport de force favorable en utilisant l’espace. Schéma Objectif de l’enseignant 1: Jouer sur les différentes zones du terrain 2: Se placer correctement But de l’élève Réussir à toucher le maximum de zones Nombre de joueurs / Matériel 2 joueurs, terrain de simple (le joueur est une zone) Consignes Service long, retour sans smash  match Chaque zone ne peu être prise qu’une fois. Toutes les zones valent la même chose (1) Critères de réussite Toucher les zones en point direct. 7 zones = victoire, toucher au moins 2 zones. Critères de réalisation Créer une opportunité pour jouer sur une zone non touchée, jouer loin de l’adversaire. Se placer pour ne pas prendre de point direct. Variable Modifier les zones, le nombre, zones bonus, permettre de toucher plusieurs fois une zone, ne compter que les zones que chez un joueur. A B 7 65 43 21 Pistes d’interventions, Situations d’apprentissages
  • 12.
    Thème Degrés deliberté Schéma Objectif de l’enseignant 1: faire ressentir les contraintes des degrés de liberté But de l’élève Réussir à renvoyer le volant et a marquer avec un handicap Nombre de joueurs / Matériel 2 joueurs, terrain de simple Consignes Le joueur A, a une corde autour de lui qui lui maintien le coude contre le corps. Le joueur B doit maintenir son coude élevé avec son autre main Critères de réussite Le joueur B doit marquer 2 points direct minimum Critères de réalisation Créer une opportunité pour jouer loin de l’adverse, B doit pouvoir jouer long et haut en ayant le coude dégagé et vers l’arrière. Variable Remplacer la corde par un élastique, Laisser le joueur B avoir son coude libre (pas de maintien) A B Pistes d’interventions, Situations d’apprentissages
  • 13.
    Thème Défendre rapidementSchéma Objectif de l’enseignant Réagir le plus vite possible et renvoyer le volant. But de l’élève Ne pas se prendre de volant dans sa zone Nombre de joueurs / Matériel 2 joueurs, terrain de simple après la ligne de service Consignes Un lanceur avec 10 volants, il doit envoyer les volants (à la main) dans la zone défendue par A . A doit défendre pour que les volants n’arrivent pas dans sa zone. Critères de réussite A: Contrer au moins la moitié des volants et les renvoyer derrière le filet. B: Marquer au moins 2 volants Critères de réalisation Lancer le volant depuis sa ligne de service le plus fort possible (coude vers l’arrière) pour laisser un minimum de temps à l’adversaire, qui lui, doit se préparer pour réagir vite. Variable Augmenter ou diminuer le nombre de volants à marquer et/ou à contrer. A B Pistes d’interventions, Situations d’apprentissages