19/11/14% 
1% 
OBJECTIFS 
Hubert Kratiroff 
JAN 2015 
hubert@kratiroff.com 
www.toutsurlemarketing.com 
ANALYSE 
STRATÉGIE 
MOYENS 
ACTIONS 
FINANCE
19/11/14% 
2% 
La démarche marketing 
PM
19/11/14% 
3%
19/11/14% 
4%
19/11/14% 
5% 
OBJECTIFS 
1 2 
OBJECTIFS 
1 2
19/11/14% 
6% 
2: BUTS 
CIBLES
19/11/14% 
7% 
SANS 
QUANTIFICATION 
PAS DE CIBLE 
Tableau des cibles 
Cible Définition Nombre de 
cibles 
Quantifi 
cation 
Cible 
(principale) 
Coeur de cible 
Cible 
marketing 
Cible de 
communication 
Cible 
commerciale & 
trade 
Cible Digital 
Marketing 
Autres
19/11/14% 
8% 
METHODE 
SCP 
Segmentation, ciblage, 
positionnement
19/11/14% 
9% 
Typo 
Typo
19/11/14% 
10% 
Segmentation 
Groupe 1 
Population totale 
Groupe 2 
Homme 
Groupe 3 
Femme 
Groupe 4 
Rasage électrique 
Groupe 6 
Rasage manuel 
Groupe 7 
Epilation en institut 
Groupe 8 
Epilation à la 
maison 
Groupe 9 
Rasoir sans fil 
rechargeable 
Groupe 10 
classique 
Groupe 11 
Rasoir une lame 
Groupe 12 
Rasoir 2 lames 
Groupe 13 
Plus de 5 fois par 
an 
Groupe 14 
Moins de 5 fois par 
an 
Groupe 15 
Avec un rasoir 
Groupe 16 
Avec un appareil 
spécial 
Groupe 5 
Barbus 
Ciblage 
Groupe 1 
Population totale 
Groupe 2 
Homme 
Groupe 3 
Femme 
Groupe 4 
Rasage électrique 
Groupe 6 
Rasage manuel 
Groupe 7 
Epilation en institut 
Groupe 8 
Epilation à la 
maison 
Groupe 9 
Rasoir sans fil 
rechargeable 
Groupe 10 
classique 
Groupe 11 
Rasoir une lame 
Groupe 12 
Rasoir 2 lames 
Groupe 13 
Plus de 5 fois par 
an 
Groupe 14 
Moins de 5 fois par 
an 
Groupe 15 
Avec un rasoir 
Groupe 16 
Avec un appareil 
spécial 
Groupe 5 
Barbus 
Choix de la cible
19/11/14% 
11% 
Positionnement 
Groupe 1 
Population totale 
Groupe 2 
Homme 
Groupe 3 
Femme 
Groupe 4 
Rasage électrique 
Groupe 6 
Rasage manuel 
Groupe 7 
Epilation en institut 
Groupe 8 
Epilation à la 
maison 
Groupe 9 
Rasoir sans fil 
rechargeable 
Groupe 10 
classique 
Groupe 11 
Rasoir une lame 
Groupe 12 
Rasoir 2 lames 
Groupe 13 
Plus de 5 fois par 
an 
Groupe 14 
Moins de 5 fois par 
an 
Groupe 15 
Avec un rasoir 
Groupe 16 
Avec un appareil 
spécial 
Groupe 5 
Barbus 
Une qualité du produit 
Cible choisie 
Segmentation 
! Division d’une population (personnes ou 
entreprises ou fonctions) en groupes. 
! Maximiser l’homogénéité à l’intérieur du 
groupe 
! Maximiser l’hétérogénéité entre les 
groupes 
(semblables à l’intérieur et dissemblables entre eux) 
Segmentation : principe descendant 
Typologie : phénomène ascendant
19/11/14% 
12% 
LA cible 
! Quantifiée 
– minimum : 
! BtoC : 1 million de personnes 
! BtoB : 200 entreprises (organismes, 
filiales, dépôts, succursales, 
entrepôts) 
! Atteignable 
! Solvable 
Critères de segmentation BtoC 
! Démographique Psychologique 
Géographique Usage Bénéfice 
! Typologie et profiling 
– Innovateur 2.5% personalité forte gout 
du risque 
– Récéptif précoces 13.5% leader d'opinion 
– Majorité précoces 34% cherche à être avant 
tout le monde 
– Majorité tardive 34% sceptiques 
– Retardataire 16% craintifs, peu actif 
! Les tribus 
! PCS Profession et Catégorie Sociale 
! Les styles de vie: une typologie 
! Segmentation en fonction du produit et de 
sa consommation (NCA NCR)
19/11/14% 
13% 
Critères de segmentation BtoB 
! CA 
! Nb salariés 
! Code NAF 
! Ratio financier 
! Type de technologie 
! Stratégie 
A savoir 
! 60 millions d’individus en 
France 
! 650.000 de naissances par an 
! 350 millions d’individus en 
Europe 
! 5 millions de naissances par an 
! 2.5 millions d’entreprises 
! 200.000 créations par an
19/11/14% 
14% 
1: CIBLES 
SANS OBJECTIF 
PAS DE 
STRATÉGIE
19/11/14% 
15% 
6 étapes 
1: analyse 
2: listing 
3: chiffrage 
4: délai 
5: hiérarchie 
6: système d’objectifs 
Un listing d’objectifs 
Objectif a 
Objectif b 
Objectif c 
Objectif d 
Objectif e 
Objectif f 
Objectif g 
Objectif h 
Objectif i 
Objectif j 
Objectif k 
Objectif l 
Objectif m 
Objectif n 
Objectif o 
Objectif p
19/11/14% 
16% 
Un objectif 
égale 
INTENTION 
DELAI 
CHIFFRAGE 
HIÉRARCHIE DES OBJECTIFS (IDC) 
1/ Objectif F 
9/ Objectif o 
2/ Objectif D 
10/ Objectif j 
11/ Objectif a 
3/ Objectif G 
Objectif l 
4 Objectif B 
Objectif c 
5/ Objectif i 
Objectif n 
6/ Objectif K 
Objectif e 
7/ Objectif M 
Objectif p 
8/ Objectif H
19/11/14% 
17% 
Système 
Chaque élément est nécessaire 
(si on enlève une brique la maison s’effondre) 
L’ensemble des éléments est suffisant 
(rien à ajouter) 
Si l’ensemble des sous-objectifs est rempli alors l’objectif 
principal est rempli 
Si l’objectif principal est rempli, alors tous les sous-objectifs 
sont remplis 
Un système n’est jamais plus solide que son élément le 
plus faible (un objectif difficile à atteindre doit être divisé 
en deux) 
Le système d’objectifs
19/11/14% 
18% 
Le système d’objectifs 
3 POINTS PAR CASE : ICD 
1. Une intention 
2. Un chiffrage 
3. Un délai 
Intention 
Chiffrage 
Délai 
Intention 
Chiffrage 
Délai 
Intention 
Chiffrage 
Délai 
Intention 
Chiffrage 
Délai 
Intention 
Chiffrage 
Délai 
Intention 
Chiffrage 
Délai 
Intention 
Chiffrage 
Délai 
Intention 
Chiffrage 
Délai 
Intention 
Chiffrage 
Délai
19/11/14% 
19% 
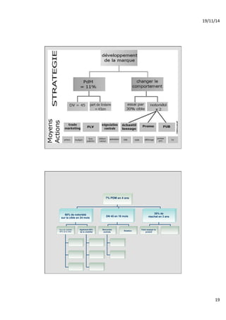
7% PDM en 4 ans 
60% de notoriété 
sur la cible en 24 mois DN 45 en 18 mois 
35% de 
réachat en 3 ans 
Taux de visibilité Agrément 65% 
Rencontre 
80% de la cible 
de la visibilité 
centrale Rotation 
Faire essayer le 
produit
19/11/14% 
20% 
Objectif 
! Un système d’objectifs par DAS 
! Objectif principal, objectif 
intermédiaire, sous-objectif 
! Chaque objectif : 
– Une intention 
– Un délai 
– Un chiffrage 
Objectif 
Il faut définir des objectifs MALINS 
Mesurable 
Accessible 
Limité dans le temps 
Indiquant un résultat 
Spécifiques 
IDEM SMART : 
Specific Measurable Achievable 
Realistic Time-bound
19/11/14% 
21% 
1 système par 
DAS 
3 DAS = 3 systèmes d’objectifs 
M P P1 
P2 P3 P4 
M1 
M2 
M3 
DAS1 
DAS3 
Agence DONALD : 
1. DAS 1 : promotion des 
ventes, incentive et MICE 
2. DAS 2 : conseil web 
3. DAS 3 : édition d’art
19/11/14% 
22%
19/11/14% 
23% 
USP 
! Unique Selling Proposition 
! L’attribut unique que souhaitez 
associer à votre marque 
! L’allégation revendiquée 
! Le territoire de marque 
Insight 
consommateur 
Positionnement 
annonceur
19/11/14% 
24% 
Insight consommateur 
Besoin, demande, inconscient, opinion, 
compréhension, motivation, attente, 
voeux, vision, idée structurée et 
problématisée 
du consommateur 
Einsicht : moment de prise de conscience 
inconsciente 
J’aimerai avoir ____parce que c’est 
important ____ mais c’est ____ 
Positionnement 
Création du territoire, de la différentiation 
! Le positionnement s’exprime 
simplement par une phrase du type : 
Sur le marché la marque 
est la plus (la mieux) (superlatif ou 
adjectif) pour la cible et 
procure les bénéfices ______ . 
! objectif, voulu, perçu.
19/11/14% 
25% 
Radar de positionnement 
10 #e rg o nom ie 
10 #p uissa nc e 
10 #o p tio ns 
10 #De sig n 
10 #Ta ille 
10 #p o id s 
10 #So lid ité 
0 10 #fa c ilité 
vocation
19/11/14% 
26% 
Les objectifs sont 
fournis par 
l’analyse
19/11/14% 
27% 
Outils d'analyse et objectifs 
Récolte d'informations --> analyse 
(voir démarche stratégique) 
Choix du meilleur outil 
– aide à la réflexion 
– dégage des objectifs clairs et chiffrés (la 
détermination d’un objectif suppose trois 
éléments : une intention, un chiffrage et un délai) 
– Permet de prévoir les évolutions de l’entreprise 
et de l’environnement 
Définitions et commentaires 
Définition : Le marketing c’est la 
transformation de la satisfaction du 
consommateur en profit à long terme pour 
l’entreprise. 
Autre définition : Science qui consiste à concevoir l’offre 
d’un produit en fonction de l’analyse des attentes du 
consommateur, et en tenant compte des capacités de 
l’entreprise ainsi que de toutes les contraintes de 
l’environnement (socio-démographique, concurrentiel, 
économique, culturel, législatif…) dans lequel il évolue.
19/11/14% 
28% 
Décomposition stratégique d’Ansoff 
La place du marketing dans les 
organisations
19/11/14% 
29% 
Matrice de progression 
SWOT
19/11/14% 
30% 
Cycle de vie 
Matrice de Porter
19/11/14% 
31% 
Mapping 
BCG Analyse
19/11/14% 
32% 
Matrice Arthur D Little (ADL) 
Matrice Arthur D Little (ADL)
19/11/14% 
33% 
Matrice de Mc Kinsey

Présentation sur les objectifs dans le plan marketing

  • 1.
    19/11/14% 1% OBJECTIFS Hubert Kratiroff JAN 2015 hubert@kratiroff.com www.toutsurlemarketing.com ANALYSE STRATÉGIE MOYENS ACTIONS FINANCE
  • 2.
    19/11/14% 2% Ladémarche marketing PM
  • 3.
  • 4.
  • 5.
    19/11/14% 5% OBJECTIFS 1 2 OBJECTIFS 1 2
  • 6.
    19/11/14% 6% 2:BUTS CIBLES
  • 7.
    19/11/14% 7% SANS QUANTIFICATION PAS DE CIBLE Tableau des cibles Cible Définition Nombre de cibles Quantifi cation Cible (principale) Coeur de cible Cible marketing Cible de communication Cible commerciale & trade Cible Digital Marketing Autres
  • 8.
    19/11/14% 8% METHODE SCP Segmentation, ciblage, positionnement
  • 9.
  • 10.
    19/11/14% 10% Segmentation Groupe 1 Population totale Groupe 2 Homme Groupe 3 Femme Groupe 4 Rasage électrique Groupe 6 Rasage manuel Groupe 7 Epilation en institut Groupe 8 Epilation à la maison Groupe 9 Rasoir sans fil rechargeable Groupe 10 classique Groupe 11 Rasoir une lame Groupe 12 Rasoir 2 lames Groupe 13 Plus de 5 fois par an Groupe 14 Moins de 5 fois par an Groupe 15 Avec un rasoir Groupe 16 Avec un appareil spécial Groupe 5 Barbus Ciblage Groupe 1 Population totale Groupe 2 Homme Groupe 3 Femme Groupe 4 Rasage électrique Groupe 6 Rasage manuel Groupe 7 Epilation en institut Groupe 8 Epilation à la maison Groupe 9 Rasoir sans fil rechargeable Groupe 10 classique Groupe 11 Rasoir une lame Groupe 12 Rasoir 2 lames Groupe 13 Plus de 5 fois par an Groupe 14 Moins de 5 fois par an Groupe 15 Avec un rasoir Groupe 16 Avec un appareil spécial Groupe 5 Barbus Choix de la cible
  • 11.
    19/11/14% 11% Positionnement Groupe 1 Population totale Groupe 2 Homme Groupe 3 Femme Groupe 4 Rasage électrique Groupe 6 Rasage manuel Groupe 7 Epilation en institut Groupe 8 Epilation à la maison Groupe 9 Rasoir sans fil rechargeable Groupe 10 classique Groupe 11 Rasoir une lame Groupe 12 Rasoir 2 lames Groupe 13 Plus de 5 fois par an Groupe 14 Moins de 5 fois par an Groupe 15 Avec un rasoir Groupe 16 Avec un appareil spécial Groupe 5 Barbus Une qualité du produit Cible choisie Segmentation ! Division d’une population (personnes ou entreprises ou fonctions) en groupes. ! Maximiser l’homogénéité à l’intérieur du groupe ! Maximiser l’hétérogénéité entre les groupes (semblables à l’intérieur et dissemblables entre eux) Segmentation : principe descendant Typologie : phénomène ascendant
  • 12.
    19/11/14% 12% LAcible ! Quantifiée – minimum : ! BtoC : 1 million de personnes ! BtoB : 200 entreprises (organismes, filiales, dépôts, succursales, entrepôts) ! Atteignable ! Solvable Critères de segmentation BtoC ! Démographique Psychologique Géographique Usage Bénéfice ! Typologie et profiling – Innovateur 2.5% personalité forte gout du risque – Récéptif précoces 13.5% leader d'opinion – Majorité précoces 34% cherche à être avant tout le monde – Majorité tardive 34% sceptiques – Retardataire 16% craintifs, peu actif ! Les tribus ! PCS Profession et Catégorie Sociale ! Les styles de vie: une typologie ! Segmentation en fonction du produit et de sa consommation (NCA NCR)
  • 13.
    19/11/14% 13% Critèresde segmentation BtoB ! CA ! Nb salariés ! Code NAF ! Ratio financier ! Type de technologie ! Stratégie A savoir ! 60 millions d’individus en France ! 650.000 de naissances par an ! 350 millions d’individus en Europe ! 5 millions de naissances par an ! 2.5 millions d’entreprises ! 200.000 créations par an
  • 14.
    19/11/14% 14% 1:CIBLES SANS OBJECTIF PAS DE STRATÉGIE
  • 15.
    19/11/14% 15% 6étapes 1: analyse 2: listing 3: chiffrage 4: délai 5: hiérarchie 6: système d’objectifs Un listing d’objectifs Objectif a Objectif b Objectif c Objectif d Objectif e Objectif f Objectif g Objectif h Objectif i Objectif j Objectif k Objectif l Objectif m Objectif n Objectif o Objectif p
  • 16.
    19/11/14% 16% Unobjectif égale INTENTION DELAI CHIFFRAGE HIÉRARCHIE DES OBJECTIFS (IDC) 1/ Objectif F 9/ Objectif o 2/ Objectif D 10/ Objectif j 11/ Objectif a 3/ Objectif G Objectif l 4 Objectif B Objectif c 5/ Objectif i Objectif n 6/ Objectif K Objectif e 7/ Objectif M Objectif p 8/ Objectif H
  • 17.
    19/11/14% 17% Système Chaque élément est nécessaire (si on enlève une brique la maison s’effondre) L’ensemble des éléments est suffisant (rien à ajouter) Si l’ensemble des sous-objectifs est rempli alors l’objectif principal est rempli Si l’objectif principal est rempli, alors tous les sous-objectifs sont remplis Un système n’est jamais plus solide que son élément le plus faible (un objectif difficile à atteindre doit être divisé en deux) Le système d’objectifs
  • 18.
    19/11/14% 18% Lesystème d’objectifs 3 POINTS PAR CASE : ICD 1. Une intention 2. Un chiffrage 3. Un délai Intention Chiffrage Délai Intention Chiffrage Délai Intention Chiffrage Délai Intention Chiffrage Délai Intention Chiffrage Délai Intention Chiffrage Délai Intention Chiffrage Délai Intention Chiffrage Délai Intention Chiffrage Délai
  • 19.
    19/11/14% 19% 7%PDM en 4 ans 60% de notoriété sur la cible en 24 mois DN 45 en 18 mois 35% de réachat en 3 ans Taux de visibilité Agrément 65% Rencontre 80% de la cible de la visibilité centrale Rotation Faire essayer le produit
  • 20.
    19/11/14% 20% Objectif ! Un système d’objectifs par DAS ! Objectif principal, objectif intermédiaire, sous-objectif ! Chaque objectif : – Une intention – Un délai – Un chiffrage Objectif Il faut définir des objectifs MALINS Mesurable Accessible Limité dans le temps Indiquant un résultat Spécifiques IDEM SMART : Specific Measurable Achievable Realistic Time-bound
  • 21.
    19/11/14% 21% 1système par DAS 3 DAS = 3 systèmes d’objectifs M P P1 P2 P3 P4 M1 M2 M3 DAS1 DAS3 Agence DONALD : 1. DAS 1 : promotion des ventes, incentive et MICE 2. DAS 2 : conseil web 3. DAS 3 : édition d’art
  • 22.
  • 23.
    19/11/14% 23% USP ! Unique Selling Proposition ! L’attribut unique que souhaitez associer à votre marque ! L’allégation revendiquée ! Le territoire de marque Insight consommateur Positionnement annonceur
  • 24.
    19/11/14% 24% Insightconsommateur Besoin, demande, inconscient, opinion, compréhension, motivation, attente, voeux, vision, idée structurée et problématisée du consommateur Einsicht : moment de prise de conscience inconsciente J’aimerai avoir ____parce que c’est important ____ mais c’est ____ Positionnement Création du territoire, de la différentiation ! Le positionnement s’exprime simplement par une phrase du type : Sur le marché la marque est la plus (la mieux) (superlatif ou adjectif) pour la cible et procure les bénéfices ______ . ! objectif, voulu, perçu.
  • 25.
    19/11/14% 25% Radarde positionnement 10 #e rg o nom ie 10 #p uissa nc e 10 #o p tio ns 10 #De sig n 10 #Ta ille 10 #p o id s 10 #So lid ité 0 10 #fa c ilité vocation
  • 26.
    19/11/14% 26% Lesobjectifs sont fournis par l’analyse
  • 27.
    19/11/14% 27% Outilsd'analyse et objectifs Récolte d'informations --> analyse (voir démarche stratégique) Choix du meilleur outil – aide à la réflexion – dégage des objectifs clairs et chiffrés (la détermination d’un objectif suppose trois éléments : une intention, un chiffrage et un délai) – Permet de prévoir les évolutions de l’entreprise et de l’environnement Définitions et commentaires Définition : Le marketing c’est la transformation de la satisfaction du consommateur en profit à long terme pour l’entreprise. Autre définition : Science qui consiste à concevoir l’offre d’un produit en fonction de l’analyse des attentes du consommateur, et en tenant compte des capacités de l’entreprise ainsi que de toutes les contraintes de l’environnement (socio-démographique, concurrentiel, économique, culturel, législatif…) dans lequel il évolue.
  • 28.
    19/11/14% 28% Décompositionstratégique d’Ansoff La place du marketing dans les organisations
  • 29.
    19/11/14% 29% Matricede progression SWOT
  • 30.
    19/11/14% 30% Cyclede vie Matrice de Porter
  • 31.
  • 32.
    19/11/14% 32% MatriceArthur D Little (ADL) Matrice Arthur D Little (ADL)
  • 33.