Positionnezvous pour êtretrouvéTrucs et astuces pour vouspositionnersur la première page de Google
Slideshare.net/plogg
Plan de présentationStatistiquesGoogleMoteur de rechercheSEO/organiqueSMO/medias sociauxSEM/liens commerciauxOptimiser votre site WebCalculer le ROI
Des excuses!«  J’ai pas assez d’argent… »« J’ai pas assez de temps… »« Mon site est trop mauvais »« Je suis un dinosaure… »
« Think big, start small and move fast »- Mitch Joel
1. STATISTIQUES
L’évolution du WebPrésentation du concept
La population Internet
Proportion d’internautes par habitant
La population InternetSource : comscore.com, data passeport
Où cherchent-ont?Source : comscore.com, data passeport
137 milliards de recherches en 200821 % de plus qu’en 2007- comscore.com, data passeport
101 millions de recherches par jour sur Google par les Canadiens en 2010- Journal Les Affaires
16 milliars de dollars d’achats en ligne par les Canadiens en 2010- Journal Les Affaires
Toujours en croissance!Source : comscore.com, data passeport
Pourquoi les moteurs de recherche sont importants?85% des utilisateurs ne se rendent pas plus loin que la 2e page de résultat des moteurs de recherche	Réf : NeutralizeSEM
Position = trafic + notoriété33% des internautes pensent qu’une entreprise qui apparaît dans les premières positions des moteurs de recherche est une entreprise leader sur son marché 	Réf. : SiAO Stast
Impossible de passer à côté 73% des visiteurs qui se rendent sur votre site pour la 1ère fois proviennent des moteurs de recherche Réf. : NeutralizeSEM
2. GOOGLE
Google!Toutes les recherchesd’informationpassent par Google
Google = gogolCapacité de Google de traiter une grande quantité de données10 exp 100Depuis 1997 seulementMarque la plus appréciée au Québec et au Canada
Pourquoi Google?Google possède 67,45% des parts de marchéMicrosoft – 7,05%Yahoo – 2,92%Baidu – 7,02%Ebay – 1,52%Ask – 1,14%Facebook – 0,77%
« Googler »« Vous marque n’est pas ce que vous dites, elle est ce que Google dit qu’elle est  » Mitch JoelChercher votre entrepriseÊtes vous trouvable?Ce n’est plus seulement sur Google que ça se joue.Youtube, Flickr, Twitter, Facebook, LinkedinVérifier le rang de votre site
Résultats de recherches
Portez attention…
Portez attention…
Portez attention…
Êtes-voussur Google Web?Vérifier
Êtes-voussur Google Adresses?Vérifier
Êtes-voussur Google images?Vérifier
Êtes-voussur Google Vidéos?	Vérifier
Êtes-voussur Google blogs?Vérifier
La notoriétéGoogle est social, il accorde de l’importance à votre site suivant le vote populaire.Ce vote se fait par les liens vers votre sitePlus vous avez de liens vers votre site, plus vous êtes populaire.Attention, les liens doivent être pertinents…Avez-vous des amis?
Faites-vous des amis!
Interlude : « Will itblend? »Voir la vidéo
3. MOTEUR DE  RECHERCHE
Comment ça fonctionne?Explication « in plain english »
La basePour commencer il faut démystifier le jargon du milieu
1. ExplorationLe web est exploré par un robot d’indexation suivant des liens hypertextes
2. IndexationClasser les pages et extraire les mots clés pour bâtir un index terminologique lié aux pages.Les termes sont associés à une valeur de poids importance relative du mot ou de l’expressionOn parle de « fréquence de terme »
3. RechercheLa requête du moteur lui-même en provenance du client.Trouver les documents les plus pertinents.Présenter les résultats par ordre de pertinence et d’importance.
Triangle d’or« Pour être vu, trouvé et cliqué, il faut être en haute à gauche. »Position 1 : 100%, Position 2 : 100% Position 3 : 100% Position 4 : 85%Position 5 : 60% Position 6 : 50% Position 7 : 50% Position 8 : 30%Position 9 : 30% Position 10 : 20%Consulter l’étude
Commercial VS organiqueQuel est la différence?La publicité n’a pas le même impact que les résultats organiques. Pourquoi ne pas combiner les deux?
Les résultats changent tout le temps!Sites pertinents, à jour, bien structuré, structure de lien intelligente
Le trafic c’est bien, le bon trafic c’est mieux!Le trafic organique  est puissant et peut soutenir une entreprise.Vous pouvez influencer les résultats mais vous ne pouvez pas les contrôler. C’est l’algorithme qui le contrôle.
« Tous les sites sont à un clic de vous… »Sans SEO ou SEM, vous êtes une aiguille dans une botte de foin2 millions de pages indexées sur l’apiculture. Imaginez sur hockey ou football!
4. SEO/organique
Le référencement « organique »Le trafic organique  est puissant et peut soutenir une entreprise.Vous pouvez influencer les résultats mais vous ne pouvez pas les contrôler. C’est l’algorithme qui le contrôle.
Le référencement « naturel »L
SEO, searchengineoptimizationSearchengine optimisation ou optimisation de sites pour les moteurs de rechercheIl s’agit d’optimiser la structure de votre site, travailler sur les liens internes et externes de votre site pour améliorer le positionnement naturel ou organique
En gros le SEOc’est…ART + SCIENCE pour faire apparaître un site Internet dans les premiers résultats de recherche de Google sur une requête pertinente pour le site.
Vous pouvez influencer… mais rien contrôler!Il n’y a pas de garantie. Si vous désirez une garantie, achetez des liens commerciaux!
Si quelqu’un monte, quelqu’un descend…Il n’est pas possible que tout le monde soit #1
Pour être « trouvable », il faut être « cherchable »Existez-vous sur Google?
Perdre la face avec Google?Techniques interdites ou « black hat technics »Attention, on ne peut vous garantir la première position dans les résultats naturels de Google.Le SEO est un art!
Cas « kryptonite lock »Perdre la face dans les moteurs de recherche… ça dur une éternité!Exemple de mauvaise situation
. SMO/médiassociaux
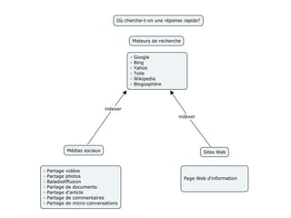
SMO, optimisation des médias sociauxFaire de la publicité par le biais des médias sociauxRSS, social news buttonsBlogues - blogosphèrePartage de photos, vidéosAugmenter votre position dans les moteursGénérer du « word of mouth »Participation dans les médias sociaux
Plus on parle de vous, plus vous avez de valeur…Générer du « word of mouth »
Facteurs de succès GoogleArchitecture de votre site Web Structure de liensNombre de liens vers votre siteNombre de pages indexéesInfluence social (on parle de vous)Présencesociale (médiassociaux)
La notoriétéGoogle est social, il accorde de l’importance à votre site suivant le vote populaire.Ce vote se fait par les liens vers votre sitePlus vous avez de liens vers votre site, plus vous êtes populaire.Attention, les liens doivent être pertinents…Avez-vous des amis?
Faites-vous des amis!
On doit parler de vous!Billet de blogueVidéo YouTubePhotosLinkedinFacebookEst-cequ’onparle de voussur la toile?
Stratégie de contenu blogues, photos, vidéos, baladoAdapter le contenu et répondre aux besoins, intérêts et problèmes des clients ciblésEx. : Guide d’achat de votre maison, financement, quartiersEx. : Formations en ligne, consultation en ligne, Web télé
La force du blogueL’utilisateur clique sur le titre du blogueL’utilisateur lit et apprécie le billetIl publie le billet sur Facebook (200 amis)Il publie le billet sur Twitter (45 followers)40 de ses amis lisent l’histoire15 de ses amis publie l’histoire sur Facebook et Twitter10 des amis qui ont lu « tags » l’histoire (delicious)Et, ça recommence pour chacune des personnes qui publient l’histoire…
Comment garantir votre position sur Google?Acheter de la publicité avec Google Ads(SEM)
5. SEM/Liens commerciaux
SEM, marketing des moteursSearchengine marketing ou marketing des moteurs de rechercheAchat de mots clés et expressionsGoogle Ads, Yahoo Search marketing, Microsoft AdCenter
Acheter un peu de trafic…Google AdsYahoo Search marketingMicrosoft Ad CenterFacebookLinkedIn
Comprendre GoogleNaturel VS commercial
Publicité au coût par clicGoogle AdWordsYahoo PublisherMicrosoft AdCenterCanoeKlixFacebookAdsLinkedInAds
Longueurd’unepublicité GoogleTitre 25 caractèresLigne 1 : 35 caractèresLigne 2 : 35 caractères
Jargon de Google AdsLien commercial : Petite publicitésituée à droitedans les résultats de recherche Google (résultats Google commerciaux - payants).Motsclés: motsclés de la requête Google qui afficherontvotre lien commercial.CPC : Coût pour chaquecliceffectuésurvotre lien commercial.Impression : Chaquefoisque la page estaffichée.CPM : Coût par mille affichage de la publicité.Taux de clic: Nombre de clicsdivisé par le nombred’impressions.Niveau de qualité: Le lien entre votrepublicité et la page d’atterrissage.
PourquoiGoogle Ads?Publicitéintégrée au contexte, Publicité non intrusive et sélective.10 annonceurs à l’enchère
Comment choisir les mots clés?
Penser comme votre clientDemandez à des clients de chercher des services offerts par votre entreprise.Observez bien! Regardez les mots clés qu’ils choisissent et les pages qu’ils consultent.
La plupart du temps, sivousrépondez à la question du consommateurvousavez un nouveau client.
Ce qui fait que les gens achèteront chez vousc’est le contenu de votrepublicité et non la forme.Penser à vousrendre utile et donner de la valeurajoutéeavant de vendre.
Les fameuxmotsclés
LONG TAIL GRAPHIQUEMORALE : Plus vousêtes précis, moinsvousavez de compétition et plus votrecoût de publicitéestfaible.
Comment cherchons-nous?ExplicitementMaison à vendre, condo à vendre, Maisonunifamiliale, bungalow à SherbrookeProblèmeDémarched’achatd’unemaison, comment acheterunemaisonFinancementmaison, hypothèque de maison, trouverunemaison à SherbrookeSymptômeMaison au bord du lac, maisonprestigieuse, maisonterrain boisé, maison pas cher, Nom de produit, partie de produitProjetBoiséUrbain, condominium Logix, condo Evolo, maisonLaprise, JacintheDubé, Remax,
Quecherchentréellement les gens?Voir un exemple
Les tendances de recherche au QuébecVoir un exemple
Les tendances de recherchemondialesVoir un exemple
6. VOTRE SITE WEB
Un bon site WebD’abord rentable!
Facile à naviguer
Représente la personnalité de votre entreprise
Écrit dans le langage des clients
Permet de faire des actions rentables pour votre entreprise
Contenu riche (photos, vidéos, podcast, blogue, médias sociaux)
Lié aux médias sociaux pour permettre aux gens de se connecter à vous
Trouvable et indexable
Facile à mettre à jour
Mises à jour fréquentes
Mesurable, quantifiable avec vos objectifs d’affairesPenser localQui achète vos maisons principalement?  (20-80)Des gens de l’Estrie, du Québec ou de New-YorkL’intégration de votre localisation permet aux gens à proximité de vous trouver plus facilement.
Résultat…
Êtes-vous présent sur Google Places?Ajouter votre entreprise
De haut en bas, de gauche à droite
Titre des pages160 caractères
Placer les mots clés les plus importants
Éviter de , du, la, leLe titre est un « appel à l’action »S’il est trop long, il sera coupé
Vérifiervos page Web (SERP)
URL amicauxhttp://cultureestrie.org/calendrier/
http://cultureestrie.org/p=36
http://cultureestrie.org/24311.html
 3 à 4 niveaux au maximum - /culture/arts/peintres/
www et pas de wwwContenu « frais » et pertinentCréer des pages qui répondent aux besoins des visiteurs et clients cibles.Pensez aux mots clés utilisés par vos clients et utilisez les dans vos pages.Pourquoi ne pas intégrer un blogue et publier une fois par mois…
Votre site n’est pas une brochure!Évitez le site de type « brochure » sur lequel l’information est entièrement statique.Intégrer un blogue, un lien RSS, etc.Actualisez-vous et montrez que vous êtes actifs.
Les imagesNommer les images avec les mots clés importantsÉviter « image1.jpg  »Éviter d’abuser des mots! Placer les images dans le dossier /images/
Recherche d’images
Recherche d’images…
Les ancres (liens)Court et précisToujours décrire l’ancre incluant les mots clés importantsOrienter l’utilisateur en indiquant où mène le lien
BON : <a href="http://www.maisonavendre.com/sherbrooke/ bungalow-mezy" title="Maison type bungalow sur Mezy à Sherbrooke" >Bungalow à vendre Sherbrooke rue Mezy</a>MAUVAIS : <a href="http://www.maisonavendre.com/sherbrooke/ bungalow-mezy" title="Maison type bungalow sur Mezy à Sherbrooke">www. maisonavendre.com</a>
Titrage/balisageFaciliter la compréhension du sujetFaciliter la lecture du contenuPermet de définir une hiérarchieOrienter l’utilisateur dans la section désiréeMotsclésimportants en gras et dans les titres
Stratégie de liensLes liens vers votre site sont fondamentaux. Vous devez être populaire pour gagner votre notoriété auprès de Google.
Faites-vous des amis!
8. ROI
Avez-vous des objectifs?SMART : Simples, mesurables, atteignables, réalisables, tangiblesExemples : Vendre 12 maisons par annéeGénérer 50 appels par semaineFaire  15 visites par semaineFaire une vente par mois
Comment mesurer les résultats?Qu’est-ce qui fait de votrecampagne un succès?Nouveaux clients, recommandations, adeptes, commentaires, abonnements, votes, ventes, augmentation du trafic, etc.

Trucs et astuces pour vous positionner sur Google