+
Diapositives du cours :
ibtissamelhassani.blogspot.com
2
+ 2
Avant de commencer…
Ce polycopié est un support de cours de Management des Risques qui doit
être complété à partir des documents projetés sur écran et des explications
durant les séances des cours.
Références pour réviser, compléter et approfondir ce cours :
1.  Lesbats, M. (2012). Précis de gestion des risques. Dunod.
2.  Barthélemy, B., & Courrèges, P. (2011). Gestion des risques: Méthode
d'optimisation globale. Editions Eyrolles.
3.  Margossian, N. (2011). Risques professionnels-3ème édition-
Caractéristiques, réglementation, prévention: Caractéristiques,
réglementation, prévention. Dunod.

Diapositives du cours : ibtissamelhassani.blogspot.com
3
+ 3
Les catastrophes
industrielles qui ont
éveillé les consciences
Source : DIAPORAMA - Les catastrophes
industrielles qui ont éveillé les consciences
http://www.techniques-ingenieur.fr
4
+ 4Usine américaine de
pesticides, Union
Carbide (Dow
Chemical)
5
+ 5Bhopal, Inde
2 au 3 décembre 1984
6
+ 6Une cuve d’isocyanate
de méthyle (MIC) a
explosé, libérant dans
l’atmosphère un
nuage de 40 tonnes
de gaz toxique.
7
+ 7
15000 Morts
250000 intoxiquées et blessées…
8
+ 8La catastrophe de Tchernobyl,
Ukraine, 1986
9
+ 9le réacteur n°4 de la centrale
nucléaire ukrainienne de
Tchernobyl explose
10
+ 10
4000 Morts
200 000 atteints de cancer…
11
+ 11
26 décembre 2004
Séisme dans l'océan Indien
èTsunami
12
+ 12
220 000 Morts
13
+ 13
Septembre 2015
Pèlerinage, Meca
14
+ 14
Accident nucléaire de
Fukushima
11 mars 2011 au Japon
15
+ 15
Plusieurs Types de Risques
16
+ 16
Peut-on Prévoir ?
Peut-on Eviter ?
Peut-on modéliser,
Analyser, et agir avant?
17
+ 17
+
Ibtissam EL HASSANI
Diapositives du cours :
ibtissamelhassani.blogspot.com
19
+ 19
Risque ? De quoi parle-t-
on ?
Il y a un risque d’orage 
La machine risque une surcharge
électrique 
Je risque la perte de mon
investissement 
Cette usine est un risque majeur pour
ses assureurs
20
+ 20
Définitions
21
+ 21
Décrire un Risque
Conséquences
= effet


Causes


Evénement
Non Souhaitable
Probabilité
 Gravité
22
+ 22
Gravité ?
Probabilité ?
23
+ 23
Risques Professionnels…
mais ce n’est pas tout!
24
+ 24
Mais ce n’est pas tout !
Risques naturels
• Avalanche
• Feu de forêt
• Inondation
• Mouvement de terrain
• Cyclone
• Tempête
• Séisme
• éruption volcanique
• Epidémies/pandémies
Risques technologiques
• Risque industriel
• Risque nucléaire
• Risque biologique
• Rupture de barrage
Risques liés aux conflits
Urgences complexes
Risques de transports collectifs
• Personnes
• Matières dangereuses
Risques professionnels
Risques financiers
Risque politique
Risque RH
Risques de la vie quotidienne
• Accidents domestiques
• Accidents de la route..
Risques d’origine naturelle
Risques d’origine humaine
Risques Majeurs
25
+ 25
Typologies Naturelles du
Risque
La nature du
risque désigne
La nature du
phénomène
naturel support
de l’ENS
Risques physiques,
chimiques, biologiques,
électriques, mécanique,
d’incendie, radioactif…
La nature du
système source
de production de
l’ENS
Risques naturels
(inondations, séisme…),
technologiques (industriels,
nucléaires…)
La nature du
système cible,
objet des effets
de l’ENS
Risques sanitaire (feux de
forêt, effets de serre,
pollutions..)
environnementaux,
écologique
(contaminations des
aliments..)
26
+ 26Grands domaines de la Gestion
des Risques
Système source Système cible
Installation Installation
Installation Opérateur
Opérateur Installation
Installation Population
Population Installation
Installation Ecosystème
Ecosystème Installation
27
+ 27
Le champ d’application de
la gestion des risques
Graphe de Farmer
28
+ 28
Acceptabilité d’un Risque
29
+ 29Gestion des Risques :
source de profit
Coûts de
traitement
Coût 
du risque
30
+ 30
Coût du risque
31
+ 31
Coût du risque (2)
G
P
Traiter le
Risque ?
32
+ 32Coûts de traitement des
Risques

Charge Annuelle =
Amortissements des Investissements (I/n)
+ frais de fonctionnements (FF)
Source des images : Portail des entrepreneurs
33
+ 33
Traiter le risque?
34
+ 34
Exercice 1
1/ un atelier de production adjacent à un
bâtiment de stockage de matières premières
inflammables. Un incendie de ce dernier
conduirait à la destruction de l’atelier, dont
la perte est estimée à 8.000.000 €. La
probabilité d’un tel sinistre étant estimée à
1/1000.
L’entreprise envisage alors l’installation d’un
système d’extinction automatique, d’un coût
de 300.000 € amortissable sur 30 ans, et
dont l’entretien annuel coûterait 15.000 €. 
Cette disposition est elle économiquement
justifiée ?
35
+ 35
Exercice 2
2/ L’entreprise envisage de
construire un mur coupe-feu entre
l’atelier et le stockage, et de
compléter cette disposition par un
système de détection automatique
d’incendie.
L’investissement total est estimé à
100.000 € amortissable linéairement
s u r 2 0 a n s , l e s f r a i s d e
fonctionnement se réduisant à
l’entretien du système de détection,
soit 2.000 € par an. 

Cette disposition est elle économiquement justifiée ?
36
+ 36
Q R
37
+ 37
La définition du risque :
1.  le risque est l'effet de l'incertitude sur l'objectif
2.  c'est la même notion que le danger
3.  le risque est une mesure du danger
38
+ 38
Les facteurs sur lesquels on
peut agir pour réduire le
risque sont:
1.  la fréquence ou la probabilité
2.  la disponibilité
3.  la chance
39
+ 39
Le risque dépend de:
1.  la responsabilité sociétale
2.  la probabilité de l'événement indésirable
3.  la méthode d'analyse et du domaine industriel
40
+ 40
Il est raisonnable de
prendre des risques pour
innover.
1.  Vrai
2.  Faux
41
+ 41
Les risques industriels
majeurs :
1.  sont en majorité de nature chimique 
2.  sont de gravité faible ou moyenne
3.  sont régis par le code de la sécurité sociale
4.  ont des effets sur la faune et la flore
42
+ 42
Risques physiques,
chimiques, biologiques,
électriques,… est une
classification selon :
1.  La nature du système cible, objet des effet de l’ENS
2.  La nature du système cible, objet des effet de l’ENS
3.  La nature du phénomène naturel support de l’ENS
43
+ 43
Le choix d’un programme
de gestion des risques se
fait donc selon deux
critères :
1.  critère technique
2.  critère organisationnel
3.  critère informationnel
4.  critère financier
44
+ 44
On décide de traiter le
risque si le gain annuel lissé
excède le coût annuel
moyen :
1.  (f x G) - ( f’ x G’) > I/n + FF
2.  (f x G) + FF > ( f’ x G’) + I/n 
3.  (f x G) - ( f’ x G’) < I/n + FF
4.  (f x G) + FF < ( f’ x G’) + I/n
45
+ 45
Les risques prioritaires se
trouvent dans la matrice
des risques :
1.  Au centre
2.  Ce sont ceux que l’on a écartés de la matrice des risques
3.  En haut à gauche
4.  En haut à droite
5.  En Bas à gauche
6.  En Bas à droite
46
+ 46
Exercice 3
3/ Une entreprise de détergents fabrique divers produits, dont un détergent très
réputé sur lequel repose son image de qualité et une bonne part de ses profits. Une
analyse de risques met en lumière la probabilité de destruction de l’atelier
fabriquant ce produit, estimée à 1/10.000. La gravité de cet événement est la somme
de plusieurs termes :
Le dommage direct (destruction des biens), estimé par le coût de reconstitution de
l’outil de production et du bâtiment, soit environ 3.000.000 €,
La perte d’exploitation, c’est-à-dire la perte temporaire de marge brute, estimée à
4.000.000 €,
La perte de parts de marché, la clientèle découvrant les produits concurrents et ne
revenant plus au produit temporairement absent du marché, estimée à 10.000.000 €,
Le risque d’atteinte aux personnes, estimé arbitrairement à un niveau très élevé car
jugé inacceptable par la direction, soit 40.000.000 €.
Jusqu’à quel coût peut on justifier la mise en place d’un programme de prévention ?
47
+ 47
Lister et
classifier les
risques de votre
Stage
+
Ibtissam EL HASSANI
49
+ 49
Méthodologie Simple pour lrs
risques en Gestion de Projet
50
+ 50
Le Processus de Management des
Risques norme ISO 31010 : 2009
51
+ 51
Etablir le Contexte
52
+ 52Appréciation du Risque
Appréciation
1. Identification des Risques.
2. Analyser des Risques.
3. Evaluer les Risques
53
+ 53
Traitement du
Risque
Des instruments techniques
Des instruments d’organisation 
Des instruments juridiques 
1 – Suppression du risque
2 – Prévention
3 – Protection
4 – Ségrégation par partition
5 – Ségrégation par duplication
6 – Transfert contractuel
7 – Stratégies aval
Traitement du Risque
54
+ 54Traitement du Risque
Financement des
conséquences
résiduelles 
Instruments de financement :
1 – Rétention sur trésorerie
2 – Rétention par provision non affectée
3 – Rétention par provision affectée
4 – Rétention par emprunt bancaire
5 – Rétention par assurance captive
6 – Transfert à l’assurance
7 – Clauses contractuelles
55
+ 55Analyser
0	
   1	
   2	
   3	
   4	
  
0	
  
1	
  
2	
  
3	
  
4	
  
Gravité	
  
Probabilité	
  
Mauvaise	
  vision	
  
du	
  parc	
  installé	
  
Migra;on	
  lente	
  sur	
  le	
  
terrain	
  
Serveurs	
  
banques	
  non	
  à	
  
niveau	
  
Développement	
  de	
  
solu;ons	
  non	
  CB	
  pour	
  
la	
  VAD	
  
Grands	
  commerces	
  
non	
  à	
  niveau	
  
Appari;on	
  de	
  fausses	
  
cartes	
  à	
  puce	
  Tickets	
  non	
  
tronqués	
  
Accentua;on	
  de	
  la	
  
campagne	
  
média;que	
  
Clé	
  simple	
  DES	
  
Non	
  
renouvellement	
  de	
  
l’assurance	
  
Matrice des Risques
56
+ 56
Financement des
conséquences résiduelles
l’entité sinistrée qui
compense sa perte
La
rétention 
 un tiers qui
supporte tout ou
partie de la charge
financière du
sinistre. 
Le
transfert
+
Chapitre 3 : Risques
d’Entreprise et
Cartographie
Management des
Risques I
58
+ 58
Risques Processus
59
+ 59
Risques Projet
60
+ 60
Risques en Entreprise
Risques Humains (Professionnels)
Risques Financiers
Risques Clients
Risques Juridiques
Risques Environnementaux
Risques Ethiques
Risques politiques
Risques Sociaux
61
+
n  nn
62
+
Diagramme de Kiviat (1)
0
1
2
3
4
5
Risque 1
Risque 2
Risque 3Risque 4
Risque 5
63
+
Diagramme de Kiviat (2)
n  Faciliter une analyse détaillée de plusieurs risques, ainsi que
la comparaison générale entre la situation initiale et la
situation finale (surfaces) ou point à point.
0
5
10
15
20
25
30
35
Risque 1
Risque 2
risque 3Risque 4
Risque 5
Risques Initiaux
Risque Résiduels
64
+
Diagramme de Kiviat
0
5
10
15
20
25
30
35
40
Risque 1
Risque 2
Risque 3Risque 4
Risque 5
Inacceptable
Acceptable sous
conditions
Acceptable
Situation initiale
Situaltion finale
65
+ Diagramme à bulles
66
+
Histogramme
67
+
Carte
68
+
Matrice des Risques
n  http://www.kpmg.com/FR/fr/AuditCommitteeInstitute/
Documents/Fiches_Outils_ACI_07.pdf
69
+
Matrice des Risques
70
+
Risques Entreprise
+
Chapitre 4 : Méthodes
Classiques de Maîtrise
des Risques
Management des
Risques II
72
+ 72
Méthodes d’Analyse de
Risques
Méthodes
d’AR
C1
Qualitatives Quantitatives
C2
Inductives Déductives
C3
Statiques Dynamiques
73
+ 73AMDEC
1. Définition du système et des
objectifs à atteindre
2. Constitution du groupe de travail
3. Mise au point des supports de
l’étude
4. Découpage et analyse
fonctionnelle
6. Evaluation de la criticité : 
- Evaluation de la gravité
- Evaluation de la fréquence
- Evaluation de la non-détection
- Calcul de la criticité
5. Analyse des mécanismes de
défaillance potentiels
-  Mode de défaillance
-  Cause
-  Effet
-  Détection
7. Classement des défaillance
8. Proposer des améliorations
Recherche d’actions correctives.
Calcul de la nouvelle criticité
74
+ 74
Exemple
75
+
Exemple d'analyse
n  L’événement redouté de cet exemple est l’impossibilité, pour
une personne à vélo, de se rendre au travail.
76
+ Arbre de causes
n  Par convention et par habitude, un arbre de causes est très
souvent présenté horizontalement, le fait final étudié étant le
plus à droite.
77
+
Arbre d’événements
n  convient aux procédés complexes qui ont plusieurs barrières
de protection ou procédures d’urgence pour réagir à un
événement déclencheur spécifique.
78
+
Construire l’arbre d’événements
n  Inscrire l’événement initial et les barrières de protection qui
s’appliquent à cette analyse.
n  Les barrières de sécurité sont établies dans l’ordre où elles sont
censées se déclencher.
79
+
Exemple
80
+
Nœud Papillon
n  Le nœud papillon est un outil qui combine un arbre de
défaillance et un arbre d'événement.
81
+ 81
82
+ 82
Démarche de HAZOP
1. Choisir une ligne : un équipement
et ses connexions, l'ensemble
réalisant une fonction 
2. Choisir un paramètre de
fonctionnement

Les paramètres dépendent bien sûr du système considéré.
Généralement, les paramètres sur lesquels porte l’analyse sont :

- la température
- la pression
- le débit
- le niveau
- la concentration
- le temps
- des opérations à réaliser…
paramètre ?
83
+ 83
Démarche de HAZOP(3)
1. Choisir une ligne : un équipement
et ses connexions, l'ensemble
réalisant une fonction 
2. Choisir un paramètre de
fonctionnement
3. Retenir un mot-clé et générer
une dérive
Mot-clé ?
84
+ 84
Démarche de HAZOP(4)
1. Choisir une ligne : un équipement
et ses connexions, l'ensemble
réalisant une fonction 
2. Choisir un paramètre de
fonctionnement
3. Retenir un mot-clé et générer
une dérive
Paramètre + Mot-clé ?
La combinaison de ces paramètres avec les mots clé précédemment
définis permet donc de générer des dérives de ces paramètres. Par
exemple :

- « Plus de » + « Température » = « Température trop haute », 
- « Moins de » + « Pression » = « Pression trop basse », 
- « Inverse » + « Débit » = « Retour de produit », 
- « Pas de » + « Niveau » = « Capacité vide ».
85
+ 85
Démarche de HAZOP(5)
1. Choisir une ligne : un équipement
et ses connexions, l'ensemble
réalisant une fonction 
2. Choisir un paramètre de
fonctionnement
3. Retenir un mot-clé et générer
une dérive
Vérifier que la dérive est crédible ?
4. Identifier les causes et les
conséquences potentielles de cette
dérive
Oui
Non
Causes et conséquences de la
dérive

Le groupe de travail doit identifier
les causes des dérive, puis les
conséquences potentielles. 

Afin de faciliter cette identification,
il est utile de se référer à des listes
guides.
86
+ 86
Démarche de HAZOP(6)
1. Choisir une ligne : un équipement
et ses connexions, l'ensemble
réalisant une fonction 
2. Choisir un paramètre de
fonctionnement
3. Retenir un mot-clé et générer
une dérive
Vérifier que la dérive est crédible ?
6. Examiner les moyens visant à
détecter cette dérive ainsi que
ceux prévus pour en prévenir
l'occurrence ou en limiter les effets
4. Identifier les causes et les
conséquences potentielles de cette
dérive
5. Vérifier que la dérive est crédible
Oui
Non
87
+ 87
Démarche de HAZOP(7)
1. Choisir une ligne : un équipement
et ses connexions, l'ensemble
réalisant une fonction 
2. Choisir un paramètre de
fonctionnement
3. Retenir un mot-clé et générer
une dérive
Vérifier que la dérive est crédible ?
6. Examiner les moyens visant à
détecter cette dérive ainsi que
ceux prévus pour en prévenir
l'occurrence ou en limiter les effets
4. Identifier les causes et les
conséquences potentielles de cette
dérive
Oui
Non
7. Proposer, le cas échéant, des
recommandations et améliorations
Tous les mots-clés ont été
considérés ?
Tous les paramètres ont été
analysés ?
Toutes les phases de vie ?
Toutes les lignes ?
Si oui à fin.
Oui
Oui
Oui
Non
Retour
à 3
Non
Retour
à 2
Non
Retour
à 2
Non
Retour
à 1
88
+ 88Exemple
L'illustration de l'HAZOP sur un climatiseur
89
+ 89
Limites et avantages
L’HAZOP est un outil particulièrement efficace pour les systèmes
thermo hydrauliques.
Systématique et méthodique.
Difficile d’analyser la combinaison simultanée de plusieurs
défaillances.
Difficile d’affecter un mot clé à une portion bien délimitée du système
à étudier
90
+ 90
Exercice
91
+ 91
92
+ 92
+
Chapitre 5 : MADS/
MOSAR
Management des
Risques II
94
+ 94
1. Décrire le système (modélisation de
l’installation)
Observer / représenter le système: 
n  en phase de conception 
n  ou en phase d’exploitation 

Découper le système en sous-
systèmes :
–  découpage géographique (ne pas
oublier les operateurs)
–  ou découpage fonctionnel
95
+ 95
Un Système, un Processus
Processus
=
Transformation
Dans le temps et
l’espace
Système
Entrées
Matière
Energie
Information…
Sorties
Matière
Energie
Information…
Environnement
96
+ 96Modélisation d’un Système
Système étudié
Extérieur ou
Environnement
Sous-
Systèm
e
Sous-
Systèm
e
Sous-
Systèm
e
Sous-
Systèm
e
Interactions
97
+ 97
Modélisation d’un Système (2)
Système ou Processus
fonction
fonction
fonction
Système ou Processus
Ressourc
e
Ressourc
e
Ressourc
e
Modèle
Fonctionnelle
Modèle
structurelle
Modèles structuraux fonctionnels
98
+ 98
Exercices : Modélisation
systémique
Un système est défini comme
A - un ensemble d'entités physiques organisées pour réaliser une fonction
B - tout équipement de protection et de prévention
C - selon un référentiel
La modélisation d'un système et de ses flux
A - il y a 2 types de flux dans la modélisation systémique : flux non matériels et
matériels
B - on va distinguer 3 types de flux : matière, énergie et information
C - les flux d'entrée sont physiques et ceux de sorties sont non matériels
Application :
Prenons l'exemple d'une lampe de bureau. Nous voulons
modéliser la lampe dans son environnement.
1/ Lister les systèmes en interaction avec la lampe.
2/ Modéliser graphiquement ces systèmes et leurs interactions.
3/ Donner une modélisation structuro-fonctionnelle de la lampe
99
+ 99MADS
Méthodologie d’Analyse de Dysfonctionnement
des Systèmes
Environnement
Spécifique
Champ de
dangers
Système
Cible
Système
Source
Flux du Danger
Evénement Non Souhaité
Evénement 
initiateur
Evénements 
Renforçateurs/Atténuateurs
100
+ 100
MADS méthodologie d’Analyse de Dysfonctionnement
des Systèmes
Environnement
Spécifique
Champ de
dangers
Système
Cible
Système
Source
Flux du Danger
Evénement Non Souhaité
Evénement
Initiateur:
interne/externe
Evénements
Renforçateurs/Atténuateurs
Interne/externe
101
+ 101MADS
Terminologie
•  le flux de danger : que l'on appelle aussi l'événement non souhaité (ENS) ou aussi
parfois l'événement redouté,
•  le système cible : sur lequel agit le flux de danger.
•  le système source de danger : émetteur du flux de danger.
•  les éléments orientés source-flux-cible sont immergés dans un environnement actif
appelé champ de danger,
•  le champ de danger : est tapissé de processus qui peuvent agir sur le système source
par des événements initiateurs, ainsi que sur le système cible et le flux de danger par des
événements amplificateurs.
•  Un événement est dit renforçateur, ou aussi positif, s'il renforce l'effet du flux de
danger sur la cible.
•  Il est atténuateur, ou amplificateur négatif, s'il diminue l'effet du flux de danger sur la
cible.
Remarques
le processus de danger est réversible c'est-à-dire qu'un système source peut devenir système
cible et vice-versa.
Les systèmes sources et les systèmes cibles pris en compte sont : un ou des systèmes
matériels ou énergétiques ou informationnels (savoirs, savoir-faire, données...),
102
+ 102Typologie des Flux de
Danger
103
+ 103
Modèle MADS : exemple
d’une explosion dans un
atelier
104
+ 104Exemple MADS
1/ Exemple d'une bouteille de gaz toxique. 
1.  Fuite de fluide toxique. d-e
2.  Ruture du contenant. a
3.  Choc. b
4.  Défaut de fabrication. b
5.  Mort. c
a.  Evénement Déclencheur
b.  Evénement Initiateur
c.  Evénement Final
d.  Flux du danger
e.  Evénement Principal
1/ Faites correspondre les 2 listes.
2/ Tracer l’univers du danger (MADS).
105
+ 105
Exemples : risques professionnels
2/ Appliquer la Méthodologie d’Analyse de Dysfonctionnement des
Systèmes au danger présenté sur les images suivantes :
A/
106
+ 106
B/
107
+ 107
C/
108
+ 108
D/
109
+ 109
MOSAR
Méthode Organisée Systémique
d’Analyse des Risques
La Méthode MOSAR est proposée par Pierre PERILHON.
Elle s'appuie sur la méthodologie d'analyse des
dysfonctionnements des systèmes (MADS).
110
+ 110Etapes de MOSAR
1.  Décrire le système (modélisation de l’installation) 
2.  Identifier les sources de danger 
3.  Identifier les ENS (Evènements Non Souhaités) 
4.  Représenter sous forme de boites noires 
5.  Établir les scénarios d’enchaînements d’ENS 
6.  Présenter les scénarios sous forme de pré-arbres logiques 
7.  Évaluer les risques 
8.  Hiérarchiser les risques 
9.  Définir les barrières de prévention et de protection 
10.  Qualifier les barrières de prévention / protection 

Module A : vision
macroscopique
de l’installation
Module B : vision
microscopique de
l’installation
111
+ 1112. Identifier les sources de danger
Système Sous-système Système source de danger
Mécanique
A A1 Appareil sous pression
Gaz
Vapeur mixte
hydraulique
A2 Éléments sous contraintes
mécaniques
Système Sous-système Système source de danger
Mécanique
C C1 Électricité à courant continu ou
alternatif
C2 Électricité statique
Dans chaque système et sous-système, il faut identifier les dangers.
Exemple
A, B, C, D, E, F et G comme systèmes; et A1, A2, etc comme sous-systèmes.
112
+ 112
113
+ 1133. Identifier les événements non-
souhaités (ENS)
Tableau simple des sources de dangers
Sous-système
 Événements
déclencheurs
Événements principaux (ENS
ou PhD)
A1
 Étincelle
électrique
Incendie
114
+ 114
115
+ 115
4. Représentation sous forme de boîtes
noires
Représentation graphique du tableau établi dans le point précédant.
Evénements non
souhaités
Evénements
déclencheurs
(externes ou
internes)
Scénario 1
Scénario 2
Sous Système
Source de danger
116
+ 116
Modèle de
Danger Boite
noire
Système ou Processus
F
R
Modèle Systémique
F
R R
Système ou Processus
e e
e
e
e
e
Evénement
Initiateur
externe
= entrant
Evénement
Initiateur
externe
Evénement
Déclencheur
Evénement
Principal =
sortant
117
+ 1175. Établir les scénarios d'événements non-
souhaités
Evénement
finale
Phénomène
dangereux
Evénement
initiateur
Interne
Phénomène
dangereux
Causes
Flux de dangerEvénem
ent
Initiateu
r
externe
Evénement
déclencheu
r
Evénement
final
Effets
118
+ 118
Exemple : La lampe
Destruction
Incendie
Défaut de
fabricatio
n
Surchauffe
Causes
Flux de danger
Surtension
Effets
119
+ 1195. Établir les scénarios d'événements non-
souhaités
Connecter les # boîtes noires pouvant influer les unes sur les autres
è visualiser les enchaînements possibles d'accidents et les interactions
entre les ENS.
120
+ 1206. Représentation sous forme de pré-
arbre logique
S1 S2
S3 S5
S4
121
+ 121
6. Représentation sous forme de pré-
arbre logique
Scénario1
 Scénario2
 Scénario3
Maladresse
Dysfonctionne
ment du
système de
régulation
Maladresse
Choc
Jet vapeur
Explosion
chaudière
Chute d’objet
Blessure
Opérateurs
122
+ 122
7. Évaluer les risques 8. Hiérarchiser
les risques
123
+ 1239. Définir les barrières de prévention et
de protection
Environnement
Spécifique
Champ de
dangers
Système
Cible
Système
Source
Evénement 
initiateur
Barrières de
Prévention
Barrières de
Protection
neutralisation
des
évènements
initiateurs
neutralisation des
évènements
renforçateurs 
Barrières
de
protection
de la cible
neutralisation des
ENS
neutralisation
des
évènements
initiateurs
124
+ 124
125
+ 12510. Qualifier les barrières de prévention
Regrouper les données sous forme de tableau pour conclure.
Barrière
 Type BU/BT
 Qualifications
Disjoncteurs
 BT
 Couper l'alimentation électrique
Avoir un même disjoncteur par zone
géographique (multiples disjoncteurs)
Avoir un disjoncteur général
126
+ 126
127
+ 127
Etudes de Cas
1.  Etude de cas 1.
+
129
+ 129
Le concept des cindyniques
1.  Le concept des cindyniques a été développé
essentiellement sous l’impulsion de Kervern
2.  L’application des cindyniques a été explorée notamment
par Verdel dans le domaine du génie civil.
3.  Les cindyniques propose un modèle appelé l'hyperespace
du danger comme produit de cinq espaces :
n  épistémique (modèles), 
n  statistique (données), 
n  téléologique (finalités), 
n  déontologique (règles),
n  et axiologique (valeurs).
130
+ 130Hyperespace de Danger
1.  Le regard qui est porté sur la situation de danger peut se faire par
référence aux 5 éspaces de danger qui constituent l’hyperespace du
danger :
2.  L'espace statistique : de l’histoire et des statistiques : il s’agit des
informations stockées dans les banques de données qui exploitent le
retour d’expérience, 
3.  L'espace épistémique : et modèles élaborés à partir des faits : elle
regroupe les connaissances scientifiques qui servent d’appui aux
calculs permettant de quantifier le risque, 
4.  L'espace téléologique : correspond à la dimension des objectifs qui
permet, pour chacun des personnes ou groupe de personnes
impliqués dans les situations à risque, d’expliciter ses finalités, 
5.  L'espace déontologique : correspond à la dimension des normes, lois,
règlements, standards et codes déontologiques, 
6.  L'espace axiologique : correspond à la dimension des systèmes de
valeur. Ce sont ces systèmes de valeur qui président et déterminent
les composantes comportementales des individus face au risque
131
+ 131Déficits Systémiques
Cindynogènes
1.  Ceux sont les déficits qui génèrent du danger.
2.  Le danger résulte : 
n  des déficits dans chacune de ces dimensions
n  des contradictions entre les dimensions (disjonctions) 
n  des dissonances entre deux ou plusieurs réseaux d’acteurs.
•  L’objectif de cette méthode est de rechercher l’ensemble des
déficits systémiques cindynogènes de l’organisation qui peuvent
générer un danger. 
•  Ces déficits sont regroupés en trois grandes familles :
n  déficits culturels 
n  déficits organisationnels 
n  déficits managériaux
Kervern (1991)
132
+ 132Cindynique : démarche
d’identification des risques
1.  La démarche d’identification des risques à l’aide du concept des
cindynique consiste à :
n  définir la situation de danger : préciser le champ de l’étude à savoir les
limites de temps et d’espace et les réseaux d’acteurs inclus dans
l’étude ; 
n  définir l’hyperespace de danger : préciser le « regard » porté sur cet
ensemble à travers les cinq dimensions citées précédemment (associer à
chaque réseau d’acteurs un état des lieux des cinq dimensions) ; 
n  identifier les déficits : pour chaque acteur, identifier les déficits
systémiques cindynogènes mentionnés précédemment ; 
n  identifier les dissonances : les différences entre les hyperespaces des
différents réseaux d’acteurs, les différences entre les hyperespaces tels
qu’ils sont, tels qu’ils sont perçus et/ou voulus (entre le réel et la
perception que les acteurs en ont).
Verdel (Verdel, 2005) indique que cette démarche offre un fort potentiel pour
l’identification des risques au sein des organisations (industrielles, commerciales,
administratives ou encore institionnelles). Elle est en effet plus générale et
englobante et donc plus facile à mettre en œuvre pour des systèmes non
technologiques.
133
+ 133
Déficits Systémiques
Cindynogènes
1.  Parmi les déficits culturels, on trouve :
134
+ 134Déficits Systémiques
Cindynogènes
1.  Parmi les déficits organisationnels, on trouve :
135
+ 135
Déficits Systémiques
Cindynogènes
1.  Parmi les déficits managériaux, on trouve :
136
+ 136
Exemple : Analyse de la catastrophe
de Bhopal
Chronologie des événements 3 dec. 1984 
1.  A l'usine de Bhopal d'Union Carbide, une fuite se produit dans le réservoir
610 contenant de l'isocyanate de méthyle.
2.  Un nuage de methylisocyanate se répand sur les populations avoisinantes.
Les autorités n’étaient absolument pas préparées à ce type d’accident.
Milliers de morts et de blessés.
3.  En 1975, le gouvernement indien avait autorisé Union Carbide India Ltd à
produire le Sevin, insecticide produit a partir du MIC, intermédiaire chimique
de cette production. Le nuage de methylisocyanate est dû à une réaction
entre le MIC et l’eau.
4.  L'absence d'obturateur dans les tuyaux au cours d'une opération de
nettoyage, a permis à l'eau de pénétrer dans le réservoir 610.
5.  L'absence d'obturateur est due au fait que personne ne l'a mis en place. Les
ouvriers attribuent cela à la suppression du poste de responsable de
l'entretien quelques jours avant.
6.  La direction d'Union Carbide avait, en effet, pris une série de mesures
d’économie qui affaiblissaient les fonctions d'entretien et de sécurité. On
peut y voir une confirmation dans le fait que les tours d’épuration et la
torchère vers lesquelles les consignes obligeaient à aiguiller toute fuite
d'isocyanate n’étaient pas en état de traiter cette fuite, étant hors service ou
arrêtées pour entretien.
137
+ 137
1.  Les ouvriers soulignent également les faits suivants :
n  les panneaux et les instructions de travail, dans l'usine, étaient écrits en
anglais, alors que la majorité des travailleurs ne comprenaient que
l'hindi, la formation de ces personnels était insuffisante.
n  des accidents précurseurs s’étaient produits dans l'usine en décembre
1981, une fuite de phosgène avait entraîné 1 mort et 2 blessés ;
n  en janvier 1982, une fuite de MIC avait fait 15 victimes ;
n  en août 1982, un technicien avait été brûlé par le MIC ;
n  en octobre 1982, une fuite de MIC et d'acide chlorhydrique, avait
touché des personnes à l'intérieur et a l'extérieur de l'usine.
138
+ 138
Quels DSC sont mis en évidence dans cet accident?

1.  pas d'analyse des incidents précurseurs : DSC 7, DSC 3
2.  pas d'instructions compréhensibles pour le personnel qui parle
l'hindi : DSC 8 et DSC 9, DSC 3
3.  absence d'un plan de crise : DSC 10.
4.  la dilution des responsabilités entre autorité publique et direction
d'entreprise : accumulation des bidonvilles à proximité d'installations
aussi dangereuses DSC 6,
5.  l'absence de personnel d'entretien au moment d'opérations délicates
est le fruit d'une mauvaise organisation de la sécurité : DSC 5,
6.  le sentiment de quasi-infaillibilité des procédés d'Union Carbide aux
Etats-Unis explique la très grande surprise, encore aujourd'hui
manifestée, devant ce qui s'est produit en Inde DSC 1 et DSC 4.
+
Chapitre 10 : Aspect
Réglementaire et Normatif
Ibtissam EL HASSANI
Management des
Risques II
140
+
Une Norme ?
n  Une norme technique est un référentiel publié par un
organisme de normalisation officiellement agréé par un État
(comme AFNOR, IMANOR) ou issu d'un traité international
(comme ISO).
n  ISO : L'Organisation internationale de normalisation.
n  AFNOR : Association française de normalisation.
n  IMANOR : Institue Marocaine de la Normalisation.
141
+
Quelle Norme pour la Gestion des
Risques
n  COSO Enterprise Risk Management – Integrated Framework
n  ISO 31000 Risk Management – Principles and Guidelines on
Implementation
n  BS 31100 Code of Practice for Risk Management
n  FERMA A Risk Management Standard
n  OCEG Red Book 2.0 (GRC Capability Model)
n  …
142
+
L’ISO 31000:2009
n  Il existe une multitude de normes traitant des risques selon le secteur
ou l’activité. Elles permettent cependant de traiter un aspect du risque
dans un périmètre restreint.
n  L’ISO 31000:2009, référentiel de management du risque, propose des
axes pour mettre en place, quels que soient la taille, le secteur,
l’activité de l’organisme, un management des risques pertinent et
efficace qui assurera la pérennité de l’organisme.
n  ISO 31000 désigne une famille de normes de gestion des risques
codifiés par l'Organisation internationale de normalisation. Le but de
la norme ISO 31000:2009 est de fournir des principes et des lignes
directrices du management des risques ainsi que les processus de
mise en œuvre au niveau stratégique et opérationnel.
143
+
L’ISO 31000:2009
n  En novembre 2009, la nouvelle norme internationale ISO
31000 en management des risques fut publiée avant d’être
rapidement adoptée en norme française par l’AFNOR sous :
NF ISO 31000 :2010.
144
+
La famille ISO 31000
n  la famille ISO 31000 comprend maintenant :
n  ISO 31000:2009 – Management du risque — Principes et lignes
directrices.
n  ISO/CEI 31010:2009 - Gestion des risques - Techniques
d'évaluation des risques.
n  ISO Guide 73:2009 - Management du risque — Vocabulaire.
n  ISO/TR 31004:2013 - Management du risque -- Lignes directrices
pour l'implémentation de l'ISO 31000.
145
+
Structure de la norme ISO 31000
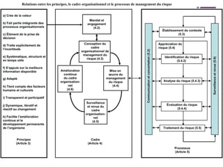
n  La norme est structurée en des parties :
Le schéma conceptuel de la norme ISO 31000
Les principes
répondent à la
question pourquoi fait-
on du management
des risques. Le
processus
d’intégration de ces
principes se fait
ensuite à deux
niveaux : le niveau
décisionnel et le
niveau opérationnel.
Le cadre d’organisation
explique comment
intégrer, via le processus
itératif de la roue de
Deming (Plan-Do-Check-
Act), le management des
risques dans la stratégie
de l’organisation (conduite
stratégique).
Le processus de
management précise
comment intégrer le
management des
risques au niveau
opérationnel de la
stratégie de
l’organisation (conduite
opérationnel). Ce
processus itératif est
bien connu des risk-
manager (voir schéma).
146
+
ISO 31000:2009
147
+
Les 11 Principes du Management
des Risques (1)
n  1 - Le management des risques crée de la valeur et la
préserve.
n  Le management des risques contribue de façon tangible à l'atteinte
des objectifs et à l'amélioration des performances de l’organisation, à
travers la révision de son système de management et de ses
processus.
n  2 - Le management des risques est intégré aux processus
d’organisation.
n  Le management des risques doit être intégrée dans le système de
management existant tant au niveau stratégique qu’au niveau
opérationnel.
n  3 - Le management des risques est intégré aux processus de
prise de décision.
n  Le management des risques est une aide à la décision pour faire des
choix argumentés, pour définir des priorités et pour sélectionner les
actions les plus appropriées
148
+
Les 11 Principes du Management
des Risques (2)
n  4 - Le management des risques traite explicitement de
l'incertitude.
n  En identifiant les risques potentiels, l’organisation peut mettre en place des
outils de réduction et de financement des risques dans le but de maximaliser
les chances de succès et minimiser les possibilités de pertes.
n  5 - Le management des risques est systématique, structuré et
utilisé en temps utile .
n  Les processus du management des risques devraient être cohérents à travers
l’organisation afin d’assurer l’efficacité, la pertinence, la cohérence et la
fiabilité des résultats.
n  6 - Le management des risques s'appuie sur la meilleure
information disponible.
n  Pour un management des risques efficace, il est important de considérer et de
comprendre toutes les informations disponibles et pertinentes pour une
activité, tout en reconnaissant les limites des données et des modèles utilisés
149
+
Les 11 Principes du Management
des Risques (3)
n  7 - Le management des risques est adapté.
n  Le management des risques d’une organisation doit être adapté en fonction
des ressources disponibles – ressources de personnel, de finance et de temps
– ainsi qu’en fonction de son environnement interne et externe
n  8 - Le management des risques intègre les facteurs humains et
culturels .
n  Le management des risques doit reconnaitre la contribution des personnes et
des facteurs culturels à la réalisation des objectifs de l'organisation.
n  9 - Le management des risques est transparent et participatif.
n  En impliquant les parties prenantes, internes et externes, lors des processus
de management des risques, l’organisation reconnait l’importance de la
communication et de la consultation lors des étapes d’identification,
d’évaluation et de traitement des risques.
150
+
Les 11 Principes du Management
des Risques (4)
n  10 - Le management des risques est dynamique, itératif
et réactif au changement .
n  Le management des risques doit être flexible. L’environnement
concurrentiel oblige l’organisation à s’adapter au contexte
interne et externe, spécialement lorsque de nouveaux risques
apparaissent, lorsque certains risques sont modifiés, tandis que
d'autres disparaissent.
n  11 - Le management des risques facilite l'amélioration
continue de l'organisation.
n  Les organisations possédant une maturité en matière de
management des risques sont celles qui investissent à long terme
et qui démontrent la réalisation régulière de ses objectifs.
151
+
ISO 31000:2009
n  Management du risque — Principes et lignes directrices
Relations entre les principes, le cadre organisationnel et le processus de management du risque
152
+
ISO/TR 31004:2013
153
+
ISO/TR 31004:2013
154
+
COSO 2 - Enterprise Risk
Management Framework
n  Le COSO(*) 2 propose un cadre de référence pour la gestion des
risques de l’entreprise (Enterprise Risk Management
Framework). Il défini par le Committee Of Sponsoring
Organizations of the Treadway Commission.
n  identifier les événements potentiels pouvant affecter l’organisation,
n  maîtriser les risques afin qu’ils soient dans les limites du « Risk
Appetite (appétence au risque)», c’est-à-dire le niveau de risque que
l’organisation accepte de prendre dans le but d’accroître sa
rentabilité.
n  fournir une assurance raisonnable quant à la réalisation des objectifs
de l’organisation.
(*) Committee Of Sponsoring Organizations of the Treadway Commission
155
+
COSO2
n  Enterprise Risk Management — Integrated Framework (2004)
n  Demystifying Sustainability Risk: Integrating the triple bottom line into an enterprise
risk management program.(2013)
n  ERM Risk Assessment in Practice (2012)
n  Enterprise Risk Management for Cloud Computing. (2012)
n  Enterprise Risk Management - Understanding and Communicating Risk Appetite (2012)
n  Embracing Enterprise Risk Management: Practical Approaches for Getting Started.
(2011)
n  Developing Key Risk Indicators to Strengthen Enterprise Risk Management. (2011)
n  Board Risk Oversight – A Progress Report:Where Boards of Directors Currently Stand in
Executing their Risk Oversight Responsibilities.  (2010)
n  COSO's 2010 Report on ERM: Current State of Enterprise Risk Oversight and Market
Perceptions of COSO's ERM Framework (2010)
n  Strengthening Enterprise Risk Management for Strategic Advantage. (2009)
n  Effective Enterprise Risk Oversight:The Role of the Board of Directors. (2009)
156
+
COSO ERM
157
+
Le Cube de COSO 2 ERM
Huit
Composantes
Quatre Catégories d’Objectifs
Quatre
niveaux au
sein de
l’organisation

Management des risques - Support de cours - ibtissam el hassani-2015-2016

  • 1.
    + Diapositives du cours: ibtissamelhassani.blogspot.com
  • 2.
    2 + 2 Avant decommencer… Ce polycopié est un support de cours de Management des Risques qui doit être complété à partir des documents projetés sur écran et des explications durant les séances des cours. Références pour réviser, compléter et approfondir ce cours : 1.  Lesbats, M. (2012). Précis de gestion des risques. Dunod. 2.  Barthélemy, B., & Courrèges, P. (2011). Gestion des risques: Méthode d'optimisation globale. Editions Eyrolles. 3.  Margossian, N. (2011). Risques professionnels-3ème édition- Caractéristiques, réglementation, prévention: Caractéristiques, réglementation, prévention. Dunod. Diapositives du cours : ibtissamelhassani.blogspot.com
  • 3.
    3 + 3 Les catastrophes industriellesqui ont éveillé les consciences Source : DIAPORAMA - Les catastrophes industrielles qui ont éveillé les consciences http://www.techniques-ingenieur.fr
  • 4.
    4 + 4Usine américainede pesticides, Union Carbide (Dow Chemical)
  • 5.
    5 + 5Bhopal, Inde 2au 3 décembre 1984
  • 6.
    6 + 6Une cuved’isocyanate de méthyle (MIC) a explosé, libérant dans l’atmosphère un nuage de 40 tonnes de gaz toxique.
  • 7.
    7 + 7 15000 Morts 250000intoxiquées et blessées…
  • 8.
    8 + 8La catastrophede Tchernobyl, Ukraine, 1986
  • 9.
    9 + 9le réacteurn°4 de la centrale nucléaire ukrainienne de Tchernobyl explose
  • 10.
    10 + 10 4000 Morts 200000 atteints de cancer…
  • 11.
    11 + 11 26 décembre2004 Séisme dans l'océan Indien èTsunami
  • 12.
  • 13.
  • 14.
    14 + 14 Accident nucléairede Fukushima 11 mars 2011 au Japon
  • 15.
  • 16.
    16 + 16 Peut-on Prévoir? Peut-on Eviter ? Peut-on modéliser, Analyser, et agir avant?
  • 17.
  • 18.
    + Ibtissam EL HASSANI Diapositivesdu cours : ibtissamelhassani.blogspot.com
  • 19.
    19 + 19 Risque ?De quoi parle-t- on ? Il y a un risque d’orage La machine risque une surcharge électrique Je risque la perte de mon investissement Cette usine est un risque majeur pour ses assureurs
  • 20.
  • 21.
    21 + 21 Décrire unRisque Conséquences = effet Causes Evénement Non Souhaitable Probabilité Gravité
  • 22.
  • 23.
  • 24.
    24 + 24 Mais cen’est pas tout ! Risques naturels • Avalanche • Feu de forêt • Inondation • Mouvement de terrain • Cyclone • Tempête • Séisme • éruption volcanique • Epidémies/pandémies Risques technologiques • Risque industriel • Risque nucléaire • Risque biologique • Rupture de barrage Risques liés aux conflits Urgences complexes Risques de transports collectifs • Personnes • Matières dangereuses Risques professionnels Risques financiers Risque politique Risque RH Risques de la vie quotidienne • Accidents domestiques • Accidents de la route.. Risques d’origine naturelle Risques d’origine humaine Risques Majeurs
  • 25.
    25 + 25 Typologies Naturellesdu Risque La nature du risque désigne La nature du phénomène naturel support de l’ENS Risques physiques, chimiques, biologiques, électriques, mécanique, d’incendie, radioactif… La nature du système source de production de l’ENS Risques naturels (inondations, séisme…), technologiques (industriels, nucléaires…) La nature du système cible, objet des effets de l’ENS Risques sanitaire (feux de forêt, effets de serre, pollutions..) environnementaux, écologique (contaminations des aliments..)
  • 26.
    26 + 26Grands domainesde la Gestion des Risques Système source Système cible Installation Installation Installation Opérateur Opérateur Installation Installation Population Population Installation Installation Ecosystème Ecosystème Installation
  • 27.
    27 + 27 Le champd’application de la gestion des risques Graphe de Farmer
  • 28.
  • 29.
    29 + 29Gestion desRisques : source de profit Coûts de traitement Coût du risque
  • 30.
  • 31.
    31 + 31 Coût durisque (2) G P Traiter le Risque ?
  • 32.
    32 + 32Coûts detraitement des Risques Charge Annuelle = Amortissements des Investissements (I/n) + frais de fonctionnements (FF) Source des images : Portail des entrepreneurs
  • 33.
  • 34.
    34 + 34 Exercice 1 1/un atelier de production adjacent à un bâtiment de stockage de matières premières inflammables. Un incendie de ce dernier conduirait à la destruction de l’atelier, dont la perte est estimée à 8.000.000 €. La probabilité d’un tel sinistre étant estimée à 1/1000. L’entreprise envisage alors l’installation d’un système d’extinction automatique, d’un coût de 300.000 € amortissable sur 30 ans, et dont l’entretien annuel coûterait 15.000 €. Cette disposition est elle économiquement justifiée ?
  • 35.
    35 + 35 Exercice 2 2/L’entreprise envisage de construire un mur coupe-feu entre l’atelier et le stockage, et de compléter cette disposition par un système de détection automatique d’incendie. L’investissement total est estimé à 100.000 € amortissable linéairement s u r 2 0 a n s , l e s f r a i s d e fonctionnement se réduisant à l’entretien du système de détection, soit 2.000 € par an. Cette disposition est elle économiquement justifiée ?
  • 36.
  • 37.
    37 + 37 La définitiondu risque : 1.  le risque est l'effet de l'incertitude sur l'objectif 2.  c'est la même notion que le danger 3.  le risque est une mesure du danger
  • 38.
    38 + 38 Les facteurssur lesquels on peut agir pour réduire le risque sont: 1.  la fréquence ou la probabilité 2.  la disponibilité 3.  la chance
  • 39.
    39 + 39 Le risquedépend de: 1.  la responsabilité sociétale 2.  la probabilité de l'événement indésirable 3.  la méthode d'analyse et du domaine industriel
  • 40.
    40 + 40 Il estraisonnable de prendre des risques pour innover. 1.  Vrai 2.  Faux
  • 41.
    41 + 41 Les risquesindustriels majeurs : 1.  sont en majorité de nature chimique 2.  sont de gravité faible ou moyenne 3.  sont régis par le code de la sécurité sociale 4.  ont des effets sur la faune et la flore
  • 42.
    42 + 42 Risques physiques, chimiques,biologiques, électriques,… est une classification selon : 1.  La nature du système cible, objet des effet de l’ENS 2.  La nature du système cible, objet des effet de l’ENS 3.  La nature du phénomène naturel support de l’ENS
  • 43.
    43 + 43 Le choixd’un programme de gestion des risques se fait donc selon deux critères : 1.  critère technique 2.  critère organisationnel 3.  critère informationnel 4.  critère financier
  • 44.
    44 + 44 On décidede traiter le risque si le gain annuel lissé excède le coût annuel moyen : 1.  (f x G) - ( f’ x G’) > I/n + FF 2.  (f x G) + FF > ( f’ x G’) + I/n 3.  (f x G) - ( f’ x G’) < I/n + FF 4.  (f x G) + FF < ( f’ x G’) + I/n
  • 45.
    45 + 45 Les risquesprioritaires se trouvent dans la matrice des risques : 1.  Au centre 2.  Ce sont ceux que l’on a écartés de la matrice des risques 3.  En haut à gauche 4.  En haut à droite 5.  En Bas à gauche 6.  En Bas à droite
  • 46.
    46 + 46 Exercice 3 3/Une entreprise de détergents fabrique divers produits, dont un détergent très réputé sur lequel repose son image de qualité et une bonne part de ses profits. Une analyse de risques met en lumière la probabilité de destruction de l’atelier fabriquant ce produit, estimée à 1/10.000. La gravité de cet événement est la somme de plusieurs termes : Le dommage direct (destruction des biens), estimé par le coût de reconstitution de l’outil de production et du bâtiment, soit environ 3.000.000 €, La perte d’exploitation, c’est-à-dire la perte temporaire de marge brute, estimée à 4.000.000 €, La perte de parts de marché, la clientèle découvrant les produits concurrents et ne revenant plus au produit temporairement absent du marché, estimée à 10.000.000 €, Le risque d’atteinte aux personnes, estimé arbitrairement à un niveau très élevé car jugé inacceptable par la direction, soit 40.000.000 €. Jusqu’à quel coût peut on justifier la mise en place d’un programme de prévention ?
  • 47.
    47 + 47 Lister et classifierles risques de votre Stage
  • 48.
  • 49.
    49 + 49 Méthodologie Simplepour lrs risques en Gestion de Projet
  • 50.
    50 + 50 Le Processusde Management des Risques norme ISO 31010 : 2009
  • 51.
  • 52.
    52 + 52Appréciation duRisque Appréciation 1. Identification des Risques. 2. Analyser des Risques. 3. Evaluer les Risques
  • 53.
    53 + 53 Traitement du Risque Desinstruments techniques Des instruments d’organisation Des instruments juridiques 1 – Suppression du risque 2 – Prévention 3 – Protection 4 – Ségrégation par partition 5 – Ségrégation par duplication 6 – Transfert contractuel 7 – Stratégies aval Traitement du Risque
  • 54.
    54 + 54Traitement duRisque Financement des conséquences résiduelles Instruments de financement : 1 – Rétention sur trésorerie 2 – Rétention par provision non affectée 3 – Rétention par provision affectée 4 – Rétention par emprunt bancaire 5 – Rétention par assurance captive 6 – Transfert à l’assurance 7 – Clauses contractuelles
  • 55.
    55 + 55Analyser 0  1   2   3   4   0   1   2   3   4   Gravité   Probabilité   Mauvaise  vision   du  parc  installé   Migra;on  lente  sur  le   terrain   Serveurs   banques  non  à   niveau   Développement  de   solu;ons  non  CB  pour   la  VAD   Grands  commerces   non  à  niveau   Appari;on  de  fausses   cartes  à  puce  Tickets  non   tronqués   Accentua;on  de  la   campagne   média;que   Clé  simple  DES   Non   renouvellement  de   l’assurance   Matrice des Risques
  • 56.
    56 + 56 Financement des conséquencesrésiduelles l’entité sinistrée qui compense sa perte La rétention un tiers qui supporte tout ou partie de la charge financière du sinistre. Le transfert
  • 57.
    + Chapitre 3 :Risques d’Entreprise et Cartographie Management des Risques I
  • 58.
  • 59.
  • 60.
    60 + 60 Risques enEntreprise Risques Humains (Professionnels) Risques Financiers Risques Clients Risques Juridiques Risques Environnementaux Risques Ethiques Risques politiques Risques Sociaux
  • 61.
  • 62.
    62 + Diagramme de Kiviat(1) 0 1 2 3 4 5 Risque 1 Risque 2 Risque 3Risque 4 Risque 5
  • 63.
    63 + Diagramme de Kiviat(2) n  Faciliter une analyse détaillée de plusieurs risques, ainsi que la comparaison générale entre la situation initiale et la situation finale (surfaces) ou point à point. 0 5 10 15 20 25 30 35 Risque 1 Risque 2 risque 3Risque 4 Risque 5 Risques Initiaux Risque Résiduels
  • 64.
    64 + Diagramme de Kiviat 0 5 10 15 20 25 30 35 40 Risque1 Risque 2 Risque 3Risque 4 Risque 5 Inacceptable Acceptable sous conditions Acceptable Situation initiale Situaltion finale
  • 65.
  • 66.
  • 67.
  • 68.
    68 + Matrice des Risques n http://www.kpmg.com/FR/fr/AuditCommitteeInstitute/ Documents/Fiches_Outils_ACI_07.pdf
  • 69.
  • 70.
  • 71.
    + Chapitre 4 :Méthodes Classiques de Maîtrise des Risques Management des Risques II
  • 72.
    72 + 72 Méthodes d’Analysede Risques Méthodes d’AR C1 Qualitatives Quantitatives C2 Inductives Déductives C3 Statiques Dynamiques
  • 73.
    73 + 73AMDEC 1. Définitiondu système et des objectifs à atteindre 2. Constitution du groupe de travail 3. Mise au point des supports de l’étude 4. Découpage et analyse fonctionnelle 6. Evaluation de la criticité : - Evaluation de la gravité - Evaluation de la fréquence - Evaluation de la non-détection - Calcul de la criticité 5. Analyse des mécanismes de défaillance potentiels -  Mode de défaillance -  Cause -  Effet -  Détection 7. Classement des défaillance 8. Proposer des améliorations Recherche d’actions correctives. Calcul de la nouvelle criticité
  • 74.
  • 75.
    75 + Exemple d'analyse n  L’événementredouté de cet exemple est l’impossibilité, pour une personne à vélo, de se rendre au travail.
  • 76.
    76 + Arbre decauses n  Par convention et par habitude, un arbre de causes est très souvent présenté horizontalement, le fait final étudié étant le plus à droite.
  • 77.
    77 + Arbre d’événements n  convientaux procédés complexes qui ont plusieurs barrières de protection ou procédures d’urgence pour réagir à un événement déclencheur spécifique.
  • 78.
    78 + Construire l’arbre d’événements n Inscrire l’événement initial et les barrières de protection qui s’appliquent à cette analyse. n  Les barrières de sécurité sont établies dans l’ordre où elles sont censées se déclencher.
  • 79.
  • 80.
    80 + Nœud Papillon n  Lenœud papillon est un outil qui combine un arbre de défaillance et un arbre d'événement.
  • 81.
  • 82.
    82 + 82 Démarche deHAZOP 1. Choisir une ligne : un équipement et ses connexions, l'ensemble réalisant une fonction 2. Choisir un paramètre de fonctionnement Les paramètres dépendent bien sûr du système considéré. Généralement, les paramètres sur lesquels porte l’analyse sont : - la température - la pression - le débit - le niveau - la concentration - le temps - des opérations à réaliser… paramètre ?
  • 83.
    83 + 83 Démarche deHAZOP(3) 1. Choisir une ligne : un équipement et ses connexions, l'ensemble réalisant une fonction 2. Choisir un paramètre de fonctionnement 3. Retenir un mot-clé et générer une dérive Mot-clé ?
  • 84.
    84 + 84 Démarche deHAZOP(4) 1. Choisir une ligne : un équipement et ses connexions, l'ensemble réalisant une fonction 2. Choisir un paramètre de fonctionnement 3. Retenir un mot-clé et générer une dérive Paramètre + Mot-clé ? La combinaison de ces paramètres avec les mots clé précédemment définis permet donc de générer des dérives de ces paramètres. Par exemple : - « Plus de » + « Température » = « Température trop haute », - « Moins de » + « Pression » = « Pression trop basse », - « Inverse » + « Débit » = « Retour de produit », - « Pas de » + « Niveau » = « Capacité vide ».
  • 85.
    85 + 85 Démarche deHAZOP(5) 1. Choisir une ligne : un équipement et ses connexions, l'ensemble réalisant une fonction 2. Choisir un paramètre de fonctionnement 3. Retenir un mot-clé et générer une dérive Vérifier que la dérive est crédible ? 4. Identifier les causes et les conséquences potentielles de cette dérive Oui Non Causes et conséquences de la dérive Le groupe de travail doit identifier les causes des dérive, puis les conséquences potentielles. Afin de faciliter cette identification, il est utile de se référer à des listes guides.
  • 86.
    86 + 86 Démarche deHAZOP(6) 1. Choisir une ligne : un équipement et ses connexions, l'ensemble réalisant une fonction 2. Choisir un paramètre de fonctionnement 3. Retenir un mot-clé et générer une dérive Vérifier que la dérive est crédible ? 6. Examiner les moyens visant à détecter cette dérive ainsi que ceux prévus pour en prévenir l'occurrence ou en limiter les effets 4. Identifier les causes et les conséquences potentielles de cette dérive 5. Vérifier que la dérive est crédible Oui Non
  • 87.
    87 + 87 Démarche deHAZOP(7) 1. Choisir une ligne : un équipement et ses connexions, l'ensemble réalisant une fonction 2. Choisir un paramètre de fonctionnement 3. Retenir un mot-clé et générer une dérive Vérifier que la dérive est crédible ? 6. Examiner les moyens visant à détecter cette dérive ainsi que ceux prévus pour en prévenir l'occurrence ou en limiter les effets 4. Identifier les causes et les conséquences potentielles de cette dérive Oui Non 7. Proposer, le cas échéant, des recommandations et améliorations Tous les mots-clés ont été considérés ? Tous les paramètres ont été analysés ? Toutes les phases de vie ? Toutes les lignes ? Si oui à fin. Oui Oui Oui Non Retour à 3 Non Retour à 2 Non Retour à 2 Non Retour à 1
  • 88.
    88 + 88Exemple L'illustration del'HAZOP sur un climatiseur
  • 89.
    89 + 89 Limites etavantages L’HAZOP est un outil particulièrement efficace pour les systèmes thermo hydrauliques. Systématique et méthodique. Difficile d’analyser la combinaison simultanée de plusieurs défaillances. Difficile d’affecter un mot clé à une portion bien délimitée du système à étudier
  • 90.
  • 91.
  • 92.
  • 93.
    + Chapitre 5 :MADS/ MOSAR Management des Risques II
  • 94.
    94 + 94 1. Décrirele système (modélisation de l’installation) Observer / représenter le système: n  en phase de conception n  ou en phase d’exploitation Découper le système en sous- systèmes : –  découpage géographique (ne pas oublier les operateurs) –  ou découpage fonctionnel
  • 95.
    95 + 95 Un Système,un Processus Processus = Transformation Dans le temps et l’espace Système Entrées Matière Energie Information… Sorties Matière Energie Information… Environnement
  • 96.
    96 + 96Modélisation d’unSystème Système étudié Extérieur ou Environnement Sous- Systèm e Sous- Systèm e Sous- Systèm e Sous- Systèm e Interactions
  • 97.
    97 + 97 Modélisation d’unSystème (2) Système ou Processus fonction fonction fonction Système ou Processus Ressourc e Ressourc e Ressourc e Modèle Fonctionnelle Modèle structurelle Modèles structuraux fonctionnels
  • 98.
    98 + 98 Exercices :Modélisation systémique Un système est défini comme A - un ensemble d'entités physiques organisées pour réaliser une fonction B - tout équipement de protection et de prévention C - selon un référentiel La modélisation d'un système et de ses flux A - il y a 2 types de flux dans la modélisation systémique : flux non matériels et matériels B - on va distinguer 3 types de flux : matière, énergie et information C - les flux d'entrée sont physiques et ceux de sorties sont non matériels Application : Prenons l'exemple d'une lampe de bureau. Nous voulons modéliser la lampe dans son environnement. 1/ Lister les systèmes en interaction avec la lampe. 2/ Modéliser graphiquement ces systèmes et leurs interactions. 3/ Donner une modélisation structuro-fonctionnelle de la lampe
  • 99.
    99 + 99MADS Méthodologie d’Analysede Dysfonctionnement des Systèmes Environnement Spécifique Champ de dangers Système Cible Système Source Flux du Danger Evénement Non Souhaité Evénement initiateur Evénements Renforçateurs/Atténuateurs
  • 100.
    100 + 100 MADS méthodologied’Analyse de Dysfonctionnement des Systèmes Environnement Spécifique Champ de dangers Système Cible Système Source Flux du Danger Evénement Non Souhaité Evénement Initiateur: interne/externe Evénements Renforçateurs/Atténuateurs Interne/externe
  • 101.
    101 + 101MADS Terminologie •  leflux de danger : que l'on appelle aussi l'événement non souhaité (ENS) ou aussi parfois l'événement redouté, •  le système cible : sur lequel agit le flux de danger. •  le système source de danger : émetteur du flux de danger. •  les éléments orientés source-flux-cible sont immergés dans un environnement actif appelé champ de danger, •  le champ de danger : est tapissé de processus qui peuvent agir sur le système source par des événements initiateurs, ainsi que sur le système cible et le flux de danger par des événements amplificateurs. •  Un événement est dit renforçateur, ou aussi positif, s'il renforce l'effet du flux de danger sur la cible. •  Il est atténuateur, ou amplificateur négatif, s'il diminue l'effet du flux de danger sur la cible. Remarques le processus de danger est réversible c'est-à-dire qu'un système source peut devenir système cible et vice-versa. Les systèmes sources et les systèmes cibles pris en compte sont : un ou des systèmes matériels ou énergétiques ou informationnels (savoirs, savoir-faire, données...),
  • 102.
    102 + 102Typologie desFlux de Danger
  • 103.
    103 + 103 Modèle MADS: exemple d’une explosion dans un atelier
  • 104.
    104 + 104Exemple MADS 1/Exemple d'une bouteille de gaz toxique. 1.  Fuite de fluide toxique. d-e 2.  Ruture du contenant. a 3.  Choc. b 4.  Défaut de fabrication. b 5.  Mort. c a.  Evénement Déclencheur b.  Evénement Initiateur c.  Evénement Final d.  Flux du danger e.  Evénement Principal 1/ Faites correspondre les 2 listes. 2/ Tracer l’univers du danger (MADS).
  • 105.
    105 + 105 Exemples :risques professionnels 2/ Appliquer la Méthodologie d’Analyse de Dysfonctionnement des Systèmes au danger présenté sur les images suivantes : A/
  • 106.
  • 107.
  • 108.
  • 109.
    109 + 109 MOSAR Méthode OrganiséeSystémique d’Analyse des Risques La Méthode MOSAR est proposée par Pierre PERILHON. Elle s'appuie sur la méthodologie d'analyse des dysfonctionnements des systèmes (MADS).
  • 110.
    110 + 110Etapes deMOSAR 1.  Décrire le système (modélisation de l’installation) 2.  Identifier les sources de danger 3.  Identifier les ENS (Evènements Non Souhaités) 4.  Représenter sous forme de boites noires 5.  Établir les scénarios d’enchaînements d’ENS 6.  Présenter les scénarios sous forme de pré-arbres logiques 7.  Évaluer les risques 8.  Hiérarchiser les risques 9.  Définir les barrières de prévention et de protection 10.  Qualifier les barrières de prévention / protection Module A : vision macroscopique de l’installation Module B : vision microscopique de l’installation
  • 111.
    111 + 1112. Identifierles sources de danger Système Sous-système Système source de danger Mécanique A A1 Appareil sous pression Gaz Vapeur mixte hydraulique A2 Éléments sous contraintes mécaniques Système Sous-système Système source de danger Mécanique C C1 Électricité à courant continu ou alternatif C2 Électricité statique Dans chaque système et sous-système, il faut identifier les dangers. Exemple A, B, C, D, E, F et G comme systèmes; et A1, A2, etc comme sous-systèmes.
  • 112.
  • 113.
    113 + 1133. Identifierles événements non- souhaités (ENS) Tableau simple des sources de dangers Sous-système Événements déclencheurs Événements principaux (ENS ou PhD) A1 Étincelle électrique Incendie
  • 114.
  • 115.
    115 + 115 4. Représentationsous forme de boîtes noires Représentation graphique du tableau établi dans le point précédant. Evénements non souhaités Evénements déclencheurs (externes ou internes) Scénario 1 Scénario 2 Sous Système Source de danger
  • 116.
    116 + 116 Modèle de DangerBoite noire Système ou Processus F R Modèle Systémique F R R Système ou Processus e e e e e e Evénement Initiateur externe = entrant Evénement Initiateur externe Evénement Déclencheur Evénement Principal = sortant
  • 117.
    117 + 1175. Établirles scénarios d'événements non- souhaités Evénement finale Phénomène dangereux Evénement initiateur Interne Phénomène dangereux Causes Flux de dangerEvénem ent Initiateu r externe Evénement déclencheu r Evénement final Effets
  • 118.
    118 + 118 Exemple :La lampe Destruction Incendie Défaut de fabricatio n Surchauffe Causes Flux de danger Surtension Effets
  • 119.
    119 + 1195. Établirles scénarios d'événements non- souhaités Connecter les # boîtes noires pouvant influer les unes sur les autres è visualiser les enchaînements possibles d'accidents et les interactions entre les ENS.
  • 120.
    120 + 1206. Représentationsous forme de pré- arbre logique S1 S2 S3 S5 S4
  • 121.
    121 + 121 6. Représentationsous forme de pré- arbre logique Scénario1 Scénario2 Scénario3 Maladresse Dysfonctionne ment du système de régulation Maladresse Choc Jet vapeur Explosion chaudière Chute d’objet Blessure Opérateurs
  • 122.
    122 + 122 7. Évaluerles risques 8. Hiérarchiser les risques
  • 123.
    123 + 1239. Définirles barrières de prévention et de protection Environnement Spécifique Champ de dangers Système Cible Système Source Evénement initiateur Barrières de Prévention Barrières de Protection neutralisation des évènements initiateurs neutralisation des évènements renforçateurs Barrières de protection de la cible neutralisation des ENS neutralisation des évènements initiateurs
  • 124.
  • 125.
    125 + 12510. Qualifierles barrières de prévention Regrouper les données sous forme de tableau pour conclure. Barrière Type BU/BT Qualifications Disjoncteurs BT Couper l'alimentation électrique Avoir un même disjoncteur par zone géographique (multiples disjoncteurs) Avoir un disjoncteur général
  • 126.
  • 127.
    127 + 127 Etudes deCas 1.  Etude de cas 1.
  • 128.
  • 129.
    129 + 129 Le conceptdes cindyniques 1.  Le concept des cindyniques a été développé essentiellement sous l’impulsion de Kervern 2.  L’application des cindyniques a été explorée notamment par Verdel dans le domaine du génie civil. 3.  Les cindyniques propose un modèle appelé l'hyperespace du danger comme produit de cinq espaces : n  épistémique (modèles), n  statistique (données), n  téléologique (finalités), n  déontologique (règles), n  et axiologique (valeurs).
  • 130.
    130 + 130Hyperespace deDanger 1.  Le regard qui est porté sur la situation de danger peut se faire par référence aux 5 éspaces de danger qui constituent l’hyperespace du danger : 2.  L'espace statistique : de l’histoire et des statistiques : il s’agit des informations stockées dans les banques de données qui exploitent le retour d’expérience, 3.  L'espace épistémique : et modèles élaborés à partir des faits : elle regroupe les connaissances scientifiques qui servent d’appui aux calculs permettant de quantifier le risque, 4.  L'espace téléologique : correspond à la dimension des objectifs qui permet, pour chacun des personnes ou groupe de personnes impliqués dans les situations à risque, d’expliciter ses finalités, 5.  L'espace déontologique : correspond à la dimension des normes, lois, règlements, standards et codes déontologiques, 6.  L'espace axiologique : correspond à la dimension des systèmes de valeur. Ce sont ces systèmes de valeur qui président et déterminent les composantes comportementales des individus face au risque
  • 131.
    131 + 131Déficits Systémiques Cindynogènes 1. Ceux sont les déficits qui génèrent du danger. 2.  Le danger résulte : n  des déficits dans chacune de ces dimensions n  des contradictions entre les dimensions (disjonctions) n  des dissonances entre deux ou plusieurs réseaux d’acteurs. •  L’objectif de cette méthode est de rechercher l’ensemble des déficits systémiques cindynogènes de l’organisation qui peuvent générer un danger. •  Ces déficits sont regroupés en trois grandes familles : n  déficits culturels n  déficits organisationnels n  déficits managériaux Kervern (1991)
  • 132.
    132 + 132Cindynique :démarche d’identification des risques 1.  La démarche d’identification des risques à l’aide du concept des cindynique consiste à : n  définir la situation de danger : préciser le champ de l’étude à savoir les limites de temps et d’espace et les réseaux d’acteurs inclus dans l’étude ; n  définir l’hyperespace de danger : préciser le « regard » porté sur cet ensemble à travers les cinq dimensions citées précédemment (associer à chaque réseau d’acteurs un état des lieux des cinq dimensions) ; n  identifier les déficits : pour chaque acteur, identifier les déficits systémiques cindynogènes mentionnés précédemment ; n  identifier les dissonances : les différences entre les hyperespaces des différents réseaux d’acteurs, les différences entre les hyperespaces tels qu’ils sont, tels qu’ils sont perçus et/ou voulus (entre le réel et la perception que les acteurs en ont). Verdel (Verdel, 2005) indique que cette démarche offre un fort potentiel pour l’identification des risques au sein des organisations (industrielles, commerciales, administratives ou encore institionnelles). Elle est en effet plus générale et englobante et donc plus facile à mettre en œuvre pour des systèmes non technologiques.
  • 133.
    133 + 133 Déficits Systémiques Cindynogènes 1. Parmi les déficits culturels, on trouve :
  • 134.
    134 + 134Déficits Systémiques Cindynogènes 1. Parmi les déficits organisationnels, on trouve :
  • 135.
    135 + 135 Déficits Systémiques Cindynogènes 1. Parmi les déficits managériaux, on trouve :
  • 136.
    136 + 136 Exemple :Analyse de la catastrophe de Bhopal Chronologie des événements 3 dec. 1984 1.  A l'usine de Bhopal d'Union Carbide, une fuite se produit dans le réservoir 610 contenant de l'isocyanate de méthyle. 2.  Un nuage de methylisocyanate se répand sur les populations avoisinantes. Les autorités n’étaient absolument pas préparées à ce type d’accident. Milliers de morts et de blessés. 3.  En 1975, le gouvernement indien avait autorisé Union Carbide India Ltd à produire le Sevin, insecticide produit a partir du MIC, intermédiaire chimique de cette production. Le nuage de methylisocyanate est dû à une réaction entre le MIC et l’eau. 4.  L'absence d'obturateur dans les tuyaux au cours d'une opération de nettoyage, a permis à l'eau de pénétrer dans le réservoir 610. 5.  L'absence d'obturateur est due au fait que personne ne l'a mis en place. Les ouvriers attribuent cela à la suppression du poste de responsable de l'entretien quelques jours avant. 6.  La direction d'Union Carbide avait, en effet, pris une série de mesures d’économie qui affaiblissaient les fonctions d'entretien et de sécurité. On peut y voir une confirmation dans le fait que les tours d’épuration et la torchère vers lesquelles les consignes obligeaient à aiguiller toute fuite d'isocyanate n’étaient pas en état de traiter cette fuite, étant hors service ou arrêtées pour entretien.
  • 137.
    137 + 137 1.  Lesouvriers soulignent également les faits suivants : n  les panneaux et les instructions de travail, dans l'usine, étaient écrits en anglais, alors que la majorité des travailleurs ne comprenaient que l'hindi, la formation de ces personnels était insuffisante. n  des accidents précurseurs s’étaient produits dans l'usine en décembre 1981, une fuite de phosgène avait entraîné 1 mort et 2 blessés ; n  en janvier 1982, une fuite de MIC avait fait 15 victimes ; n  en août 1982, un technicien avait été brûlé par le MIC ; n  en octobre 1982, une fuite de MIC et d'acide chlorhydrique, avait touché des personnes à l'intérieur et a l'extérieur de l'usine.
  • 138.
    138 + 138 Quels DSCsont mis en évidence dans cet accident? 1.  pas d'analyse des incidents précurseurs : DSC 7, DSC 3 2.  pas d'instructions compréhensibles pour le personnel qui parle l'hindi : DSC 8 et DSC 9, DSC 3 3.  absence d'un plan de crise : DSC 10. 4.  la dilution des responsabilités entre autorité publique et direction d'entreprise : accumulation des bidonvilles à proximité d'installations aussi dangereuses DSC 6, 5.  l'absence de personnel d'entretien au moment d'opérations délicates est le fruit d'une mauvaise organisation de la sécurité : DSC 5, 6.  le sentiment de quasi-infaillibilité des procédés d'Union Carbide aux Etats-Unis explique la très grande surprise, encore aujourd'hui manifestée, devant ce qui s'est produit en Inde DSC 1 et DSC 4.
  • 139.
    + Chapitre 10 :Aspect Réglementaire et Normatif Ibtissam EL HASSANI Management des Risques II
  • 140.
    140 + Une Norme ? n Une norme technique est un référentiel publié par un organisme de normalisation officiellement agréé par un État (comme AFNOR, IMANOR) ou issu d'un traité international (comme ISO). n  ISO : L'Organisation internationale de normalisation. n  AFNOR : Association française de normalisation. n  IMANOR : Institue Marocaine de la Normalisation.
  • 141.
    141 + Quelle Norme pourla Gestion des Risques n  COSO Enterprise Risk Management – Integrated Framework n  ISO 31000 Risk Management – Principles and Guidelines on Implementation n  BS 31100 Code of Practice for Risk Management n  FERMA A Risk Management Standard n  OCEG Red Book 2.0 (GRC Capability Model) n  …
  • 142.
    142 + L’ISO 31000:2009 n  Ilexiste une multitude de normes traitant des risques selon le secteur ou l’activité. Elles permettent cependant de traiter un aspect du risque dans un périmètre restreint. n  L’ISO 31000:2009, référentiel de management du risque, propose des axes pour mettre en place, quels que soient la taille, le secteur, l’activité de l’organisme, un management des risques pertinent et efficace qui assurera la pérennité de l’organisme. n  ISO 31000 désigne une famille de normes de gestion des risques codifiés par l'Organisation internationale de normalisation. Le but de la norme ISO 31000:2009 est de fournir des principes et des lignes directrices du management des risques ainsi que les processus de mise en œuvre au niveau stratégique et opérationnel.
  • 143.
    143 + L’ISO 31000:2009 n  Ennovembre 2009, la nouvelle norme internationale ISO 31000 en management des risques fut publiée avant d’être rapidement adoptée en norme française par l’AFNOR sous : NF ISO 31000 :2010.
  • 144.
    144 + La famille ISO31000 n  la famille ISO 31000 comprend maintenant : n  ISO 31000:2009 – Management du risque — Principes et lignes directrices. n  ISO/CEI 31010:2009 - Gestion des risques - Techniques d'évaluation des risques. n  ISO Guide 73:2009 - Management du risque — Vocabulaire. n  ISO/TR 31004:2013 - Management du risque -- Lignes directrices pour l'implémentation de l'ISO 31000.
  • 145.
    145 + Structure de lanorme ISO 31000 n  La norme est structurée en des parties : Le schéma conceptuel de la norme ISO 31000 Les principes répondent à la question pourquoi fait- on du management des risques. Le processus d’intégration de ces principes se fait ensuite à deux niveaux : le niveau décisionnel et le niveau opérationnel. Le cadre d’organisation explique comment intégrer, via le processus itératif de la roue de Deming (Plan-Do-Check- Act), le management des risques dans la stratégie de l’organisation (conduite stratégique). Le processus de management précise comment intégrer le management des risques au niveau opérationnel de la stratégie de l’organisation (conduite opérationnel). Ce processus itératif est bien connu des risk- manager (voir schéma).
  • 146.
  • 147.
    147 + Les 11 Principesdu Management des Risques (1) n  1 - Le management des risques crée de la valeur et la préserve. n  Le management des risques contribue de façon tangible à l'atteinte des objectifs et à l'amélioration des performances de l’organisation, à travers la révision de son système de management et de ses processus. n  2 - Le management des risques est intégré aux processus d’organisation. n  Le management des risques doit être intégrée dans le système de management existant tant au niveau stratégique qu’au niveau opérationnel. n  3 - Le management des risques est intégré aux processus de prise de décision. n  Le management des risques est une aide à la décision pour faire des choix argumentés, pour définir des priorités et pour sélectionner les actions les plus appropriées
  • 148.
    148 + Les 11 Principesdu Management des Risques (2) n  4 - Le management des risques traite explicitement de l'incertitude. n  En identifiant les risques potentiels, l’organisation peut mettre en place des outils de réduction et de financement des risques dans le but de maximaliser les chances de succès et minimiser les possibilités de pertes. n  5 - Le management des risques est systématique, structuré et utilisé en temps utile . n  Les processus du management des risques devraient être cohérents à travers l’organisation afin d’assurer l’efficacité, la pertinence, la cohérence et la fiabilité des résultats. n  6 - Le management des risques s'appuie sur la meilleure information disponible. n  Pour un management des risques efficace, il est important de considérer et de comprendre toutes les informations disponibles et pertinentes pour une activité, tout en reconnaissant les limites des données et des modèles utilisés
  • 149.
    149 + Les 11 Principesdu Management des Risques (3) n  7 - Le management des risques est adapté. n  Le management des risques d’une organisation doit être adapté en fonction des ressources disponibles – ressources de personnel, de finance et de temps – ainsi qu’en fonction de son environnement interne et externe n  8 - Le management des risques intègre les facteurs humains et culturels . n  Le management des risques doit reconnaitre la contribution des personnes et des facteurs culturels à la réalisation des objectifs de l'organisation. n  9 - Le management des risques est transparent et participatif. n  En impliquant les parties prenantes, internes et externes, lors des processus de management des risques, l’organisation reconnait l’importance de la communication et de la consultation lors des étapes d’identification, d’évaluation et de traitement des risques.
  • 150.
    150 + Les 11 Principesdu Management des Risques (4) n  10 - Le management des risques est dynamique, itératif et réactif au changement . n  Le management des risques doit être flexible. L’environnement concurrentiel oblige l’organisation à s’adapter au contexte interne et externe, spécialement lorsque de nouveaux risques apparaissent, lorsque certains risques sont modifiés, tandis que d'autres disparaissent. n  11 - Le management des risques facilite l'amélioration continue de l'organisation. n  Les organisations possédant une maturité en matière de management des risques sont celles qui investissent à long terme et qui démontrent la réalisation régulière de ses objectifs.
  • 151.
    151 + ISO 31000:2009 n  Management durisque — Principes et lignes directrices Relations entre les principes, le cadre organisationnel et le processus de management du risque
  • 152.
  • 153.
  • 154.
    154 + COSO 2 -Enterprise Risk Management Framework n  Le COSO(*) 2 propose un cadre de référence pour la gestion des risques de l’entreprise (Enterprise Risk Management Framework). Il défini par le Committee Of Sponsoring Organizations of the Treadway Commission. n  identifier les événements potentiels pouvant affecter l’organisation, n  maîtriser les risques afin qu’ils soient dans les limites du « Risk Appetite (appétence au risque)», c’est-à-dire le niveau de risque que l’organisation accepte de prendre dans le but d’accroître sa rentabilité. n  fournir une assurance raisonnable quant à la réalisation des objectifs de l’organisation. (*) Committee Of Sponsoring Organizations of the Treadway Commission
  • 155.
    155 + COSO2 n  Enterprise RiskManagement — Integrated Framework (2004) n  Demystifying Sustainability Risk: Integrating the triple bottom line into an enterprise risk management program.(2013) n  ERM Risk Assessment in Practice (2012) n  Enterprise Risk Management for Cloud Computing. (2012) n  Enterprise Risk Management - Understanding and Communicating Risk Appetite (2012) n  Embracing Enterprise Risk Management: Practical Approaches for Getting Started. (2011) n  Developing Key Risk Indicators to Strengthen Enterprise Risk Management. (2011) n  Board Risk Oversight – A Progress Report:Where Boards of Directors Currently Stand in Executing their Risk Oversight Responsibilities.  (2010) n  COSO's 2010 Report on ERM: Current State of Enterprise Risk Oversight and Market Perceptions of COSO's ERM Framework (2010) n  Strengthening Enterprise Risk Management for Strategic Advantage. (2009) n  Effective Enterprise Risk Oversight:The Role of the Board of Directors. (2009)
  • 156.
  • 157.
    157 + Le Cube deCOSO 2 ERM Huit Composantes Quatre Catégories d’Objectifs Quatre niveaux au sein de l’organisation