LA PUBLICITE Comprendre les fondements des nouvelles formes de communication...
LA PUBLICITE Comprendre les fondements des nouvelles formes de communication La publicité a changé : le reflet d ’une nouvelle société Les métiers de la publicité, l ’organisation du marché, comment concevoir une campagne ? Le média-planning : évolution des différents médias, principes de base, brief et stratégies média Le pré et post-tests publicitaires : aide à la décision en matière publicitaire, bilan des actions Exposés
EXPOSES L’endorsement est-il efficace ? Comment Google fait sa pub sur Internet ? Le Green Washing et la communication verte Le métier de community manager Le produit est dans le film Advergame, buzz, viralité… TF1 va-t-elle disparaître ? L’affichage : de Myriam à l’interactif Médiamétrie : évolution Comment les marques de luxe communiquent-elles ? Les enfants et la publicité Les seniors et la publicité
Le  NOUVEAU consommateur Apports et dangers pour les marques
Le marketing peut-il encore marcher? ( TNS Sofres 2008 )
 
Qu’est ce que le nouveau consommateur ?
Conséquences sur la communication
Créatifs versus consommateurs La publicité ne convainc plus
Une nouvelle créativité introduite par de nouveaux usages Quand les marques mettent les consommateurs au travail
 
80’s - Marketing direct | Une communication univoque Marque Pensée unique vendre plus ! (PDM  - vendre 1 produit à un  maximum de clients) •   marchés sous-équipés •   marque toute puissante (faible concurrence) > production de masse, produit uniforme Communication univoque : •   peu d’interactivité, •   faible différenciation des publics •   pas d’ individualisation des messages clients prospects
90’s - Marketing relationnel | Une communication bi-univoque Marque Pour vendre +, vendre mieux ! (développer la PDC  part de client) •   marque fortement concurrencée •   marchés équipés > production de niches Communication bi-univoque : •   approche client (non plus produit) •   relation interactive (le dialogue fidélise) •   meilleure connaissance du client •   discours profilés
Aujourd’hui - Marketing interpersonnel c p p bla bla bla bla bla bla bla bla bla bla bla bla bla bla bla bla bla bla bla Marque bla bla c : Client ci : Client Influenceur p : Prospect ci Pour vendre +, aider à acheter mieux !  (HBB) •   marchés saturés, ultra-concurrentiels > production  à la demande  Communication interpersonnelle •   perte de contrôle d’une partie de la communication •   interactions entre les communautés, le buzz •   contre-pouvoir des Influenceurs •   implication client, relation participative •   segmentation tradi obsolète > profilage comportemental
Marketing conversationnel
BUZZEZ
DOVEZ
LES DEFINITIONS DE LA PUBLICITE action de rendre public 1830 : publicité  ET  essor de l ’industrialisation  Petit Larousse : “  Ensemble des moyens employés pour faire connaître une entreprise industrielle ou commerciale, pour vanter un produit, etc. ” .  Petit Robert : “  Le fait, l'art d'exercer une action psychologique sur le public à des fins commerciales  ”.
Aaker et Myers in  Advertising management   :    une communication de  masse , faite pour le compte  d'intérêts qui sont identifiés . Ce sont ceux d'un  annonceur  qui paie  un média  pour diffuser un message qui est généralement créé par  une agence de publicité ”.
LE MARCHE PUBLICITAIRE
 
 
 
 
Quelques éléments de compréhension du fonctionnement du consommateur
LA VALEUR SPECTACLE LES PLUS PRODUITS, LA COHERENCE DU DISCOURS Deux modèles persuasion - conviction Mon produit est bon, achetez le… projection-identification Endorsement Mais banalisation des marchés objectifs prioritaires , séduire et divertir, pas convaincre Encombrement publicitaire capacité de mémorisation limitée Consommateur expert
LA DISPERSION DE L ’ATTENTION Que faisiez vous d ’autre la dernière fois que vous avez...
LA MORTALITE EFFRAYANTE DES MESSAGES PUBLICITAIRES INDIVIDU EXPOSE ENTRE 300 et 600 MESSAGES JOURS Il en perçoit entre 30 et 80 Moins de 10 messages jours sont mémorisés Tiré du Publicitor, 6ième édition Attention sélective mécanisme protecteur
LE PRINCIPE DES MODELES DE LA HIERARCHIE DES EFFETS REMIS EN CAUSE PUBLICITE Stade cognitif Stade affectif Stade conatif EFFETS MENTAUX INTERMEDIAIRES Effets sur les comportements
LE PLUS VIEUX MODELE N ’EST PAS CELUI QUE L ’ON CROIT  Le modèle Aida A : attention I : intérêt D : désir A : achat 1898 (Lewis) Le modèle de Lavidge et Steiner (1961) Notoriété Connaissance Attrait Conviction Achat L ’enjeu de la publicité d ’aujourd’hui
STRATEGIES ET SEQUENCES Affectif- Conatif Affectif- Cognitif- Conatif Cognitif-Conatif-Affectif
LES MOYENS POUR ATTIRER L ’ATTENTION La réclame : mécanisme de conditionnement primaire des consommateurs
LE RECIT D ’UNE SAGA Absolut Vodka territoire de marque familiarité avec le consommateur
LA THEORIE DE LA GESTALT CLM BBDO pour Poison de Dior
LA RUPTURE DES CODES PUBLICITAIRES CLASSIQUES ET LA TRANSGRESSION DES INTERDITS Rupture des codes pour Dove Utilisation du nu masculin
LE TEASING, LE DEVELOPPEMENT D ’UNE INTRIGUE Film TV pour IBM
UNE COMMUNICATION PLURIMEDIA ET PLURICANAL
LES LEVIERS DE PERSUASION L ’information factuelle baisse des tarifs de la téléphonie La persuasion s ’appuyer sur un plus -produit La sympathie pour la marque la vache qui rit L ’émotion, le désir, le rêve L ’humour La nostalgie La peur
LES METIERS DE LA PUBLICITE L  ’organisation du marché Historique de la publicité Le fonctionnement du marché L ’organisation d ’un groupe de communication L ’organisation d ’une agence L ’organisation d ’une agence média L ’organisation d ’une régie publicitaire Les métiers de la publicité Le cadre législatif
Un discours publicitaire qui change avec l ’époque
HISTORIQUE DE LA PUBLICITE (1) Tout commence par l ’achat d ’espace 1836 La Presse financée  par la publicité 1857 Fusion de la compagnie générale d ’annonces et d ’Havas, agence d ’information 1841 premier  courtier d ’espace aux USA 1871 Agences de création (JWT ) 1927 Bleustein-Blanchet crée Publicis
HISTORIQUE DE LA PUBLICITE (2) Années 60 USP REASON WHY DEMONSTRATION PRODUIT 1968 Autorisation de la publicité à la TV 1973 La chasse au new bizz Séguéla crée son agence RSCG L ’age d ’or de la publicité Les prémices de la crise 1973 création de la centrale d ’achat Carat
HISTORIQUE DE LA PUBLICITE (3) La crise de 1990 La crise de 2001  1993 Loi Sapin Séguéla « fusionne » avec Eurocom du groupe Havas Fin des agences  indépendantes Fusions, regroupement internationalisation Groupes de communication Force des marques 2001 FIN DES  START-UP DE L ’INTERNET
LES METIERS DE LA PUBLICITE L ’organisation du marché
Stratégie  de communication Brief annonceur Annonceur  et Agences Définir la  copy stratégie Concevoir  les messages Pré-test Décision annonceur Production Message Sous-traitant Post test Audit Achat Définir  la stratégie média Agence Agence Médias Décider  le plan de support Acheter l’espace Envoyer  les documents  publicitaires aux supports Diffuser  la publicité Production Achat d’espace BAT ARPP LE FONCTIONNEMENT DU MARCHE (2)
ORGANISATION D ’UN GROUPE DE COMMUNICATION GROUPE DE  COMMUNICATION Réseau local Promotion des ventes Marketing direct Marketing relationnel CRM Relations publiques Filiale édition Agence Médias Événementiel Agences de  publicité LE MARKETING SERVICES
 
 
 
 
 
 
 
 
 
ORGANISATION D ’UN GROUPE DE COMMUNICATION OMNICOM BBDO DDB BBDP TWA WPP JWT OGILVY MATHER YOUNG & RUBICAM INTERPUBLIC MCCANN ERIKSON LOWE GROUP FCB PUBLICIS CLASSEMENT  MONDE 2008
Les principaux acteurs Média, les agences média WPP en tête du classement Recma achat d'espace 19/12/2008 Recma présente son nouveau classement 2008, qui porte cette fois sur le volume d'activité global (achat d'espace et activités diversifiées tels que marketing interactif, direct, événementiel, etc.). Ce classement porte sur 48 pays.  Dans le classement par groupe, le trio de tête est composé de Group M (WPP), Vivaki (Publicis Groupe) et OMG (Omnicom). Aegis Media prend la quatrième place, suivi de Media Brands (Interpublic) puis d'Havas Media (Havas).  Dans le classement par réseau, on trouve parmi les cinq premiers OMD (Omnicom) en tête, suivi de Starcom Media Vest SMG (Publicis Groupe), Zenith-Optimedia (Publicis Groupe), Mindshare (WPP) et Carat (Aegis).  En marge de ce classement, il est intéressant de noter que la part réservée aux activités diversifiées varie fortement d'un réseau à l'autre. Ainsi, Carat leur consacre 33%, contre seulement 13% pour Starcom.
LAGARDERE PUBLICITE Elle, Télé 7 Jours, Version Fémina,  Paris Match,  Air France Magazine …  Europe 1, Virgin Radio et RFM  les musicales jeunes et adultes, les thématiques avec Autoroute Info, 107.7 FM.  hertzien   (analogique et TNT) avec  Arte,  Gulli et Virgin 17, câble/satellite  et ADSL avec les  thématiques 13ème RUE, Canal J, June, MCM, RTL9  80 sites   multithématiques avec des sites puissants tels que :  Elle.fr, Infobebes.com, Europe1.fr, MCM.net,  Premiere.fr, Tele7.fr, Cdiscount.com…  Organisation d’une régie média, le Cross Media
L ’organisation d ’une régie publicitaire le cas de la radio
L ’organisation d ’une régie publicitaire le cas de la radio Couplages ou packages IP  First Radio : RTL, RTL 2, Fun, Sud et MFM Puissance, couverture
 
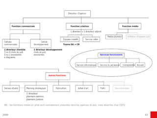
L’organisation d’une agence de publicité Directeur  Général Directeur de Création Directeur Commercial TV Procucer Concepteur- rédacteur Directeur  artistique Commercial Producteur/trice Directeur Planning  stratégique Responsable trafic Planner stratégique  Responsable Média Média planner Responsable Fabrication Acheteur d’art…
 
LES METIERS AGENCES REGIES ANNONCEURS
POUR RIRE UN PEU…
LES METIERS DE L ’AGENCE la cellule commerciale Directeur Commercial ou de clientèle Représente l ’agence auprès de l ’annonceur Anime une équipe de commerciaux Définit la stratégie de communication et la présente au client Analyse et contrôle les résultats clients (ventes-bilans de campagne) Supervise la réalisation des campagnes publicitaires Anime les chefs de groupe et les productrices Contrôle les budgets des annonceurs Participe à des missions de prospection CHEF DE PUBLICITE rédaction de la copy strategy participe à la définition et à la présentation des campagnes coordonne les services externes et internes de l ’agence tient à jour le fact book des clients  et l ’analyse de la concurrence
LES METIERS DE L ’AGENCE LA CELLULE CREATION Concepteur rédacteur Directeur artistique Directeur de  création Rédige le texte ou le scénario des campagnes Recommande avec le DA un ou plusieurs thèmes de campagne Rédige l ’ensemble des messages et textes retenus Contrôle l ’exécution sonore d ’une campagne
LES METIERS DE L ’AGENCE LA CELLULE MEDIA Le média planner détermine les meilleures stratégies média, rédige le plan média recherche le maximum de performance d ’une campagne garant de l ’économie d ’un plan et des bonnes relations avec les supports
LES METIERS DE L ’AGENCE LA CELLULE ETUDE Le planner stratégique Veille économique et marketing des marchés Analyse stratégique pour enrichir la réflexion de tous les acteurs de l ’agence Interface entre commerciaux et créatifs Mise en avant des éléments essentiels de la marque CLMBBDO ET MARIE
LES METIERS DE L ’AGENCE La cellule Production (1) La TV Prod analyse la commande du client, établit les devis établit le planning de travail lance les différents appels d ’offre et sélectionne les fournisseurs suit les différentes phases en s ’assurant du respect du cahier des charges et des délais
LES METIERS DE L ’AGENCE La cellule Production (2) L ’acheteuse d ’art coordonne la réalisation des photos et illustrations publicitaires assiste ou conseille les directeurs artistiques dans le choix des photographes et illustrateurs négocie les honoraires et droits des photographes, mannequins  établit les devis internes, contrôle les factures coordonne la préparation matérielle des photos  casting, locations de studio et de matériel, stylisme, repérage coordonne les roughs et négocie les honoraires correspondants
LES METIERS CHEZ L’ANNONCEUR Directeur Marketing – Responsable de Publicité- Coordinateur média (dans le cas de groupes importants )  Définition du budget publicitaire avec la  direction générale Choix des partenaires : agence, centrale Définition des axes stratégiques de communication Contrôle de l'achat et des performances média Choix des prestataires de bilans de campagne et d'audit média
LES METIERS EN AGENCES MEDIA Directeur de clientèle ou directeur média Chargé d’études média Chargé de budgets Les centres experts Chargé d’études centres experts
Les métiers dans une régie Directeur commercial Directeur de clientèle Chef de publicité Responsable études
LE CADRE LEGISLATIF (1) En 1993, est promulgué  la Loi Sapin , qui assainit les pratiques de négociations (scandales des surfacturations) : Statut obligatoire de mandataire Interdiction de se livrer à l'activité de grossiste Législation portant sur la rémunération (15% de l'achat d'espace : remise professionnelle) Pas de rémunération de la part des supports Transparence des conditions générales de vente  Contournement Loi Sapin
LE CADRE LEGISLATIF (2) Lutte contre l ’alcoolisme et le tabagisme (1993) loi Evin : publicité pour les boissons autorisée en presse écrite, radio (certaines tranches horaires, affichage) loi Evin : publicité interdite pour le tabac 76000 euros par infraction constatée Le rôle du BVP/ ARPP Loi Toubon (1995) : protection de la langue française Publicité mensongère (1973) 50% des dépenses constituant le délit Publicité comparative  (autorisée depuis 1992)
 
 
 

cours sur la publicité

  • 1.
    LA PUBLICITE Comprendreles fondements des nouvelles formes de communication...
  • 2.
    LA PUBLICITE Comprendreles fondements des nouvelles formes de communication La publicité a changé : le reflet d ’une nouvelle société Les métiers de la publicité, l ’organisation du marché, comment concevoir une campagne ? Le média-planning : évolution des différents médias, principes de base, brief et stratégies média Le pré et post-tests publicitaires : aide à la décision en matière publicitaire, bilan des actions Exposés
  • 3.
    EXPOSES L’endorsement est-il efficace ?Comment Google fait sa pub sur Internet ? Le Green Washing et la communication verte Le métier de community manager Le produit est dans le film Advergame, buzz, viralité… TF1 va-t-elle disparaître ? L’affichage : de Myriam à l’interactif Médiamétrie : évolution Comment les marques de luxe communiquent-elles ? Les enfants et la publicité Les seniors et la publicité
  • 4.
    Le NOUVEAUconsommateur Apports et dangers pour les marques
  • 5.
    Le marketing peut-ilencore marcher? ( TNS Sofres 2008 )
  • 6.
  • 7.
    Qu’est ce quele nouveau consommateur ?
  • 8.
    Conséquences sur lacommunication
  • 9.
    Créatifs versus consommateursLa publicité ne convainc plus
  • 10.
    Une nouvelle créativitéintroduite par de nouveaux usages Quand les marques mettent les consommateurs au travail
  • 11.
  • 12.
    80’s - Marketingdirect | Une communication univoque Marque Pensée unique vendre plus ! (PDM - vendre 1 produit à un maximum de clients) • marchés sous-équipés • marque toute puissante (faible concurrence) > production de masse, produit uniforme Communication univoque : • peu d’interactivité, • faible différenciation des publics • pas d’ individualisation des messages clients prospects
  • 13.
    90’s - Marketingrelationnel | Une communication bi-univoque Marque Pour vendre +, vendre mieux ! (développer la PDC part de client) • marque fortement concurrencée • marchés équipés > production de niches Communication bi-univoque : • approche client (non plus produit) • relation interactive (le dialogue fidélise) • meilleure connaissance du client • discours profilés
  • 14.
    Aujourd’hui - Marketinginterpersonnel c p p bla bla bla bla bla bla bla bla bla bla bla bla bla bla bla bla bla bla bla Marque bla bla c : Client ci : Client Influenceur p : Prospect ci Pour vendre +, aider à acheter mieux ! (HBB) • marchés saturés, ultra-concurrentiels > production à la demande Communication interpersonnelle • perte de contrôle d’une partie de la communication • interactions entre les communautés, le buzz • contre-pouvoir des Influenceurs • implication client, relation participative • segmentation tradi obsolète > profilage comportemental
  • 15.
  • 16.
  • 17.
  • 18.
    LES DEFINITIONS DELA PUBLICITE action de rendre public 1830 : publicité ET essor de l ’industrialisation Petit Larousse : “  Ensemble des moyens employés pour faire connaître une entreprise industrielle ou commerciale, pour vanter un produit, etc. ” . Petit Robert : “  Le fait, l'art d'exercer une action psychologique sur le public à des fins commerciales  ”.
  • 19.
    Aaker et Myersin Advertising management :   une communication de masse , faite pour le compte d'intérêts qui sont identifiés . Ce sont ceux d'un annonceur qui paie un média pour diffuser un message qui est généralement créé par une agence de publicité ”.
  • 20.
  • 21.
  • 22.
  • 23.
  • 24.
  • 25.
    Quelques éléments decompréhension du fonctionnement du consommateur
  • 26.
    LA VALEUR SPECTACLELES PLUS PRODUITS, LA COHERENCE DU DISCOURS Deux modèles persuasion - conviction Mon produit est bon, achetez le… projection-identification Endorsement Mais banalisation des marchés objectifs prioritaires , séduire et divertir, pas convaincre Encombrement publicitaire capacité de mémorisation limitée Consommateur expert
  • 27.
    LA DISPERSION DEL ’ATTENTION Que faisiez vous d ’autre la dernière fois que vous avez...
  • 28.
    LA MORTALITE EFFRAYANTEDES MESSAGES PUBLICITAIRES INDIVIDU EXPOSE ENTRE 300 et 600 MESSAGES JOURS Il en perçoit entre 30 et 80 Moins de 10 messages jours sont mémorisés Tiré du Publicitor, 6ième édition Attention sélective mécanisme protecteur
  • 29.
    LE PRINCIPE DESMODELES DE LA HIERARCHIE DES EFFETS REMIS EN CAUSE PUBLICITE Stade cognitif Stade affectif Stade conatif EFFETS MENTAUX INTERMEDIAIRES Effets sur les comportements
  • 30.
    LE PLUS VIEUXMODELE N ’EST PAS CELUI QUE L ’ON CROIT Le modèle Aida A : attention I : intérêt D : désir A : achat 1898 (Lewis) Le modèle de Lavidge et Steiner (1961) Notoriété Connaissance Attrait Conviction Achat L ’enjeu de la publicité d ’aujourd’hui
  • 31.
    STRATEGIES ET SEQUENCESAffectif- Conatif Affectif- Cognitif- Conatif Cognitif-Conatif-Affectif
  • 32.
    LES MOYENS POURATTIRER L ’ATTENTION La réclame : mécanisme de conditionnement primaire des consommateurs
  • 33.
    LE RECIT D ’UNESAGA Absolut Vodka territoire de marque familiarité avec le consommateur
  • 34.
    LA THEORIE DELA GESTALT CLM BBDO pour Poison de Dior
  • 35.
    LA RUPTURE DESCODES PUBLICITAIRES CLASSIQUES ET LA TRANSGRESSION DES INTERDITS Rupture des codes pour Dove Utilisation du nu masculin
  • 36.
    LE TEASING, LEDEVELOPPEMENT D ’UNE INTRIGUE Film TV pour IBM
  • 37.
  • 38.
    LES LEVIERS DEPERSUASION L ’information factuelle baisse des tarifs de la téléphonie La persuasion s ’appuyer sur un plus -produit La sympathie pour la marque la vache qui rit L ’émotion, le désir, le rêve L ’humour La nostalgie La peur
  • 39.
    LES METIERS DELA PUBLICITE L  ’organisation du marché Historique de la publicité Le fonctionnement du marché L ’organisation d ’un groupe de communication L ’organisation d ’une agence L ’organisation d ’une agence média L ’organisation d ’une régie publicitaire Les métiers de la publicité Le cadre législatif
  • 40.
    Un discours publicitairequi change avec l ’époque
  • 41.
    HISTORIQUE DE LAPUBLICITE (1) Tout commence par l ’achat d ’espace 1836 La Presse financée par la publicité 1857 Fusion de la compagnie générale d ’annonces et d ’Havas, agence d ’information 1841 premier courtier d ’espace aux USA 1871 Agences de création (JWT ) 1927 Bleustein-Blanchet crée Publicis
  • 42.
    HISTORIQUE DE LAPUBLICITE (2) Années 60 USP REASON WHY DEMONSTRATION PRODUIT 1968 Autorisation de la publicité à la TV 1973 La chasse au new bizz Séguéla crée son agence RSCG L ’age d ’or de la publicité Les prémices de la crise 1973 création de la centrale d ’achat Carat
  • 43.
    HISTORIQUE DE LAPUBLICITE (3) La crise de 1990 La crise de 2001 1993 Loi Sapin Séguéla « fusionne » avec Eurocom du groupe Havas Fin des agences indépendantes Fusions, regroupement internationalisation Groupes de communication Force des marques 2001 FIN DES START-UP DE L ’INTERNET
  • 44.
    LES METIERS DELA PUBLICITE L ’organisation du marché
  • 45.
    Stratégie decommunication Brief annonceur Annonceur et Agences Définir la copy stratégie Concevoir les messages Pré-test Décision annonceur Production Message Sous-traitant Post test Audit Achat Définir la stratégie média Agence Agence Médias Décider le plan de support Acheter l’espace Envoyer les documents publicitaires aux supports Diffuser la publicité Production Achat d’espace BAT ARPP LE FONCTIONNEMENT DU MARCHE (2)
  • 46.
    ORGANISATION D ’UN GROUPEDE COMMUNICATION GROUPE DE COMMUNICATION Réseau local Promotion des ventes Marketing direct Marketing relationnel CRM Relations publiques Filiale édition Agence Médias Événementiel Agences de publicité LE MARKETING SERVICES
  • 47.
  • 48.
  • 49.
  • 50.
  • 51.
  • 52.
  • 53.
  • 54.
  • 55.
  • 56.
    ORGANISATION D ’UN GROUPEDE COMMUNICATION OMNICOM BBDO DDB BBDP TWA WPP JWT OGILVY MATHER YOUNG & RUBICAM INTERPUBLIC MCCANN ERIKSON LOWE GROUP FCB PUBLICIS CLASSEMENT MONDE 2008
  • 57.
    Les principaux acteursMédia, les agences média WPP en tête du classement Recma achat d'espace 19/12/2008 Recma présente son nouveau classement 2008, qui porte cette fois sur le volume d'activité global (achat d'espace et activités diversifiées tels que marketing interactif, direct, événementiel, etc.). Ce classement porte sur 48 pays. Dans le classement par groupe, le trio de tête est composé de Group M (WPP), Vivaki (Publicis Groupe) et OMG (Omnicom). Aegis Media prend la quatrième place, suivi de Media Brands (Interpublic) puis d'Havas Media (Havas). Dans le classement par réseau, on trouve parmi les cinq premiers OMD (Omnicom) en tête, suivi de Starcom Media Vest SMG (Publicis Groupe), Zenith-Optimedia (Publicis Groupe), Mindshare (WPP) et Carat (Aegis). En marge de ce classement, il est intéressant de noter que la part réservée aux activités diversifiées varie fortement d'un réseau à l'autre. Ainsi, Carat leur consacre 33%, contre seulement 13% pour Starcom.
  • 58.
    LAGARDERE PUBLICITE Elle,Télé 7 Jours, Version Fémina, Paris Match, Air France Magazine … Europe 1, Virgin Radio et RFM les musicales jeunes et adultes, les thématiques avec Autoroute Info, 107.7 FM. hertzien (analogique et TNT) avec Arte, Gulli et Virgin 17, câble/satellite et ADSL avec les thématiques 13ème RUE, Canal J, June, MCM, RTL9 80 sites multithématiques avec des sites puissants tels que : Elle.fr, Infobebes.com, Europe1.fr, MCM.net, Premiere.fr, Tele7.fr, Cdiscount.com… Organisation d’une régie média, le Cross Media
  • 59.
    L ’organisation d ’une régiepublicitaire le cas de la radio
  • 60.
    L ’organisation d ’une régiepublicitaire le cas de la radio Couplages ou packages IP First Radio : RTL, RTL 2, Fun, Sud et MFM Puissance, couverture
  • 61.
  • 62.
    L’organisation d’une agencede publicité Directeur Général Directeur de Création Directeur Commercial TV Procucer Concepteur- rédacteur Directeur artistique Commercial Producteur/trice Directeur Planning stratégique Responsable trafic Planner stratégique Responsable Média Média planner Responsable Fabrication Acheteur d’art…
  • 63.
  • 64.
    LES METIERS AGENCESREGIES ANNONCEURS
  • 65.
  • 66.
    LES METIERS DEL ’AGENCE la cellule commerciale Directeur Commercial ou de clientèle Représente l ’agence auprès de l ’annonceur Anime une équipe de commerciaux Définit la stratégie de communication et la présente au client Analyse et contrôle les résultats clients (ventes-bilans de campagne) Supervise la réalisation des campagnes publicitaires Anime les chefs de groupe et les productrices Contrôle les budgets des annonceurs Participe à des missions de prospection CHEF DE PUBLICITE rédaction de la copy strategy participe à la définition et à la présentation des campagnes coordonne les services externes et internes de l ’agence tient à jour le fact book des clients et l ’analyse de la concurrence
  • 67.
    LES METIERS DEL ’AGENCE LA CELLULE CREATION Concepteur rédacteur Directeur artistique Directeur de création Rédige le texte ou le scénario des campagnes Recommande avec le DA un ou plusieurs thèmes de campagne Rédige l ’ensemble des messages et textes retenus Contrôle l ’exécution sonore d ’une campagne
  • 68.
    LES METIERS DEL ’AGENCE LA CELLULE MEDIA Le média planner détermine les meilleures stratégies média, rédige le plan média recherche le maximum de performance d ’une campagne garant de l ’économie d ’un plan et des bonnes relations avec les supports
  • 69.
    LES METIERS DEL ’AGENCE LA CELLULE ETUDE Le planner stratégique Veille économique et marketing des marchés Analyse stratégique pour enrichir la réflexion de tous les acteurs de l ’agence Interface entre commerciaux et créatifs Mise en avant des éléments essentiels de la marque CLMBBDO ET MARIE
  • 70.
    LES METIERS DEL ’AGENCE La cellule Production (1) La TV Prod analyse la commande du client, établit les devis établit le planning de travail lance les différents appels d ’offre et sélectionne les fournisseurs suit les différentes phases en s ’assurant du respect du cahier des charges et des délais
  • 71.
    LES METIERS DEL ’AGENCE La cellule Production (2) L ’acheteuse d ’art coordonne la réalisation des photos et illustrations publicitaires assiste ou conseille les directeurs artistiques dans le choix des photographes et illustrateurs négocie les honoraires et droits des photographes, mannequins établit les devis internes, contrôle les factures coordonne la préparation matérielle des photos casting, locations de studio et de matériel, stylisme, repérage coordonne les roughs et négocie les honoraires correspondants
  • 72.
    LES METIERS CHEZL’ANNONCEUR Directeur Marketing – Responsable de Publicité- Coordinateur média (dans le cas de groupes importants ) Définition du budget publicitaire avec la direction générale Choix des partenaires : agence, centrale Définition des axes stratégiques de communication Contrôle de l'achat et des performances média Choix des prestataires de bilans de campagne et d'audit média
  • 73.
    LES METIERS ENAGENCES MEDIA Directeur de clientèle ou directeur média Chargé d’études média Chargé de budgets Les centres experts Chargé d’études centres experts
  • 74.
    Les métiers dansune régie Directeur commercial Directeur de clientèle Chef de publicité Responsable études
  • 75.
    LE CADRE LEGISLATIF(1) En 1993, est promulgué la Loi Sapin , qui assainit les pratiques de négociations (scandales des surfacturations) : Statut obligatoire de mandataire Interdiction de se livrer à l'activité de grossiste Législation portant sur la rémunération (15% de l'achat d'espace : remise professionnelle) Pas de rémunération de la part des supports Transparence des conditions générales de vente Contournement Loi Sapin
  • 76.
    LE CADRE LEGISLATIF(2) Lutte contre l ’alcoolisme et le tabagisme (1993) loi Evin : publicité pour les boissons autorisée en presse écrite, radio (certaines tranches horaires, affichage) loi Evin : publicité interdite pour le tabac 76000 euros par infraction constatée Le rôle du BVP/ ARPP Loi Toubon (1995) : protection de la langue française Publicité mensongère (1973) 50% des dépenses constituant le délit Publicité comparative (autorisée depuis 1992)
  • 77.
  • 78.
  • 79.