PRISE EN CHARGE
D’ UNE PERSONNE DIABETIQUE DE TYPE 2 :
« PAS DE RECETTE MIRACLE »
hitachehakim@gtmail.com
FMC AMPT, Programme OASIS II
Diabète.
22 Février 2013
Hakim HITACHE
MEDECINE INTERNE - CONSTANTINE
02:16:55 AM
Conflit d’intérêt :
Mon conflit d’intérêt majeur sur le sujet
de cette conférence réside dans ma
conviction que les diabétiques en
Algérie doivent être pris en charge de la
manière la plus optimale et la plus
moderne qui soit possible.
H. HITACHE.
ETAT DES LIEUX
En Algérie bien sûr !
Recours aux soins en Algérie:
Consultations selon la cause:
Hospitalisations selon la cause:
Les pathologies chroniques:
Prévalence DT2 (35-70 ans):
Faut-il s’inquiéter?
Sûrement !
Météo
2030
Espérance de vie en Algérie:
20 ans en ½ siècle
seulement
DIABETE
TYPE 2
RR DE DECES X 2
RR DE MCV X 2 à 4
NEUROPATHIE :60-70%PRINCIPALE CAUSE
IRC
PRINCIPALE CAUSE
CECITE
PRINCIPALE CAUSE
AMPUTATION NON TRAUMA
CDC National diabetes fact sheet United States
Sixième cause de décès :
B Sobel et al., Circ 107:636 (CDC, PMD)
-50
-40
-30
-20
-10
0
10
20
30
40
50
19801981
1982
19831984
1985
1986
1987
1988
1989
1990
1991
1992
1993
1994
1995
1996
1997
DIABETEDIABETE
CANCER
Mortalité toutes causes
Mortalité CVMortalité CV
ANNEES
EvolutionÉvolution des cause de décès :
Comment on va c’occuper de
notre malade ?
Très bonne question !
Chez les ZOULOUS !!!
 Une approche plus centrée sur les
caractéristiques individuelles des
diabétiques.
 Les objectifs glycémiques stricts sont
remplacés par des cibles individualisées
Pas de nouvelles recommandations
pour le diabète, seulement une
feuille de route.
C’est-à-dire :
Système « D »
Donc débrouillez-vous!
Missions du généraliste :
D Dépister et donc diagnostiquer.
T Traiter.
II Orienter vers des spécialités.
Pourquoi dépister ?
50% des diabétiques sont
méconnus!
Age > 40 ans
Patient ayant au moins un des critères suivants :
1. Proche parent diabétique de type 2
2. Périmètre abdominal / BMI
3. HTA
4. Dyslipidémie
5. Hyperglycémie transitoire
6. Macrosomie
7. Tabagisme
8. ATCD d’événements vasculaires majeurs /
parents du 1er degré.
Qui dépister :
 Glycémie à jeun ≥ 1,26 g/l vérifiée à
2 reprises à 6 semaines d’intervalle.
 Entre 1,00 et 1,25 g/l: hyperglycémie
modérée à jeun.
OMS.
Poser le diagnostic :
 Seuil dg > = 6,5%
 Valeurs entre 6 et 6,5% :
sujets à risque de
développer le diabète.
Autre moyen Dg: HBA1c
Maintenant on traite.
C’est moins facile!
Éduquer et informer
le Malade
Être adaptée à
chaque Malade
Normaliser
glycémie, l’HbA1c
et FDR CV
Traiter selon
recommandation
s
Nous devons:
Etre précoce
et globale
80%. des recommandations
concernant la prise en charge du
diabète sont
de grade « c »
Recommandation de grade « C » :
 Études cas-témoin
 Études comparatives comportant des
biais importants ***
 Études rétrospectives
 Séries de cas
 Études épidémiologiques descriptives
Niveau de preuve scientifique des études III ou IV
1. Seules la metformin, les sulfonylurées
(Gliclazide,Glimepiride) et l’insuline ont démontré leur
efficacité dans la prévention des complications
microvasculaires (étude UKPDS).
2. Seule la metformin a démontré une efficacité dans la
prévention des complications macrovasculaires (y. c.
mortalité) (étude UKPDS).
3. Les inhibiteurs de l’alpha-glucosidase, les glitazones, les
gliptines et les analogues du GLP-1 n’ont jusqu’à
présent pas fait la preuve de leur efficacité sur les
complications micro- et macrovasculaires.
ALERTE
Prise en charge globale:
1. HTA:.. MHD Objectif TA
2. Tabagisme: ………………………………………..Sevrage définitif.
3. Hypercholestérolémies:……….Régime + Hypolip. / Objectif LDL
4. Diabète: ……………… MHD. Activité physique. Objectif HBA1c
5. Obésité abdominale:………………….MHD. Activité physique.
6. Sédentarité:……………………………………Activité physique.
7. Stress.
8. Alimentation.
9. Alcool.
Évaluation du risque
CVx
4 Niveaux de risque CV:
•15 % Faiblement majoré
•15 – 20 % Modérément
•20 – 30 % Fortement
•Sup. 30 % Très Fortement
Autres
FdR, AOC
ou
maladies
Normale
PAS 120-129
ou PAD 80-85
Normale haute
PAS 130-139
ou PAD 85-89
HTA grade I
PAS 140-159
ou PAD 90-99
HTA grade II
PAS 160-179
ou PAD 100-109
HTA grade
III
PAS > 180
ou PAD > 110
Pas
d`autre
FdR
Risque
standard
Risque
standard
Risque
peu majoré
Risque
modérément
majoré
Risque
fortement
majorée
1-2 FdR
Risque
peu
majoré
Risque
peu majoré
Risque
modérément
majoré
Risque
modérément
majoré
Risque très
fortement
majoré
3 FdR ou
plus,
AOC, SM
ou diabète
risque
modérémen
t majoré
Risque
fortement
majoré
Risque
fortement
majoré
Risque
fortement
majoré
Risque très
fortement
majoré
Maladie
CV établie
Risque très
fortement
majoré
Risque très
fortement
majoré
Risque très
fortement
majoré
Risque très
fortement
majoré
Risque très
fortement
majoré
Stratification du risque cardiovasculaire
Haut risque CV:
1. Coronarien, AVC, AOMI
2. HTA et Diabète
3. DT2 + Atteinte rénale ou 2 FDR
4. Autres si RR sup. 20%
AFSSAPS
Évaluation du risque Rénale
Concept récent
(Intérêt de la microalbuminurie)
Principes du traitement
médicamenteux
UN
DEUX
TROIS
01
Vous l’avez déjà donné:
Il s’agit de la Metformine!
02
Vous pouvez donner:
Il s’agit des sulfamides !
03
Vous allez donner:
Il s’agit de l’insuline!
7
6
9
8
10
CONSENSUS ADA-EASD 2006:
HbA1c%
DUREE DU DIABETE
ADO
monothérapie
Diététique+
exercise
ADO
combinaison
ADO
up-titration
ADO +
multiinjection
s
insuline
ADO+
basal insuline
Déjà en 2006 on savait qu’il fallait être
PLUS PRECOCE ET PLUS AGGRESSIF
Algorithmes ADA - EASD
pour la prise en charge du DT2
a
Sulfonylureas other than glibenclamide (glyburide) or chlorpropamide.
b
Insufficient clinical use to be confident regarding safety.
Lifestyle and metformin
+ intensive insulin
Lifestyle and metformin
+ basal insulin
Lifestyle and metformin
+ sulphonylureaa
At diagnosis:
Lifestyle
+
metformin
Step 1 Step 2 Step 3
Lifestyle and metformin
+ pioglitazone
Lifestyle and metformin
+ GLP-1 agonistb
Lifestyle and metformin
+ pioglitazone
+ sulphonylureaa
Lifestyle and metformin
+ basal insulin
Tier 2: Less well validated studies
Tier 1: Well validated core therapies
Algorithmes
pour la prise en charge du DT2
a
Sulfonylureas other than glibenclamide (glyburide) or chlorpropamide.
b
Insufficient clinical use to be confident regarding safety.
Lifestyle and metformin
+ intensive insulin
Lifestyle and metformin
+ basal insulin
Lifestyle and metformin
+ sulphonylureaa
At diagnosis:
Lifestyle
+
metformin
Step 1 Step 2 Step4
Lifestyle and metformin
+ GLP-1 agonistb
Lifestyle and metformin
+ basal insulin
Tier 2: Less well validated studies
Tier 1: Well validated core therapies
Step 3
Prémix
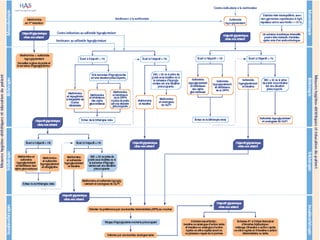
ALGORITHME
DE PEC DU DT2
HAS 2013
La diabétologie s’est arrêté en :
1957
1920
1930
1940
1950
1960
1970
1980
2010
Insuline
1922
NPH
Lente
Pompe
Sulfamides
Metformine
1957
Acarbose
Glinide
Glitazone
1990
2000
Humaine
Gliptine
analogues
Les mesures
hygiéno-diététiques
Premier obstacle :
Le Déni !
Les moyens médicamenteux:
Deuxième obstacle :
Les effets secondaires !
61%
48%
15%
4%
15%
12%
0% 10% 20% 30% 40% 50% 60% 70%
Metformine
SU
TZD
Autres ADO
MHD
Insuline
Harris SB Diabetes Research and Clin. Pract ;vol 70::90-
Utilisation des ADO : ETUDE DICE
Réduction prévue de l'HbA1c !!!
Intervention Réduction prévue de l'HbA1c
Insuline ***** Aucune limite supérieure
Metformine *** 1,5 %
Sulfonylurées *** 1,5 %
Glinides 1 à 1,5 %a
TZD 0,5 à 1,4 %
Inhibiteurs de l'α-glucosidase 0,5 à 0,8 %
Agoniste du GLP-1 0,5 à 1,0 %
Inhibiteurs de la DPP-IV ~ 0,8 %
Adapté de : Nathan DM et al. Diabetes Care 2006;29(8):1963-72.
Commercialisée en Europe depuis 1957
LA METFORMINE
Galéga Officinalis
12 juillet 2010
Publié le 1er juillet 2010 dans The Journal of
Clinical Investigation, une équipe de chercheurs
français vient d’identifier le mécanisme non
élucidé d’inhibition de la production hépatique
de glucose par la metformine.
LES SULFAMIDES H.
1≥ 24H30 – 120mg30mg
Diamicron
30mg lm
Gliclazide
30MR
1≥ 24H5 – 8H1 à 6mg1 à 4mgAmarel,Glimépiride
1≥ 24H3 – 7H5 à 20mg5 et 10mgOzidiaGlipizide LP
Nombre de
prises/j
Durée
d’action
Demi-
vie
Posologie
usuelle
Dosage
Nom
commercial
DCI
Sulfamides de troisième génération (LP)
LES GLINIDES.
Les glinides
Les inhibiteurs des α-glucosidases.
Glucides complexes
(amidon, saccharose)
AlphaG
Monosaccharides
( glucose,fructose)
IAG
Retarder absorption glucides alimentaires
Les inhibiteurs des α-glucosidases
LES GLITAZONES.
Mécanisme d’action
• Les glitazones activent les PPARgamma
(Peroxisomes Proliferator Activeted Receptors
qui contrôlent la différenciation des adipocytes)
au niveau des cellules adipeuses et
musculaires
• PPAR activé  transcription gènes insulino-
sensibles
23 September 2010 EMA/585784/2010 Press Office
Suspension de l’AMM des médicaments
antidiabétiques contenant de la rosiglitazone
(Avandia®, Avandamet® et Avaglim®)
LES INCRETINES
Rôle des Incrétines dans le contrôle de la glycémie
ANALOGUES DU GLP-1
• Exénatide (BYETTA)
• Liraglutide
INHIBITEURS DE LA DDP-4
Sitagliptine « JANUVIA »
Nouveautés sur les Incrétine
1. Agoniste GPR40, stimule à la fois GLP1 et l’insuline avec une
réduction significative de A1c
2. Le Semaglutide est un nouvel analogue du GLP1. injection
hebdomadaire
3. Le TRT par l’inhibiteur de la DPP4 “linagliptine” diminue la
protéinurie chez les DT2.
LES INSULINES :
L’insuline Degludec (IDeg)
est un nouvel analogue
d’insuline à action ultra-lente
caractérisé par l’ajout d’un
acide gras sur la chaîne B
de l’insuline.
Insuline et Cancer
Etude ISICA:
International Study of Insulin & Cancer
Pas de sur-risque quelle que soit l'insuline utilisée, la durée
d'exposition et la dose.
Autre ADO
Dapagliflozine
Réabsorption du glucose : cible thérapeutique visée, avec
un inhibiteur du SGLT2 – donc du transporteur de
glucose.
Mais il ne suffit plus de montrer l’efficacité
hypoglycémiante, il faut en prouver le bénéfice sur le plan
du risque cardiovasculaire.
Publié le 03/07/2010
Transplantation D’îlots
 Les greffes de cellules pancréatiques sont
proposées un nombre limité de malades, pénurie
de donneurs d'organes.
 Disposer des cellules souches que l'on pourrait
transformer en cellules productrices d'insuline
ouvrirait la voie à la mise en place d'un
programme de transplantation à grande échelle.
QUELS
OBJECTIFS ?
GAJ
Le niveau basal
du glucose
GPP
Le pic
glycémique
HbA1c
La moyenne du niveau de glucose (03 mois)
Cibles « raisonnables »
OBJECTIFS
GLYCEMIQUES
HAS janvier 2013
62% 8% 14%
7%
9%
13%
55%
29%
36%
58%
0% 20% 40% 60% 80% 100%
Type 2 sans
insuline
Type 2 insuliné
Type 1
Jamais 1/sem. 2-6/sem. 1-2/jour ≥3/jour
Résultats de l’étude Entred,
AUTOCONTROLE
LA REALITE !
29,2% 30,1%
17,9%
15,6%
29,5% 28%
25,5%
0
5
10
15
20
25
30
35
%
E
spagne
France
U
K
N
orvège
FinlandeA
llem
agne
Tous
EQUILIBRE GLYCEMIQUE EN EUROPE ( HbA1c<6,5%)
Dr Hitache DT2 PRISE EN CHARGE GLOBALE
Dr Hitache DT2 PRISE EN CHARGE GLOBALE
Dr Hitache DT2 PRISE EN CHARGE GLOBALE
Dr Hitache DT2 PRISE EN CHARGE GLOBALE

Dr Hitache DT2 PRISE EN CHARGE GLOBALE

  • 1.
    PRISE EN CHARGE D’UNE PERSONNE DIABETIQUE DE TYPE 2 : « PAS DE RECETTE MIRACLE » hitachehakim@gtmail.com FMC AMPT, Programme OASIS II Diabète. 22 Février 2013 Hakim HITACHE MEDECINE INTERNE - CONSTANTINE
  • 3.
  • 4.
    Conflit d’intérêt : Monconflit d’intérêt majeur sur le sujet de cette conférence réside dans ma conviction que les diabétiques en Algérie doivent être pris en charge de la manière la plus optimale et la plus moderne qui soit possible. H. HITACHE.
  • 7.
    ETAT DES LIEUX EnAlgérie bien sûr !
  • 9.
    Recours aux soinsen Algérie:
  • 10.
  • 11.
  • 12.
  • 13.
  • 14.
  • 15.
  • 16.
    Espérance de vieen Algérie: 20 ans en ½ siècle seulement
  • 17.
    DIABETE TYPE 2 RR DEDECES X 2 RR DE MCV X 2 à 4 NEUROPATHIE :60-70%PRINCIPALE CAUSE IRC PRINCIPALE CAUSE CECITE PRINCIPALE CAUSE AMPUTATION NON TRAUMA CDC National diabetes fact sheet United States Sixième cause de décès :
  • 18.
    B Sobel etal., Circ 107:636 (CDC, PMD) -50 -40 -30 -20 -10 0 10 20 30 40 50 19801981 1982 19831984 1985 1986 1987 1988 1989 1990 1991 1992 1993 1994 1995 1996 1997 DIABETEDIABETE CANCER Mortalité toutes causes Mortalité CVMortalité CV ANNEES EvolutionÉvolution des cause de décès :
  • 20.
    Comment on vac’occuper de notre malade ? Très bonne question !
  • 23.
  • 25.
     Une approcheplus centrée sur les caractéristiques individuelles des diabétiques.  Les objectifs glycémiques stricts sont remplacés par des cibles individualisées Pas de nouvelles recommandations pour le diabète, seulement une feuille de route.
  • 26.
  • 27.
    Missions du généraliste: D Dépister et donc diagnostiquer. T Traiter. II Orienter vers des spécialités.
  • 28.
    Pourquoi dépister ? 50%des diabétiques sont méconnus!
  • 29.
    Age > 40ans Patient ayant au moins un des critères suivants : 1. Proche parent diabétique de type 2 2. Périmètre abdominal / BMI 3. HTA 4. Dyslipidémie 5. Hyperglycémie transitoire 6. Macrosomie 7. Tabagisme 8. ATCD d’événements vasculaires majeurs / parents du 1er degré. Qui dépister :
  • 30.
     Glycémie àjeun ≥ 1,26 g/l vérifiée à 2 reprises à 6 semaines d’intervalle.  Entre 1,00 et 1,25 g/l: hyperglycémie modérée à jeun. OMS. Poser le diagnostic :
  • 31.
     Seuil dg> = 6,5%  Valeurs entre 6 et 6,5% : sujets à risque de développer le diabète. Autre moyen Dg: HBA1c
  • 32.
  • 33.
    Éduquer et informer leMalade Être adaptée à chaque Malade Normaliser glycémie, l’HbA1c et FDR CV Traiter selon recommandation s Nous devons: Etre précoce et globale
  • 34.
    80%. des recommandations concernantla prise en charge du diabète sont de grade « c »
  • 35.
    Recommandation de grade« C » :  Études cas-témoin  Études comparatives comportant des biais importants ***  Études rétrospectives  Séries de cas  Études épidémiologiques descriptives Niveau de preuve scientifique des études III ou IV
  • 36.
    1. Seules lametformin, les sulfonylurées (Gliclazide,Glimepiride) et l’insuline ont démontré leur efficacité dans la prévention des complications microvasculaires (étude UKPDS). 2. Seule la metformin a démontré une efficacité dans la prévention des complications macrovasculaires (y. c. mortalité) (étude UKPDS). 3. Les inhibiteurs de l’alpha-glucosidase, les glitazones, les gliptines et les analogues du GLP-1 n’ont jusqu’à présent pas fait la preuve de leur efficacité sur les complications micro- et macrovasculaires. ALERTE
  • 37.
    Prise en chargeglobale: 1. HTA:.. MHD Objectif TA 2. Tabagisme: ………………………………………..Sevrage définitif. 3. Hypercholestérolémies:……….Régime + Hypolip. / Objectif LDL 4. Diabète: ……………… MHD. Activité physique. Objectif HBA1c 5. Obésité abdominale:………………….MHD. Activité physique. 6. Sédentarité:……………………………………Activité physique. 7. Stress. 8. Alimentation. 9. Alcool.
  • 38.
  • 39.
    4 Niveaux derisque CV: •15 % Faiblement majoré •15 – 20 % Modérément •20 – 30 % Fortement •Sup. 30 % Très Fortement
  • 40.
    Autres FdR, AOC ou maladies Normale PAS 120-129 ouPAD 80-85 Normale haute PAS 130-139 ou PAD 85-89 HTA grade I PAS 140-159 ou PAD 90-99 HTA grade II PAS 160-179 ou PAD 100-109 HTA grade III PAS > 180 ou PAD > 110 Pas d`autre FdR Risque standard Risque standard Risque peu majoré Risque modérément majoré Risque fortement majorée 1-2 FdR Risque peu majoré Risque peu majoré Risque modérément majoré Risque modérément majoré Risque très fortement majoré 3 FdR ou plus, AOC, SM ou diabète risque modérémen t majoré Risque fortement majoré Risque fortement majoré Risque fortement majoré Risque très fortement majoré Maladie CV établie Risque très fortement majoré Risque très fortement majoré Risque très fortement majoré Risque très fortement majoré Risque très fortement majoré Stratification du risque cardiovasculaire
  • 42.
    Haut risque CV: 1.Coronarien, AVC, AOMI 2. HTA et Diabète 3. DT2 + Atteinte rénale ou 2 FDR 4. Autres si RR sup. 20% AFSSAPS
  • 43.
    Évaluation du risqueRénale Concept récent (Intérêt de la microalbuminurie)
  • 44.
  • 45.
    01 Vous l’avez déjàdonné: Il s’agit de la Metformine!
  • 46.
    02 Vous pouvez donner: Ils’agit des sulfamides !
  • 47.
    03 Vous allez donner: Ils’agit de l’insuline!
  • 48.
    7 6 9 8 10 CONSENSUS ADA-EASD 2006: HbA1c% DUREE DU DIABETE ADO monothérapie Diététique+ exercise ADO combinaison ADO up-titration ADO+ multiinjection s insuline ADO+ basal insuline Déjà en 2006 on savait qu’il fallait être PLUS PRECOCE ET PLUS AGGRESSIF
  • 49.
    Algorithmes ADA -EASD pour la prise en charge du DT2 a Sulfonylureas other than glibenclamide (glyburide) or chlorpropamide. b Insufficient clinical use to be confident regarding safety. Lifestyle and metformin + intensive insulin Lifestyle and metformin + basal insulin Lifestyle and metformin + sulphonylureaa At diagnosis: Lifestyle + metformin Step 1 Step 2 Step 3 Lifestyle and metformin + pioglitazone Lifestyle and metformin + GLP-1 agonistb Lifestyle and metformin + pioglitazone + sulphonylureaa Lifestyle and metformin + basal insulin Tier 2: Less well validated studies Tier 1: Well validated core therapies
  • 50.
    Algorithmes pour la priseen charge du DT2 a Sulfonylureas other than glibenclamide (glyburide) or chlorpropamide. b Insufficient clinical use to be confident regarding safety. Lifestyle and metformin + intensive insulin Lifestyle and metformin + basal insulin Lifestyle and metformin + sulphonylureaa At diagnosis: Lifestyle + metformin Step 1 Step 2 Step4 Lifestyle and metformin + GLP-1 agonistb Lifestyle and metformin + basal insulin Tier 2: Less well validated studies Tier 1: Well validated core therapies Step 3 Prémix
  • 51.
  • 53.
    La diabétologie s’estarrêté en : 1957
  • 54.
  • 55.
  • 56.
    Les moyens médicamenteux: Deuxièmeobstacle : Les effets secondaires !
  • 58.
    61% 48% 15% 4% 15% 12% 0% 10% 20%30% 40% 50% 60% 70% Metformine SU TZD Autres ADO MHD Insuline Harris SB Diabetes Research and Clin. Pract ;vol 70::90- Utilisation des ADO : ETUDE DICE
  • 59.
    Réduction prévue del'HbA1c !!! Intervention Réduction prévue de l'HbA1c Insuline ***** Aucune limite supérieure Metformine *** 1,5 % Sulfonylurées *** 1,5 % Glinides 1 à 1,5 %a TZD 0,5 à 1,4 % Inhibiteurs de l'α-glucosidase 0,5 à 0,8 % Agoniste du GLP-1 0,5 à 1,0 % Inhibiteurs de la DPP-IV ~ 0,8 % Adapté de : Nathan DM et al. Diabetes Care 2006;29(8):1963-72.
  • 60.
    Commercialisée en Europedepuis 1957 LA METFORMINE
  • 61.
  • 62.
  • 63.
    Publié le 1erjuillet 2010 dans The Journal of Clinical Investigation, une équipe de chercheurs français vient d’identifier le mécanisme non élucidé d’inhibition de la production hépatique de glucose par la metformine.
  • 66.
  • 67.
    1≥ 24H30 –120mg30mg Diamicron 30mg lm Gliclazide 30MR 1≥ 24H5 – 8H1 à 6mg1 à 4mgAmarel,Glimépiride 1≥ 24H3 – 7H5 à 20mg5 et 10mgOzidiaGlipizide LP Nombre de prises/j Durée d’action Demi- vie Posologie usuelle Dosage Nom commercial DCI Sulfamides de troisième génération (LP)
  • 68.
  • 69.
  • 70.
    Les inhibiteurs desα-glucosidases.
  • 71.
    Glucides complexes (amidon, saccharose) AlphaG Monosaccharides (glucose,fructose) IAG Retarder absorption glucides alimentaires Les inhibiteurs des α-glucosidases
  • 72.
  • 73.
    Mécanisme d’action • Lesglitazones activent les PPARgamma (Peroxisomes Proliferator Activeted Receptors qui contrôlent la différenciation des adipocytes) au niveau des cellules adipeuses et musculaires • PPAR activé  transcription gènes insulino- sensibles
  • 74.
    23 September 2010EMA/585784/2010 Press Office Suspension de l’AMM des médicaments antidiabétiques contenant de la rosiglitazone (Avandia®, Avandamet® et Avaglim®)
  • 75.
  • 76.
    Rôle des Incrétinesdans le contrôle de la glycémie
  • 78.
    ANALOGUES DU GLP-1 •Exénatide (BYETTA) • Liraglutide
  • 79.
    INHIBITEURS DE LADDP-4 Sitagliptine « JANUVIA »
  • 80.
    Nouveautés sur lesIncrétine 1. Agoniste GPR40, stimule à la fois GLP1 et l’insuline avec une réduction significative de A1c 2. Le Semaglutide est un nouvel analogue du GLP1. injection hebdomadaire 3. Le TRT par l’inhibiteur de la DPP4 “linagliptine” diminue la protéinurie chez les DT2.
  • 81.
    LES INSULINES : L’insulineDegludec (IDeg) est un nouvel analogue d’insuline à action ultra-lente caractérisé par l’ajout d’un acide gras sur la chaîne B de l’insuline.
  • 82.
    Insuline et Cancer EtudeISICA: International Study of Insulin & Cancer Pas de sur-risque quelle que soit l'insuline utilisée, la durée d'exposition et la dose.
  • 83.
    Autre ADO Dapagliflozine Réabsorption duglucose : cible thérapeutique visée, avec un inhibiteur du SGLT2 – donc du transporteur de glucose. Mais il ne suffit plus de montrer l’efficacité hypoglycémiante, il faut en prouver le bénéfice sur le plan du risque cardiovasculaire. Publié le 03/07/2010
  • 84.
    Transplantation D’îlots  Lesgreffes de cellules pancréatiques sont proposées un nombre limité de malades, pénurie de donneurs d'organes.  Disposer des cellules souches que l'on pourrait transformer en cellules productrices d'insuline ouvrirait la voie à la mise en place d'un programme de transplantation à grande échelle.
  • 85.
  • 86.
    GAJ Le niveau basal duglucose GPP Le pic glycémique HbA1c La moyenne du niveau de glucose (03 mois)
  • 88.
  • 89.
  • 91.
    62% 8% 14% 7% 9% 13% 55% 29% 36% 58% 0%20% 40% 60% 80% 100% Type 2 sans insuline Type 2 insuliné Type 1 Jamais 1/sem. 2-6/sem. 1-2/jour ≥3/jour Résultats de l’étude Entred, AUTOCONTROLE
  • 93.
  • 94.

Notes de l'éditeur

  • #2 Nous entrons donc dans le vif du sujet: nous allons essayer de faire le point sur la prise en charge non pas du DT mais d’un patient diabétique de type 2, vous aurez compris la nuance. Ce sujet m’a particulièrement inspiré, d’autant plus que je garde en mémoire une conférence d’un professeur donnée sur ce même thème à l’auberge fleurie, je vous dirais a la fin de qui il s’agit. Mais mais avant de commencer, je voudrais me faire aider par 2 ou 3 confrères qui intéressent u diabète…. Vos noms.
  • #16 La météo annonce un sale temps pour le diabète, en particulier des explosions en Afrique et au moyen orient.
  • #17 Cette plaque montre la transition démographique qui avec la transition épidémiologique explique l’explosion du diabète. En algérie, l’espérance de vie s’est allongée. En fait, on est passé de 50ans vers les années 70 à plus de 70 ans en 2008
  • #18 C’est peu être la 6 eme case de décès mais une des premières causes de cécité et de dialyse
  • #19 La médecine fait certainement beaucoup de progrès, elle est très bonne en cardiologie grâce aussi au Dr Naamoune, mais très mauvaise en diabétologie!
  • #24 No comment !
  • #30 Encore faut-il avoir l’occasion de faire une glycémie, la maladie étant absolument silencieuse pendant plusieurs années La moitié des diabétiques sont méconnus d’ou l’importance d’un dépistage efficace. Sujet ayant un BMI (Poids en kg/ Taille en m²) &amp;gt; 25 Kg/m² Sujet ayant un périmètre abdominal supérieur à 100 cm chez le hommes et supérieur à 90 cm chez les femmes. Ce seuil a été abaissé à 80 cm chez les femmes et 94 cm chez les hommes après la publication de la nouvelle définition IDF 2005. Sujet présentant une dyslipidémie (CT &amp;gt; 2,40 g/l; TG &amp;gt; 1,5 g/l; HDL &amp;lt; 0,50 g/l)
  • #31 C’était 1.40, c’est devenu 126 ? C’était 1.10 c’est devenu 1.00 ? Critères de diagnostic du diabète sucré selon l’OMS 1999 (2) Glycémie à jeun ≥ 1,26 g/l vérifiée à 2 reprises à 6 semaines d’intervalle. Le jeûne est défini par la non prise de calories pendant au moins 8 heures. Si glycémie à jeun est comprise entre 1,10 et 1,25 g/l, on parlera alors d’hyperglycémie modérée à jeun (IFG1). [première définition (1997)] Si glycémie à jeun est comprise entre 1,00 et 1,25 g/l, on parlera alors d’hyperglycémie modérée à jeun (IFG2). [nouvelle définition (2003)] seuil d’apparition de la micro angiopathie diabétique (rétinopathie ou Glycémie aléatoire ≥2,00g/l(11,1mmol/L) et signes cliniques hyperglycémie HGPO presque abandonnée
  • #32 Du nouveau quand même ! Mais pas pour nous tant que la technique de dosage n’est pas standardisée.
  • #38 Il faut tout cela !
  • #40 Petit rappel: risque RA nle autour de 8 %, …intervention entre 15 et 20, haut risque sup 20
  • #41 Plusieurs échelles existes : échelle SCORE par exemple
  • #42 Facile avec algorithme de Framingham par ex.
  • #43 Plus pratique: pour le cas que l’on nous propose. Mais comment calculer le RR
  • #50 Pour ceux qui ne sont pas convaincus:
  • #51 Pour ceux qui ne sont pas convaincus:
  • #55 Et depuis cette grande découverte on toujours essayer de remplacer l’insuline On a eu les sulfamide dans les années 40 Les biguanides dans les années 50 Puis rien jusqu’au années 80 90 ou on a eu l’acarbose,les glinides et les glitazone Et enfin les incrétinomimétique Un constat déplorable doit être fait c’est que malgré toutes ces découverte l’ équilibre du diabète reste un véritable défit.
  • #61 Et elle est toujours utilisée en phytothérapie dans certaines régions Commercialisée en Europe depuis 1957 elle n’arrivée au USA qu’en 1992 car les Américains avait leur Bigaunide depuis le moyen âge pour son action sur symptômes du diabète .
  • #62 Certainement pas une molécule du passé C’est sûrement une molécule du présent Peut être une molécule du futur. puis on décrit beaucoup d’effets pléiotropes (anti cancer…. )de la Metformine. Extraite de la Galega Officinalis cette plante qui Pousse au niveau du pourtour méditerranéen et de l’Afrique du nord est connue depuis le moyen âge pour son action sur symptômes du diabète .
  • #66 Pas plus de complications périnatales qu’un traitement par insuline Mais L’effet à long terme de la Metformine sur l’enfant n’est pas évalué.
  • #67 L’histoire des sulfamides est elle aussi très intéressante elle a commencé a Montpelier par une observation clinique tout a fait particulière chez des patient traité pour fièvre typhoïde par des sulfamides antibiotiques et qui faisaient des comas non expliqués 5printemps 1942.) le Dr Marcel jambon a pu relier ces comas a des hypoglycémies. Il s’est associé a une autres physiologiste Augusto Loubatiere qui travaillait dans le service physiologie et de pharmacologie pour démontrer a la Claude Bernard que ces hypoglycémie était due a une hypersécrétion d’insuline (Doctorat 1946) CES MOLECULE N’AVAIENT PAS D’EFFET HYPOGLYCEMIANT CHEZ LES ANIMAUX PANCREATECTOMISES
  • #75 Les études ultérieurs ont montrée que les c’est la Roziglitazone qui était responsable de la plupart des effets délétères, ce qui lui a valu le retrait de l’AMM d’abord en Europe et de grande restrictions sur la prescription aux USA.
  • #77 Un peu de physiologie :Après ingestion d’un repas les cellules endocrines du grêle secrètent deux hormones digestives Le GIP : Glucose-dependent-Insulinotropic-Polypeptide (Duodénum) ou ex Peptide inhibiteur gastrique Le GLP-1 : Glucagon-like-peptide 1 (Jejunum et iléon)
  • #78 L’un des 1ers a être étudié est l’exenatide analogue synthétique a été copier sur une hormone (exantin) présente dans la salive du monstre di GILA un grand lézard vivant en Amérique du Nord IL présente 50% de similitude avec le GLP1
  • #81 GPR40 agonist, at doses ranging from 6.25 to 200 mg a day, met its primary endpoint of statistically significantly lowering HbA1c (blood glucose) levels over a 12-week period versus placebo. This was achieved without significant increase in the incidence of hypoglycemia (low blood sugar) compared to placebo. Discovered by Takeda, through orphan G-protein-coupled receptors (GPCRs) research, TAK-875 is the first GPR40 agonist to reach late stage (Phase 3) clinical development, and completed studies have demonstrated glucose-lowering effects in patients with type 2 diabetes by stimulating glucose-dependent insulin secretion. “As glucose control in many patients with type 2 diabetes continues to remain suboptimal, it is important to work to identify new mechanisms of action in an effort to improve treatment options,” said Thomas Strack, M.D., development therapeutic area head, metabolic, Takeda. “Because of its observed ability to potently stimulate insulin secretion and improve glycemic control with less or no hypoglycemia, these data further support TAK-875 as a potential therapy for the treatment of type 2 diabetes in the future.” Agonists of GPR40, one of the GPCRs expressed in pancreatic islet cells, have a mechanism of stimulating insulin in a glucose-dependent manner, which is different from other diabetes drug classes, e.g., sulfonylureas. “This study, published in The Lancet, demonstrated that activation of the GPR40 receptor may be beneficial in the treatment of type 2 diabetes, without significantly increasing the risk of hypoglycemia, compared to the other drug studied,” added Strack. “Takeda remains committed to developing new medications and working to improve therapeutic care. These clinical data validate the opportunity to further evaluate this different compound for the treatment of type 2 diabetes.”
  • #83 Berlin, Allemagne -La session « Diabète et Cancer » du congrès annuel de l&amp;apos;EASD a été l&amp;apos;occasion pour le Pr Lucien Abenhaim (Paris, France) de présenter, en avant-première, les résultats de l&amp;apos;étude cas-témoins International Study of Insulin &amp; Cancer (ISICA) dont il est l&amp;apos;un des auteurs : il en ressort une absence d&amp;apos;association entre l&amp;apos;insulinothérapie et la survenue du cancer du sein, notamment avec la glargine [1]. « Nous avons étudié l&amp;apos;utilisation des différentes insulines, en fonction ou non de la durée de l&amp;apos;exposition et des doses administrées et nous ne voyons pas d&amp;apos;augmentation du risque de cancer du sein », a commenté pur Medscape.fr la directrice de l&amp;apos;étude Lamiae Grimaldi-Bensouda, (pharmacienne, Vice-présidente scientifique de LA-SER Research, Pr associé au CNAL/Pasteur). L&amp;apos;étude a été lancée après que 3 registres, publiés le 26 juin 2009 dans la revue Diabetologia, aient montré un risque plus élevé de cancer et notamment de cancer du sein avec l&amp;apos;analogue de l&amp;apos;insuline glargine (Lantus®, Sanofi-Aventis) [2, 3, 4]. Le rationnel physiopathologique étant que l&amp;apos;insuline stimule les facteurs de croissance (IGF1…) et qu&amp;apos;elle pourrait donc initier ou stimuler la croissance tumorale. ISICA a inclus 775 patients diabétiques atteints d&amp;apos;un cancer du sein et 3050 témoins diabétiques indemnes de cancer. Les cas et les témoins ont été appariés pour l&amp;apos;âge, la date du recrutement, le pays ou la région d&amp;apos;origine, le type de diabète et le type de prise en charge. Leurs caractéristiques en termes de sévérité du diabète, de poids et de complications cardiovasculaires étaient similaires. Les insulines étudiées étaient la glargine, l&amp;apos;aspart et la lispro (les analogues) et l&amp;apos;insuline humaine. L&amp;apos;exposition à ces différentes insulines a été évaluée sur les 8 années précédant le diagnostic de cancer et elle a été contrôlée pour toute utilisation d&amp;apos;insuline même avant cela. Environ 9% des patients de chaque groupe recevaient de l&amp;apos;insuline depuis plus de 8 ans. La durée moyenne d&amp;apos;exposition à la glargine était de 3,2 ans. Bien que cela n&amp;apos;ait pas été un objectif de l&amp;apos;étude, les chercheurs ont observé que la présence d&amp;apos;un diabète depuis plus de 10 ans était significativement associé au une augmentation du risque de cancer du sein (RR=1,31). Pas de sur-risque quelle que soit l&amp;apos;insuline utilisée, la durée d&amp;apos;exposition et la dose « Nous n&amp;apos;avons pas vu d&amp;apos;association entre aucune des insulines individuelles et le cancer du sein », a indiqué le Pr Abenhaim. L&amp;apos;utilisation des différents types d&amp;apos;insuline était similaire dans les deux groupes. ISICA : Risque relatif du cancer du sein en fonction du type d&amp;apos;insuline et de la durée d&amp;apos;exposition Insuline(&amp;lt;8 années avant le diagnostic de cancer)Risque relatif de cancer du seinGlargine1,04Lispro1,23Aspart0,95Insuline humaine0,81Insuline depuis plus de 8 ans0,93 De même lorsque la glargine était comparée directement aux autres insulines : lispro, aspart ou insuline humaine, les risques relatifs étaient similaires, respectivement de 0,85 ; 1,1 et 1,29. (NS) « Ce qui est vraiment important, c&amp;apos;est que cette étude est bien menée et qu&amp;apos;elle apporte une réponse claire à la question spécifique de l&amp;apos;augmentation du risque de cancer du sein avec la glargine » a commenté le Pr Jacques Bringer (Chef du service de diabétologie du CHU de Montpellier et doyen de la faculté de médecine de Montpellier) pour Medscape.fr Concernant les résultats en fonction de la durée d&amp;apos;exposition, ils n&amp;apos;étaient pas statistiquement significatifs, non plus. En dessous de 4 ans d&amp;apos;utilisation, le risque relatif était de 1,15 et entre 4 et 7 ans, il était de 0,94. Pourquoi un suivi sur 8 ans ? « La glargine a été commercialisée en France depuis 2003, en Angleterre depuis 2002 et au Canada depuis 2004. Nous nous sommes donc focalisés sur ces 8 années de commercialisation. En outre, entre temps, l&amp;apos;étude de Suissa a montré que 5 ans était le seuil à partir duquel le cancer du sein augmentait de façon significative (RR=1,8)», a indiqué la directrice de l&amp;apos;étude. En parallèle, pour éviter les biais, les auteurs ont cherché à savoir si les patients qui avaient reçu de l&amp;apos;insuline avant la période retenue des 8 ans avaient un risque différent des autres. Là encore, ils n&amp;apos;ont pas retenu de différence. Chez les patients qui recevaient de l&amp;apos;insuline depuis moins de 8 ans (144 cas et 410 témoins), le risque relatif avec la glargine était de 0,96 contre 0,94 chez les patients qui recevaient de la glargine depuis plus de 8 ans (55 cas et 136 témoins). Enfin, la dose n&amp;apos;avaient pas non plus d&amp;apos;influence : au-delà ou en dessous de 27 UI, les risques relatifs étaient respectivement de 1,1 et de 1,02. Les facteurs de risque habituels du cancer du sein retrouvés Pour Lamiae Grimaldi-Bensouda, le fait que l&amp;apos;étude ait mis en évidence les facteurs de risques de cancer du sein habituels, montre « la solidité et la validité de l&amp;apos;étude.» Les facteurs reproductifs, mais aussi, les antécédents personnels et familiaux de cancers du sein sont associés à un risque plus élevé de cancer du sein. ISICA : Les critères reproductifs sont des facteurs de risque de cancer du sein. Facteurs reproductifsRisque relatifTraitement hormonal substitutif1,37Plus de 2 enfants0,881eres règles avant 13 ans1,06Ménopause2,65Allaitement1,01Contraception orale1,2 Les plus et les moins de l&amp;apos;étude L&amp;apos;évaluation du risque de cancer du sein en fonction de l&amp;apos;administration ou non des insulines mais aussi en fonction de la durée de l&amp;apos;exposition est un plus qui permet de limiter le biais d&amp;apos;attribution (inhérent à l&amp;apos;absence de randomisation) qui peut masquer l&amp;apos;effet d&amp;apos;un médicament. « Il est rassurant de voir que les données sur l&amp;apos;exposition cumulée n&amp;apos;ont pas d&amp;apos;impact sur les résultats même si la puissance pour évaluer son incidence est limitée », a souligné le Pr Helen Colhoun (Professor of Public Health at the University of Dundee, Ecosse, Royaume-Uni) qui a commenté les résultats de l&amp;apos;étude suite à la présentation du Pr Abenhaim. En revanche, pour l&amp;apos;oratrice, « une limite majeure est que l&amp;apos;exposition au traitement s&amp;apos;appuie sur la mémoire des participants et des médecins, ce qui est probablement peu fiable surtout en termes de durée des traitements et de leur dosage. » Une critique que réfute Lamiae Grimaldi-Bensouda : « En fait nous, nous sommes aussi allés chercher toutes les ordonnances des patients pendant les 7 dernières années en France et au Royaume Uni. Au Canada, nous avons eu directement accès aux bases de données des prescriptions. Nous avons fait la même analyse uniquement avec les données de prescription et nous obtenons exactement les mêmes résultats. » En effet, lorsque l&amp;apos;analyse s&amp;apos;appuie uniquement sur les prescriptions médicales, aucun sur-risque de cancer du sein n&amp;apos;est observé (RR=1,13 chez les utilisateurs de glargine et proche de 1 pour les autres types d&amp;apos;insuline). Autre limite, la durée moyenne d&amp;apos;exposition à la glargine de 3,2 ans est courte. Il faudra donc valider ces résultats sur le plus long terme. Helen Colhoun appelle donc à réaliser de nouvelles études en analysant à la fois l&amp;apos;exposition ou non à la glargine et l&amp;apos;exposition cumulée dans le temps. Pour l&amp;apos;oratrice, l&amp;apos;étude est une preuve de plus mais ne permet pas de conclure définitivement sur l&amp;apos;absence de risque de la glargine sur le risque de cancer du sein.
  • #85 C’est encore de la science fiction qui donne de l’espoir au malade!
  • #92 L’autosurveillance glycémique peut permettre d’adapter les injections d’insuline et la diététique aux besoins. L’autosurveillance glycémique est également un outil d’éducation thérapeutique. Chez les personnes diabétiques de type 1 et de type 2 traitées par insuline, la possession et l’utilisation d’un lecteur de glycémie est quasi-systématique, ce qui est conforme aux recommandations de l’Anaes (Suivi du patient diabétique de type 2 à l’exclusion du suivi des complications, Anaes, 1999). Chez les personnes diabétiques de type 2 traitées par antidiabétiques oraux uniquement, l’usage d’un lecteur est de pratique courante mais n’est pas intensif. 62% des personnes diabétiques de type 2 ne possèdent pas ou n’utilisent pas de lecteur.