Tableaux de bord
&
indicateurs de performance
Dashboard & Key Performance Indicators
Pr. Abdellatif ABID
Expert en logistique & gestion industrielle
www.abdellatif-abid.tk
abdellatif.abid@gmail.com
Le but d’une entreprise
Comment ?
le but d’une entreprise
Gagner de l’argent
Comment Satisfaire les clients ?
Un bon produit
Livré au bon moment
Au bon endroit
Au bon client
Dans la bonne quantité
À un prix raisonnable
Pour atteindre ces objectifs
L’entreprise se dote de ressources
Matières & accessoires : Matériaux
Machines & outils: Matériels
Mains d’œuvre et Personnel : Hommes
Méthodes : Savoir faire et technicité
Management : Gestion des ressources
Monétaire : Ressources financières
Milieu : Ateliers, bureaux locaux.
Première source de performance
L’optimisation interne
Atelier
Atelier
Stock
Stock
Performance
Performance
Distribution
Distribution
Finance
Finance
Evolution naturelle:
La collaboration externe
Logistique
Logistique
Collaboration
Collaboration
Fournisseurs
Fournisseurs
Distributeurs
Distributeurs
Clients
Clients
Flux traditionaux Inter-Entreprise
Producteur
Producteur Client
Client
Fournisseur
Fournisseur
Flux d’information
Flux physique
Distributeur
Distributeur
24 hrs 24 hrs
24 hrs 24 hrs
Flux collaboratif d’information
Flux d’information
Flux physique
Producteur
Producteur Client
Client
Fournisseur
Fournisseur Distributeur
Distributeur
Modèle de Planification Production & Distribution
Pas de délai!
Variation de la demande
Avantage de la visibilité
collaborative
Stratégie
Gestion
Exécution (Contrôle)
Contrôle de process
Automates, Contrôle local
1
Contrôle de l’unité
Contrôle et Supervision
2
Coordination inter-unités
Supervision globale
3
Production de l ’usine, planification
Direction opérationnelle usine
4a
Production, planification,
Affectation de la charge aux usines, R&D
5a
Information stratégique
Direction générale de l’entreprise
5b
Mesures et Actions
Transformations physiques
0
Procédé
Hiérarchie CIM
Systèmes de pilotage logistique
Programme de production usine
et gestion opérationnelle
Niveau 4
Systèmes de Contrôle de production
Supervision de zone, Programme détaillé
de production
Niveau 3
Hiérarchie fonctionnelle simplifiée
Systèmes
de contrôle
Procédés
Discrets
Niveaux 2,1,0 Systèmes
de contrôle
Procédés
Discontinus
Systèmes
de contrôle
Procédés
Continus
Information de Contrôle
de la Production
Supervision de Zone, Programme de
Production détaillé, Sûreté, etc.
Information d’Entreprise
Programme de Production,
Gestion Opérationnelle, etc.
Information de Production
Information
de Définition
Produit
(Comment
fabriquer)
Information
de Capacité
de Production
(Ressources
disponibles)
Information
de
Production
(Ce qu’il faut
Produire,
Résultats)
La Fonction Management Industriel & Logistique
La fonction logistique ne se limite pas aux entreprises
industrielles
Elle concerne aussi les entreprises de services
Peu importe le métier, le problème
• de la Qualité
• du Délai et
• du Coût
est
Universel
Produit, Processus, et Flux
Conception
Des produits
Conception
Des processus
Capacité de
production
Quels produit doivent être
offerts par l’entreprise?
Comment doivent-ils être
fabriqués?
Combien doit-on en fabriquer?
caractéristiques des produits industriels
Typologies des produits
Le concept de variété
Les spécificités des activités de service
Typologies des produits
• Bien physique
• ou service
Types de systèmes de production:
Classification selon le processus de traitement
– Extraction : obtention des matières à partir de
leur source naturelle
– Raffinage : changement des propriétés physico-
chimique
– Fabrication : transformation physique des
matériaux
– Distribution : changement de localisation du
produit
– Service : (consultation, médecine, traitement)
Typologies des produits
Il existe plusieurs critères pour classer les
systèmes de production :
- les caractéristiques du produit;
- la nature de la demande; et
- les moyens de production.
CLASSIFICATION DES SYSTÈMES DE PRODUCTION
Produit Intermédiaire ou fini
La structure
La structure
Produit:
– Structure: simple ou complexe;
– Valeur ajoutée: faible ou importante;
– Variété: aucune à produit
personnalisé;
– Liens entre produits: aucun à produit
modulaire.
CLASSIFICATION
La standardisation
Taille des séries
Les types de production
En 1965 WOODWARD a défini quatre types de production :
– Le type process
– Le type projet
– Le type masse
– Le type personnalisée
– Le type atelier
La production unitaire
• Gestion de "projet" unitaire
• Les ressources sont organisées autour du projet
• Respect du délai et du coût objectif
Chantier ou projet
•Cycle long
•Produit fixe
•Moyens mobiles
Le type projet
Il se caractérise par un produit unique. C'est la
réponse originale à un besoin spécifique sans
reproduction ultérieure exacte du même
modèle. Chaque commande couvre une
longue période et conduit à résoudre des
difficultés nouvelles.
Exemples: travaux publics, construction navale,
centrale atomique, usine clés en main...
La production de petite série
• Production par lots
• Les ressources ne sont pas dédiées à un produit
• Flux complexes, cycles de fabrication longs
Ateliers fonctionnels
1. Flux discontinus
2. En-cours importants
3. Cycle long
La production de masse
• Production "à la chaîne"
• Cycles de fabrication courts
• Gestion des approvisionnements
• Suivi de la productivité (équilibrage de chaîne)
Production à la chaîne
1. Flux continus
2. Stocks faibles
3. Cycle court
Le type masse: Mass Production
Il se caractérise par des produits divers de
grande consommation lancés en grandes
séries. L'accent est mis sur la haute
productivité. Il fait appel à des composants
hautement standardisés.
Exemples : automobiles, électroménager,
confection, restauration rapide,
préfabrication (bâtiment)...
La configuration classique
Organisation pour
une production
industrielle
Production unitaire
Production
de masse
Sur-mesure
La production continue
• Fabrication de type "process"
• Investissements très lourds
• Faible flexibilité
• Cycles de fabrication très courts
• Assurer la continuité (maintenance)
Processus continu
Le type processus
Il se caractérise généralement par une
matière première unique, par une
production en continu d'un ensemble de
produits liés. Le rendement est induit par
l'investissement initial. Le fonctionnement
de l'unité de production est souvent
entièrement automatisé.
Exemples : chimie, pétrole, ciment, laiterie,
sidérurgie...
Le type personnalisée:
Mass Customization
Il se caractérise par des produits divers de
grande consommation lancés en grandes
séries, et personnalisés souvent sur catalogue.
Le client choisit quelques caractéristiques du
produit.
Exemples : articles commandés sur Internet,
Voitures
Un aperçu de la mass-customization
reflect.com
De la production de masse à la
personnalisation de masse
2000-…
Personnalisation
de masse
1970-2000
Production
flexible
1900-1970
Production
de masse
10 à 15 100 à 1000 illimités
Produits fabriqués
- 25% - 0,25% -100 ppm
Non qualité
mois semaines Jours
Temps développement
semaines jours heures
Délais de production
* Source: UQTR
René Gélinas
Le type atelier
Il se caractérise par des produits multiples lancés
en lots de fabrication. La production est
organisée de manière à faire face aux
commandes avec une grande souplesse. Les
produits comporte de nombreuses options
personnalisées. Ils néanmoins constitués de
composants standardisés ou fabriqués sur
commande. Ce sont généralement des
produits à haute valeur ajoutée.
Exemples : machines-outils, avionique,
constructions mécaniques...
Flow shop - job shop
Il existe de nombreuses autres manières de
classer les types de production. En
particulier, on distingue souvent :
• la production continue (flow shop)
effectuée sur des lignes de fabrication
spécialisées,
• la production discontinue (job shop), en
îlots de production ou en ateliers agencés
en sections homogènes.
Organisation des ressources
TYPES DE SYST
TYPES DE SYSTÈ
ÈMES DE PRODUCTION
MES DE PRODUCTION
Variété
Volume
Aménagement
par produit (ligne)
Aménagement
par produit (ligne)
Aménagement par
famille de produit (cellulaire)
Aménagement par
famille de produit (cellulaire)
Aménagement par
type de procédé (Atelier)
Aménagement par
type de procédé (Atelier)
Aménagement
Fixe (Projet)
Aménagement
Fixe (Projet)
Livraison
Logistique et Production
Stratégies logistiques alternatives
Stratégies de production alternatives
Fabriqué
Stockée
Conçu
à la
Commande
Configuré
à la
Commande
Fabriqué
à la
Commande
Modèles de
Production
Continue
Modèles de
Production
Discontinue
Modèles de
Production
Discrète
R
Ré
ép
pé
étitif
titif
Continu
Continu
Assembl
Assemblé
é
à
à l
l’
’Ordre
Ordre
M
Mé
élang
langé
é
à
à l
l’
’Ordre
Ordre
Con
Conç
çu
u
à
à l
l’
’Ordre
Ordre
Type
de produit
Variabilité du Produit
Quantité
d’Information
Entreprise
->
Production
Comptabilisable
Mesurable
(ex. Poids)
Faible
Forte
Forte Faible
Produits
Discontinu
Discontinu
Matières premières Matières premières
Catégories de Procédés
MULTI PRODUIT / MONO LIGNE
Plusieurs produits
MONO PRODUIT / MONO LIGNE
Matières premières
Un produit
MONO PRODUIT / MULTI LIGNE
Un produit
MULTI PRODUIT / MULTI LIGNE
Plusieurs produits
Matières premières
Nature de la demande:
– Volume: unitaire à production de
masse;
– Prévisions: connue ou incertaine;
et
– Variations temporelles: stable,
saisonnier, aléatoire.
CLASSIFICATION
Pilotage par l’aval vs par l’amont
Aval
(pull)
Amont
(push)
Marché
amont
Marché
aval
INTRANTS EXTRANTS
Planification
COMMANDES
DEMANDE
P R É VISIONS DE LA
transport
flux d'information
opération et contrôle
stocks
Planification
COMMANDES DEMANDE
Marché
amont
Marché
aval
INTRANTS EXTRANTS
transport
flux d'information opération et contrôle
A. ABID, Consultant, Enseignant, Responsable de la filière Logistique Internationale de l’ESITH
Moyens de production:
– Organisation: ligne, cellule,
atelier;
– Productivité: faible à élevée; et
– Qualification des opérateurs:
faible à élevée.
CLASSIFICATION
Quelles sont les ressources?
7M
1. Matières & accessoires : Matériaux
2. Machines & outils: Matériels
3. Mains d’œuvre et Personnel : Hommes
4. Méthodes : Savoir faire et technicité
5. Milieu : Ateliers, bureaux locaux.
6. Management : Gestion des ressources
7. Monétaire :Ressources financières
Pour Produire ou Transformer?
La plus précieuse des ressources
En production, perdre du temps est le pire des
crimes.
De toutes les ressources utilisées, le temps est en
effet la seule qui ne peut-être ni stockée ni
remplacée.
Il s’écoule inexorablement. Il est irrécupérable. Il est
a tout le monde mais n’appartient à personne.
L’égalité du temps dont ils disposent est la seule
égalité des hommes.
Heureusement, les pertes passées ne grèvent pas les
efforts pour réduire les gaspillages futurs.
La nouvelle donne de la gestion de production W.George PLOSSL Collection Afnor gestion
La mesure des temps
• La courbe d’apprentissage
• Le chronometrage
• Les temps predeterminés
• MTM, GSD, SMB
• Les coefficients majorateurs
• Les simmogrammes
• Les analyses de postes
ORIGINE DU PHÉNOMÈNE
D’APPRENTISSAGE
À l’avionnerie Curtiss-Wright, on a étudié le
nombre d’heures-personnes nécessaires pour
fabriquer des avions.
• Le # hres-pers. nécessaire pour fabriquer le 4ème avion = 80
% des hres du 2ème.
• Le 8ème n’exigeait que 80 % des hres du 4ème.
• Le 16ème n’exigeait que 80 % des hres du 8ème.
Les courbes d’apprentissage
Courbe d’apprentissage
Temps/unit
Temps/unité
é
#unit
#unité
és
s
1
1 2
2 4
4 8
8
100
100
80
80
64
64
51.2
51.2
Tn=nbT1
b=ln(pa)/ln(2)
PRINCIPE DE LA COURBE
D’APPRENTISSAGE
À chaque doublement du volume de production
d’un produit, le temps de main-d’œuvre requis
pour la dernière unité diminue d’un taux constant
ρ = symbole représentant le complément
du taux d’amélioration
PRINCIPE DE LA COURBE
D ’APPRENTISSAGE
=> permet au gestionnaire de mesurer le temps
nécessaire pour exécuter une opération et
prévoir les temps futurs d’où une meilleure
planification et utilisation des capacités
=> permet aussi de calculer les temps unitaires ou
marginaux, moyens et cumulés
Typologie des entreprises industrielles
Manufacturière
Automatisée
Entreprise
Industrielle
+ Machines
- Hommes
+ Hommes
- Machines
Activités & valeur
Prix demarché
Activitéscréatrices
devaleur
Activités non
créatricesde
valeurm
ais
nécessaires
Activités
destructrices
devaleur
Profits
Actionnaires
Partenairesfinanciers
Croissance
Rentabilité
Efficience
Investissements
Rémunération
Besoins
Qualité
Service
Prix
Coûts
Besoinsclients
Caractéristiques
&qualitéproduit
Zoneàcom
prim
er
Concurrence
Non-valeur Ajoutée
95.0%
Valeur Ajoutée
5.0%
Allocation Typique du
Temps de Production
Ancien environnement
• Fonctions cloisonnées
• Mode Push / modèle pipeline
• Information unidirectionnelle
A. ABID, Consultant, Enseignant, Responsable de la filière Logistique Internationale de l’ESITH
Adapted from “Information Architects,” Richard Saul Wurman, editor, 1994 and Price Waterhouse, 1999.
Customers
Database and Data
Mining
Web Infrastructure
Telephony
Infrastructure
Manufacturer
Retailers
Customers
Transportation
Transportation
Overnight Delivery
Distributors
Management
Direct
Marketing
Infomediary and
Outsourced
Service Providers
Nouvel environnement
• Fonctions décloisonnées
• Modes pull & push / Modèle Réseau
• Information Bidirectionnelle à travers le réseau
Chaîne logistique globale
A. ABID, Consultant, Enseignant, Responsable de la filière Logistique Internationale de l’ESITH
Évolution architecture SI
Manuel
Processus
par îlots
1960+
2000+
2003 et après
pré-1960
Entreprise
Agile
Processus
Connectés
SI: Système d’Information
Tableaux de bord
&
indicateurs de performance
Dashboard & Key Performance Indicators
LA PERFORMANCE LOGISTIQUE
LA PERFORMANCE LOGISTIQUE
Le plan …
• Le benchmarking
• Une application: l’analyse hiérarchique
• La décomposition par activité
¾
¾ La productivit
La productivité
é
¾
¾ L
L’
’approche par les objectifs
approche par les objectifs
¾
¾ La grille SCOR
La grille SCOR
¾
¾ La recherche d
La recherche d’
’information, son
information, son
traitement et son analyse
traitement et son analyse
Facteurs qui rendent plus
complexe la gestion de la chaîne logistique
• Modes de gestion plus sophistiqués (JIT par exemple)
• Pressions pour réduire les temps de cycle et les temps de réponse en général
• Exigences accrues des consommateurs
• Exigences accrues des donneurs d’ordres
• Concurrence sur les marchés intérieurs
• Excellence logistique de la concurrence
• Transformation des organisations (entreprise réseau par exemple)
• Modification des relations entre les donneurs d’ordres et les sous-traitants
(passage de la sous-traitance de capacité à la sous-traitance d’intelligence par
exemple)
• Externalisation des activités à faible valeur ajoutée (ce qui accentue le recours
à la sous-traitance logistique pour de nombreuses autres activités que le
transport)
• Le recentrage sur les compétences de base
• La diversité accrue des flux physiques et d’information
Les objectifs de la Logistique
Biens Matériels Services
Assurer la disponibilité du
bon produit
en quantité correcte, et
dans de bonnes
conditions
Au bon moment,
Au bon endroit,
Au bon client,
Au coût le plus juste.
Avoir le bon personnel,
Le bon réseau de donnes et
d’informations,
ayant la bonne capacité pour
fournir le bon service dans des
bonnes conditions
Au bon moment,
Au bon endroit
Au bon client,
Au coût le plus juste.
Concepts: performance logistique
– Approche normative
• Par rapport à des indicateurs pré-définis selon le secteur
d’activité (ex.: ratios financiers)
– Approche comparative
• Entre les entreprises, par rapport à des indicateurs (ex.:
étalonnage ou benchmarking)
– Approche relative
• Par rapport aux choix stratégiques de l’entreprise (ex.:
objectifs généraux et logistiques)
¾
¾ Trois approches
Trois approches …
…
La performance …
É
Évaluation subjective
valuation subjective
É
Évaluation objective
valuation objective
Sujets traités …
• Le benchmarking (l’étalonnage)
• L’analyse hiérarchique
• Application de l’analyse hiérarchique
au choix d’un transporteur
• La décomposition par activité
• Exemple en gestion des stocks par
rapport au niveau de service
Le benchmarking: s’améliorer en
se comparant aux autres
• Le benchmarking est une mesure comparative de la
performance utilisée dans un contexte d’amélioration
(continue, il va sans dire). Le benchmarking est une
méthode d’amélioration de la performance.
• Benchmark = point de référence
• Les meilleures pratiques …
– Identifier les entreprises, les organisations ou les
départements qui sont les meilleurs dans un certain secteur
ou pour une certaine tâche et comprendre comment ils y
arrivent.
– Le but du benchmarking est d’établir un standard pour se
mesurer.
Le processus de benchmarking
Qui le fait le mieux?
Qui le fait le mieux?
Comment est
Comment est-
-ce fait chez eux?
ce fait chez eux?
Comment le fait
Comment le fait-
-on?
on?
Que doit
Que doit-
-on faire pour am
on faire pour amé
éliorer
liorer
notre performance?
notre performance?
Identification du processus critique
Identification du processus critique
Les six étapes du benchmarking
• Identifier l’objet
• Processus opérationnel
• Processus administratif
• Expertise
• Machine
• Mesurer
• Déterminer le point de comparaison
• Amasser les données
• Analyser les données
• Déterminer les objectifs à atteindre et analyser les écarts
Quatre types de benchmarking
• Benchmarking interne
• Benchmarking concurrentiel
• Benchmarking non concurrentiel
• Benchmarking leader
Sources d’information pour le
benchmarking
• Magazines et revues spécialisés
• Publications d’associations
• Journaux professionnels
• Congrès et conférences
• Études marketing
• Statistiques gouvernementales
• Sondages
• Consultants
• Organisations spécialisées dans la publication de
données de benchmarking
• Données financières (ratios) sectorielles
Un des premiers exemples de
benchmarking
• Le cas de Xerox
• En 1976, Xerox occupait de façon quasi monopolistique
le marché des photocopieurs depuis près de 20 ans
• En 1976, les japonais entrent dans ce marché alors que
Xerox n’a aucune expérience de la concurrence
• En 1981, 5 ans après la venue des japonais, les profits de
Xerox ont chuté de 50%
Ce que Xerox a examiné chez ses concurents
• Comment ils développent leurs produits
• Leurs coûts de production
• Comment ils distribuent leurs produits
• Comment leurs produits sont mis en marché
• Comment leurs produits sont expédiés
• Leurs technologies
Ce que Xerox a appris
• Le coût de production de Xerox était le même que le prix de
vente des japonais
• Xerox avait comme objectif une augmentation de la
productivité de 8% (comparé avec une moyenne de 3% pour
le secteur) alors que pour concurrencer les japonais il aurait
fallu 18%
• Xerox prenait deux fois plus de temps que ses concurrents à
mettre en marché un nouveau produit
• Xerox avait besoin de cinq fois plus d’ingénieurs que ses
meilleurs compétiteurs
• Le taux de non conformités était de 30 000 PPM pour Xerox
et de 1 000 PPM pour ses meilleurs compétiteurs
Autres aspects à considérer à
propos du benchmarking
• L’équipe de projet
• Les ressources requises
• Les délais à respecter
• Le choix des partenaires
Le choix des partenaires
• Pas nécessaire que ce soit des concurrents directs
Pour l’implication des employés Proctor & Gamble
Pour la gestion de la qualité Florida Power and Light et
Toyota
Pour la production de masse Kodak et Canon
Pour la facturation et le
recouvrement
American Express
Pour la recherche et le
développement
AT&T et Hewlett-Packard
Pour la distribution L.L. Bean et Hershey Foods
Pour la planification de la
production
Cummins Engine
Xerox
Xerox Corporation
Corporation
Le plus difficile: le benchmarking concurrentiel
• Pourquoi?
• On doit se comparer avec les entreprises du même
secteur industriel
• Avantage
• Les bases de comparaison sont significatives
• Désavantages
• Considérations légales et étiques, les partenaires
considérés peuvent ne pas être consentants et même
faire de la désinformation et l’horizon de réalisation est
assez long
Références utiles par rapport au
benchmarking
• American Society for Quality Control (ASQC)
• http://www.asqc.org
• The Benchmarking Network inc.
• http://www.well.com/user/benchmar/Files/General.html
• Industrie et commerce Québec
• http://www.micst.gouv.qc.ca/entrep/benchmarking.html
• Benchmarking Partners
• http://www.benchmarking.com/index.html
• American Productivity and Quality Center
• http://www.ibc.apqc.org
L’analyse hiérarchique
• Outil d’aide à la décision ou à la comparaison qui
permet de déterminer les poids associés à différentes
alternatives lorsque plusieurs critères doivent être
considérés simultanément.
Crit
Critè
ère
re
Crit
Critè
ère
re
Crit
Critè
ère
re
Crit
Critè
ère
re
D
Dé
écision
cision
Objectif
Objectif
La hiérarchie
Objectif
Objectif
Crit
Critè
ères
res
Alternatives
Alternatives
Objectif
Objectif
Crit
Critè
ère 1
re 1 Crit
Critè
ère 2
re 2 Crit
Critè
ère n
re n
A
A1
1
A
A2
2
A
Ak
k
…
…
A
A1
1
A
A2
2
A
Ak
k
…
…
A
A1
1
A
A2
2
A
Ak
k
…
…
…
…
Échelle d’évaluation pour les
critères et les alternatives
• Extrêmement préféré 9
• Très fortement préféré 7
• Fortement préféré 5
• Modérément préféré 3
• Également préféré 1
Analyse hiérarchique: mode
d’emploi
• Étape 1: déterminer l’objectif
• Étape 2: spécifier les critères
• Étape 3: identifier les alternatives
• Étape 4: déterminer le poids des critères
• Étape 5: déterminer le poids des alternatives en fonction
de chacun des critères
• Étape 6: déterminer le poids des alternatives en fonction
de tous les critères
Le choix d’un transporteur
• Les critères
– Prix (P)
– Délais (D)
– Service (S)
– Repérage (R)
• Les alternatives
– Pingouin Express (PE)
– Dauphin Inc. (DI)
– Road Runner Ltd (RR)
– TL & LTL enr. (TL)
Objectif:
Objectif:
Choisir le meilleur
Choisir le meilleur
transporteur
transporteur
Démarche d’évaluation pairée
des critères
• Comparer deux à deux les critères afin de
déterminer leur importance relative dans
l’évaluation des alternatives
P D S R
P 1 2 4 3
D 1/2 1 3 3
S 1/4 1/3 1 2
R 1/3 1/3 1/2 1
Pondération normalisée des
critères
• Calculer les poids normalisés pour chacun des
critères
P D S R
P 1 2 4 3
D 1/2 1 3 3
S 1/4 1/3 1 2
R 1/3 1/3 1/2 1
Total
colonnes
25/12 11/3 17/2 9
Pondération normalisée des critères
• Calculer les poids normalisés pour chacun des
critères
P D S R Poids
P 12/25 6/11 8/17 3/9
3/9
2/9
1/9
0,457
D 6/25 3/11 6/17 0,300
S 3/25 1/11 2/17 0,138
R 4/25 1/11 1/17 0,105
Pondération des alternatives en
fonction de chacun des critères
• Même démarche que dans le cas des critères
¾
¾ Comparer deux
Comparer deux à
à deux les alternatives selon chacun des crit
deux les alternatives selon chacun des critè
ères
res
PE DI RR TL
PE 1 5 6 1/3
DI 1/5 1 2 1/6
RR 1/6 1/2 1 1/8
TL 3 6 8 1
PRIX
PRIX
Pondération normalisée des
alternatives pour le critère de prix
PE DI RR TL
PE 1 5 6 1/3
DI 1/5 1 2 1/6
RR 1/6 1/2 1 1/8
TL 3 6 8 1
Total
colonnes
4,367 12,5 17 1,625
PRIX
PRIX
Pondération normalisée des
alternatives pour le critère de prix
PE DI RR TL Poids
PE 0,22899 0,40 0,3529 0,20513
0,10256
0,07692
0,61538
0,297
DI 0,04580 0,08 0,1176 0,087
RR 0,03816 0,04 0,0588 0,053
TL 0,68697 0,48 0,4706 0,563
PRIX
PRIX
Pondération normalisée des
alternatives pour les autres critères
D S R
PE 0,303 0,597 0,151
DI 0,573 0,140 0,060
RR 0,078 0,214 0,638
TL 0,046 0,050 0,151
Décision finale …
Poids des crit
Poids des critè
ères
res
Poids des alternatives selon les crit
Poids des alternatives selon les critè
ères
res
P D S R
0,457 0,300 0,138 0,105
PE 0,297 0,303 0,597 0,151
DI 0,087 0,573 0,140 0,060
RR 0,053 0,078 0,214 0,638
TL 0,563 0,046 0,050 0,151
Calcul des poids finaux pour les alternatives:
Calcul des poids finaux pour les alternatives:
PE:
PE: 0,297
0,297(0,457)
(0,457) +
+ 0,303
0,303(0,3)
(0,3) +
+ 0,597
0,597(0,138)
(0,138) +
+ 0,151
0,151(0,105)
(0,105) =
= 0,325
0,325
DI:
DI: 0,087
0,087(0,457)
(0,457) +
+ 0,573
0,573(0,3)
(0,3) +
+ 0,140
0,140(0,138)
(0,138) +
+ 0,060
0,060(0,105)
(0,105) =
= 0,237
0,237
RR:
RR: 0,053
0,053(0,457)
(0,457) +
+ 0,078
0,078(0,3)
(0,3) +
+ 0,214
0,214(0,138)
(0,138) +
+ 0,638
0,638(0,105)
(0,105) =
= 0,144
0,144
TL:
TL: 0,563
0,563(0,457)
(0,457) +
+ 0,046
0,046(0,3)
(0,3) +
+ 0,050
0,050(0,138)
(0,138) +
+ 0,151
0,151(0,105)
(0,105) =
= 0,294
0,294
1
1
3
3
2
2
4
4
La décomposition par activité:
quoi mesurer pour se comparer
Matrice des activit
Matrice des activité
és logistiques
s logistiques
Amont Interne Aval
Planification
Transactionnel
et administratif
Opérationnel
Développement
Exemple en gestion des stocks
Exemple en gestion des stocks
Les activités logistiques de
planification en amont
• Planification des approvisionnements
• Sélection et évaluation des fournisseurs et
sous-traitants
• Planification et ordonnancement des
réceptions
• Planification des activités sous-traitées
Matrice
Matrice
Les activités logistiques de
planification à l’interne
• Planification agrégée, PDP, programme de
fabrication
• PBM
• Ordonnancement
• Gestion des stocks
• Qualité
• Planification des activités sous-traitées
Matrice
Matrice
Les activités logistiques de
planification an aval
• Réseau de distribution
• Planification et ordonnancement des
expéditions
• Choix des intermédiaires de distribution
et des prestataires de services logistiques
(entrepôts, centres de distribution,
transporteurs, …)
• Planification des activités sous-traitées
Matrice
Matrice
Les activités logistiques
transactionnelles en amont
• Gestion des achats
• Suivi des commandes aux fournisseurs et sous-
traitants (vérification, facturation, traitement,
paiement)
Matrice
Matrice
Les activités logistiques
transactionnelles à l’interne
¾
¾ Suivi des inventaires
Suivi des inventaires
¾
¾ Suivi de la production
Suivi de la production
¾
¾ Traitement des modifications au plan de
Traitement des modifications au plan de
production
production
¾
¾ Suivi des co
Suivi des coû
ûts
ts
Matrice
Matrice
Les activités logistiques
transactionnelles en aval
¾
¾ Traitement des commandes clients
Traitement des commandes clients
¾
¾ Suivi des commandes clients (v
Suivi des commandes clients (vé
érification,
rification,
confirmation, facturation, paiements)
confirmation, facturation, paiements)
¾
¾ Pr
Pré
éparation et traitement de la
paration et traitement de la
documentation relative aux exp
documentation relative aux expé
éditions
ditions
(assurances, douanes)
(assurances, douanes)
¾
¾ Suivi des exp
Suivi des expé
éditions
ditions
¾
¾ Service
Service à
à la client
la clientè
èle
le
¾
¾ Gestion des garanties
Gestion des garanties
¾
¾ Gestion des retours de marchandises
Gestion des retours de marchandises
Matrice
Matrice
Les activités logistiques
opérationnelles en amont
¾
¾ R
Ré
éception et manutention
ception et manutention
¾
¾ Contrôle de la qualit
Contrôle de la qualité
é
¾
¾ Mise en inventaire
Mise en inventaire
¾
¾ Entretien des
Entretien des é
équipements de transport et de
quipements de transport et de
manutention
manutention
Matrice
Matrice
Les activités logistiques
opérationnelles à l’interne
¾
¾ Production (lancement et fabrication)
Production (lancement et fabrication)
¾
¾ Manutention et transferts
Manutention et transferts
¾
¾ Contrôle de la qualit
Contrôle de la qualité
é
¾
¾ Traitement des rebuts
Traitement des rebuts
¾
¾ Maintenance
Maintenance
Matrice
Matrice
Les activités logistiques
opérationnelles en aval
¾
¾ Entreposage produits finis
Entreposage produits finis
¾
¾ Pr
Pré
éparation des commandes
paration des commandes
(conditionnement)
(conditionnement)
¾
¾ V
Vé
érification des livraisons
rification des livraisons
¾
¾ Chargement des livraisons
Chargement des livraisons
¾
¾ Livraison
Livraison
¾
¾ Contrôle de la qualit
Contrôle de la qualité
é
¾
¾ Transferts entre entrepôts
Transferts entre entrepôts
¾
¾ Entretien
Entretien é
équipements de transport
quipements de transport
Matrice
Matrice
Les activités logistiques de
développement en amont
¾
¾ Canaux d
Canaux d’
’approvisionnement
approvisionnement
¾
¾ Relations avec les fournisseurs
Relations avec les fournisseurs
¾
¾ Syst
Systè
ème d
me d’
’information
information
¾
¾ R&D
R&D
Matrice
Matrice
Les activités logistiques de
développement à l’interne
¾
¾ Syst
Systè
ème d
me d’
’information
information
¾
¾ R&D
R&D
¾
¾ GRH
GRH
Matrice
Matrice
Les activités logistiques de
développement en aval
¾
¾ Relations avec les clients
Relations avec les clients
¾
¾ Analyse de l
Analyse de l’
’impact de nouveaux produits
impact de nouveaux produits
¾
¾ Canaux de distribution
Canaux de distribution
¾
¾ Syst
Systè
ème d
me d’
’information
information
¾
¾ R&D
R&D
Matrice
Matrice
Exemple en gestion des stocks
• La performance en terme de niveau de service
1
1 3
3 5
5 7
7 9
9 11
11 13
13 15
15 17
17 19
19 21
21 23
23 25
25 27
27 29
29 31
31 33
33 35
35 37
37
S
S
t
t
o
o
c
c
k
k
1
1 3
3 5
5 7
7 9
9 11
11 13
13 15
15 17
17 19
19 21
21 23
23 25
25 27
27 29
29 31
31 33
33 35
35 37
37
-
-4
4
-
-2
2
0
0
2
2
4
4
6
6
8
8
10
10
12
12
14
14
16
16
18
18
Cycle
Cycle
d
d’
’approvisionnement
approvisionnement
{
{ arr
arré
érage = 3
rage = 3
Proportion des p
Proportion des pé
ériodes sans
riodes sans
arr
arré
érage?
rage?
30/37 = 81,1%
30/37 = 81,1%
Proportion des p
Proportion des pé
ériodes sans
riodes sans
p
pé
énurie?
nurie?
32/37 = 86,5%
32/37 = 86,5%
Proportion des cycles d
Proportion des cycles d’
’appro
appro-
-
visionnement sans p
visionnement sans pé
énurie?
nurie?
1/3 = 33,3%
1/3 = 33,3%
Taux de satisfaction de la
Taux de satisfaction de la
demande
demande à
à partir du stock en
partir du stock en
main?
main?
34/40 = 85,0%
34/40 = 85,0%
Niveau de service et indicateurs
de performance …
• Vous désirez un niveau de service de 95%
• Le mois dernier:
• 18 commandes sur 20 ont été satisfaites;
• 197 lignes de commande ont été livrées sur 240;
• Sur un total de 45 SKU, 22 étaient non disponibles pendant tout le
mois;
• Sur 19 clients différents, 18 ont reçus dans les délais tout de qu’ils ont
commandé;
• Sur un volume total de 3 650 unités demandées, les clients en ont
reçues 3 607.
Que s’est-il passé?
• Une commande du client F comportait 22
lignes; les 22 SKU correspondants n’ont pas
été produits à cause d’un bris d’équipement;
• Une seconde commande du client F
comportait 21 lignes se rapportant aux
mêmes SKU que ceux de la première
commande (sauf 1).
Les résultats
• Pourcentage des commandes livrées: 90%
• Pourcentage des lignes de commandes livrées: 82,1%
• Pourcentage de disponibilité des SKU: 51,1%
• Pourcentage de clients satisfaits: 94,7%
• Pourcentage de la demande totale satisfaite: 98,8%
La productivité
• Qu’est-ce que la productivité?
– Ce que l’on fait avec ce que l’on a!
P = O /
P = O /
I
I
La base d
La base d’
’un bon
un bon
indicateur
indicateur
de performance
de performance
1$ = ? oranges
1$ = ? oranges
Comment peut-on mesurer la
productivité?
• De façon globale, très difficile.
• Ex.: 100 000 000 $ d’actifs génèrent 250 000 000 $ de
revenus.
– P = 250 000 000 / 100 000 000 = 2,5
– Mais on n’a pas considéré le passif ni l’avoir des actionnaires.
• Si l’entreprise a 25 000 000 $ d’avoir des actionnaires et
75 000 000 $ de dettes, est-ce la même chose que si elle a
75 000 000 $ d’avoir des actionnaires et 25 000 000 $ de dettes?
• Comment se répartit la dette de l’entreprise (dette à long terme
versus dette à court terme)?
Efficacité et efficience
• Efficacité: obtenir le résultat escompté.
• Efficience: obtenir le résultat escompté en
minimisant les efforts pour y arriver.
Lorsque l
Lorsque l’
’on parle de productivit
on parle de productivité
é, de quoi
, de quoi
parlons nous au juste?
parlons nous au juste?
Il faut que les indicateurs de performance concordent avec
Il faut que les indicateurs de performance concordent avec
l
l’
’objectif de la mesure
objectif de la mesure …
…
Indicateurs de productivité et de
performance
• Différentes sortes:
• Indicateurs financiers
• Indicateurs statistiques
• Indicateurs graphiques
• Indicateurs agrégés
• Indicateurs détaillés
• Différentes utilisations:
• Longitudinalement
• Ponctuellement
• Références internes
• Références externes
Indicateurs de performance et
transport
• Nombre de véhicules équivalents chargés par
semaine
• Nombre d’heures-personnes travaillées par semaine
Indicateur = ?
Véhicules équivalents chargés par heure-personne de travail
Difficult
Difficulté
és:
s: d
dé
éfinir
finir v
vé
éhicule charg
hicule chargé
é
d
dé
éfinir
finir une heure
une heure-
-personne
personne
d
dé
éfinir
finir une semaine
une semaine
d
dé
éfinir
finir travail
travail
Autres indicateurs: transport
Chargement et
déchargement
• Véhicules équivalents déchargés par heure-personne de travail
• Poids chargé par heure personne de travail
• Poids déchargé par heure personne de travail
Voyagement • Heures conduites
• Kilométrage conduit
• Kilométrage conduit par heure conduite
Équipements • Nombre d’heures hors-d’usage par équipement par unité de temps
• Nombre de bris par équipement par unité de temps
• Taux d’utilisation (TL, LTL, voyages à vide, …)
• Nombre d’incidents par équipement (personne) par unité de temps
Énergie • Consommation par équipement par unité de temps
Coûts • Énergie par kilomètre
• Entretien et réparations par équipement par unité de temps
• Assurances par unité de temps
• Équipements
• Coûts de gestion par unité de temps
Indicateurs pour la gestion des stocks
• Taux de rotation des stocks
• Taux de maintien en inventaire
• Coût annuel de maintien en inventaire
• Valeur totale moyenne des stocks en inventaire
• Niveau de service
• Nombre de SKU actifs
• Nombre de SKU inactifs
• Degré de précision des informations relatives aux
stocks
• Marge d’erreur des prévisions
Indicateurs de performance et qualité
• Cartes de contrôle
t
t
LSC
LSC
LIC
LIC
moyenne
moyenne
Moyenne,
Moyenne, é
étendue, proportion, nombre de d
tendue, proportion, nombre de dé
éfauts par unit
fauts par unité
é,
,
nombre de d
nombre de dé
éfauts cumul
fauts cumulé
és,
s, …
…
Pour la production, les processus administratifs, les
Pour la production, les processus administratifs, les
travaux manuels, l
travaux manuels, l’
’absent
absenté
éisme, les accidents de
isme, les accidents de
travail, pour les processus discrets ou continus,
travail, pour les processus discrets ou continus, …
…
Performance et qualité
• PPM
• ISO
• 6 σ
• Tableaux de bord
• Indices de capacité opérationnelle
Cpk
Cpk = min{CPU, CPL}
= min{CPU, CPL}
CPU = (
CPU = (ds
ds –
– X) / 3s
X) / 3s
CPL = (X
CPL = (X –
– di) / 3s
di) / 3s
Permet d
Permet d’é
’établir dans quelle mesure le
tablir dans quelle mesure le
proc
procé
éd
dé
é respecte les sp
respecte les spé
écifications limites
cifications limites
lorsqu
lorsqu’
’il op
il opè
ère normalement; on peut suivre
re normalement; on peut suivre
l
l’é
’évolution de l
volution de l’
’indice dans le temps.
indice dans le temps.
L’approche par les objectifs: se
comparer à soi
• Objectifs généraux de
l’entreprise
– contrôle des coûts
– croissance
– satisfaction des clients
– productivité opérationnelle
– profitabilité
– qualité
Objectifs généraux
Objectifs logistiques
Indicateurs
Performance
Contrôle des coûts
• Minimiser les coûts de maintien en inventaire
• Minimiser la valeur totale des stocks
• Minimiser les coûts de distribution
• Minimiser les coûts d’approvisionnement
• Minimiser les coûts de production
• Minimiser les coûts de traitement de l’information
• Minimiser les coûts de manutention
• Minimiser les coûts de transport
Objectifs logistiques
Objectifs logistiques
Croissance
• Développer les canaux de distribution
• Développer les core competencies
• Développer la capacité de production
• Développer le réseau des fournisseurs
• Développer les compétences logistiques
Objectifs logistiques
Objectifs logistiques
Satisfaction des clients
• Respecter les dates de livraison
• Minimiser les délais entre la prise des
commandes et leur réception chez les clients
• Maximiser la qualité du service après-vente
• Maximiser la qualité des produits
• Minimiser le temps de réponse aux demandes
imprévues
Objectifs logistiques
Objectifs logistiques
Productivité opérationnelle
• Maximiser la flexibilité
• Maximiser le taux d’utilisation de la capacité
de production
• Optimiser l’utilisation des ressources
• Miser sur le développement du savoir-faire
Objectifs logistiques
Objectifs logistiques
Profitabilité
• Miser sur le volume
• Miser sur la domination par les coûts
• Miser sur la domination par la différenciation:
• qualité
• supplément
• occupation d’une niche
Objectifs logistiques
Objectifs logistiques
Qualité
• Maximiser les efforts de détection des non conformités pour les
produits
• Maximiser les efforts de prévention des non conformités pour
les produits
• Maximiser les efforts de détection des non conformités pour les
expéditions
• Maximiser les efforts de prévention des non conformités pour
les expéditions
• Maximiser les efforts de correction des défaillances des procédés
de fabrication
• Maximiser les efforts de prévention des défaillances des
procédés de fabrication
Objectifs logistiques
Objectifs logistiques
SCOR: http://www.supply-chain.org/
• Supply Chain Operations Reference-model
• Développé par SCC (Supply Chain Council, USA)
• Ont participé au développement (1996): PRTM,
AMR et 70 entreprises leaders de leur industrie.
PRTM:
PRTM: Pittiglio
Pittiglio, Rabin, Todd &
, Rabin, Todd & McGrath
McGrath
http://www.prtm.com/
http://www.prtm.com/ Consultants en gestion
Consultants en gestion
ARM:
ARM: Advanced
Advanced Manufacturing
Manufacturing Research
Research
SCOR: étapes
As
As-
-is
is
Bench
Bench-
-
marking
marking
É
Écarts,
carts, opportu
opportu-
-
nit
nité
és
s et possibilit
et possibilité
és
s
de faire diff
de faire diffé
éremment
remment
Am
Amé
éliorations:
liorations:
les faits
les faits
1
1
2
2
3
3
Implanta
Implanta-
-
tion
tion des
des fonc
fonc-
-
tionalit
tionalité
és
s
4
4
Les points d’audit de SCOR
Strat
Straté
égie
gie Gestion de la performance
Gestion de la performance
Cha
Chaî
îne de valeur
ne de valeur
Comp
Compé
étences cl
tences clé
és
s
Faire ou faire faire
Faire ou faire faire
Service
Service
aux clients
aux clients
Flexibilit
Flexibilité
é Co
Coû
ûts
ts Actifs
Actifs
Planification
Planification
Approvisionnements
Approvisionnements Fabrication
Fabrication Livraison
Livraison
Gestion de la cha
Gestion de la chaî
îne logistique
ne logistique
Informationnel
InformationnelOp
Opé
érationnel
rationnel Organisationnel
Organisationnel
Le modèle SCOR
Facteurs d
Facteurs dé
éterminants et indicateurs de performance
terminants et indicateurs de performance
Objectifs
Objectifs
financiers
financiers
Strat
Straté
égie
gie
logistique
logistique
Benchmarking
Benchmarking
Budgets
Budgets
Indicateurs de
Indicateurs de
performance
performance
Objectifs
Objectifs
manag
managé
ériaux
riaux
Performance logistique
Performance logistique
Niveaux stratégiques logistiques
Co
Coû
ûts
ts
Parts de march
Parts de marché
é
Volume des ventes
Volume des ventes
Taux de croissance
Taux de croissance
Satisfaction des clients
Satisfaction des clients
Productivit
Productivité
é
Qualit
Qualité
é
Temps de cycle
Temps de cycle
Profitabilit
Profitabilité
é
Les niveaux les
Les niveaux les
plus importants
plus importants
pour les entreprises
pour les entreprises
Indicateurs de performance
Service client
Service client Flexibilit
Flexibilité
é Co
Coû
ûts
ts Actifs
Actifs
Performance livraisons
Performance livraisons
Satisfaction des
Satisfaction des
commandes
commandes
Temps de cycles
Temps de cycles
Flexibilit
Flexibilité
é production
production
Co
Coû
ût total gestion log.
t total gestion log.
Co
Coû
ûts des garanties
ts des garanties
Rotation des liquidit
Rotation des liquidité
és
s
Valeur ajout
Valeur ajouté
ée
e
Jours de stocks
Jours de stocks
Rotation des stocks
Rotation des stocks
x
x
x
x
x
x
x
x
x
x
x
x
x
x
x
x
x
x
x
x
Indicateurs: des chiffres
Actuel
Actuel Parit
Parité
é Avantage
Avantage Sup
Supé
érieur
rieur
Respect d
Respect dé
élais livraisons
lais livraisons
Satisfaction des
Satisfaction des
Commandes (
Commandes (fill
fill rate
rate)
)
Temps de cycles
Temps de cycles
Jours de stocks
Jours de stocks
Rotation des stocks
Rotation des stocks
50%
50% 85%
85% 90%
90% 95%
95%
63%
63% 94%
94% 96%
96% 98%
98%
7 jours
7 jours 7 jours
7 jours 5 jours
5 jours 3 jours
3 jours
119 jours
119 jours 55 jours
55 jours 38 jours
38 jours 22 jours
22 jours
2,2 / an
2,2 / an 8 / an
8 / an 12 / an
12 / an 19 / an
19 / an
.
.
.
.
.
.
.
.
.
.
.
.
.
.
.
.
.
.
.
.
.
.
.
.
.
.
.
.
.
.
L’information: sources
• Magazines et revues
spécialisés
• Publications d’associations
• Journaux professionnels
• Congrès et conférences
• Études marketing
• Statistiques
gouvernementales
• Sondages
• Consultants
• Organisations spécialisées
dans la publication de
données de benchmarking
• Données financières (ratios)
sectorielles
¾
¾ Internet
Internet
¾
¾ MTQ
MTQ
¾
¾ MIC
MIC
¾
¾ CRIQ
CRIQ
¾
¾ Chambres de commerce
Chambres de commerce
¾
¾ Universit
Université
és (groupes de recherche,
s (groupes de recherche,
instituts)
instituts)
¾
¾ Fournisseurs, clients, transporteurs,
Fournisseurs, clients, transporteurs,
distributeurs
distributeurs
¾
¾ À
À l
l’
’interne
interne
Exemple de source
d’information: SCOR Chrysler
• http://supplier.chrysler.com/supplier/homebase/scr_idx.htm
• http://intranet.chrysler.com/score/process.html
•
• D
Dé
éveloppement des fournisseurs
veloppement des fournisseurs
•
• Am
Amé
élioration continue
lioration continue
•
• Formation
Formation
•
• Commerce
Commerce é
électronique
lectronique
•
• Projets internationaux
Projets internationaux
•
• Logistique
Logistique
•
• Approvisionnements
Approvisionnements
•
• Qualit
Qualité
é
•
• Performance des fournisseurs
Performance des fournisseurs
L’information: traitement
• Définir les indicateurs, les calculer
régulièrement, en faire une synthèse, les
analyser et en tirer des conclusions.
Exemple: crit
Exemple: critè
ères de s
res de sé
élection des fournisseurs
lection des fournisseurs
•
• qualit
qualité
é
•
• prix
prix
•
• livraisons
livraisons
•
• r
ré
éputation
putation
•
• situation manag
situation managé
ériale
riale
•
• localisation
localisation
•
• garanties
garanties
•
• capacit
capacité
é de production
de production
•
• expertise
expertise
•
• adaptabilit
adaptabilité
é
•
• service apr
service aprè
ès
s-
-vente
vente
•
• situation financi
situation financiè
ère
re
Des statistiques …
• Plusieurs observations
• Variations dans les observations
• Comportement moyen
Processus
Processus Donn
Donné
ées
esVariance
Variance Outils stat.
Outils stat.
Les faits
Les faits L
L’
’analyse
analyse
Statistiquement significatif
Statistiquement significatif ≠
≠ importance pratique
importance pratique
Traitement
Analyse: situation financière
• Ratio de la rentabilité de l’investissement (RI)
• RI = actif total / revenus
• Ratio de la rotation des stocks (RS)
• RS = ventes / stocks
• Ratio d’endettement (RE)
• RE = passif / avoir des actionnaires
• Ratio du fonds de roulement (RF)
• RF = actif à court terme / passif à court terme
AUDIT ET MESURE DES
PERFORMANCES DE LA GESTION
DES FLUX
Mauricio Camargo
ENSAIT
2003
STRATEGIE LOGISTIQUE
Contenu (1)
I. AUDIT ET MESURE DES PERFORMANCES DE
LA GESTION DES FLUX
1. Introduction : évolution de la logistique
2. Le Plan Directeur Logistique
3. L’audit et Le diagnostic
4. Les indicateurs de la logistique : Le coût et
La Valeur Ajoutée.
5. Le cahier des charges
6. Les outils de contrôle et tableaux de bord
7. Le référentiel logistique de l’ASLOG
Contenu (2)
III. INDICATEURS DE PERFORMANCE ET
BENCHMARKING
II. TABLEAU DE BORD PROSPECTIF (BSC)
1. Introduction
2. Facteurs fondamentaux pour dévéloper et
appliquer les indicateurs de performance.
3. Exemple: la “supply chain”
1. Introduction : la logistique un
système bouclé
Différentes approches pour mesurer la
performance
– Tableau de bord Logistique
– BSC –Balanced Score Card
– SCOR Model
Implications de la Logistique
dans la filière textile
0%
1%
2%
3%
4%
5%
6%
7%
1986
1987
1988
1989
1990
1991
1992
1993
1994
1995
1996
1998
coût de acquisition de matières premières ’86 – ’90
‹ Réduction de la base de fournisseurs
‹ Professionnalisation des acheteurs:planificate
%
CA
u
‹ Utilisation des ordres d’achats
‹ Initiation de la gestion de « commodities »
’91 – ’96
‹ Consolidation de l’approvisionnement global
‹ Implémentation de l’ EDI
‹ Utilisation de l’auto réapprovisionnement
‹ Massification du JIT II (supplier pull)
‹ Extérnalisation des capacités d’approvisionnem
’96 –
‹ Co-gestion des contraintes
‹ Implémentation de la Gestion de stocks
pour le fournisseur
‹ Établissement des équipes intra- pays,
intra-entreprise
‹ Création des fournisseurs « virtuels »
‹ Implantation d’outils de planification
avancés
Évolution de performance logistique
• Le coût de acquisition de matières premières a été
amélioré de 63%
1995 – 1998 amélioration de la
performance logistique Best-in-Class
18%
27%
65%
1%
0% 10% 20% 30% 40% 50% 60% 70%
cycle de trésorerie
Coût Total de la Supply-
Chain
flexibilité de production
vers le client
performance de
livraison/commande
Métrique % Amélioration 1995 – 1998
Tous les secteurs combinés
Leading companies are achieving breakthroughs in flexibility,
responsiveness, and efficiency while maintaining reliability.
Perspective
client
Perspectiv
e interne
Évolution de la Logistique
D’une logistique fragmentée à l’émergence de
la Supply Chain
1. Stratégie centrale :
– Réduction de coûts
– Externalisation
2. Émergence de la fonction logistique
3. Chaîne Logistique
4. La Supply Chain ( chaîne logistique inter-
entreprises)
• Tableaux de Bord
– Logique de pilotage
– Mesures/indicateurs opérationnels
• Tableaux de bord prospectifs (BSC –
Balanced Score Card )
• Lien opérationnel – financier
Évolution des systèmes de
pilotage de la performance
1. Pour réduire leur coûts opérationnelles
2. Gérer leur croissance de chiffre
d’affaires
3. Soutenir son valeur boursière
4. Barrière d’entré au marché
Pour quoi les entreprises
mesurent la performance
logistique?
Logistics Master Planning
Method
Implement
Investigate
Innovate
Benchmark
Measure
Profile
Simplify
Optimize
Apply Best
Practices
Systemize
Automate
Humanize
Edward Frazelle: Supply Chain Strategie. The logistics of SCM. (2002)
1
2
3
Measures
and Goals
Information Systems
Requirements
Process Designs Organization
Development
Customer Service Policy
Customer satisfaction
Order Entry
Order Processing
Invoicing & collections
Customer
Response
Forecasting
Order Quantity Ingenieering
Fill Rate Planning
Control Policy
Deployment
Inventory Planning &
Management
Supplier Service Policy
Sourcing
Supplier integration
Purchase order Processing
Buying & payment
Supply
Network Design
Shipment Management
Fleet Container Management
Carrier Management
Freight Management
Transportation
Receiving
Put away
Storage
Order picking
Shipping
DC Operations
LOGISTICS
Logistics framework of Activities
Logistics Master Planning Method
Benchmark : Perform actual versus world in class
standars
Measure : Current Logistics Performance
Profile : Current Logistics Activity
Systemize : Develop and found detailed procedures
Automate : Justify, select and implement appropriated
systems
Humanize: Design, populate and develop organization
plans for human resources
Logistics Performance
If there no measures, there will be no
performance :
If the measures are oriented toward cost
reduction, the practices will,
If the measures are oriented toward service, the
practices will be service oriented
if the measures are balanced between service
and cost (and they should be) the practices
will follow.
Gets measured them gets improved
Logistics Performance
Used to :
1. Identify Logistics strengths and
weaknesses in logistics audits
2. Benchmark performance versus
internal and external organisations.
3. Select from among competing vendors
proposals
4. Justify logistics Projects
Output Resource Productivity
Customer Response
Customer
orders
procesed
Person-
hour
Customer
orders
procesed
/person-
hour
Inventory Planning and
management sales
Investment
in inventory
inven.
Turnover
Supply SKU FTE
Plannig
SKU's / FTE
Productivity = Output /Consumption
Activity = Output /Capacity
Logistics Performance Gap Analysis
0
1
2
3
4
5
Logistics Cycle time
Logistics cost-sales ratio
Inventory turns
Planning SKUs per FTE
Storage Density
erfet order Percentage
Current
Best in class
Benchmark performance
Justify logistics Projects
Customer Order
per person -
hour Inventory turns
Plannnig SKU per
FTE
Shipping
Accuracy
Logistics Cycle
time
Purchase
Order per
person
Annual Volume 300000 orders $700.000 sales} 23000 SKU
14,718,204
cases /year
$647,945
sales/day 98000 Pos
Current Performance 40 Ord/per-h 3 turns/year 1000 SKU per FTE 99,80% 7 days 12POs-Ph
Current Resource Requiremen 7500 per-h $233,333 on and 23 FTE
29,436
cases/year $4,535,616
8,167 persons-
hour
World class performance 50 ord/per-h 5 tunrs/year 1500 SKU per FTE 99,998% 5 days 50 Pos-Ph
WC Resource requirements 6000 per-h $140.000 on hand 15 FTE
294
cases/year $3,239,726
1,960 persons-
hour
Resource saving 1500 per-h $93,333 on hand 8FTE
29,142
cases/year $1295,890
6207 persons-
hour
rate cost 30$/per-h 30% year $10.000 /FTE
$10
$/case 27% %/year
$30 person-
hour
annual savings 45 000 93 333 80 000 291 420 349 860 186 200
Total Projet Savings 1 045 813
payback period (years) 2
Justifiable investissement 2 091 626
Les objectifs de la Logistique
Biens Matériels Services
Assurer la disponibilité du
bon produit
en quantité correcte, et
dans de bonnes
conditions
Au bon moment,
Au bon endroit,
Au bon client,
Au coût le plus juste.
Avoir le bon personnel,
Le bon réseau de donnes et
d’informations,
ayant la bonne capacité pour
fournir le bon service dans des
bonnes conditions
Au bon moment,
Au bon endroit
Au bon client,
Au coût le plus juste.
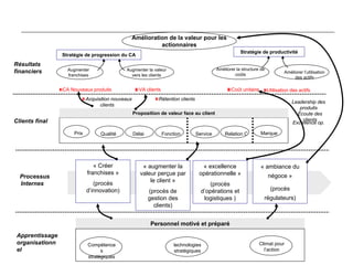
Perspective Général de la
« performance logistique »
Concurrence
Performance
succès résultant de
la stratégie choisi
Déterminants du succès
Concurrentiel
Stratégie Logistique
Marchés servis
Technologie
Satisfaction
des engagés
•Compétitivité au
marché
•Performance
financière
•Qualité
•Productivité
•Innovation
•Réactivité
la logistique un système bouclé
PREVOIR
EXECUTER
GARDER LA
TRACE
AUDITS
REVUES
Qui fait quoi?
Quand?
Comment?
Avec quoi?
Personnel formé
Moyens matériels
Documents
Enregistrements
Politique Log
Organisation
Manuels
Documents
Objectifs
Maîtrise
des
documents
Corrections
Actions
Correctives
Préventives
REAGIR
1. Prévoir
2.Mettre en Place
3.Gérer et contrôler
4. Réagir
La démarche logistique
2. Le plan Directeur Logistique
Etapes Méthodes Outils
1. Recenser et
analyser
Audit opérationnel
Diagnostique
Observation
instantanés
Analyse de
déroulement
2. Choisir et mettre
en Place
Techniques de choix
Suivi de projets
Matrices
Planning, cahiers de
charges
3.Gerer et contrôler Gestion par objectifs
Contrôle analytique
Ratios et tableaux de
bord
Remettre en cause-
Réagir
Reconfiguration plan de
progrès
Analyse de processus
Audit fonctionnel
3. L’audit
• Qu’ entend-on par Audit
AUDIT QUALITE DIAGNOSTIC QUALITE
ƒ Examen méthodique et
normalisé.
ƒ Champ :système, procédé,
produit, service
ƒ Détermine la conformité ou
non conformité au système
qualité.
ƒ Référentiels (dispositions
préétablis
ƒ Révèle les domaines
d’amélioration possibles
ƒ Est un constat, une
photographie.
ƒ Examen méthodique,
méthode spécifique consultant
ƒ Champ : entreprise, politique
commerciale, sociale etc.
ƒ Pas de référentiel
ƒ Evalue un état et les
conséquences financières des
dysfonctionnements repérés.
ƒ Recherche des point fors et
faibles
ƒ Donne des solutions.
Audit externe
des marchés
Niveaux de service
clientèle exigés par
le marché
Exigences du
marché
Concurrence
-Rupture de Stock
-cycle de la
commande -
Précision des
Systèmes -
cap.
Informationnelles
-
Qualité/gamme(produi
t) -
Promotion/prix
-Segments du marché
-Élasticité de la
demande
-Service clientèle
-Forces
-Faiblesses
-Politiques de
distribution
3. L’audit Externe
Audit Interne
des opérations
Niveaux de service
clientèle
Transports
Opérations
d’entreposage
-Modes et nombres
d’expéditeurs
-Nombre et taille des
expéditions -Coût
-Refus et retours/ erreurs
3. L’audit Interne
Traitements des
commandes
Considérations sur
les quantités à
produire par lot
Gestion des stocks
-Rupture de Stock
-cycle de la commande
-Précision des Systèmes
-cap. Informationnelles
-Productivité
-Degré d’automatisation
-Erreurs d’enlèvement
-Endommagement, pertes
-Précisions des envois
-Degré d’automatisation
-Temps pour compléter les
taches -Coût de la
commande -
Retards et erreurs de la
commande
-Fournisseurs
-Taille des commandes
-Précision des prévissions
-Nombre/coût des chgmts. De
prod -Identif. Des
Problèmes de Prod.
-Investissements en stocks
-Rotation des stocks
-Balance/age:manques des
stocks -Systèmes de gestion de
stocks
Piloter le processus logistique
Pilotage
Stratégique
Atteindre les objectifs
logistiques fixés par
l ’stratégie générale
Satisfaction du marché
Pilotage
Tactique
Atteindre les objectifs de
qualité de service client
final final fixés par le
pilotage stratégique
Satisfaction du client
Pilotage
Opérationnel
Atteindre les objectifs de
qualité du processus
physique fixés par le
Pilotage Tactique
Satisfaction du produit
Stockage Préparation Expédition Livraison
Réceptio
n
Processu
s
physique
Client
final
RESSOURCES HUMAINES
MOYENS TECHNIQUES
PILOTAGE DE PROCESSUS
Moyens
COMPOSANTES DE LA QUALITE ET MECANISME DE
LA CONTRIBUTION A LA QUALITE DE SERVICE
Qualité
Processus
Qualité
Service
4. Les Indicateurs de la
logistique
Deux concepts de base :
La valeur Ajoutée
Le calcul de Coûts en
Logistique
Focus should be cross functional
Focus should be cross functional
and cross organizational
and cross organizational
Assembler Distributor
“Always the Low Price”
Wal-Mart
Retailer
What to measure? Metrics must span
the supply chain
Producer
Customers
Suppliers
Plan
Source Make Deliver
To create SC value, focus on four
groups of metrics
Financial
Indicators
Productivity
Indicators
Quality
Indicators
Cycle Time
Indicators
What to Measure
Effectiveness Efficiency
Adaptability
The extent to which
the outputs of the
process meet the needs
and expectations of its
of its customers
(Quality)
The extent to which
resources are minimized
and waste is eliminated
in the pursuit of effective-
ness (Productivity)
The flexibility of the process
to handle future, changing customer
expectations and special customer
requests (Flexibility)
Durability
Timeliness
Accuracy
Costs
Performance
Reliability
Percentage of Value-Added
Time
Wait Time Unit
Quality Cost/Unit
Value-Added Cost/Unit
Resources/Unit
Processing Time
Percentage of Time Special
Requests are accomplished
Responsiveness
Percentage of
Special
Requests Turned
Down
Average Time/
Special Request
What to Measure
4. Les Indicateurs de la logistique
Delivery
Performance/
Quality
Flexibility &
Responsiveness
Cost
Assets
Performance Attribute Performance Attribute Definition Level 1 Metric
Delivery Performance
Fill Rates
Perfect Order Fulfillment
Supply Chain
Responsiveness
The velocity at which a supply chain provides
products to the customer.
Order Fulfillment Lead Times
Supply Chain Response Time
Production Flexibility
Cost of Goods Sold
Total Supply Chain
Management Costs
Value-Added Productivity
Warranty / Returns
Processing Costs
Cash-to-Cash Cycle Time
Inventory Days of Supply
Asset Turns
Supply Chain Delivery
Reliability
The performance of the supply chain in delivering:
the correct product, to the correct place, at the
correct time, in the correct condition and
packaging, in the correct quantity, with the correct
documentation, to the correct customer.
Supply Chain
Flexibility
The agility of a supply chain in responding to
marketplace changes to gain or maintain
competitive advantage.
Supply Chain Costs The costs associated with operating the supply
chain.
Supply Chain Asset
Management
Efficiency
The effectiveness of an organization in managing
assets to support demand satisfaction. This
includes the management of all assets: fixed and
working capital.
Performance Attribute Reliability Responsiv
e-ness
Flexibility Cost Assets
Delivery Performance ;
Fill Rate ;
Perfect Order Fulfillment ;
Order Fulfillment Lead Time ;
Supply-Chain Response
Time
;
Production Flexibility ;
Total Supply Chain ;
Cost of Goods Sold ;
Value-Added Productivity ;
Warranty Cost Or Returns
Processing Cost
;
Cash-To-Cash Cycle Time ;
Inventory Days Of Supply ;
Asset Turns ;
Customer-Facing Internal-
Facing
4. Les Indicateurs de la logistique
4.1.1 Delivery performance (Fiabilité et régularité de
livraison)
•Le pourcentage de commandes qui ont été complétées à la date demandé par le
client.
•Le pourcentage de commandes qui ont été complétées à la date originalement
engagé ou programmée.
Calculation
[number of orders delivered on time and in full ] / [total number of orders received] Æ
result = percentage
Delivery
Performance/
Quality
EX:
The following information is gathered for the year 2002 from a
company:
-1000 customer orders placed
-890 orders delivered by customer requested date (110 too late)
-of these 890 orders, 45 were delivered as partial shipments
-920 orders delivered by committed delivery date (80 too late)
-of these 920 orders, 50 were delivered as partial shipments.
The calculation of the two metrics is then as follows:
delivery performance to customer requested date: [890-45] / 1000 = 84.5%
delivery performance to committed date: [920-50] / 1000 = 87 %
4.1.2 Fill rate (taux de
remplissage)
This shows how quickly your company can respond to customer orders in the
situation where your company has decided to produce in a make-to-stock
environment.
Calculation
[numbers of orders filled from stock shipped within 24 hours of order receipt] / [total number of stock
orders] Æ result = percentage
Delivery
Performance/
Quality
EX:
The following information is gathered for the year 2002 from a
company:
-Total number of orders delivered to customers = 10.000
-Total number of orders with products delivered from stock = 6.000
-Total number of orders shipped within 24 hours of order receipt = 5.000
The calculation of the metric is then as follows: [5000] / [6000] =
83 %
4.1.3 Perfect order fulfillment
This metric is the most comprehensive top level metric to assess your company's
delivery performance. The metric covers whether your company delivers on time,
in full, with complete and accurate documentation and without shipping
damage
Calculation
[total orders shipped on time and in full - orders with faulty documentation - orders with shipping
damage] / [total number of orders received] Æ result = percentage
Delivery
Performance/
Quality
EX:
The following information is gathered for the year 1999 from a
company:
-Total number of orders received from customer = 10.000
-Total number of orders delivered to customers = 10.000
-Total number of orders delivered in full = 9.950
-Total orders delivered on time to customer requested date = 9.500
-total orders with faulty documentation = 1.000
-total orders with shipping damage = 50
The calculation of the metric is then as follows:
[9500 – 1000 – 50] / [10.000] = 84.5 %
(La commande
parfaite)
4.2.1 Order fulfillment lead time
This metric can only be used when the product is made to order. Order fulfillment
lead time represents the average order lead time that can consistently be achieved
to fulfill customer orders
order fulfillment lead time can be calculated.
Figure 1 Breakdown of the order fullfillment lead time
Customer
authorization
Order
receipt
Order
entry
Order
release
Start
make
Deemed
shippable
by Make
Ready for
shipment
Customer
receipt
Installation
complete
Order fulfillment lead time
Make cycle time
Total transportation
time
Flexibility &
Responsiveness
Calculation
[Sum actual lead times for all orders shipped] / [total number of orders shipped] Æ result =
time (in days)
4.1.2. B: Order fulfillment lead
time
Flexibility &
Responsiveness
EX:
The following information is gathered for the year 2002 from a
company:
-Total number of orders delivered to customers = 10.000
-Total number of orders with products delivered make-to-order = 4.000
-The actual order lead time for each order was 30 days, 29 days, 33 days,
31 days, 27 days etc.
The calculation of the metric is then as follows:
[30+29+33+31+27……] / [4000] = 30 days
4.2.3 Supply Chain Response time
This shows how quickly your company can respond to customer orders in the
situation where your company has decided to produce in a make-to-stock
environment.
Volume flexibility
Make flexibility
Production flexibility
The ability to increase or decrease production
volumes based on changing market demand
Product flexibility The ability to modify designs in response to
changing market demand
Æ Out of the SCOR model scope
Delivery flexibility The ability to change planned delivery dates
Mix flexibility The ability to change the variety of products
produced based on changing market demand
Launch flexibility The ability to develop and produce new
products, including changes to existing
products
Flexibility &
Responsiveness
The metric used in this calculation represents the time it takes the integrated
supply chain to respond to an abnormal (significant) change in demand, either an
increase or decrease in demand. This measures both your company’s make
flexibility and deliver flexibility
4.2.4.Supply Chain Response time
Calculation
[order fulfillment lead time + source cycle time] Æ result = time (in days)
2 3
1
Identification of
need for
materials
Prepare
order
for supplier
Start
supplier
cycle time
Receipt of
materials from
supplier
Receipt of
materials at
production
facility
Source cycle time
Supplier cycle
time
Supplier cycle time:This is the time between the release of a purchase order from your company to the
supplier until the supplier delivers the goods at your company.
Flexibility &
Responsiveness
The source cycle time :
4.3.1 Supply Chain Response time
Calculation
Calculation source cycle time [metric 1 + metric 2 + supplier cycle time +
metric 3]
Flexibility &
Responsiveness
Example calculation of source cycle time
The following information is gathered for the year 1999 from a company:
-Average time for metric 1 = 1 day
-Average time for metric 2 = 3 days
-Average time for metric 3 = 2 days
-Dollar value of total annually purchased materials = 20.000
-20 suppliers in total
-12 suppliers represent 95% of 20.000
-longest supplier cycle time among these 12 suppliers = 2 months
The calculation of the metric is then as follows:
[1 + 3 + 60 + 2] = 66 days
Example of calculation supply chain response time
The following information is gathered for the year 1999 from a company:
-Source cycle time = 66 days (see above)
-Order fulfillment lead time = 30 days (see calculation in section 4.1.2)
The calculation of the metric is then as follows:
[30 + 66] = 96 days
4.3.2 Production flexibility
This metric measures the flexibility and responsiveness of the
production facilities within your company to a change in demand
Flexibility &
Responsiveness
Upside flexibility
is the ability of your company to respond to an unplanned
20% sustainable increase in production
Downside flexibility
is the ability of your company to respond to a reduction in
orders from your customers where your company would not
incur any cost or inventory penalties
Flexibility &
Responsiveness
4.3.2 Production flexibility
Example of calculation
1- upside flexibility
-Current production capacity utilisation is 90%
-It will take 3 months to finish a new factory and buy the necessary equipment to increase the capacity by
at least 10% (because management had planned for a new factory 6 months ago).
-Hiring of new personnel will take 2 months
-95% of suppliers are able to increase their output by 20% in 3 months
-2 suppliers are not able to increase their output by 20%
-Sourcing for alternative suppliers takes 2 months, the supplier cycle time of the new suppliers is 2
months, so it takes 4 months before the additional 20% will arrive at the company
-It takes 2 months to increase the transportation capacity by the necessary 15 % (5% capacity left with the
current utilisation rate).
The calculation of the metric is then as follows:
The longest time it takes to follow the 20% increase in demand is the sourcing
for new suppliers. This is the bottleneck and takes 4 months. (Production capacity can be increased in
3 months, extra staff can be hired in 2 months and transportation capacity can be extended in 2
months)
[120 days]
2- downside flexibility
-5% of all orders is in finished goods stock 30 days prior to delivery
-None of these products can be used for other customers
-90% of all orders is being produced 30 days prior to delivery
-From this 90%, 10% can be used for other customers
-5% of all orders is not in production yet 30 days prior to delivery
-The raw materials have been purchased for 70% of all orders 30 days prior to delivery
-From this 70%, 25% can be used for other customers
-From the other 30% that has not been purchased 30 days prior to delivery, 40% can be cancelled
with the supplier without cost penalty
4.3.2 Production flexibility
For 5% of the orders, the finished goods have been produced already and they cannot be re-used
without cost penalties.
For 90% of the orders, production has started so there is WIP. Of this WIP, 10% can be re-used without
cost penalties so this represents 9% (10% of 90%) of all orders.
For 5% of the orders, production has not started yet so there is no WIP. Assuming the ratio of 70%
materials purchased 30 days prior to delivery also applies to this 5% orders, 17.5% of this (70% * 25%)
can be used for other customers. Another 12% (30% * 40%) can be cancelled with the suppliers, so in
total 29.5 % (17.5+12) of these orders will not incur cost penalties. This represents 1.5% of the total
orders (29.5 % * 5%).
Thus in total 10.5% (0%+9%+1.5%) of the orders can be cancelled without incurring cost
penalties. [10.5%]
Flexibility &
Responsiveness
Ex: Wharehouse Operations
Performance measures
•
Planifier Fournir Fabriquer Livrer
DELAI
• Temps de traitement
de la commande /
délai total
• Délai de livraison
(confirmé/demandé)
• Taux de livraison
complet (conforme
en quantité)
• Délai de livraison
(confirmé/demandé)
• Taux de livraison
complet (conforme
en quantité)
• temps de transport /
délai total
STOCK
• Sur-production
(stocks finaux
produits finis) /
commande ferme
• Stock de tissus prêts
chez le fournisseur /
commande ferme
• Stocks de tissus
prêts dans le site de
production
• En-cours de
production
• Produits finis en
attente de livraison
QUALITE
• Taux de défauts
dans le tissu
(mesuré par le
fabricant)
• Taux de réparation
ou de reprise
• Nombre de
produits rejetés
(conformité en qualité)
FLEXIBILITE
• Commande
minimum
• Variété
• Commande
minimum
• Introduction de
nouveau produit
(depuis les deux
dernières années)
COUT
• Commissions du
négociant
• Coût du produit
(tissu, vêtements)
• Coût du travail • Coût du transport
Benchmarking the Performance of Supply Chains in the
Garment Industry Worldwide (J.Lo, 2002)
Développement et produit – Indicateurs de performance
Industrie textile mexicaine
Indicateur de performance
Cumplimiento de Calendario
Pourcentage de produits qui atteint le
marche dans le délai fixé
Tiempo de Creación-Desarrollo de Producto
Depuis la génération de l’idée jusqu l’ arrivée
au marché
Costo de Creación -Desarrollo de Producto
Coût de développement du produit comme
pourcentage du chiffre de affaires
Porcentaje de Exito
Rapport entre les produits arrivés
effectivement au marche et le nombre de
prototypes.
Objectif du marché
95%
60 à 90 jours
2% du CA
50%
Nota: Parámetros internos usados por el minorista/dueño de marca para asegurar la efectividad del
desarrollo de producto.
Parámetros de Desempeño
Tiempo de ciclo productivo de la prenda
Tiempo transcurrido desde el corte de tela hasta el arribo de prendas
al centro de distribución
Mexico/CBI
Lejano Oriente
Tiempo de ciclo productivo de la tela
Tiempo transcurrido desde la orden hasta el arribo de la tela a la
fábrica (sin tiempo de desarrollo de producto)
Entrega a tiempo
Porcentaje de órdenes de producción recibidas a tiempo esperado
Mexico/CBI
Lejano Oriente
Costo Total de Suministro de Producto
Costo total de suministro dividido entre el costo total de las prendas
Mexico/CBI
Lejano Oriente - Direct0
Lejano Oriente - Agentes
Calidad
Nivel de calidad de salida - medido como el nivel de defectos
esperados al recibir en distribución
Mexico/CBI
Lejano Oriente
Porcentaje de ordenes completas
Porcentaje de órdenes de producción recibidas completas dentro del
tiempo esperado
Mexico/CBI
Far East
Metas Mercado de Moda
25 a 35 días
40 a 60 días
40 a 60 días
92+%
96+%
2 - 4%
3 - 6%
6 - 8%
2%
1%
90 - 95%
97 - 98%
Nota: Parámetros
internos usados por el
minorista/ dueño de
marca para asegurar
la efectividad del
desarrollo de producto.
Développement et produit – Indicateurs de performance
Industrie textile mexicaine
The Balance Score Card
BSC
Robert Kaplan et David Norton
1990
7. Le Tableau de Bord Prospectif
TBP
Origine
1990 Étude, « Mesurer la performance dans
l ’entreprise du future ».
Hypothèse:
Les systèmes traditionnels de mesure de la
performance, essentiellement fondés sur des
indicateurs financières, ne sont plus adaptés à
l ’entreprise moderne.
Base conceptuelle
Les entreprises ne mettent pas leurs indicateurs
en cohérence avec leur stratégie.
La plupart s’efforça d’améliorer la performance
des processus existants.
– Réduction des coûts
– l’amélioration de la qualité.
– La diminution de temps de réglage...
Mesure de la performance
interne
• Consiste en la comparaison de la
performance contre les buts à travers du
temps.
Construction du système de mesure
de la performance …
Relier les mesures à la stratégie
Vision
Mission / Valeurs
Buts
Mesures
Les Axes principaux
Comment piloter le
changement et l’amélioration
?
Vision
et
stratégi
e
Résultats financiers
Clients Apprentissage
Buts Mesures
Mesures
Processus Internes
Mesures
organisationnel
Mesures
Que faut il apporter aux
actionnaires ?
Que faut il apporter aux
clients ?
Quels sont les essentiels
pour satisfaire les clients ?
Source: Kaplan and Norton
Buts
Buts
Buts
La supply chain…
Clients final
Apprentissage
organisationnel
Résultats financiers
Processus Internes
•Qualité du produit /service Optimal
•Pertes de temps minimales
•Flexibilité maxime
•Valeur ajouté amélioré
Example
•Majeurs Profits
•Amélioration du « Cash Flow »
•Augmentation du CA
•Retour sur investissements
Réduction des déchets
Réduction des délais/Réactivité
Flexibilité de réponse
Réduction de coûts
•Innovation des produits et
processus
•Gestion partagée
•Flux d’information
•Évaluation et changement
technologique
Axes / buts
La Supply Chain…
Exemple
Buts / mesures
Clients final
1.Qualité du produit
/service Optimal
2.Pertes de temps
minimales
3.Flexibilité maxime
4.Valeur ajouté
amélioré
Buts Mesures
1.No des point de
contact avec le
client.
2.Délai relatif
3.Perception du
clients sur la
flexibilité de
réponse.
4.Valeur ajouté/
client.
Processus
Internes
Buts Mesures
1.Coût de propriété à
travers la SC
2.Efficacité du cycle
de réponse de la SC
3.No des possibilités
de réponse/délai
moyen .
4.% des coûts
prévus dans la SC
aboutis
1.Réduction des
déchets
2.Réduction des
délais/Réactivité
3.Flexibilité de
réponse
4.Réduction de coûts
La supply chain…
Exemple
Résultats financiers
Buts Mesures
1.Marge de profit par
partenaire de la SC.
2.Cycle du « Cash to
cash »
3.Augmentation des
clients et de la
rentabilité par client.
4.Retour sue
investissements de
la SC
1. Majeurs Profits
2. Amélioration du
« Cash Flow »
3. Augmentation
du CA
4. Retour sur
investissements
La supply chain…
Exemple
Apprentissage organisationnel
Buts Mesures
1.Délai de
développement des
produits.
2.Rapport d’engagement
par catégorie.
3.No de informations
partagées/total des infos
4.Performance de la
trajectoire des
technologies
concurrents
1.Innovation des
produits et
processus
2.Gestion partagée
3.Flux d’information
4.Évaluation et
changement
technologique
La supply chain…
Exemple
Personnel motivé et préparé
Compétence
s
stratégiques
technologies
stratégiques
Climat pour
l’action
Écoute des
clients
Amélioration de la valeur pour les
actionnaires
CA Nouveaux produits VA clients Coût unitaire Utilisation des actifs
Augmenter
franchises
Augmenter la valeur
vers les clients
Améliorer la structure de
coûts
Améliorer l’utilisation
des actifs
Stratégie de productivité
Stratégie de progression du CA
Résultats
financiers
Prix Qualité Délai Fonction Service Relation C Marque
Proposition de valeur face au client
Excellence op.
Leadership des
produits
Clients final
« Créer
franchises »
(procès
d’innovation)
« augmenter la
valeur perçue par
le client »
(procès de
gestion des
clients)
« excellence
opérationnelle »
(procès
d’opérations et
logistiques )
« ambiance du
négoce »
(procès
régulateurs)
Processus
Internes
Apprentissage
organisationn
el
Acquisition nouveaux
clients
Rétention clients
Parámetros de Desempeño
Vueltas de inventario
Ventas divididas por el valor de inventario mensual
promedio
Porcentaje de entregas a tiempo
Porcentaje de órdenes del cliente enviadas dentro
del tiempo esperado
Porcentaje de llenado de órdenes
Porcentaje de órdenes del cliente llenas
completamente
Exactitud del inventario
Porcentaje del inventario contado y almacenado
correctamente
Porcentaje de notificación de envíos futuros
Porcentaje de envíos recibidos con notificación de
envío previa
Metas en Mercado de Moda
5 - 6; 10% mejora anual
99%
95 - 97%
99.7% unidades correctas
90+%
Nota: Parámetros internos usados por el detallista/ dueño de marca para asegurar la efectividad de la
distribución del producto.
Desarrollo y Producto - Parámetros de Desempeño
Facteurs basiques pour développer
indicateurs de performance.
1. Un indicateur de performance
est un moyen stratégique de
communication
– Les mesures envoient des signales a
toute l’organisation sur quoi est
vraiment important.
– Les mesures montrent les points clés
d’une entreprise, sa mission, et ses
objectifs
Facteurs basiques pour
développer indicateurs de
performance.
2. Le niveau d’acceptation et de
participation est fondamental.
– Les indicateurs de performance
doivent d’être compris et acceptés par
l’ensemble des utilisateurs.
– Cela afin d’engager les utilisateurs dans
sa mise en œuvre.
Facteurs basiques pour
développer indicateurs de
performance.
3. Les indicateurs de performance sont
un outil pour améliorer la visibilité.
– Est impossible pour les gestionnaires
d’observer toutes les aspects critiques
de la performance.
– Ainsi les mesures lui permettent faire
management sur des faits et non sur
anecdotes.
Facteurs basiques pour
développer indicateurs de
performance.
4. Les indicateurs de performance
doivent être liés à des actions
individuelles.
– Les employés doivent connaître et
comprendre, la façons dont leur
décisions affectent chaque indicateur.
– Cela permette de créer des incentives
(motivations) individuels et de leur
récompenser pour des objectifs atteints.
Facteurs basiques pour
développer indicateurs de
performance.
5. Démarrer avec peut d’indicateurs
critiques.
– toutes les aspects mesurables ne sont
pas utiles
– Il faut évaluer la faisabilité et utilité des
indicateurs doive être validé, après le recueil
des informations.
Corrélation
Il existent entre 20 et 25 indicateurs sont
suffisantes pour communiquer et mettre en
œuvre une stratégie cohérente.
Customer
authorization
Order
receipt
Order
entry
Order
release
Start
make
Deemed
shippable
by Make
Ready for
shipment
Customer
receipt
Installation
complete
Order fulfillment lead time
Make cycle
time
Total transportation
time
Bibliographie
1. CAMMAM C.-VILLESQUE F.-Pilotage Stratégique de la Chaîne
Logistique et Systèmes d’Évaluation de la Performance.
2. LE DENN, Y- La chaîne logistique au service du client.Tome 1 « la
mise en place ». Ed. CELSE 2001.
3. STAINER Alan- Logistics - A productivity and Performance
Perspective Supply Chain Management Vol2- Number 2-1997 pp
53-62
4. BREWER P.-SPEH T. Using The Balance Score card to measure
supply chain performance. Journal of Business Logistics, Vol 21, No1,
2000.
5. FRAZELLE Edward - Supply Chain Strategie. The Logistics of
Supply Chain Management. McGraw Hill 2002. Pp 23-67
6. www.lrilogistics.com LRI ’s Logistics Score Board
7. PERRET F. JAFFREUX ed. The essentials of logistics and
management. Epfl press 2002
8. SAMII, A. STRATEGIES LOGISTIQUES fondements, Methodes
Applications. Dunod. 2001.

Tableaux de bord.pdf

  • 1.
    Tableaux de bord & indicateursde performance Dashboard & Key Performance Indicators Pr. Abdellatif ABID Expert en logistique & gestion industrielle www.abdellatif-abid.tk abdellatif.abid@gmail.com
  • 2.
    Le but d’uneentreprise Comment ? le but d’une entreprise Gagner de l’argent
  • 3.
    Comment Satisfaire lesclients ? Un bon produit Livré au bon moment Au bon endroit Au bon client Dans la bonne quantité À un prix raisonnable
  • 4.
    Pour atteindre cesobjectifs L’entreprise se dote de ressources Matières & accessoires : Matériaux Machines & outils: Matériels Mains d’œuvre et Personnel : Hommes Méthodes : Savoir faire et technicité Management : Gestion des ressources Monétaire : Ressources financières Milieu : Ateliers, bureaux locaux.
  • 5.
    Première source deperformance L’optimisation interne Atelier Atelier Stock Stock Performance Performance Distribution Distribution Finance Finance
  • 6.
    Evolution naturelle: La collaborationexterne Logistique Logistique Collaboration Collaboration Fournisseurs Fournisseurs Distributeurs Distributeurs Clients Clients
  • 7.
    Flux traditionaux Inter-Entreprise Producteur ProducteurClient Client Fournisseur Fournisseur Flux d’information Flux physique Distributeur Distributeur 24 hrs 24 hrs 24 hrs 24 hrs
  • 8.
    Flux collaboratif d’information Fluxd’information Flux physique Producteur Producteur Client Client Fournisseur Fournisseur Distributeur Distributeur Modèle de Planification Production & Distribution Pas de délai!
  • 9.
  • 10.
    Avantage de lavisibilité collaborative
  • 11.
    Stratégie Gestion Exécution (Contrôle) Contrôle deprocess Automates, Contrôle local 1 Contrôle de l’unité Contrôle et Supervision 2 Coordination inter-unités Supervision globale 3 Production de l ’usine, planification Direction opérationnelle usine 4a Production, planification, Affectation de la charge aux usines, R&D 5a Information stratégique Direction générale de l’entreprise 5b Mesures et Actions Transformations physiques 0 Procédé Hiérarchie CIM
  • 12.
    Systèmes de pilotagelogistique Programme de production usine et gestion opérationnelle Niveau 4 Systèmes de Contrôle de production Supervision de zone, Programme détaillé de production Niveau 3 Hiérarchie fonctionnelle simplifiée Systèmes de contrôle Procédés Discrets Niveaux 2,1,0 Systèmes de contrôle Procédés Discontinus Systèmes de contrôle Procédés Continus
  • 13.
    Information de Contrôle dela Production Supervision de Zone, Programme de Production détaillé, Sûreté, etc. Information d’Entreprise Programme de Production, Gestion Opérationnelle, etc. Information de Production Information de Définition Produit (Comment fabriquer) Information de Capacité de Production (Ressources disponibles) Information de Production (Ce qu’il faut Produire, Résultats)
  • 14.
    La Fonction ManagementIndustriel & Logistique La fonction logistique ne se limite pas aux entreprises industrielles Elle concerne aussi les entreprises de services Peu importe le métier, le problème • de la Qualité • du Délai et • du Coût est Universel
  • 15.
    Produit, Processus, etFlux Conception Des produits Conception Des processus Capacité de production Quels produit doivent être offerts par l’entreprise? Comment doivent-ils être fabriqués? Combien doit-on en fabriquer?
  • 16.
    caractéristiques des produitsindustriels Typologies des produits Le concept de variété Les spécificités des activités de service
  • 17.
    Typologies des produits •Bien physique • ou service
  • 18.
    Types de systèmesde production: Classification selon le processus de traitement – Extraction : obtention des matières à partir de leur source naturelle – Raffinage : changement des propriétés physico- chimique – Fabrication : transformation physique des matériaux – Distribution : changement de localisation du produit – Service : (consultation, médecine, traitement)
  • 19.
  • 21.
    Il existe plusieurscritères pour classer les systèmes de production : - les caractéristiques du produit; - la nature de la demande; et - les moyens de production. CLASSIFICATION DES SYSTÈMES DE PRODUCTION
  • 22.
  • 23.
  • 24.
  • 25.
    Produit: – Structure: simpleou complexe; – Valeur ajoutée: faible ou importante; – Variété: aucune à produit personnalisé; – Liens entre produits: aucun à produit modulaire. CLASSIFICATION
  • 26.
  • 27.
  • 28.
    Les types deproduction En 1965 WOODWARD a défini quatre types de production : – Le type process – Le type projet – Le type masse – Le type personnalisée – Le type atelier
  • 29.
    La production unitaire •Gestion de "projet" unitaire • Les ressources sont organisées autour du projet • Respect du délai et du coût objectif Chantier ou projet •Cycle long •Produit fixe •Moyens mobiles
  • 30.
    Le type projet Ilse caractérise par un produit unique. C'est la réponse originale à un besoin spécifique sans reproduction ultérieure exacte du même modèle. Chaque commande couvre une longue période et conduit à résoudre des difficultés nouvelles. Exemples: travaux publics, construction navale, centrale atomique, usine clés en main...
  • 31.
    La production depetite série • Production par lots • Les ressources ne sont pas dédiées à un produit • Flux complexes, cycles de fabrication longs Ateliers fonctionnels 1. Flux discontinus 2. En-cours importants 3. Cycle long
  • 32.
    La production demasse • Production "à la chaîne" • Cycles de fabrication courts • Gestion des approvisionnements • Suivi de la productivité (équilibrage de chaîne) Production à la chaîne 1. Flux continus 2. Stocks faibles 3. Cycle court
  • 33.
    Le type masse:Mass Production Il se caractérise par des produits divers de grande consommation lancés en grandes séries. L'accent est mis sur la haute productivité. Il fait appel à des composants hautement standardisés. Exemples : automobiles, électroménager, confection, restauration rapide, préfabrication (bâtiment)...
  • 34.
    La configuration classique Organisationpour une production industrielle Production unitaire Production de masse Sur-mesure
  • 35.
    La production continue •Fabrication de type "process" • Investissements très lourds • Faible flexibilité • Cycles de fabrication très courts • Assurer la continuité (maintenance) Processus continu
  • 36.
    Le type processus Ilse caractérise généralement par une matière première unique, par une production en continu d'un ensemble de produits liés. Le rendement est induit par l'investissement initial. Le fonctionnement de l'unité de production est souvent entièrement automatisé. Exemples : chimie, pétrole, ciment, laiterie, sidérurgie...
  • 37.
    Le type personnalisée: MassCustomization Il se caractérise par des produits divers de grande consommation lancés en grandes séries, et personnalisés souvent sur catalogue. Le client choisit quelques caractéristiques du produit. Exemples : articles commandés sur Internet, Voitures
  • 38.
    Un aperçu dela mass-customization
  • 39.
  • 41.
    De la productionde masse à la personnalisation de masse 2000-… Personnalisation de masse 1970-2000 Production flexible 1900-1970 Production de masse 10 à 15 100 à 1000 illimités Produits fabriqués - 25% - 0,25% -100 ppm Non qualité mois semaines Jours Temps développement semaines jours heures Délais de production * Source: UQTR René Gélinas
  • 42.
    Le type atelier Ilse caractérise par des produits multiples lancés en lots de fabrication. La production est organisée de manière à faire face aux commandes avec une grande souplesse. Les produits comporte de nombreuses options personnalisées. Ils néanmoins constitués de composants standardisés ou fabriqués sur commande. Ce sont généralement des produits à haute valeur ajoutée. Exemples : machines-outils, avionique, constructions mécaniques...
  • 43.
    Flow shop -job shop Il existe de nombreuses autres manières de classer les types de production. En particulier, on distingue souvent : • la production continue (flow shop) effectuée sur des lignes de fabrication spécialisées, • la production discontinue (job shop), en îlots de production ou en ateliers agencés en sections homogènes.
  • 44.
  • 45.
    TYPES DE SYST TYPESDE SYSTÈ ÈMES DE PRODUCTION MES DE PRODUCTION Variété Volume Aménagement par produit (ligne) Aménagement par produit (ligne) Aménagement par famille de produit (cellulaire) Aménagement par famille de produit (cellulaire) Aménagement par type de procédé (Atelier) Aménagement par type de procédé (Atelier) Aménagement Fixe (Projet) Aménagement Fixe (Projet)
  • 46.
  • 47.
    Logistique et Production Stratégieslogistiques alternatives Stratégies de production alternatives Fabriqué Stockée Conçu à la Commande Configuré à la Commande Fabriqué à la Commande Modèles de Production Continue Modèles de Production Discontinue Modèles de Production Discrète
  • 48.
    R Ré ép pé étitif titif Continu Continu Assembl Assemblé é à à l l’ ’Ordre Ordre M Mé élang langé é à à l l’ ’Ordre Ordre Con Conç çu u à àl l’ ’Ordre Ordre Type de produit Variabilité du Produit Quantité d’Information Entreprise -> Production Comptabilisable Mesurable (ex. Poids) Faible Forte Forte Faible Produits Discontinu Discontinu
  • 49.
    Matières premières Matièrespremières Catégories de Procédés MULTI PRODUIT / MONO LIGNE Plusieurs produits MONO PRODUIT / MONO LIGNE Matières premières Un produit MONO PRODUIT / MULTI LIGNE Un produit MULTI PRODUIT / MULTI LIGNE Plusieurs produits Matières premières
  • 50.
    Nature de lademande: – Volume: unitaire à production de masse; – Prévisions: connue ou incertaine; et – Variations temporelles: stable, saisonnier, aléatoire. CLASSIFICATION
  • 51.
    Pilotage par l’avalvs par l’amont Aval (pull) Amont (push) Marché amont Marché aval INTRANTS EXTRANTS Planification COMMANDES DEMANDE P R É VISIONS DE LA transport flux d'information opération et contrôle stocks Planification COMMANDES DEMANDE Marché amont Marché aval INTRANTS EXTRANTS transport flux d'information opération et contrôle A. ABID, Consultant, Enseignant, Responsable de la filière Logistique Internationale de l’ESITH
  • 52.
    Moyens de production: –Organisation: ligne, cellule, atelier; – Productivité: faible à élevée; et – Qualification des opérateurs: faible à élevée. CLASSIFICATION
  • 55.
    Quelles sont lesressources? 7M 1. Matières & accessoires : Matériaux 2. Machines & outils: Matériels 3. Mains d’œuvre et Personnel : Hommes 4. Méthodes : Savoir faire et technicité 5. Milieu : Ateliers, bureaux locaux. 6. Management : Gestion des ressources 7. Monétaire :Ressources financières
  • 56.
    Pour Produire ouTransformer?
  • 57.
    La plus précieusedes ressources En production, perdre du temps est le pire des crimes. De toutes les ressources utilisées, le temps est en effet la seule qui ne peut-être ni stockée ni remplacée. Il s’écoule inexorablement. Il est irrécupérable. Il est a tout le monde mais n’appartient à personne. L’égalité du temps dont ils disposent est la seule égalité des hommes. Heureusement, les pertes passées ne grèvent pas les efforts pour réduire les gaspillages futurs. La nouvelle donne de la gestion de production W.George PLOSSL Collection Afnor gestion
  • 58.
    La mesure destemps • La courbe d’apprentissage • Le chronometrage • Les temps predeterminés • MTM, GSD, SMB • Les coefficients majorateurs • Les simmogrammes • Les analyses de postes
  • 59.
    ORIGINE DU PHÉNOMÈNE D’APPRENTISSAGE Àl’avionnerie Curtiss-Wright, on a étudié le nombre d’heures-personnes nécessaires pour fabriquer des avions. • Le # hres-pers. nécessaire pour fabriquer le 4ème avion = 80 % des hres du 2ème. • Le 8ème n’exigeait que 80 % des hres du 4ème. • Le 16ème n’exigeait que 80 % des hres du 8ème.
  • 60.
    Les courbes d’apprentissage Courbed’apprentissage Temps/unit Temps/unité é #unit #unité és s 1 1 2 2 4 4 8 8 100 100 80 80 64 64 51.2 51.2 Tn=nbT1 b=ln(pa)/ln(2)
  • 61.
    PRINCIPE DE LACOURBE D’APPRENTISSAGE À chaque doublement du volume de production d’un produit, le temps de main-d’œuvre requis pour la dernière unité diminue d’un taux constant ρ = symbole représentant le complément du taux d’amélioration
  • 62.
    PRINCIPE DE LACOURBE D ’APPRENTISSAGE => permet au gestionnaire de mesurer le temps nécessaire pour exécuter une opération et prévoir les temps futurs d’où une meilleure planification et utilisation des capacités => permet aussi de calculer les temps unitaires ou marginaux, moyens et cumulés
  • 63.
    Typologie des entreprisesindustrielles Manufacturière Automatisée Entreprise Industrielle + Machines - Hommes + Hommes - Machines
  • 64.
    Activités & valeur Prixdemarché Activitéscréatrices devaleur Activités non créatricesde valeurm ais nécessaires Activités destructrices devaleur Profits Actionnaires Partenairesfinanciers Croissance Rentabilité Efficience Investissements Rémunération Besoins Qualité Service Prix Coûts Besoinsclients Caractéristiques &qualitéproduit Zoneàcom prim er Concurrence
  • 65.
  • 66.
    Ancien environnement • Fonctionscloisonnées • Mode Push / modèle pipeline • Information unidirectionnelle A. ABID, Consultant, Enseignant, Responsable de la filière Logistique Internationale de l’ESITH
  • 67.
    Adapted from “InformationArchitects,” Richard Saul Wurman, editor, 1994 and Price Waterhouse, 1999. Customers Database and Data Mining Web Infrastructure Telephony Infrastructure Manufacturer Retailers Customers Transportation Transportation Overnight Delivery Distributors Management Direct Marketing Infomediary and Outsourced Service Providers Nouvel environnement • Fonctions décloisonnées • Modes pull & push / Modèle Réseau • Information Bidirectionnelle à travers le réseau
  • 68.
    Chaîne logistique globale A.ABID, Consultant, Enseignant, Responsable de la filière Logistique Internationale de l’ESITH
  • 69.
    Évolution architecture SI Manuel Processus parîlots 1960+ 2000+ 2003 et après pré-1960 Entreprise Agile Processus Connectés SI: Système d’Information
  • 70.
    Tableaux de bord & indicateursde performance Dashboard & Key Performance Indicators LA PERFORMANCE LOGISTIQUE LA PERFORMANCE LOGISTIQUE
  • 71.
    Le plan … •Le benchmarking • Une application: l’analyse hiérarchique • La décomposition par activité ¾ ¾ La productivit La productivité é ¾ ¾ L L’ ’approche par les objectifs approche par les objectifs ¾ ¾ La grille SCOR La grille SCOR ¾ ¾ La recherche d La recherche d’ ’information, son information, son traitement et son analyse traitement et son analyse
  • 72.
    Facteurs qui rendentplus complexe la gestion de la chaîne logistique • Modes de gestion plus sophistiqués (JIT par exemple) • Pressions pour réduire les temps de cycle et les temps de réponse en général • Exigences accrues des consommateurs • Exigences accrues des donneurs d’ordres • Concurrence sur les marchés intérieurs • Excellence logistique de la concurrence • Transformation des organisations (entreprise réseau par exemple) • Modification des relations entre les donneurs d’ordres et les sous-traitants (passage de la sous-traitance de capacité à la sous-traitance d’intelligence par exemple) • Externalisation des activités à faible valeur ajoutée (ce qui accentue le recours à la sous-traitance logistique pour de nombreuses autres activités que le transport) • Le recentrage sur les compétences de base • La diversité accrue des flux physiques et d’information
  • 73.
    Les objectifs dela Logistique Biens Matériels Services Assurer la disponibilité du bon produit en quantité correcte, et dans de bonnes conditions Au bon moment, Au bon endroit, Au bon client, Au coût le plus juste. Avoir le bon personnel, Le bon réseau de donnes et d’informations, ayant la bonne capacité pour fournir le bon service dans des bonnes conditions Au bon moment, Au bon endroit Au bon client, Au coût le plus juste.
  • 74.
    Concepts: performance logistique –Approche normative • Par rapport à des indicateurs pré-définis selon le secteur d’activité (ex.: ratios financiers) – Approche comparative • Entre les entreprises, par rapport à des indicateurs (ex.: étalonnage ou benchmarking) – Approche relative • Par rapport aux choix stratégiques de l’entreprise (ex.: objectifs généraux et logistiques) ¾ ¾ Trois approches Trois approches … …
  • 75.
    La performance … É Évaluationsubjective valuation subjective É Évaluation objective valuation objective
  • 76.
    Sujets traités … •Le benchmarking (l’étalonnage) • L’analyse hiérarchique • Application de l’analyse hiérarchique au choix d’un transporteur • La décomposition par activité • Exemple en gestion des stocks par rapport au niveau de service
  • 77.
    Le benchmarking: s’amélioreren se comparant aux autres • Le benchmarking est une mesure comparative de la performance utilisée dans un contexte d’amélioration (continue, il va sans dire). Le benchmarking est une méthode d’amélioration de la performance. • Benchmark = point de référence • Les meilleures pratiques … – Identifier les entreprises, les organisations ou les départements qui sont les meilleurs dans un certain secteur ou pour une certaine tâche et comprendre comment ils y arrivent. – Le but du benchmarking est d’établir un standard pour se mesurer.
  • 78.
    Le processus debenchmarking Qui le fait le mieux? Qui le fait le mieux? Comment est Comment est- -ce fait chez eux? ce fait chez eux? Comment le fait Comment le fait- -on? on? Que doit Que doit- -on faire pour am on faire pour amé éliorer liorer notre performance? notre performance? Identification du processus critique Identification du processus critique
  • 79.
    Les six étapesdu benchmarking • Identifier l’objet • Processus opérationnel • Processus administratif • Expertise • Machine • Mesurer • Déterminer le point de comparaison • Amasser les données • Analyser les données • Déterminer les objectifs à atteindre et analyser les écarts
  • 80.
    Quatre types debenchmarking • Benchmarking interne • Benchmarking concurrentiel • Benchmarking non concurrentiel • Benchmarking leader
  • 81.
    Sources d’information pourle benchmarking • Magazines et revues spécialisés • Publications d’associations • Journaux professionnels • Congrès et conférences • Études marketing • Statistiques gouvernementales • Sondages • Consultants • Organisations spécialisées dans la publication de données de benchmarking • Données financières (ratios) sectorielles
  • 82.
    Un des premiersexemples de benchmarking • Le cas de Xerox • En 1976, Xerox occupait de façon quasi monopolistique le marché des photocopieurs depuis près de 20 ans • En 1976, les japonais entrent dans ce marché alors que Xerox n’a aucune expérience de la concurrence • En 1981, 5 ans après la venue des japonais, les profits de Xerox ont chuté de 50%
  • 83.
    Ce que Xeroxa examiné chez ses concurents • Comment ils développent leurs produits • Leurs coûts de production • Comment ils distribuent leurs produits • Comment leurs produits sont mis en marché • Comment leurs produits sont expédiés • Leurs technologies
  • 84.
    Ce que Xeroxa appris • Le coût de production de Xerox était le même que le prix de vente des japonais • Xerox avait comme objectif une augmentation de la productivité de 8% (comparé avec une moyenne de 3% pour le secteur) alors que pour concurrencer les japonais il aurait fallu 18% • Xerox prenait deux fois plus de temps que ses concurrents à mettre en marché un nouveau produit • Xerox avait besoin de cinq fois plus d’ingénieurs que ses meilleurs compétiteurs • Le taux de non conformités était de 30 000 PPM pour Xerox et de 1 000 PPM pour ses meilleurs compétiteurs
  • 85.
    Autres aspects àconsidérer à propos du benchmarking • L’équipe de projet • Les ressources requises • Les délais à respecter • Le choix des partenaires
  • 86.
    Le choix despartenaires • Pas nécessaire que ce soit des concurrents directs Pour l’implication des employés Proctor & Gamble Pour la gestion de la qualité Florida Power and Light et Toyota Pour la production de masse Kodak et Canon Pour la facturation et le recouvrement American Express Pour la recherche et le développement AT&T et Hewlett-Packard Pour la distribution L.L. Bean et Hershey Foods Pour la planification de la production Cummins Engine Xerox Xerox Corporation Corporation
  • 87.
    Le plus difficile:le benchmarking concurrentiel • Pourquoi? • On doit se comparer avec les entreprises du même secteur industriel • Avantage • Les bases de comparaison sont significatives • Désavantages • Considérations légales et étiques, les partenaires considérés peuvent ne pas être consentants et même faire de la désinformation et l’horizon de réalisation est assez long
  • 88.
    Références utiles parrapport au benchmarking • American Society for Quality Control (ASQC) • http://www.asqc.org • The Benchmarking Network inc. • http://www.well.com/user/benchmar/Files/General.html • Industrie et commerce Québec • http://www.micst.gouv.qc.ca/entrep/benchmarking.html • Benchmarking Partners • http://www.benchmarking.com/index.html • American Productivity and Quality Center • http://www.ibc.apqc.org
  • 89.
    L’analyse hiérarchique • Outild’aide à la décision ou à la comparaison qui permet de déterminer les poids associés à différentes alternatives lorsque plusieurs critères doivent être considérés simultanément. Crit Critè ère re Crit Critè ère re Crit Critè ère re Crit Critè ère re D Dé écision cision Objectif Objectif
  • 90.
    La hiérarchie Objectif Objectif Crit Critè ères res Alternatives Alternatives Objectif Objectif Crit Critè ère 1 re1 Crit Critè ère 2 re 2 Crit Critè ère n re n A A1 1 A A2 2 A Ak k … … A A1 1 A A2 2 A Ak k … … A A1 1 A A2 2 A Ak k … … … …
  • 91.
    Échelle d’évaluation pourles critères et les alternatives • Extrêmement préféré 9 • Très fortement préféré 7 • Fortement préféré 5 • Modérément préféré 3 • Également préféré 1
  • 92.
    Analyse hiérarchique: mode d’emploi •Étape 1: déterminer l’objectif • Étape 2: spécifier les critères • Étape 3: identifier les alternatives • Étape 4: déterminer le poids des critères • Étape 5: déterminer le poids des alternatives en fonction de chacun des critères • Étape 6: déterminer le poids des alternatives en fonction de tous les critères
  • 93.
    Le choix d’untransporteur • Les critères – Prix (P) – Délais (D) – Service (S) – Repérage (R) • Les alternatives – Pingouin Express (PE) – Dauphin Inc. (DI) – Road Runner Ltd (RR) – TL & LTL enr. (TL) Objectif: Objectif: Choisir le meilleur Choisir le meilleur transporteur transporteur
  • 94.
    Démarche d’évaluation pairée descritères • Comparer deux à deux les critères afin de déterminer leur importance relative dans l’évaluation des alternatives P D S R P 1 2 4 3 D 1/2 1 3 3 S 1/4 1/3 1 2 R 1/3 1/3 1/2 1
  • 95.
    Pondération normalisée des critères •Calculer les poids normalisés pour chacun des critères P D S R P 1 2 4 3 D 1/2 1 3 3 S 1/4 1/3 1 2 R 1/3 1/3 1/2 1 Total colonnes 25/12 11/3 17/2 9
  • 96.
    Pondération normalisée descritères • Calculer les poids normalisés pour chacun des critères P D S R Poids P 12/25 6/11 8/17 3/9 3/9 2/9 1/9 0,457 D 6/25 3/11 6/17 0,300 S 3/25 1/11 2/17 0,138 R 4/25 1/11 1/17 0,105
  • 97.
    Pondération des alternativesen fonction de chacun des critères • Même démarche que dans le cas des critères ¾ ¾ Comparer deux Comparer deux à à deux les alternatives selon chacun des crit deux les alternatives selon chacun des critè ères res PE DI RR TL PE 1 5 6 1/3 DI 1/5 1 2 1/6 RR 1/6 1/2 1 1/8 TL 3 6 8 1 PRIX PRIX
  • 98.
    Pondération normalisée des alternativespour le critère de prix PE DI RR TL PE 1 5 6 1/3 DI 1/5 1 2 1/6 RR 1/6 1/2 1 1/8 TL 3 6 8 1 Total colonnes 4,367 12,5 17 1,625 PRIX PRIX
  • 99.
    Pondération normalisée des alternativespour le critère de prix PE DI RR TL Poids PE 0,22899 0,40 0,3529 0,20513 0,10256 0,07692 0,61538 0,297 DI 0,04580 0,08 0,1176 0,087 RR 0,03816 0,04 0,0588 0,053 TL 0,68697 0,48 0,4706 0,563 PRIX PRIX
  • 100.
    Pondération normalisée des alternativespour les autres critères D S R PE 0,303 0,597 0,151 DI 0,573 0,140 0,060 RR 0,078 0,214 0,638 TL 0,046 0,050 0,151
  • 101.
    Décision finale … Poidsdes crit Poids des critè ères res Poids des alternatives selon les crit Poids des alternatives selon les critè ères res P D S R 0,457 0,300 0,138 0,105 PE 0,297 0,303 0,597 0,151 DI 0,087 0,573 0,140 0,060 RR 0,053 0,078 0,214 0,638 TL 0,563 0,046 0,050 0,151 Calcul des poids finaux pour les alternatives: Calcul des poids finaux pour les alternatives: PE: PE: 0,297 0,297(0,457) (0,457) + + 0,303 0,303(0,3) (0,3) + + 0,597 0,597(0,138) (0,138) + + 0,151 0,151(0,105) (0,105) = = 0,325 0,325 DI: DI: 0,087 0,087(0,457) (0,457) + + 0,573 0,573(0,3) (0,3) + + 0,140 0,140(0,138) (0,138) + + 0,060 0,060(0,105) (0,105) = = 0,237 0,237 RR: RR: 0,053 0,053(0,457) (0,457) + + 0,078 0,078(0,3) (0,3) + + 0,214 0,214(0,138) (0,138) + + 0,638 0,638(0,105) (0,105) = = 0,144 0,144 TL: TL: 0,563 0,563(0,457) (0,457) + + 0,046 0,046(0,3) (0,3) + + 0,050 0,050(0,138) (0,138) + + 0,151 0,151(0,105) (0,105) = = 0,294 0,294 1 1 3 3 2 2 4 4
  • 102.
    La décomposition paractivité: quoi mesurer pour se comparer Matrice des activit Matrice des activité és logistiques s logistiques Amont Interne Aval Planification Transactionnel et administratif Opérationnel Développement Exemple en gestion des stocks Exemple en gestion des stocks
  • 103.
    Les activités logistiquesde planification en amont • Planification des approvisionnements • Sélection et évaluation des fournisseurs et sous-traitants • Planification et ordonnancement des réceptions • Planification des activités sous-traitées Matrice Matrice
  • 104.
    Les activités logistiquesde planification à l’interne • Planification agrégée, PDP, programme de fabrication • PBM • Ordonnancement • Gestion des stocks • Qualité • Planification des activités sous-traitées Matrice Matrice
  • 105.
    Les activités logistiquesde planification an aval • Réseau de distribution • Planification et ordonnancement des expéditions • Choix des intermédiaires de distribution et des prestataires de services logistiques (entrepôts, centres de distribution, transporteurs, …) • Planification des activités sous-traitées Matrice Matrice
  • 106.
    Les activités logistiques transactionnellesen amont • Gestion des achats • Suivi des commandes aux fournisseurs et sous- traitants (vérification, facturation, traitement, paiement) Matrice Matrice
  • 107.
    Les activités logistiques transactionnellesà l’interne ¾ ¾ Suivi des inventaires Suivi des inventaires ¾ ¾ Suivi de la production Suivi de la production ¾ ¾ Traitement des modifications au plan de Traitement des modifications au plan de production production ¾ ¾ Suivi des co Suivi des coû ûts ts Matrice Matrice
  • 108.
    Les activités logistiques transactionnellesen aval ¾ ¾ Traitement des commandes clients Traitement des commandes clients ¾ ¾ Suivi des commandes clients (v Suivi des commandes clients (vé érification, rification, confirmation, facturation, paiements) confirmation, facturation, paiements) ¾ ¾ Pr Pré éparation et traitement de la paration et traitement de la documentation relative aux exp documentation relative aux expé éditions ditions (assurances, douanes) (assurances, douanes) ¾ ¾ Suivi des exp Suivi des expé éditions ditions ¾ ¾ Service Service à à la client la clientè èle le ¾ ¾ Gestion des garanties Gestion des garanties ¾ ¾ Gestion des retours de marchandises Gestion des retours de marchandises Matrice Matrice
  • 109.
    Les activités logistiques opérationnellesen amont ¾ ¾ R Ré éception et manutention ception et manutention ¾ ¾ Contrôle de la qualit Contrôle de la qualité é ¾ ¾ Mise en inventaire Mise en inventaire ¾ ¾ Entretien des Entretien des é équipements de transport et de quipements de transport et de manutention manutention Matrice Matrice
  • 110.
    Les activités logistiques opérationnellesà l’interne ¾ ¾ Production (lancement et fabrication) Production (lancement et fabrication) ¾ ¾ Manutention et transferts Manutention et transferts ¾ ¾ Contrôle de la qualit Contrôle de la qualité é ¾ ¾ Traitement des rebuts Traitement des rebuts ¾ ¾ Maintenance Maintenance Matrice Matrice
  • 111.
    Les activités logistiques opérationnellesen aval ¾ ¾ Entreposage produits finis Entreposage produits finis ¾ ¾ Pr Pré éparation des commandes paration des commandes (conditionnement) (conditionnement) ¾ ¾ V Vé érification des livraisons rification des livraisons ¾ ¾ Chargement des livraisons Chargement des livraisons ¾ ¾ Livraison Livraison ¾ ¾ Contrôle de la qualit Contrôle de la qualité é ¾ ¾ Transferts entre entrepôts Transferts entre entrepôts ¾ ¾ Entretien Entretien é équipements de transport quipements de transport Matrice Matrice
  • 112.
    Les activités logistiquesde développement en amont ¾ ¾ Canaux d Canaux d’ ’approvisionnement approvisionnement ¾ ¾ Relations avec les fournisseurs Relations avec les fournisseurs ¾ ¾ Syst Systè ème d me d’ ’information information ¾ ¾ R&D R&D Matrice Matrice
  • 113.
    Les activités logistiquesde développement à l’interne ¾ ¾ Syst Systè ème d me d’ ’information information ¾ ¾ R&D R&D ¾ ¾ GRH GRH Matrice Matrice
  • 114.
    Les activités logistiquesde développement en aval ¾ ¾ Relations avec les clients Relations avec les clients ¾ ¾ Analyse de l Analyse de l’ ’impact de nouveaux produits impact de nouveaux produits ¾ ¾ Canaux de distribution Canaux de distribution ¾ ¾ Syst Systè ème d me d’ ’information information ¾ ¾ R&D R&D Matrice Matrice
  • 115.
    Exemple en gestiondes stocks • La performance en terme de niveau de service 1 1 3 3 5 5 7 7 9 9 11 11 13 13 15 15 17 17 19 19 21 21 23 23 25 25 27 27 29 29 31 31 33 33 35 35 37 37 S S t t o o c c k k 1 1 3 3 5 5 7 7 9 9 11 11 13 13 15 15 17 17 19 19 21 21 23 23 25 25 27 27 29 29 31 31 33 33 35 35 37 37 - -4 4 - -2 2 0 0 2 2 4 4 6 6 8 8 10 10 12 12 14 14 16 16 18 18 Cycle Cycle d d’ ’approvisionnement approvisionnement { { arr arré érage = 3 rage = 3 Proportion des p Proportion des pé ériodes sans riodes sans arr arré érage? rage? 30/37 = 81,1% 30/37 = 81,1% Proportion des p Proportion des pé ériodes sans riodes sans p pé énurie? nurie? 32/37 = 86,5% 32/37 = 86,5% Proportion des cycles d Proportion des cycles d’ ’appro appro- - visionnement sans p visionnement sans pé énurie? nurie? 1/3 = 33,3% 1/3 = 33,3% Taux de satisfaction de la Taux de satisfaction de la demande demande à à partir du stock en partir du stock en main? main? 34/40 = 85,0% 34/40 = 85,0%
  • 116.
    Niveau de serviceet indicateurs de performance … • Vous désirez un niveau de service de 95% • Le mois dernier: • 18 commandes sur 20 ont été satisfaites; • 197 lignes de commande ont été livrées sur 240; • Sur un total de 45 SKU, 22 étaient non disponibles pendant tout le mois; • Sur 19 clients différents, 18 ont reçus dans les délais tout de qu’ils ont commandé; • Sur un volume total de 3 650 unités demandées, les clients en ont reçues 3 607.
  • 117.
    Que s’est-il passé? •Une commande du client F comportait 22 lignes; les 22 SKU correspondants n’ont pas été produits à cause d’un bris d’équipement; • Une seconde commande du client F comportait 21 lignes se rapportant aux mêmes SKU que ceux de la première commande (sauf 1).
  • 118.
    Les résultats • Pourcentagedes commandes livrées: 90% • Pourcentage des lignes de commandes livrées: 82,1% • Pourcentage de disponibilité des SKU: 51,1% • Pourcentage de clients satisfaits: 94,7% • Pourcentage de la demande totale satisfaite: 98,8%
  • 119.
    La productivité • Qu’est-ceque la productivité? – Ce que l’on fait avec ce que l’on a! P = O / P = O / I I La base d La base d’ ’un bon un bon indicateur indicateur de performance de performance 1$ = ? oranges 1$ = ? oranges
  • 120.
    Comment peut-on mesurerla productivité? • De façon globale, très difficile. • Ex.: 100 000 000 $ d’actifs génèrent 250 000 000 $ de revenus. – P = 250 000 000 / 100 000 000 = 2,5 – Mais on n’a pas considéré le passif ni l’avoir des actionnaires. • Si l’entreprise a 25 000 000 $ d’avoir des actionnaires et 75 000 000 $ de dettes, est-ce la même chose que si elle a 75 000 000 $ d’avoir des actionnaires et 25 000 000 $ de dettes? • Comment se répartit la dette de l’entreprise (dette à long terme versus dette à court terme)?
  • 121.
    Efficacité et efficience •Efficacité: obtenir le résultat escompté. • Efficience: obtenir le résultat escompté en minimisant les efforts pour y arriver. Lorsque l Lorsque l’ ’on parle de productivit on parle de productivité é, de quoi , de quoi parlons nous au juste? parlons nous au juste? Il faut que les indicateurs de performance concordent avec Il faut que les indicateurs de performance concordent avec l l’ ’objectif de la mesure objectif de la mesure … …
  • 122.
    Indicateurs de productivitéet de performance • Différentes sortes: • Indicateurs financiers • Indicateurs statistiques • Indicateurs graphiques • Indicateurs agrégés • Indicateurs détaillés • Différentes utilisations: • Longitudinalement • Ponctuellement • Références internes • Références externes
  • 123.
    Indicateurs de performanceet transport • Nombre de véhicules équivalents chargés par semaine • Nombre d’heures-personnes travaillées par semaine Indicateur = ? Véhicules équivalents chargés par heure-personne de travail Difficult Difficulté és: s: d dé éfinir finir v vé éhicule charg hicule chargé é d dé éfinir finir une heure une heure- -personne personne d dé éfinir finir une semaine une semaine d dé éfinir finir travail travail
  • 124.
    Autres indicateurs: transport Chargementet déchargement • Véhicules équivalents déchargés par heure-personne de travail • Poids chargé par heure personne de travail • Poids déchargé par heure personne de travail Voyagement • Heures conduites • Kilométrage conduit • Kilométrage conduit par heure conduite Équipements • Nombre d’heures hors-d’usage par équipement par unité de temps • Nombre de bris par équipement par unité de temps • Taux d’utilisation (TL, LTL, voyages à vide, …) • Nombre d’incidents par équipement (personne) par unité de temps Énergie • Consommation par équipement par unité de temps Coûts • Énergie par kilomètre • Entretien et réparations par équipement par unité de temps • Assurances par unité de temps • Équipements • Coûts de gestion par unité de temps
  • 125.
    Indicateurs pour lagestion des stocks • Taux de rotation des stocks • Taux de maintien en inventaire • Coût annuel de maintien en inventaire • Valeur totale moyenne des stocks en inventaire • Niveau de service • Nombre de SKU actifs • Nombre de SKU inactifs • Degré de précision des informations relatives aux stocks • Marge d’erreur des prévisions
  • 126.
    Indicateurs de performanceet qualité • Cartes de contrôle t t LSC LSC LIC LIC moyenne moyenne Moyenne, Moyenne, é étendue, proportion, nombre de d tendue, proportion, nombre de dé éfauts par unit fauts par unité é, , nombre de d nombre de dé éfauts cumul fauts cumulé és, s, … … Pour la production, les processus administratifs, les Pour la production, les processus administratifs, les travaux manuels, l travaux manuels, l’ ’absent absenté éisme, les accidents de isme, les accidents de travail, pour les processus discrets ou continus, travail, pour les processus discrets ou continus, … …
  • 127.
    Performance et qualité •PPM • ISO • 6 σ • Tableaux de bord • Indices de capacité opérationnelle Cpk Cpk = min{CPU, CPL} = min{CPU, CPL} CPU = ( CPU = (ds ds – – X) / 3s X) / 3s CPL = (X CPL = (X – – di) / 3s di) / 3s Permet d Permet d’é ’établir dans quelle mesure le tablir dans quelle mesure le proc procé éd dé é respecte les sp respecte les spé écifications limites cifications limites lorsqu lorsqu’ ’il op il opè ère normalement; on peut suivre re normalement; on peut suivre l l’é ’évolution de l volution de l’ ’indice dans le temps. indice dans le temps.
  • 128.
    L’approche par lesobjectifs: se comparer à soi • Objectifs généraux de l’entreprise – contrôle des coûts – croissance – satisfaction des clients – productivité opérationnelle – profitabilité – qualité Objectifs généraux Objectifs logistiques Indicateurs Performance
  • 129.
    Contrôle des coûts •Minimiser les coûts de maintien en inventaire • Minimiser la valeur totale des stocks • Minimiser les coûts de distribution • Minimiser les coûts d’approvisionnement • Minimiser les coûts de production • Minimiser les coûts de traitement de l’information • Minimiser les coûts de manutention • Minimiser les coûts de transport Objectifs logistiques Objectifs logistiques
  • 130.
    Croissance • Développer lescanaux de distribution • Développer les core competencies • Développer la capacité de production • Développer le réseau des fournisseurs • Développer les compétences logistiques Objectifs logistiques Objectifs logistiques
  • 131.
    Satisfaction des clients •Respecter les dates de livraison • Minimiser les délais entre la prise des commandes et leur réception chez les clients • Maximiser la qualité du service après-vente • Maximiser la qualité des produits • Minimiser le temps de réponse aux demandes imprévues Objectifs logistiques Objectifs logistiques
  • 132.
    Productivité opérationnelle • Maximiserla flexibilité • Maximiser le taux d’utilisation de la capacité de production • Optimiser l’utilisation des ressources • Miser sur le développement du savoir-faire Objectifs logistiques Objectifs logistiques
  • 133.
    Profitabilité • Miser surle volume • Miser sur la domination par les coûts • Miser sur la domination par la différenciation: • qualité • supplément • occupation d’une niche Objectifs logistiques Objectifs logistiques
  • 134.
    Qualité • Maximiser lesefforts de détection des non conformités pour les produits • Maximiser les efforts de prévention des non conformités pour les produits • Maximiser les efforts de détection des non conformités pour les expéditions • Maximiser les efforts de prévention des non conformités pour les expéditions • Maximiser les efforts de correction des défaillances des procédés de fabrication • Maximiser les efforts de prévention des défaillances des procédés de fabrication Objectifs logistiques Objectifs logistiques
  • 135.
    SCOR: http://www.supply-chain.org/ • SupplyChain Operations Reference-model • Développé par SCC (Supply Chain Council, USA) • Ont participé au développement (1996): PRTM, AMR et 70 entreprises leaders de leur industrie. PRTM: PRTM: Pittiglio Pittiglio, Rabin, Todd & , Rabin, Todd & McGrath McGrath http://www.prtm.com/ http://www.prtm.com/ Consultants en gestion Consultants en gestion ARM: ARM: Advanced Advanced Manufacturing Manufacturing Research Research
  • 136.
    SCOR: étapes As As- -is is Bench Bench- - marking marking É Écarts, carts, opportu opportu- - nit nité és set possibilit et possibilité és s de faire diff de faire diffé éremment remment Am Amé éliorations: liorations: les faits les faits 1 1 2 2 3 3 Implanta Implanta- - tion tion des des fonc fonc- - tionalit tionalité és s 4 4
  • 137.
    Les points d’auditde SCOR Strat Straté égie gie Gestion de la performance Gestion de la performance Cha Chaî îne de valeur ne de valeur Comp Compé étences cl tences clé és s Faire ou faire faire Faire ou faire faire Service Service aux clients aux clients Flexibilit Flexibilité é Co Coû ûts ts Actifs Actifs Planification Planification Approvisionnements Approvisionnements Fabrication Fabrication Livraison Livraison Gestion de la cha Gestion de la chaî îne logistique ne logistique Informationnel InformationnelOp Opé érationnel rationnel Organisationnel Organisationnel
  • 138.
    Le modèle SCOR Facteursd Facteurs dé éterminants et indicateurs de performance terminants et indicateurs de performance Objectifs Objectifs financiers financiers Strat Straté égie gie logistique logistique Benchmarking Benchmarking Budgets Budgets Indicateurs de Indicateurs de performance performance Objectifs Objectifs manag managé ériaux riaux Performance logistique Performance logistique
  • 139.
    Niveaux stratégiques logistiques Co Coû ûts ts Partsde march Parts de marché é Volume des ventes Volume des ventes Taux de croissance Taux de croissance Satisfaction des clients Satisfaction des clients Productivit Productivité é Qualit Qualité é Temps de cycle Temps de cycle Profitabilit Profitabilité é Les niveaux les Les niveaux les plus importants plus importants pour les entreprises pour les entreprises
  • 140.
    Indicateurs de performance Serviceclient Service client Flexibilit Flexibilité é Co Coû ûts ts Actifs Actifs Performance livraisons Performance livraisons Satisfaction des Satisfaction des commandes commandes Temps de cycles Temps de cycles Flexibilit Flexibilité é production production Co Coû ût total gestion log. t total gestion log. Co Coû ûts des garanties ts des garanties Rotation des liquidit Rotation des liquidité és s Valeur ajout Valeur ajouté ée e Jours de stocks Jours de stocks Rotation des stocks Rotation des stocks x x x x x x x x x x x x x x x x x x x x
  • 141.
    Indicateurs: des chiffres Actuel ActuelParit Parité é Avantage Avantage Sup Supé érieur rieur Respect d Respect dé élais livraisons lais livraisons Satisfaction des Satisfaction des Commandes ( Commandes (fill fill rate rate) ) Temps de cycles Temps de cycles Jours de stocks Jours de stocks Rotation des stocks Rotation des stocks 50% 50% 85% 85% 90% 90% 95% 95% 63% 63% 94% 94% 96% 96% 98% 98% 7 jours 7 jours 7 jours 7 jours 5 jours 5 jours 3 jours 3 jours 119 jours 119 jours 55 jours 55 jours 38 jours 38 jours 22 jours 22 jours 2,2 / an 2,2 / an 8 / an 8 / an 12 / an 12 / an 19 / an 19 / an . . . . . . . . . . . . . . . . . . . . . . . . . . . . . .
  • 142.
    L’information: sources • Magazineset revues spécialisés • Publications d’associations • Journaux professionnels • Congrès et conférences • Études marketing • Statistiques gouvernementales • Sondages • Consultants • Organisations spécialisées dans la publication de données de benchmarking • Données financières (ratios) sectorielles ¾ ¾ Internet Internet ¾ ¾ MTQ MTQ ¾ ¾ MIC MIC ¾ ¾ CRIQ CRIQ ¾ ¾ Chambres de commerce Chambres de commerce ¾ ¾ Universit Université és (groupes de recherche, s (groupes de recherche, instituts) instituts) ¾ ¾ Fournisseurs, clients, transporteurs, Fournisseurs, clients, transporteurs, distributeurs distributeurs ¾ ¾ À À l l’ ’interne interne
  • 143.
    Exemple de source d’information:SCOR Chrysler • http://supplier.chrysler.com/supplier/homebase/scr_idx.htm • http://intranet.chrysler.com/score/process.html • • D Dé éveloppement des fournisseurs veloppement des fournisseurs • • Am Amé élioration continue lioration continue • • Formation Formation • • Commerce Commerce é électronique lectronique • • Projets internationaux Projets internationaux • • Logistique Logistique • • Approvisionnements Approvisionnements • • Qualit Qualité é • • Performance des fournisseurs Performance des fournisseurs
  • 144.
    L’information: traitement • Définirles indicateurs, les calculer régulièrement, en faire une synthèse, les analyser et en tirer des conclusions. Exemple: crit Exemple: critè ères de s res de sé élection des fournisseurs lection des fournisseurs • • qualit qualité é • • prix prix • • livraisons livraisons • • r ré éputation putation • • situation manag situation managé ériale riale • • localisation localisation • • garanties garanties • • capacit capacité é de production de production • • expertise expertise • • adaptabilit adaptabilité é • • service apr service aprè ès s- -vente vente • • situation financi situation financiè ère re
  • 145.
    Des statistiques … •Plusieurs observations • Variations dans les observations • Comportement moyen Processus Processus Donn Donné ées esVariance Variance Outils stat. Outils stat. Les faits Les faits L L’ ’analyse analyse Statistiquement significatif Statistiquement significatif ≠ ≠ importance pratique importance pratique Traitement
  • 146.
    Analyse: situation financière •Ratio de la rentabilité de l’investissement (RI) • RI = actif total / revenus • Ratio de la rotation des stocks (RS) • RS = ventes / stocks • Ratio d’endettement (RE) • RE = passif / avoir des actionnaires • Ratio du fonds de roulement (RF) • RF = actif à court terme / passif à court terme
  • 147.
    AUDIT ET MESUREDES PERFORMANCES DE LA GESTION DES FLUX Mauricio Camargo ENSAIT 2003 STRATEGIE LOGISTIQUE
  • 148.
    Contenu (1) I. AUDITET MESURE DES PERFORMANCES DE LA GESTION DES FLUX 1. Introduction : évolution de la logistique 2. Le Plan Directeur Logistique 3. L’audit et Le diagnostic 4. Les indicateurs de la logistique : Le coût et La Valeur Ajoutée. 5. Le cahier des charges 6. Les outils de contrôle et tableaux de bord 7. Le référentiel logistique de l’ASLOG
  • 149.
    Contenu (2) III. INDICATEURSDE PERFORMANCE ET BENCHMARKING II. TABLEAU DE BORD PROSPECTIF (BSC) 1. Introduction 2. Facteurs fondamentaux pour dévéloper et appliquer les indicateurs de performance. 3. Exemple: la “supply chain”
  • 150.
    1. Introduction :la logistique un système bouclé Différentes approches pour mesurer la performance – Tableau de bord Logistique – BSC –Balanced Score Card – SCOR Model
  • 151.
    Implications de laLogistique dans la filière textile
  • 153.
    0% 1% 2% 3% 4% 5% 6% 7% 1986 1987 1988 1989 1990 1991 1992 1993 1994 1995 1996 1998 coût de acquisitionde matières premières ’86 – ’90 ‹ Réduction de la base de fournisseurs ‹ Professionnalisation des acheteurs:planificate % CA u ‹ Utilisation des ordres d’achats ‹ Initiation de la gestion de « commodities » ’91 – ’96 ‹ Consolidation de l’approvisionnement global ‹ Implémentation de l’ EDI ‹ Utilisation de l’auto réapprovisionnement ‹ Massification du JIT II (supplier pull) ‹ Extérnalisation des capacités d’approvisionnem ’96 – ‹ Co-gestion des contraintes ‹ Implémentation de la Gestion de stocks pour le fournisseur ‹ Établissement des équipes intra- pays, intra-entreprise ‹ Création des fournisseurs « virtuels » ‹ Implantation d’outils de planification avancés Évolution de performance logistique • Le coût de acquisition de matières premières a été amélioré de 63%
  • 154.
    1995 – 1998amélioration de la performance logistique Best-in-Class 18% 27% 65% 1% 0% 10% 20% 30% 40% 50% 60% 70% cycle de trésorerie Coût Total de la Supply- Chain flexibilité de production vers le client performance de livraison/commande Métrique % Amélioration 1995 – 1998 Tous les secteurs combinés Leading companies are achieving breakthroughs in flexibility, responsiveness, and efficiency while maintaining reliability. Perspective client Perspectiv e interne
  • 155.
    Évolution de laLogistique D’une logistique fragmentée à l’émergence de la Supply Chain 1. Stratégie centrale : – Réduction de coûts – Externalisation 2. Émergence de la fonction logistique 3. Chaîne Logistique 4. La Supply Chain ( chaîne logistique inter- entreprises)
  • 156.
    • Tableaux deBord – Logique de pilotage – Mesures/indicateurs opérationnels • Tableaux de bord prospectifs (BSC – Balanced Score Card ) • Lien opérationnel – financier Évolution des systèmes de pilotage de la performance
  • 157.
    1. Pour réduireleur coûts opérationnelles 2. Gérer leur croissance de chiffre d’affaires 3. Soutenir son valeur boursière 4. Barrière d’entré au marché Pour quoi les entreprises mesurent la performance logistique?
  • 158.
    Logistics Master Planning Method Implement Investigate Innovate Benchmark Measure Profile Simplify Optimize ApplyBest Practices Systemize Automate Humanize Edward Frazelle: Supply Chain Strategie. The logistics of SCM. (2002) 1 2 3
  • 159.
    Measures and Goals Information Systems Requirements ProcessDesigns Organization Development Customer Service Policy Customer satisfaction Order Entry Order Processing Invoicing & collections Customer Response Forecasting Order Quantity Ingenieering Fill Rate Planning Control Policy Deployment Inventory Planning & Management Supplier Service Policy Sourcing Supplier integration Purchase order Processing Buying & payment Supply Network Design Shipment Management Fleet Container Management Carrier Management Freight Management Transportation Receiving Put away Storage Order picking Shipping DC Operations LOGISTICS Logistics framework of Activities
  • 160.
    Logistics Master PlanningMethod Benchmark : Perform actual versus world in class standars Measure : Current Logistics Performance Profile : Current Logistics Activity Systemize : Develop and found detailed procedures Automate : Justify, select and implement appropriated systems Humanize: Design, populate and develop organization plans for human resources
  • 161.
    Logistics Performance If thereno measures, there will be no performance : If the measures are oriented toward cost reduction, the practices will, If the measures are oriented toward service, the practices will be service oriented if the measures are balanced between service and cost (and they should be) the practices will follow. Gets measured them gets improved
  • 162.
    Logistics Performance Used to: 1. Identify Logistics strengths and weaknesses in logistics audits 2. Benchmark performance versus internal and external organisations. 3. Select from among competing vendors proposals 4. Justify logistics Projects
  • 163.
    Output Resource Productivity CustomerResponse Customer orders procesed Person- hour Customer orders procesed /person- hour Inventory Planning and management sales Investment in inventory inven. Turnover Supply SKU FTE Plannig SKU's / FTE Productivity = Output /Consumption Activity = Output /Capacity
  • 164.
    Logistics Performance GapAnalysis 0 1 2 3 4 5 Logistics Cycle time Logistics cost-sales ratio Inventory turns Planning SKUs per FTE Storage Density erfet order Percentage Current Best in class Benchmark performance
  • 165.
    Justify logistics Projects CustomerOrder per person - hour Inventory turns Plannnig SKU per FTE Shipping Accuracy Logistics Cycle time Purchase Order per person Annual Volume 300000 orders $700.000 sales} 23000 SKU 14,718,204 cases /year $647,945 sales/day 98000 Pos Current Performance 40 Ord/per-h 3 turns/year 1000 SKU per FTE 99,80% 7 days 12POs-Ph Current Resource Requiremen 7500 per-h $233,333 on and 23 FTE 29,436 cases/year $4,535,616 8,167 persons- hour World class performance 50 ord/per-h 5 tunrs/year 1500 SKU per FTE 99,998% 5 days 50 Pos-Ph WC Resource requirements 6000 per-h $140.000 on hand 15 FTE 294 cases/year $3,239,726 1,960 persons- hour Resource saving 1500 per-h $93,333 on hand 8FTE 29,142 cases/year $1295,890 6207 persons- hour rate cost 30$/per-h 30% year $10.000 /FTE $10 $/case 27% %/year $30 person- hour annual savings 45 000 93 333 80 000 291 420 349 860 186 200 Total Projet Savings 1 045 813 payback period (years) 2 Justifiable investissement 2 091 626
  • 166.
    Les objectifs dela Logistique Biens Matériels Services Assurer la disponibilité du bon produit en quantité correcte, et dans de bonnes conditions Au bon moment, Au bon endroit, Au bon client, Au coût le plus juste. Avoir le bon personnel, Le bon réseau de donnes et d’informations, ayant la bonne capacité pour fournir le bon service dans des bonnes conditions Au bon moment, Au bon endroit Au bon client, Au coût le plus juste.
  • 167.
    Perspective Général dela « performance logistique » Concurrence Performance succès résultant de la stratégie choisi Déterminants du succès Concurrentiel Stratégie Logistique Marchés servis Technologie Satisfaction des engagés •Compétitivité au marché •Performance financière •Qualité •Productivité •Innovation •Réactivité
  • 168.
    la logistique unsystème bouclé PREVOIR EXECUTER GARDER LA TRACE AUDITS REVUES Qui fait quoi? Quand? Comment? Avec quoi? Personnel formé Moyens matériels Documents Enregistrements Politique Log Organisation Manuels Documents Objectifs Maîtrise des documents Corrections Actions Correctives Préventives REAGIR
  • 169.
    1. Prévoir 2.Mettre enPlace 3.Gérer et contrôler 4. Réagir La démarche logistique
  • 170.
    2. Le planDirecteur Logistique Etapes Méthodes Outils 1. Recenser et analyser Audit opérationnel Diagnostique Observation instantanés Analyse de déroulement 2. Choisir et mettre en Place Techniques de choix Suivi de projets Matrices Planning, cahiers de charges 3.Gerer et contrôler Gestion par objectifs Contrôle analytique Ratios et tableaux de bord Remettre en cause- Réagir Reconfiguration plan de progrès Analyse de processus Audit fonctionnel
  • 171.
    3. L’audit • Qu’entend-on par Audit AUDIT QUALITE DIAGNOSTIC QUALITE ƒ Examen méthodique et normalisé. ƒ Champ :système, procédé, produit, service ƒ Détermine la conformité ou non conformité au système qualité. ƒ Référentiels (dispositions préétablis ƒ Révèle les domaines d’amélioration possibles ƒ Est un constat, une photographie. ƒ Examen méthodique, méthode spécifique consultant ƒ Champ : entreprise, politique commerciale, sociale etc. ƒ Pas de référentiel ƒ Evalue un état et les conséquences financières des dysfonctionnements repérés. ƒ Recherche des point fors et faibles ƒ Donne des solutions.
  • 172.
    Audit externe des marchés Niveauxde service clientèle exigés par le marché Exigences du marché Concurrence -Rupture de Stock -cycle de la commande - Précision des Systèmes - cap. Informationnelles - Qualité/gamme(produi t) - Promotion/prix -Segments du marché -Élasticité de la demande -Service clientèle -Forces -Faiblesses -Politiques de distribution 3. L’audit Externe
  • 173.
    Audit Interne des opérations Niveauxde service clientèle Transports Opérations d’entreposage -Modes et nombres d’expéditeurs -Nombre et taille des expéditions -Coût -Refus et retours/ erreurs 3. L’audit Interne Traitements des commandes Considérations sur les quantités à produire par lot Gestion des stocks -Rupture de Stock -cycle de la commande -Précision des Systèmes -cap. Informationnelles -Productivité -Degré d’automatisation -Erreurs d’enlèvement -Endommagement, pertes -Précisions des envois -Degré d’automatisation -Temps pour compléter les taches -Coût de la commande - Retards et erreurs de la commande -Fournisseurs -Taille des commandes -Précision des prévissions -Nombre/coût des chgmts. De prod -Identif. Des Problèmes de Prod. -Investissements en stocks -Rotation des stocks -Balance/age:manques des stocks -Systèmes de gestion de stocks
  • 174.
    Piloter le processuslogistique Pilotage Stratégique Atteindre les objectifs logistiques fixés par l ’stratégie générale Satisfaction du marché Pilotage Tactique Atteindre les objectifs de qualité de service client final final fixés par le pilotage stratégique Satisfaction du client Pilotage Opérationnel Atteindre les objectifs de qualité du processus physique fixés par le Pilotage Tactique Satisfaction du produit
  • 175.
    Stockage Préparation ExpéditionLivraison Réceptio n Processu s physique Client final RESSOURCES HUMAINES MOYENS TECHNIQUES PILOTAGE DE PROCESSUS Moyens COMPOSANTES DE LA QUALITE ET MECANISME DE LA CONTRIBUTION A LA QUALITE DE SERVICE Qualité Processus Qualité Service
  • 176.
    4. Les Indicateursde la logistique Deux concepts de base : La valeur Ajoutée Le calcul de Coûts en Logistique
  • 177.
    Focus should becross functional Focus should be cross functional and cross organizational and cross organizational Assembler Distributor “Always the Low Price” Wal-Mart Retailer What to measure? Metrics must span the supply chain Producer Customers Suppliers Plan Source Make Deliver
  • 178.
    To create SCvalue, focus on four groups of metrics Financial Indicators Productivity Indicators Quality Indicators Cycle Time Indicators
  • 179.
    What to Measure EffectivenessEfficiency Adaptability The extent to which the outputs of the process meet the needs and expectations of its of its customers (Quality) The extent to which resources are minimized and waste is eliminated in the pursuit of effective- ness (Productivity) The flexibility of the process to handle future, changing customer expectations and special customer requests (Flexibility) Durability Timeliness Accuracy Costs Performance Reliability Percentage of Value-Added Time Wait Time Unit Quality Cost/Unit Value-Added Cost/Unit Resources/Unit Processing Time Percentage of Time Special Requests are accomplished Responsiveness Percentage of Special Requests Turned Down Average Time/ Special Request
  • 180.
  • 181.
    4. Les Indicateursde la logistique Delivery Performance/ Quality Flexibility & Responsiveness Cost Assets Performance Attribute Performance Attribute Definition Level 1 Metric Delivery Performance Fill Rates Perfect Order Fulfillment Supply Chain Responsiveness The velocity at which a supply chain provides products to the customer. Order Fulfillment Lead Times Supply Chain Response Time Production Flexibility Cost of Goods Sold Total Supply Chain Management Costs Value-Added Productivity Warranty / Returns Processing Costs Cash-to-Cash Cycle Time Inventory Days of Supply Asset Turns Supply Chain Delivery Reliability The performance of the supply chain in delivering: the correct product, to the correct place, at the correct time, in the correct condition and packaging, in the correct quantity, with the correct documentation, to the correct customer. Supply Chain Flexibility The agility of a supply chain in responding to marketplace changes to gain or maintain competitive advantage. Supply Chain Costs The costs associated with operating the supply chain. Supply Chain Asset Management Efficiency The effectiveness of an organization in managing assets to support demand satisfaction. This includes the management of all assets: fixed and working capital.
  • 182.
    Performance Attribute ReliabilityResponsiv e-ness Flexibility Cost Assets Delivery Performance ; Fill Rate ; Perfect Order Fulfillment ; Order Fulfillment Lead Time ; Supply-Chain Response Time ; Production Flexibility ; Total Supply Chain ; Cost of Goods Sold ; Value-Added Productivity ; Warranty Cost Or Returns Processing Cost ; Cash-To-Cash Cycle Time ; Inventory Days Of Supply ; Asset Turns ; Customer-Facing Internal- Facing 4. Les Indicateurs de la logistique
  • 183.
    4.1.1 Delivery performance(Fiabilité et régularité de livraison) •Le pourcentage de commandes qui ont été complétées à la date demandé par le client. •Le pourcentage de commandes qui ont été complétées à la date originalement engagé ou programmée. Calculation [number of orders delivered on time and in full ] / [total number of orders received] Æ result = percentage Delivery Performance/ Quality EX: The following information is gathered for the year 2002 from a company: -1000 customer orders placed -890 orders delivered by customer requested date (110 too late) -of these 890 orders, 45 were delivered as partial shipments -920 orders delivered by committed delivery date (80 too late) -of these 920 orders, 50 were delivered as partial shipments. The calculation of the two metrics is then as follows: delivery performance to customer requested date: [890-45] / 1000 = 84.5% delivery performance to committed date: [920-50] / 1000 = 87 %
  • 184.
    4.1.2 Fill rate(taux de remplissage) This shows how quickly your company can respond to customer orders in the situation where your company has decided to produce in a make-to-stock environment. Calculation [numbers of orders filled from stock shipped within 24 hours of order receipt] / [total number of stock orders] Æ result = percentage Delivery Performance/ Quality EX: The following information is gathered for the year 2002 from a company: -Total number of orders delivered to customers = 10.000 -Total number of orders with products delivered from stock = 6.000 -Total number of orders shipped within 24 hours of order receipt = 5.000 The calculation of the metric is then as follows: [5000] / [6000] = 83 %
  • 185.
    4.1.3 Perfect orderfulfillment This metric is the most comprehensive top level metric to assess your company's delivery performance. The metric covers whether your company delivers on time, in full, with complete and accurate documentation and without shipping damage Calculation [total orders shipped on time and in full - orders with faulty documentation - orders with shipping damage] / [total number of orders received] Æ result = percentage Delivery Performance/ Quality EX: The following information is gathered for the year 1999 from a company: -Total number of orders received from customer = 10.000 -Total number of orders delivered to customers = 10.000 -Total number of orders delivered in full = 9.950 -Total orders delivered on time to customer requested date = 9.500 -total orders with faulty documentation = 1.000 -total orders with shipping damage = 50 The calculation of the metric is then as follows: [9500 – 1000 – 50] / [10.000] = 84.5 % (La commande parfaite)
  • 186.
    4.2.1 Order fulfillmentlead time This metric can only be used when the product is made to order. Order fulfillment lead time represents the average order lead time that can consistently be achieved to fulfill customer orders order fulfillment lead time can be calculated. Figure 1 Breakdown of the order fullfillment lead time Customer authorization Order receipt Order entry Order release Start make Deemed shippable by Make Ready for shipment Customer receipt Installation complete Order fulfillment lead time Make cycle time Total transportation time Flexibility & Responsiveness
  • 187.
    Calculation [Sum actual leadtimes for all orders shipped] / [total number of orders shipped] Æ result = time (in days) 4.1.2. B: Order fulfillment lead time Flexibility & Responsiveness EX: The following information is gathered for the year 2002 from a company: -Total number of orders delivered to customers = 10.000 -Total number of orders with products delivered make-to-order = 4.000 -The actual order lead time for each order was 30 days, 29 days, 33 days, 31 days, 27 days etc. The calculation of the metric is then as follows: [30+29+33+31+27……] / [4000] = 30 days
  • 188.
    4.2.3 Supply ChainResponse time This shows how quickly your company can respond to customer orders in the situation where your company has decided to produce in a make-to-stock environment. Volume flexibility Make flexibility Production flexibility The ability to increase or decrease production volumes based on changing market demand Product flexibility The ability to modify designs in response to changing market demand Æ Out of the SCOR model scope Delivery flexibility The ability to change planned delivery dates Mix flexibility The ability to change the variety of products produced based on changing market demand Launch flexibility The ability to develop and produce new products, including changes to existing products Flexibility & Responsiveness
  • 189.
    The metric usedin this calculation represents the time it takes the integrated supply chain to respond to an abnormal (significant) change in demand, either an increase or decrease in demand. This measures both your company’s make flexibility and deliver flexibility 4.2.4.Supply Chain Response time Calculation [order fulfillment lead time + source cycle time] Æ result = time (in days) 2 3 1 Identification of need for materials Prepare order for supplier Start supplier cycle time Receipt of materials from supplier Receipt of materials at production facility Source cycle time Supplier cycle time Supplier cycle time:This is the time between the release of a purchase order from your company to the supplier until the supplier delivers the goods at your company. Flexibility & Responsiveness The source cycle time :
  • 190.
    4.3.1 Supply ChainResponse time Calculation Calculation source cycle time [metric 1 + metric 2 + supplier cycle time + metric 3] Flexibility & Responsiveness Example calculation of source cycle time The following information is gathered for the year 1999 from a company: -Average time for metric 1 = 1 day -Average time for metric 2 = 3 days -Average time for metric 3 = 2 days -Dollar value of total annually purchased materials = 20.000 -20 suppliers in total -12 suppliers represent 95% of 20.000 -longest supplier cycle time among these 12 suppliers = 2 months The calculation of the metric is then as follows: [1 + 3 + 60 + 2] = 66 days Example of calculation supply chain response time The following information is gathered for the year 1999 from a company: -Source cycle time = 66 days (see above) -Order fulfillment lead time = 30 days (see calculation in section 4.1.2) The calculation of the metric is then as follows: [30 + 66] = 96 days
  • 191.
    4.3.2 Production flexibility Thismetric measures the flexibility and responsiveness of the production facilities within your company to a change in demand Flexibility & Responsiveness Upside flexibility is the ability of your company to respond to an unplanned 20% sustainable increase in production Downside flexibility is the ability of your company to respond to a reduction in orders from your customers where your company would not incur any cost or inventory penalties
  • 192.
    Flexibility & Responsiveness 4.3.2 Productionflexibility Example of calculation 1- upside flexibility -Current production capacity utilisation is 90% -It will take 3 months to finish a new factory and buy the necessary equipment to increase the capacity by at least 10% (because management had planned for a new factory 6 months ago). -Hiring of new personnel will take 2 months -95% of suppliers are able to increase their output by 20% in 3 months -2 suppliers are not able to increase their output by 20% -Sourcing for alternative suppliers takes 2 months, the supplier cycle time of the new suppliers is 2 months, so it takes 4 months before the additional 20% will arrive at the company -It takes 2 months to increase the transportation capacity by the necessary 15 % (5% capacity left with the current utilisation rate). The calculation of the metric is then as follows: The longest time it takes to follow the 20% increase in demand is the sourcing for new suppliers. This is the bottleneck and takes 4 months. (Production capacity can be increased in 3 months, extra staff can be hired in 2 months and transportation capacity can be extended in 2 months) [120 days]
  • 193.
    2- downside flexibility -5%of all orders is in finished goods stock 30 days prior to delivery -None of these products can be used for other customers -90% of all orders is being produced 30 days prior to delivery -From this 90%, 10% can be used for other customers -5% of all orders is not in production yet 30 days prior to delivery -The raw materials have been purchased for 70% of all orders 30 days prior to delivery -From this 70%, 25% can be used for other customers -From the other 30% that has not been purchased 30 days prior to delivery, 40% can be cancelled with the supplier without cost penalty 4.3.2 Production flexibility For 5% of the orders, the finished goods have been produced already and they cannot be re-used without cost penalties. For 90% of the orders, production has started so there is WIP. Of this WIP, 10% can be re-used without cost penalties so this represents 9% (10% of 90%) of all orders. For 5% of the orders, production has not started yet so there is no WIP. Assuming the ratio of 70% materials purchased 30 days prior to delivery also applies to this 5% orders, 17.5% of this (70% * 25%) can be used for other customers. Another 12% (30% * 40%) can be cancelled with the suppliers, so in total 29.5 % (17.5+12) of these orders will not incur cost penalties. This represents 1.5% of the total orders (29.5 % * 5%). Thus in total 10.5% (0%+9%+1.5%) of the orders can be cancelled without incurring cost penalties. [10.5%] Flexibility & Responsiveness
  • 194.
  • 195.
    • Planifier Fournir FabriquerLivrer DELAI • Temps de traitement de la commande / délai total • Délai de livraison (confirmé/demandé) • Taux de livraison complet (conforme en quantité) • Délai de livraison (confirmé/demandé) • Taux de livraison complet (conforme en quantité) • temps de transport / délai total STOCK • Sur-production (stocks finaux produits finis) / commande ferme • Stock de tissus prêts chez le fournisseur / commande ferme • Stocks de tissus prêts dans le site de production • En-cours de production • Produits finis en attente de livraison QUALITE • Taux de défauts dans le tissu (mesuré par le fabricant) • Taux de réparation ou de reprise • Nombre de produits rejetés (conformité en qualité) FLEXIBILITE • Commande minimum • Variété • Commande minimum • Introduction de nouveau produit (depuis les deux dernières années) COUT • Commissions du négociant • Coût du produit (tissu, vêtements) • Coût du travail • Coût du transport Benchmarking the Performance of Supply Chains in the Garment Industry Worldwide (J.Lo, 2002)
  • 197.
    Développement et produit– Indicateurs de performance Industrie textile mexicaine Indicateur de performance Cumplimiento de Calendario Pourcentage de produits qui atteint le marche dans le délai fixé Tiempo de Creación-Desarrollo de Producto Depuis la génération de l’idée jusqu l’ arrivée au marché Costo de Creación -Desarrollo de Producto Coût de développement du produit comme pourcentage du chiffre de affaires Porcentaje de Exito Rapport entre les produits arrivés effectivement au marche et le nombre de prototypes. Objectif du marché 95% 60 à 90 jours 2% du CA 50% Nota: Parámetros internos usados por el minorista/dueño de marca para asegurar la efectividad del desarrollo de producto.
  • 198.
    Parámetros de Desempeño Tiempode ciclo productivo de la prenda Tiempo transcurrido desde el corte de tela hasta el arribo de prendas al centro de distribución Mexico/CBI Lejano Oriente Tiempo de ciclo productivo de la tela Tiempo transcurrido desde la orden hasta el arribo de la tela a la fábrica (sin tiempo de desarrollo de producto) Entrega a tiempo Porcentaje de órdenes de producción recibidas a tiempo esperado Mexico/CBI Lejano Oriente Costo Total de Suministro de Producto Costo total de suministro dividido entre el costo total de las prendas Mexico/CBI Lejano Oriente - Direct0 Lejano Oriente - Agentes Calidad Nivel de calidad de salida - medido como el nivel de defectos esperados al recibir en distribución Mexico/CBI Lejano Oriente Porcentaje de ordenes completas Porcentaje de órdenes de producción recibidas completas dentro del tiempo esperado Mexico/CBI Far East Metas Mercado de Moda 25 a 35 días 40 a 60 días 40 a 60 días 92+% 96+% 2 - 4% 3 - 6% 6 - 8% 2% 1% 90 - 95% 97 - 98% Nota: Parámetros internos usados por el minorista/ dueño de marca para asegurar la efectividad del desarrollo de producto. Développement et produit – Indicateurs de performance Industrie textile mexicaine
  • 199.
    The Balance ScoreCard BSC Robert Kaplan et David Norton 1990 7. Le Tableau de Bord Prospectif TBP
  • 200.
    Origine 1990 Étude, «Mesurer la performance dans l ’entreprise du future ». Hypothèse: Les systèmes traditionnels de mesure de la performance, essentiellement fondés sur des indicateurs financières, ne sont plus adaptés à l ’entreprise moderne.
  • 201.
    Base conceptuelle Les entreprisesne mettent pas leurs indicateurs en cohérence avec leur stratégie. La plupart s’efforça d’améliorer la performance des processus existants. – Réduction des coûts – l’amélioration de la qualité. – La diminution de temps de réglage...
  • 202.
    Mesure de laperformance interne • Consiste en la comparaison de la performance contre les buts à travers du temps.
  • 203.
    Construction du systèmede mesure de la performance … Relier les mesures à la stratégie Vision Mission / Valeurs Buts Mesures
  • 204.
    Les Axes principaux Commentpiloter le changement et l’amélioration ? Vision et stratégi e Résultats financiers Clients Apprentissage Buts Mesures Mesures Processus Internes Mesures organisationnel Mesures Que faut il apporter aux actionnaires ? Que faut il apporter aux clients ? Quels sont les essentiels pour satisfaire les clients ? Source: Kaplan and Norton Buts Buts Buts
  • 205.
    La supply chain… Clientsfinal Apprentissage organisationnel Résultats financiers Processus Internes •Qualité du produit /service Optimal •Pertes de temps minimales •Flexibilité maxime •Valeur ajouté amélioré Example •Majeurs Profits •Amélioration du « Cash Flow » •Augmentation du CA •Retour sur investissements Réduction des déchets Réduction des délais/Réactivité Flexibilité de réponse Réduction de coûts •Innovation des produits et processus •Gestion partagée •Flux d’information •Évaluation et changement technologique Axes / buts
  • 206.
    La Supply Chain… Exemple Buts/ mesures Clients final 1.Qualité du produit /service Optimal 2.Pertes de temps minimales 3.Flexibilité maxime 4.Valeur ajouté amélioré Buts Mesures 1.No des point de contact avec le client. 2.Délai relatif 3.Perception du clients sur la flexibilité de réponse. 4.Valeur ajouté/ client.
  • 207.
    Processus Internes Buts Mesures 1.Coût depropriété à travers la SC 2.Efficacité du cycle de réponse de la SC 3.No des possibilités de réponse/délai moyen . 4.% des coûts prévus dans la SC aboutis 1.Réduction des déchets 2.Réduction des délais/Réactivité 3.Flexibilité de réponse 4.Réduction de coûts La supply chain… Exemple
  • 208.
    Résultats financiers Buts Mesures 1.Margede profit par partenaire de la SC. 2.Cycle du « Cash to cash » 3.Augmentation des clients et de la rentabilité par client. 4.Retour sue investissements de la SC 1. Majeurs Profits 2. Amélioration du « Cash Flow » 3. Augmentation du CA 4. Retour sur investissements La supply chain… Exemple
  • 209.
    Apprentissage organisationnel Buts Mesures 1.Délaide développement des produits. 2.Rapport d’engagement par catégorie. 3.No de informations partagées/total des infos 4.Performance de la trajectoire des technologies concurrents 1.Innovation des produits et processus 2.Gestion partagée 3.Flux d’information 4.Évaluation et changement technologique La supply chain… Exemple
  • 210.
    Personnel motivé etpréparé Compétence s stratégiques technologies stratégiques Climat pour l’action Écoute des clients Amélioration de la valeur pour les actionnaires CA Nouveaux produits VA clients Coût unitaire Utilisation des actifs Augmenter franchises Augmenter la valeur vers les clients Améliorer la structure de coûts Améliorer l’utilisation des actifs Stratégie de productivité Stratégie de progression du CA Résultats financiers Prix Qualité Délai Fonction Service Relation C Marque Proposition de valeur face au client Excellence op. Leadership des produits Clients final « Créer franchises » (procès d’innovation) « augmenter la valeur perçue par le client » (procès de gestion des clients) « excellence opérationnelle » (procès d’opérations et logistiques ) « ambiance du négoce » (procès régulateurs) Processus Internes Apprentissage organisationn el Acquisition nouveaux clients Rétention clients
  • 213.
    Parámetros de Desempeño Vueltasde inventario Ventas divididas por el valor de inventario mensual promedio Porcentaje de entregas a tiempo Porcentaje de órdenes del cliente enviadas dentro del tiempo esperado Porcentaje de llenado de órdenes Porcentaje de órdenes del cliente llenas completamente Exactitud del inventario Porcentaje del inventario contado y almacenado correctamente Porcentaje de notificación de envíos futuros Porcentaje de envíos recibidos con notificación de envío previa Metas en Mercado de Moda 5 - 6; 10% mejora anual 99% 95 - 97% 99.7% unidades correctas 90+% Nota: Parámetros internos usados por el detallista/ dueño de marca para asegurar la efectividad de la distribución del producto. Desarrollo y Producto - Parámetros de Desempeño
  • 214.
    Facteurs basiques pourdévelopper indicateurs de performance. 1. Un indicateur de performance est un moyen stratégique de communication – Les mesures envoient des signales a toute l’organisation sur quoi est vraiment important. – Les mesures montrent les points clés d’une entreprise, sa mission, et ses objectifs
  • 215.
    Facteurs basiques pour développerindicateurs de performance. 2. Le niveau d’acceptation et de participation est fondamental. – Les indicateurs de performance doivent d’être compris et acceptés par l’ensemble des utilisateurs. – Cela afin d’engager les utilisateurs dans sa mise en œuvre.
  • 216.
    Facteurs basiques pour développerindicateurs de performance. 3. Les indicateurs de performance sont un outil pour améliorer la visibilité. – Est impossible pour les gestionnaires d’observer toutes les aspects critiques de la performance. – Ainsi les mesures lui permettent faire management sur des faits et non sur anecdotes.
  • 217.
    Facteurs basiques pour développerindicateurs de performance. 4. Les indicateurs de performance doivent être liés à des actions individuelles. – Les employés doivent connaître et comprendre, la façons dont leur décisions affectent chaque indicateur. – Cela permette de créer des incentives (motivations) individuels et de leur récompenser pour des objectifs atteints.
  • 218.
    Facteurs basiques pour développerindicateurs de performance. 5. Démarrer avec peut d’indicateurs critiques. – toutes les aspects mesurables ne sont pas utiles – Il faut évaluer la faisabilité et utilité des indicateurs doive être validé, après le recueil des informations.
  • 219.
    Corrélation Il existent entre20 et 25 indicateurs sont suffisantes pour communiquer et mettre en œuvre une stratégie cohérente.
  • 221.
  • 222.
    Bibliographie 1. CAMMAM C.-VILLESQUEF.-Pilotage Stratégique de la Chaîne Logistique et Systèmes d’Évaluation de la Performance. 2. LE DENN, Y- La chaîne logistique au service du client.Tome 1 « la mise en place ». Ed. CELSE 2001. 3. STAINER Alan- Logistics - A productivity and Performance Perspective Supply Chain Management Vol2- Number 2-1997 pp 53-62 4. BREWER P.-SPEH T. Using The Balance Score card to measure supply chain performance. Journal of Business Logistics, Vol 21, No1, 2000. 5. FRAZELLE Edward - Supply Chain Strategie. The Logistics of Supply Chain Management. McGraw Hill 2002. Pp 23-67 6. www.lrilogistics.com LRI ’s Logistics Score Board 7. PERRET F. JAFFREUX ed. The essentials of logistics and management. Epfl press 2002 8. SAMII, A. STRATEGIES LOGISTIQUES fondements, Methodes Applications. Dunod. 2001.