CHOISIR LEs BONs MÉDIAs et gérerses conversationsEntrezdansl’ère du Web social pour ne rienmanquer
Résumé de la présentationLes possibilités des médiassociaux;Définirvotrestratégie;Les valeurs et les règles du Web social;Les nouvellesformes de marketing;L’importancede Google et le lien avec les médiassociaux;Comprendre les principauxmédiassociaux;Les réseauxsociaux;Faire le lien entre Google et les médiassociaux;La puissance du blogue.
Qui suis-je?Stratège WebPrésident de l’agence interactive PloggMédiaUn passionné des gens et du WebCo-fondateur du concept Plogg.ca – 15 000 Sherbrookois par mois11 ans dans le domaine, déjà!
Il n’y a pas un seul bon média.
Offrir la bonne information au bon moment, au bon endroitet, à la bonnepersonne.
Quelques-unsvers des milliers VS des milliersversquelques-unsVousêtes un média.Tout le mondepeutpartager et diffuser.
Avant, nous lisions ce qu’on nous disait de lire.Maintenant nous sommes les créateurs de l’informationLe pouvoir est aux gens.  À vous de le prendre.
Les médiassociauxRelations, conversations, communicationsComprendre les médiassociaux
Web 2.0 vers le Web social“Interactivité + personnalisation »Relations, conversations, communicationsVoir un exemple
La différence avec les médiastraditionnels?Principe de la conversation... bidirectionnelleVousparlez avec unepersonne, en tantquepersonne;Gratuits;Libres et ouverts (peuou pas de censure)Baséssur la participation et la rétroactionRelations humaines;Incontrôlables;NOT “sell sell sellvs give givegive”;Message qui se propage par les gens rapidement.
1- Qui êtes-vous?Identité corporativeValeurs, mission, visionLignedirectriceEn quoi êtes-vousdifférent?
2- Quelssontvosobjectifs?Vendre plusVendremieuxVendre aux bonnespersonnesQuelsrésultatsrenderontvos efforts rentables?
3- Qu’avez-vousvous à présenter?Quelestvotre message?Quevoulezvous dire aux gens?En quoi êtes-vousutilesvos clients cibles?
4- À qui désirez-vousparler?Quelestvotre public cible?Qui est le consommateur le plus rentable?Qui est le consommateur le plus susceptible d’acheter?
5- Comment passerez-vous le message?Quelleestvotrestratégie de marketing? Le viral, le buzz, le street, le viral, l’utile, l’intrigue, l’influence, l’omniprésence
6- Avec quelsoutils?Par quelsmoyenspasserez-vous le message?Chroniques de blogue, vidéos, photos, documents, blogues, micro blogues, rétroaction, applications Facebook, applications mobiles, concours, sondages, web réalité, wikis, ebook, annoncesclassées, panierd’achat, musique,géolocalisation, événements, infolettre, chat, forum, FAQ, skype
7- Oùpasserez-vous le message?Sur quels types de sites?Moteurs de recherche, réseauxsociaux, événementsannoncesclassées, portailsspécialisés, partagevidéos, partage de photos, baladodiffusion, musique, partage de documents, partage de liens, wikis, webtélé, livestreaming
8- Comment mesurer les résultats?Qu’est-ce qui fait de votrecampagne un succès?Nouveaux clients, recommandations, adeptes, commentaires, abonnements, votes, ventes, augmentation du trafic, partage, liens
En 2008, les dépenses publicitaires à l’échelle mondiale sur les sites de réseautage social se sont élevées à 2,2 milliards de dollars comparativement à 1,2 milliard de dollars en 2007.
En 2009, le réseautage social est devenu un élément essentiel du monde du travail.  65% des internautes du monde entier visitent les réseaux sociaux.
En 2006, Time Magazine décerne « La personnalité de l’année » Vous« Les internautes générant du contenu sur Internet. »BarackObama a gagné ce prix en 2008.
Le Québec compte désormais 1 million d’aînés internautes réguliers et 475 000 occasionnels, ce sont 48 % des 55 ans et plus qui sont sur le Net à tous les jours.
Internet rejoint plus d’adultes chaque semaine que les magazines ou les journaux.- IAB Canada
Bienvenuedansl’ère du Web social« Un client satisfait peut vendre vos produits »« Un avis favorable se propage autant qu’une pub »« Tous les chemins partent de Google » - Jeff Jarvis
Marketing viralVoir un exemples’appuiesur les réseauxsociaux, propagation rapidePréparerunecampagne de marketing viral
Marketing de guerillaPetit budget, non-conventionnelVoir un exemple
Street marketingVoir un exemple
Marketing de permission“opt-in”Contraire du marketing d’interruptionOn obtientuneautorisationNiveaux croissants de permissionPart de client et NON part de marché
Suivez les règles etamusez vous!C’est facile, rapide et accessible à tousceux qui se disentêtre des dinosaures...
Pertinent, attendu et personnaliséEx : infolettre, devenir fans of, demander la documentation, programme de fidélisation, concoursRéférence : The FacebookEra de Clara Shih
“L’attentionestlimitée, soyezpertinent”- Seth Godin
Engagez-vous dans la communautéPrésent, fréquence, constantAmenez les gens chez vous physiquementRéférence : The FacebookEra de Clara Shih
Les règles du jeuDonner le contrôle à la conversationTous peuvent créer du contenuIl faut écouter avant, agir ensuiteIl faut s’engager dans la conversationS’engager avec transparence et honnêteté
Écouter, partager, voter, évaluer, commenter, discuterVous êtes un participant de la communautéVous avez intérêt commun avec la communautéSoyez poli, tout le monde vous regarde
Évitez les scandalesBixi, le faux blogueWal-MartingAcrossAmericaMotrin pour les femmes enceintes
Qu’avez-vous de bon pour moi?« The fun theory »Voir la vidéo
Les Sites Web les plus populaires de la planèteGoogleFacebookYoutubeYahooLive.comBaidu.comWikipedia.orgBlogger.comBlogspot.comTwitterQQ.commsn.comWordpress27. 	Linkedin.comRéférence : Alexa Ranking
« Aujourd’hui, ne pas être sur Google revient à ne pas exister… »- Jeff JarvisC’est le cas avec Facebook et bientôt avec Linkedin
Pourquoi les moteurs de recherche sont importants?85% des utilisateurs ne se rendent pas plus loin que la 2e page de résultat des moteurs de recherche	Réf : NeutralizeSEM
Quevoyez-vous?VoirImages, vidéos, réseauxsociaux, blogues, localisation
Position = pertinence + notoriété33% des internautes pensent qu’une entreprise qui apparaît dans les premières positions des moteurs de recherche est une entreprise leader sur son marché 	Réf. : SiAOStast
Triangle d’or« Pour être vu, trouvé et cliqué, il faut être en haut »Position 1 : 100%, Position 2 : 100% Position 3 : 100% Position 4 : 85%Position 5 : 60% Position 6 : 50% Position 7 : 50% Position 8 : 30%Position 9 : 30% Position 10 : 20%Consulter l’étude
Faites vous des amis!
Les fameuxmotsclés
LONG TAIL GRAPHIQUEMORALE : Plus vousêtes précis, moinsvousavez de compétition et plus votrecoût de publicitéestfaible.
Cas « kryptonitelock »Perdre la face dans les moteurs de recherche… ça dur une éternité!Surveillezvoscontenus et surtoutcequ’onditsurvousExemple de mauvaise situation
SMO, optimisation des médias sociauxSe faire découvrir par le biais des médias sociaux;Participation dans les médias sociaux;Blogues – blogosphère;Partage de photos et vidéos;Baladodiffusion;Augmenter votre position dans les moteurs;Générer du « bouche à oreille »;Présencedans les réseauxsociaux;
Passage au Web 2.0Vous êtes un média, vous êtes un participant dans la création de l’information.Ex : Youtube, Facebook, Flickr, Linkedin n’existe pas sans votre participation.
Les types d’outilsdisponiblesMusique, ebooks, advergaming, webisodes, blogues, podcasts, vidéo aggregation, réseauxsociaux, localisation, réseaux de services, réseaux de niche, SMS voice,  lifestreams, micromedia, réputation, bookmarks, images, Livecast, wiki, événements, documents
Partage de photosQuevoyezvous?Flickr.com, photobocket.com
Identification d’imagesVisibilitégratuite et trèsviralePlacer des photos et identifier les gens qui serontinformés
Voix sur réseau IPFaciliter les appels longue distanceLes gens peuventvousappelersivousêtesconnectésLes gens peuventappelersurvotre mobile Vouspouvezappeler avec votre mobile avec skype
Youtube en statistiquesPlus de 50% de l’audience de Youtube  a plus de 35 ans;24h de vidéo sont « téléversées » toutes les minutes.Deux milliards de vidéos écoutées chaque jour;185,39 millions de visionnements « Lady Gaga, bad romance »
Home Depot, do it youselfCanal youtube
Will it blend?	Créativitésuryoutube
Youtube constitue une occasion d’affaires extraordinaire pour ceux qui savent profiter de cet outil de communication.
Site Web “social” de Home depotSite Web avec des revues, questions et commentaires sur les produitshttp://www.homedepot.ca
Universvirtuels...?Secondlife.com
LivestreamingJustin.tvUstream.tv
WikiPage Web écrite par plusieurs personnesExemple : www.wikipedia.org
Baladodiffusion“podcasting”Chroniques en audio ou en vidéoÉmission de radioPortable sur les lecteur MP3, iphone et autresOn écoutequand on a le temps!Ex : Guide de voyage dansl’avion
RéseauxsociauxspécialisésLinkedin.com (professionnels)Twittermoms.com (mères)PloggSherbrooke(Sherbrookois)Ning(tout ce qui peutexister)
Widgets
Exemples...FacebookTwitterPoll Daddy (sondages)AddThis
Partage = influence + visibilitéTwitter, Facebook, Google BuzzVoir AddThis.com
Rétroaction = partipationKampyle.comUservoice.comGetsatisfaction.commystarbucksidea.force.com
RSS…hein?Abonnement au flux RSSExemple d’utilisation avec Google ReaderFormat XML standardisé (mobile, PC, vidéo, MP3)Vos visiteurs suivent à distance!Diffusion d’actualités sur InternetSyndication : accès depuis un autre siteAggrégation de flux avec avec Google
RéseauxsociauxFacebook, hi5, orkut,
Les sites de réseaux sociaux« un phénomène mondial »Référence : comscore.com, data passeport
La portée de cesréseauxChine : 1,33 milliards d’habitantsInde : 1,187 milliards d’habitantsFacebook :  500 millions d’habitantsÉtats-Unis : 310 millions d’habitantsIndonésie : 237 millonsd’habitantsBrésil : 193 millions d’habitants14. Allemagne : 81 millions d’habitants15. Linkedin : 80 millions d’habitantsprofessionnelsRéférence : The FacebookEra de Clara Shih
Les réseauxsociauxsontutilisés par 40% des entreprisesde la planètehttps://www.regus.presscentre.com/Resource-Library/Social-Media-1cf.aspx
Des exempleshttp://www.facebook.com/Starbuckshttp://www.facebook.com/victoriassecrethttp://www.facebook.com/cocacolahttp://www.facebook.com/jeephttp://www.facebook.com/McDonaldshttp://www.facebook.com/Orthodontistes.Lemayhttp://www.facebook.com/cepdargent
Qu’est-ce que le « réseautage social numérique? »Explication en vidéo
Six degrés de séparation « mapping des relations »
Utiliser les réseaux des clientsRéférence : FacebookEra – Clara Shih
Utiliser les « amis des amis »Référence : FacebookEra – Clara Shih
Utiliser les réseaux des employésRéférence : FacebookEra – Clara Shih
Un ami qui « connaît » le client que vous prospectezLes réseauxsociauxnumériquesrendent visible les relations et vousdonnentaccès à n’importe qui.
En quoi Facebookest différent?Valider l’identité des autres Extension du monde réelOn y trouve beaucoup de gens
Les utilités de FacebookÉchange de messages privésPartage de photos et vidéosInteractions socialesInfluence socialeGestion d’événementsJouer en ligne avec d’autresRéférence : http://www.slideshare.net/nicole.landguth/facebook-bootcamp-for-pr?from=share_email
Google VS FacebookGoogle : mode de recherche (besoinactuel);Facebook : mode de socialisation (besoin latent);
La différence entre le moteur et le média social
« Fini la publicité pour une personne, maintenant c’est la publicité entre les personnes »- Clara ShihRéférence : The FacebookEra de Clara Shih
Courriel VS Facebook« Vous n’enverrez pas un email à tout le monde pour indiquer que vous venez de décrocher un nouveau contrat » ;Facebookréduit le coût d’envoyer des informations;Référence : The FacebookEra de Clara Shih
Linkedin et Facebook permettent de garderune « trace » des gens que vous rencontrezClasser par intérêts, passions, activités, professions, etc.Un carnet d’adressemaisaussi un moteur de recherche de relations.
« Imaginez dans 10 ans la portée de votre réseau de contacts…  »  Des relations, ça se construit à long terme. C’estpourquoi, ilfaut commencer maintenant.Référence : The FacebookEra de Clara Shih
Pourquoi être sur Linkedin?Être plus efficace à gérer vos relations professionnelles;Rester en contact avec des clients;Retrouver des gens (université, cégep, secondaire);S’assurer que vos clients se rappellent que vous existez;Trouver des clients, des partenaires et des collaborateurs;Faire de la veille stratégique;Vous faire connaître et faire connaître votre entreprise;
Développer votre réseau de contacts à partir de vos contacts existantsAccéder aux réseaux de contacts de vos clients, employés, partenaires, fournisseurs, etc.
Vous ne savez pas qui pourra vous être utile dans le futur…Notaire, partenaire de tennis, dentiste, professeur de golf, médecin, peintre.
Veille stratégique« suivre l’actualitéde vos clients, prospects et compétiteurs »Exemple : Que font Deloitte & Touche?
Accélérer le processus de constructiondes relation d’affaires- Confiance, notoriété, expertise, recommandations
Bâtir la confiance grâce aux recommandations de vos clientsUtiliser la fonctionrecommandationsurLinkedin.Facile, rapide, moinsgênant, incitatif et interactif.
“Christian est quelqu'un de passionné, de motivant et motivé, pour qui les défis sont une source de stimulation. Son énergie contagieuse et sa personnalité chaleureuse font de lui un être exceptionnel avec qui travailler devient un véritable plaisir. Faites confiance à Christian et vous n'en serez pas déçus...” 12 juillet 2010Patrick Hardy, Chef d'entreprise , Environnement PH inc.était dans une autre entreprise quand il/elle a travaillé avec Christian
“Homme d'idées et d'action... voici ce qui décrit le mieux Christian. Intègre, passionné et très compétent, il saura vous aider dans le développement de vos affaires et dans l'atteinte de vos objectifs !” 27 mai 2010François Desmarais, directeur général , La Chambre de commerce de Fleurimont
Générer de bouche à oreille« faites parler de vous par les autres »Le marketing le moins cher et le plus efficace qui soit.Vousévitez les courrielsimpertinents.
Rappelez vous que : Facebook et Linkedin sont des graphes sociaux des relations de millions de personnes et de leurs intérêtsVousavezaccès à toutescesinformationsinstantanément.
Le premier appel « moins risqué »« moins d’appel mais de bons appels »Les réseaux sociaux permettent d’adapter le message à la personne puisqu’on récupère des informations avant de lui téléphoner et on répond à ses besoins avec notre offre. Il y a beaucoup plus de chances qu’elle réponde positivement.Référence : FacebookEra – Clara Shih
Un message personnel et pertinent« une conversation privilégier »Grâce aux informationsreceuilliesprécédemmentsurLinkedinou/et Facebookvousavez des sujets pour favoriser la conversation.Référence : The FacebookEra de Clara Shih
La vente c’est « sociale »Les gens font des affaires avec des gens en qui ils ont confiance.  Les bons vendeurs sont des bâtisseurs naturels de relations .« La vente c’est du réseautage social »- Geoffrey MooreRéférence : FacebookEra – Clara Shih
L’important ce n’est pas ce que vous connaissez mais bien QUI vous connaissezLes réseauxsociauxnumériquesviennentrenforncercette idée.
Facebooket Twitter représentent à euxseul22% du temps passé sur Internetsur 2 milliards d’internautesLes moteurs de recherchereprésentent 11,33%Référence : Nielsen Company
Twitter…c’est quoi?Microblogging;Envoyer des messages courts appelé des « gazouillis »;Informations en temps réel;Réseau public et accessible à tout le monde;Créer un lien unidirectionnel(Followers);Outil pour partager des intérêtssimilaires;Communications rapides, courtes  (moins de 140 caractères);Beaucoup de comptesinactifs;Encore peuutilisémalgré tout.Vidéo explicativehttp://www.huffingtonpost.com/2010/04/14/twitter-user-statistics-r_n_537992.html
Ne tweetez rien que vous ne vouliez voir sur un panneau sur Times Square
Twitter…ça sert à quoi?Demander de l’aide à la communauté;Bénéficier de l’effet “retweet”;Lancer des idées et obtenirde la rétroaction du public;Socialiser avec des gens quevous ne connaissez pas;Connecter avec des gens aux intérêtssimilaires;Se faire des nouveaux contacts;Gérer la réputation, veillestratégique;Offrir un service à la clientèle;Obtenir les dernièresnouvelles; fil de presse;Lancer des promotions instantanément;Trouver des clients potentiellementintéresséspar vosproduits et services;Conserver des favoris en faisant des Tweets.
Les avantages de TwitterPublic et unidirectionnel;Court et rapide;Utilisation surmobile;Peuou pas de barrière à l’entrée;Êtreréférencédansvotredomaine;Visibilité de votrecomptedans les résultats de recherchede Google;Se connecter et influencer votredomained’activité;Suivrel’actualité;Intégration facile à votre site ouvotreblogue;Essayez-le, vous y trouverez sans doutevotrecompte!
Service client sur Twitter- Home DepotExemple
Le blogue« La conversation commence! »vidéo explicativeEn 2009, Jupiter Research a constaté que 50 % des internautes consultent un blogue avant de faire un achat.
La force du blogueL’utilisateur clique sur le titre du blogueL’utilisateur lit et apprécie le billetIl publie le billet sur Facebook (200 amis)Il publie le billet sur Twitter (45 followers)40 de ses amis lisent l’histoire15 de ses amis publie l’histoire sur Facebook et Twitter10 des amis qui ont lu « tags » l’histoire (delicious)Et, ça recommence pour chacune des personnes qui publient l’histoire…
Pourquoibloguer?Vous faire connaîtreVendreInfluencerRésauterÊtre vuCommuniquerSe souvenirProvoquer (exemple la saga bell)ApprendreInformer- Référence : Livre « Pourquoi Bloguer ? »  Michelle Blanc
La plupart du temps, sivousrépondez à la question du consommateurvousavez un nouveau client.
Exemples de bloguesMichelleblanc.comGoogleGestionRessource RicherMichelle BlancSeth GodinDellDesjardinsMèresBest blogs 2009 (TIME)
La puissance du blogueGratuit et souventdéveloppé par la communauté;Outil simple et facile à utiliser par tout le monde;Actualisation de votre site par la publication de billets;Outil social qui se connecte via les RSS à tous les médiassociaux;À l’inverse, les médiassociauxs’intègrentdansvotreblogue;Construit pour faire de l’affiliation par le biais de la blogoliste;Efficacesdans les résultats de recherches;Présencedans la blogosphère;Interactivité: commenter, partager et voter l’information;Structure du site trèsappréciée par les moteurs de recherche;
Pourquoi un blogue?Pour être  « cherchable » et trouvé sur GoogleDémontrer votre capacité à vous adapter aux nouvelles technologies.Alimenter des conversations sur des réseaux sociaux grâce aux RSS.
Des outils pour bloguerWordpress.com ou wordpress.orgBlogger.comTypepad.com
Indice de priorité des médias
Que désirez-vous accomplir?Référence : The FacebookEra de Clara Shih
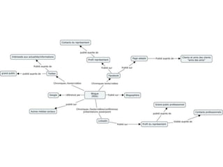
Des outils pour gérer les conversationsRéférence : The FacebookEra de Clara Shih
« 20% rapportent 80% »Ne vous adressez pas à tout le monde, choissez une nichePréférez quelques visiteurs ciblés à des centaines qui ne sont pas intéressés
« Thinkbig, startsmall and move fast »- Mitch JoelPenser c’est bien, agir c’est encore mieux.Explorer c’est innover.
Avant de commencerQuelleest la mission de votreentreprise?Quelssontvosobjectifsd’affaires?Qui sontvos clients cibles? Quecherchent-ils?Quellessont les communautés de clients existantes?Qui sontvoscompétiteurs?Quepensent les gens de voscompétiteurs?Quelssont les canauxutilisés par vos clients ciblesQuelssont les canauxpouvantvous faire connaître?Quecherchentvos clients cibles?Quellesontvosressources? (humaines, temps, financières)
Objectifs générauxAmener du trafic sur votre site Web;Faire des liens pertinentsversvotre site Web;Faire connaîtrevotreentrepriseouvous-même;Convertir les visiteurs aux actions payantes (vendre);Générer des conversations survoscontenus;Établir la confiance;Revitaliserl’image de l’entreprise;Démontrerl’expertise;Faire parler de votreentreprise par les gens;Êtreprésent en ligne;Faire bonne impression en ligne;
Qui çaintéresse?Âge Sexe Éducation Poste occupé Localisation géographique Langue parléeFamiliarité avec le domaine Néophyte, utiliser un langage populaire? Culture NationalitéAppartenance à une famille. Appartenance à une entreprise. Mythes. ValeursNiveau de langage et de lecture. Handicap (audio, mobilité, visibilité). Statut (étudiant, employé, travailleur autonome, retraité)Situation financièreSites Web les plus consultés (5) ;Familiarité avec la navigation sur le Web ;Niveau de confiance/connaissance avec votre entreprise ;
À qui on s’adresse?Qui achèteouconsommevos services? Hommes, femmes, enfants, adolescents, entreprises, personnesâgées, autres?Quels sites fréquentent-ils?Oùcherchent-ils? (Google, portails, forums, etc.)Sont-ilssociaux? (Facebook, Linkedin, Twitter, Plogg); Allezdoncvoirce qui se ditsurvotre champ d’activité; Search.twitter.com, Google, FacebookLexicon, Google Alert;Quedisent les gens de voscompétiteurs?Bons, douteux, manque de service
À qui on s’adresse?4. Quelsoutilsutilisent-ils?Designers Web : photoshop -> Top 10 des trucsphotoshop
Architecte : autocad, papier, crayons spécialisés5. Quel type de contenupréfèrent-ils lire?Avocat -> article sousforme de texte;Design -> billet de blogue avec des images;Mère -> images de bébés
Comprendre votre auditoireQui est votre audience? D’où proviennent-ils?À quel endroit sur votre site interagissent-ils? À quel moment prennent-ils leur décisions?Pourquoi se comportent-ils de cette manière?Quelles tâches désirez-vous qu’ils accomplissent?Est-ce que votre site permet à vos visiteurs d’accomplir ce qu’ils désirent?
Olivier MermetOlivier est un blogueur sur les médias sociaux24 ans, en coupleSouvent dans les cafés InternetPasse beaucoup de temps sur Internet.Tout ce qui est nouveau média et con l’intéresse.CherchesouventsurYoutubePossède un iPhone 4Profil Twitter, Facebook, LinkedinPossède son propreblogue www.bloguedenuite.comMaîtrise en commerce électronique à l’Université de SherbrookePoste chez Nurun
Les personnasDéterminer les besoins fonctionnels (« trouver un bon sac à dos pour faire de la randonnée »)Nommer des profils types (ex : « amateur de plein air ») Quels mots a-t-il utilisé pour trouver le site?Combien de temps passera-t-il sur le site?
Est-ce qu’il trouve le contenu pertinent?
Est-ce qu’il est fidèle au site?
Quelest son niveau de langage?
Qui et quoi influence sesachats?
Mettez-vous dans la peau du personnage…
Énumérer les actions :  cherche dans le moteur, trouver le site, lire une chronique, abonner à l’infolettre, envoyer un article à un ami, etc.La publicitén’estpas de la publicitélorsqu’elleestinformative.
Connaissez-vous vos clients?« pensez aussi aux consommateurs potentiels »
Écrirevotrecontenu(émotion + information = succès)Bien répondre à la question des consommateurs.Penser aux émotions des gens.
Cherchercommevos clients?ExplicitementChiroSherbrooke, restaurant végétariensherbrooke, café sherbrooke, animaleriesherbrooke, coursd’anglaissherbrooke, spectacle sherbrooke, vignoblesherbrooke, vendangeestrie, produitsécologiques, savonbiologique, café équitable, graphistesherbrooke, cartesd’affaires pas cher.ProblèmeMaux de dos, mal aux dents, dent brisée, bassindéplacé, alergie au gluten, chienindontable, chat agressif,  stress trop intense, quoi faire cesoir? Gêner de parleranglais, manque de compétences, communiquer en anglais, vinbouchonné, où se marier, bon endroit pour se marier, besoind’unesalle de réception, manger vétégarien, économiserl’eau, consommerécolo, chasse moustiquepolluant, trop de contenants de plastique, logo laid, carte d’affaireslaidesSymptômeFatigue constante, maux de tête, inflammation aux coudes, dents jaunes, brûlementd’estomac, célibataire, sans emploi,  dents croches,  chasse moustiquechimique, surconsommationd’eau, site Web désuet.Nom de produit, partie de produitNourriturecatshow, vin de bordeau, vinfrançais, champagne, ibrace.
Les émotions de vos clientsPlus de contrôle: coursd’anglais, gestion des émotionsPlus d’indépendance : coursd’anglais, gestion des émotions, contesBelle apparence :  orthodontiste, dentiste, penservert, carte d’affairesuniquesPromotion au travail : Coursd’anglais, orthodontiste, dentiste, penservertLiberté :  dégustation de vins, animalerie, contesBien manger : chocolaterie, café croquis, dégustation de vins, manger bioPlus de temps :  Plus d’argent: coursd’anglais, site Web performantMeilleure santé : Chiropraticien, kinésiologue, restovégératien, vin rouge, chocolat noir, fondation cancerSentirinclus:  écouteprofessionelle, bonsvins, dentiste, orthodontiste, consommer bioSécurité :  écouteprofessionnel, animalerie, fondation cancer, manger bioPlaisir  : dégustation de chocolats, animalerie, contes, café céramique, don fondation, agirvertÊtre plus vert:  produit bio, économied’eau, consommationresponsable
Émotions (suite)Douleur :  chropraticien, kinésiologie, écouteprofessionnelle, fondationSentirstupide: coursd’anglais, carte d’affaire horrible, site Web désuetEmbarassé : coursd’anglais, dentiste, surconsommationÊtreignoré: écouteprofessionnelle, dentiste, environnementCritiqué: coursd’anglais, dentiste, récupération, environnement, carte d’affaires “cheap”Douter : cours d’anglaisDouleur : dentiste, kinésiologue, chiropraticien, écouteprofessionnelle, fondation cancerTrop risqué :  coursd’anglaisTrop de travail :  vignobleStupide : coursd’anglais, pas de site Internet, pas de carte d’affairesSolitude : écouteprofessionnelle, chocolaterie, bénévolatfondationEnnuie : vignoble, chocolaterie
Tâches à accomplirFaire une demande d’information;S’abonner à la l’infolettre;DeveniradeptesurFacebook;Télécharger une brochure d’information;Joindre l’entreprise;Recommanderl’entreprise;Vousrecommander;Laisser un commentaire;Acheter un produitou un service;
Comprendrel’entonnoird’achat
Page d’atterrissageOrienter le visiteur au bon endroit Vérifier que cette page permet de réaliser les actions désirées
Fixez des objectifsSMARTSpécifiques :  permettrontd’atteindrevosobjectifs.Mesurables :  comparer l’évolution à traversunepériode de temps.  200 nouveaux contacts par mois.Atteignables:  `Vousavez 15 fans... 1000 clients potentielssur la page Facebookcetteannée.Réalistes :  Respectantvosressources (temps, argent).Temps :  Mesurer à des périodesprécises.
Vos actions1 nouveau concours par mois(Facebook, site Web);1 nouveau billet de blogue par semaine (site Web);10 nouvelles photos de produits par semaine (Flickr, site Web);1 conférence par mois (Slideshare.net, Site Web);1 envoi du billet par courriel (feedburner.com);1 nouvelle vidéod’information par mois (Youtube, Site Web);
Exempled’objectifs100 nouveaux “fans” surFacebooktous les mois;50 participants par concours  (nom, courriel, âge);10 téléchargements de notre brochure corporative par mois;Augmenter le trafic de 20% par mois;100 consultations de la page “Nous joindre” par mois;30 nouveaux abonnés à notreinfolettre;
Que mesure-t-on?Nombre de fois “nommé” dans les discussions;Nombre de commentaires;Nombre de fans Facebook;Nombre de mentions sur les babillards;Nombre de « j’aime »;Nombre de fois vu des vidéos;Trafic sur votre site Web;Nombre de participants aux concours;Nombre de commentaires;Nombre de ReTweets;Transactions hors ligne avec les coupons;Nombre de ventes;Nombred’appels en provenance du Web;Référence : The FacebookEra de Clara Shih
Évaluer et mesurer Google Analytics : Les statistiques de votre site Web;Google Keywords : Qu’est-cequecherchent les gens sur Google?Kampyle.com  : rétroactionsur la qualité de votre site Web;Clicktale.com : reconstituer les visites en vidéos;Addthis.com :  nombre de partage des médiassociaux;PublicitéFacebook : déterminer le bassin de clients cibles;Statistiques Page Facebook : résultats de votre page Facebookentreprise;Moteur de personnes Linkedin.com : résultats de recherche de professionnels;search.twitter.com  : Recherche et veillesur Twitter;Google Alert  : Suivrevotreentrepriseouvotresecteur;
Propagerl’informationCatalyseur : Connaît tout le monde;Adopteur :  Très heureux, aiment tout ce qui est nouveau, aime découvrir, il est reconnu par les autres et donc son opinion est importante;Vendeur : influence les autres par leur charme et le persuasion;Référence : The FacebookEra de Clara Shih
Bien commencerÉviter de perdre la faceAttention à votre personnalité électroniqueGoogle Alert
1. Soyez constantMaintenez votre fréquenceÉvitez de faire tous les médias car vous finirez par vous essouffler et perdre le cap
2. Soyez vraiAssumez-vous publiquement!Définissez-vous un style et maintenez-leÉvitez d’être simplement une entreprise c’est très froid comme approcheNe soyez jamais sous un surnom, vous perdez toute crédibilitéUtilisez votre nom pour votre entreprise Exemple : Philippe Marchesseault – Plogg Média
3. Une photo de qualitéVous n’avez pas deux chances de faire une première impressionVous êtes une chaîne médiaOn vous reconnaîtPourquoi pas un photographe professionnel…
4. Ajouter de la valeurUtilisez votre expertiseSoyez reconnuÉvitez les commentaires de type « high five » stupides
5. Répondre vite et, honnêtement Portez attentionSi vous ne répondez pas, vous aurez des problèmes…Gérez la rétroaction Assurez le service à la clientèle
6. Parler en être humain Évitez d’être impersonnelParler en votre nom
Gérer les conversations en ligneTweet DeckSeesmicHootsuiteGoogle AlertRéférence : The FacebookEra de Clara Shih
Comment faire pour réussir?Être présentet professionnel;Ce n’est plus le plus riche qui gagne, c’est celui qui s’investitpersonnellement;Expérimenter pour innover;N’ayez pas peur de faire des erreurs;
Que feriez-vous en conférence à la chambre de commerce?« Faite de même sur les réseaux sociaux »
Quelques conseilsAimer les gens et aimer son travail;Avoir desobjectifs précis;Être patient et constant (peu à peu toutes les semaines);Donnez et vous recevrez;Informer, démystifier, dénoter et commenter dans votre secteur d’activité etc.

Choisir son média social - CDEC

  • 1.
    CHOISIR LEs BONsMÉDIAs et gérerses conversationsEntrezdansl’ère du Web social pour ne rienmanquer
  • 2.
    Résumé de laprésentationLes possibilités des médiassociaux;Définirvotrestratégie;Les valeurs et les règles du Web social;Les nouvellesformes de marketing;L’importancede Google et le lien avec les médiassociaux;Comprendre les principauxmédiassociaux;Les réseauxsociaux;Faire le lien entre Google et les médiassociaux;La puissance du blogue.
  • 3.
    Qui suis-je?Stratège WebPrésidentde l’agence interactive PloggMédiaUn passionné des gens et du WebCo-fondateur du concept Plogg.ca – 15 000 Sherbrookois par mois11 ans dans le domaine, déjà!
  • 4.
    Il n’y apas un seul bon média.
  • 5.
    Offrir la bonneinformation au bon moment, au bon endroitet, à la bonnepersonne.
  • 6.
    Quelques-unsvers des milliersVS des milliersversquelques-unsVousêtes un média.Tout le mondepeutpartager et diffuser.
  • 7.
    Avant, nous lisionsce qu’on nous disait de lire.Maintenant nous sommes les créateurs de l’informationLe pouvoir est aux gens. À vous de le prendre.
  • 8.
    Les médiassociauxRelations, conversations,communicationsComprendre les médiassociaux
  • 9.
    Web 2.0 versle Web social“Interactivité + personnalisation »Relations, conversations, communicationsVoir un exemple
  • 10.
    La différence avecles médiastraditionnels?Principe de la conversation... bidirectionnelleVousparlez avec unepersonne, en tantquepersonne;Gratuits;Libres et ouverts (peuou pas de censure)Baséssur la participation et la rétroactionRelations humaines;Incontrôlables;NOT “sell sell sellvs give givegive”;Message qui se propage par les gens rapidement.
  • 11.
    1- Qui êtes-vous?IdentitécorporativeValeurs, mission, visionLignedirectriceEn quoi êtes-vousdifférent?
  • 12.
    2- Quelssontvosobjectifs?Vendre plusVendremieuxVendreaux bonnespersonnesQuelsrésultatsrenderontvos efforts rentables?
  • 13.
    3- Qu’avez-vousvous àprésenter?Quelestvotre message?Quevoulezvous dire aux gens?En quoi êtes-vousutilesvos clients cibles?
  • 14.
    4- À quidésirez-vousparler?Quelestvotre public cible?Qui est le consommateur le plus rentable?Qui est le consommateur le plus susceptible d’acheter?
  • 15.
    5- Comment passerez-vousle message?Quelleestvotrestratégie de marketing? Le viral, le buzz, le street, le viral, l’utile, l’intrigue, l’influence, l’omniprésence
  • 16.
    6- Avec quelsoutils?Parquelsmoyenspasserez-vous le message?Chroniques de blogue, vidéos, photos, documents, blogues, micro blogues, rétroaction, applications Facebook, applications mobiles, concours, sondages, web réalité, wikis, ebook, annoncesclassées, panierd’achat, musique,géolocalisation, événements, infolettre, chat, forum, FAQ, skype
  • 17.
    7- Oùpasserez-vous lemessage?Sur quels types de sites?Moteurs de recherche, réseauxsociaux, événementsannoncesclassées, portailsspécialisés, partagevidéos, partage de photos, baladodiffusion, musique, partage de documents, partage de liens, wikis, webtélé, livestreaming
  • 18.
    8- Comment mesurerles résultats?Qu’est-ce qui fait de votrecampagne un succès?Nouveaux clients, recommandations, adeptes, commentaires, abonnements, votes, ventes, augmentation du trafic, partage, liens
  • 19.
    En 2008, lesdépenses publicitaires à l’échelle mondiale sur les sites de réseautage social se sont élevées à 2,2 milliards de dollars comparativement à 1,2 milliard de dollars en 2007.
  • 20.
    En 2009, leréseautage social est devenu un élément essentiel du monde du travail. 65% des internautes du monde entier visitent les réseaux sociaux.
  • 21.
    En 2006, TimeMagazine décerne « La personnalité de l’année » Vous« Les internautes générant du contenu sur Internet. »BarackObama a gagné ce prix en 2008.
  • 22.
    Le Québec comptedésormais 1 million d’aînés internautes réguliers et 475 000 occasionnels, ce sont 48 % des 55 ans et plus qui sont sur le Net à tous les jours.
  • 23.
    Internet rejoint plusd’adultes chaque semaine que les magazines ou les journaux.- IAB Canada
  • 24.
    Bienvenuedansl’ère du Websocial« Un client satisfait peut vendre vos produits »« Un avis favorable se propage autant qu’une pub »« Tous les chemins partent de Google » - Jeff Jarvis
  • 25.
    Marketing viralVoir unexemples’appuiesur les réseauxsociaux, propagation rapidePréparerunecampagne de marketing viral
  • 26.
    Marketing de guerillaPetitbudget, non-conventionnelVoir un exemple
  • 27.
  • 28.
    Marketing de permission“opt-in”Contrairedu marketing d’interruptionOn obtientuneautorisationNiveaux croissants de permissionPart de client et NON part de marché
  • 29.
    Suivez les règlesetamusez vous!C’est facile, rapide et accessible à tousceux qui se disentêtre des dinosaures...
  • 30.
    Pertinent, attendu etpersonnaliséEx : infolettre, devenir fans of, demander la documentation, programme de fidélisation, concoursRéférence : The FacebookEra de Clara Shih
  • 31.
  • 32.
    Engagez-vous dans lacommunautéPrésent, fréquence, constantAmenez les gens chez vous physiquementRéférence : The FacebookEra de Clara Shih
  • 33.
    Les règles dujeuDonner le contrôle à la conversationTous peuvent créer du contenuIl faut écouter avant, agir ensuiteIl faut s’engager dans la conversationS’engager avec transparence et honnêteté
  • 34.
    Écouter, partager, voter,évaluer, commenter, discuterVous êtes un participant de la communautéVous avez intérêt commun avec la communautéSoyez poli, tout le monde vous regarde
  • 35.
    Évitez les scandalesBixi,le faux blogueWal-MartingAcrossAmericaMotrin pour les femmes enceintes
  • 36.
    Qu’avez-vous de bonpour moi?« The fun theory »Voir la vidéo
  • 37.
    Les Sites Webles plus populaires de la planèteGoogleFacebookYoutubeYahooLive.comBaidu.comWikipedia.orgBlogger.comBlogspot.comTwitterQQ.commsn.comWordpress27. Linkedin.comRéférence : Alexa Ranking
  • 38.
    « Aujourd’hui, ne pasêtre sur Google revient à ne pas exister… »- Jeff JarvisC’est le cas avec Facebook et bientôt avec Linkedin
  • 39.
    Pourquoi les moteursde recherche sont importants?85% des utilisateurs ne se rendent pas plus loin que la 2e page de résultat des moteurs de recherche Réf : NeutralizeSEM
  • 40.
  • 41.
    Position = pertinence+ notoriété33% des internautes pensent qu’une entreprise qui apparaît dans les premières positions des moteurs de recherche est une entreprise leader sur son marché Réf. : SiAOStast
  • 42.
    Triangle d’or« Pour êtrevu, trouvé et cliqué, il faut être en haut »Position 1 : 100%, Position 2 : 100% Position 3 : 100% Position 4 : 85%Position 5 : 60% Position 6 : 50% Position 7 : 50% Position 8 : 30%Position 9 : 30% Position 10 : 20%Consulter l’étude
  • 44.
  • 45.
  • 46.
    LONG TAIL GRAPHIQUEMORALE: Plus vousêtes précis, moinsvousavez de compétition et plus votrecoût de publicitéestfaible.
  • 47.
    Cas « kryptonitelock »Perdre laface dans les moteurs de recherche… ça dur une éternité!Surveillezvoscontenus et surtoutcequ’onditsurvousExemple de mauvaise situation
  • 48.
    SMO, optimisation desmédias sociauxSe faire découvrir par le biais des médias sociaux;Participation dans les médias sociaux;Blogues – blogosphère;Partage de photos et vidéos;Baladodiffusion;Augmenter votre position dans les moteurs;Générer du « bouche à oreille »;Présencedans les réseauxsociaux;
  • 49.
    Passage au Web2.0Vous êtes un média, vous êtes un participant dans la création de l’information.Ex : Youtube, Facebook, Flickr, Linkedin n’existe pas sans votre participation.
  • 50.
    Les types d’outilsdisponiblesMusique,ebooks, advergaming, webisodes, blogues, podcasts, vidéo aggregation, réseauxsociaux, localisation, réseaux de services, réseaux de niche, SMS voice, lifestreams, micromedia, réputation, bookmarks, images, Livecast, wiki, événements, documents
  • 51.
  • 52.
    Identification d’imagesVisibilitégratuite ettrèsviralePlacer des photos et identifier les gens qui serontinformés
  • 53.
    Voix sur réseauIPFaciliter les appels longue distanceLes gens peuventvousappelersivousêtesconnectésLes gens peuventappelersurvotre mobile Vouspouvezappeler avec votre mobile avec skype
  • 54.
    Youtube en statistiquesPlusde 50% de l’audience de Youtube a plus de 35 ans;24h de vidéo sont « téléversées » toutes les minutes.Deux milliards de vidéos écoutées chaque jour;185,39 millions de visionnements « Lady Gaga, bad romance »
  • 55.
    Home Depot, doit youselfCanal youtube
  • 56.
  • 57.
    Youtube constitue uneoccasion d’affaires extraordinaire pour ceux qui savent profiter de cet outil de communication.
  • 58.
    Site Web “social”de Home depotSite Web avec des revues, questions et commentaires sur les produitshttp://www.homedepot.ca
  • 59.
  • 60.
  • 61.
    WikiPage Web écritepar plusieurs personnesExemple : www.wikipedia.org
  • 62.
    Baladodiffusion“podcasting”Chroniques en audioou en vidéoÉmission de radioPortable sur les lecteur MP3, iphone et autresOn écoutequand on a le temps!Ex : Guide de voyage dansl’avion
  • 63.
  • 64.
  • 65.
  • 66.
    Partage = influence+ visibilitéTwitter, Facebook, Google BuzzVoir AddThis.com
  • 67.
  • 68.
    RSS…hein?Abonnement au fluxRSSExemple d’utilisation avec Google ReaderFormat XML standardisé (mobile, PC, vidéo, MP3)Vos visiteurs suivent à distance!Diffusion d’actualités sur InternetSyndication : accès depuis un autre siteAggrégation de flux avec avec Google
  • 69.
  • 70.
    Les sites deréseaux sociaux« un phénomène mondial »Référence : comscore.com, data passeport
  • 71.
    La portée decesréseauxChine : 1,33 milliards d’habitantsInde : 1,187 milliards d’habitantsFacebook : 500 millions d’habitantsÉtats-Unis : 310 millions d’habitantsIndonésie : 237 millonsd’habitantsBrésil : 193 millions d’habitants14. Allemagne : 81 millions d’habitants15. Linkedin : 80 millions d’habitantsprofessionnelsRéférence : The FacebookEra de Clara Shih
  • 72.
    Les réseauxsociauxsontutilisés par40% des entreprisesde la planètehttps://www.regus.presscentre.com/Resource-Library/Social-Media-1cf.aspx
  • 73.
  • 74.
    Qu’est-ce que le« réseautage social numérique? »Explication en vidéo
  • 75.
    Six degrés deséparation « mapping des relations »
  • 76.
    Utiliser les réseauxdes clientsRéférence : FacebookEra – Clara Shih
  • 77.
    Utiliser les « amisdes amis »Référence : FacebookEra – Clara Shih
  • 78.
    Utiliser les réseauxdes employésRéférence : FacebookEra – Clara Shih
  • 79.
    Un ami qui« connaît » le client que vous prospectezLes réseauxsociauxnumériquesrendent visible les relations et vousdonnentaccès à n’importe qui.
  • 80.
    En quoi Facebookestdifférent?Valider l’identité des autres Extension du monde réelOn y trouve beaucoup de gens
  • 81.
    Les utilités deFacebookÉchange de messages privésPartage de photos et vidéosInteractions socialesInfluence socialeGestion d’événementsJouer en ligne avec d’autresRéférence : http://www.slideshare.net/nicole.landguth/facebook-bootcamp-for-pr?from=share_email
  • 82.
    Google VS FacebookGoogle: mode de recherche (besoinactuel);Facebook : mode de socialisation (besoin latent);
  • 83.
    La différence entrele moteur et le média social
  • 85.
    « Fini la publicitépour une personne, maintenant c’est la publicité entre les personnes »- Clara ShihRéférence : The FacebookEra de Clara Shih
  • 86.
    Courriel VS Facebook« Vousn’enverrez pas un email à tout le monde pour indiquer que vous venez de décrocher un nouveau contrat » ;Facebookréduit le coût d’envoyer des informations;Référence : The FacebookEra de Clara Shih
  • 87.
    Linkedin et Facebookpermettent de garderune « trace » des gens que vous rencontrezClasser par intérêts, passions, activités, professions, etc.Un carnet d’adressemaisaussi un moteur de recherche de relations.
  • 88.
    « Imaginez dans 10ans la portée de votre réseau de contacts…  » Des relations, ça se construit à long terme. C’estpourquoi, ilfaut commencer maintenant.Référence : The FacebookEra de Clara Shih
  • 89.
    Pourquoi être surLinkedin?Être plus efficace à gérer vos relations professionnelles;Rester en contact avec des clients;Retrouver des gens (université, cégep, secondaire);S’assurer que vos clients se rappellent que vous existez;Trouver des clients, des partenaires et des collaborateurs;Faire de la veille stratégique;Vous faire connaître et faire connaître votre entreprise;
  • 90.
    Développer votre réseaude contacts à partir de vos contacts existantsAccéder aux réseaux de contacts de vos clients, employés, partenaires, fournisseurs, etc.
  • 91.
    Vous ne savezpas qui pourra vous être utile dans le futur…Notaire, partenaire de tennis, dentiste, professeur de golf, médecin, peintre.
  • 92.
    Veille stratégique« suivre l’actualitédevos clients, prospects et compétiteurs »Exemple : Que font Deloitte & Touche?
  • 93.
    Accélérer le processusde constructiondes relation d’affaires- Confiance, notoriété, expertise, recommandations
  • 94.
    Bâtir la confiancegrâce aux recommandations de vos clientsUtiliser la fonctionrecommandationsurLinkedin.Facile, rapide, moinsgênant, incitatif et interactif.
  • 95.
    “Christian est quelqu'unde passionné, de motivant et motivé, pour qui les défis sont une source de stimulation. Son énergie contagieuse et sa personnalité chaleureuse font de lui un être exceptionnel avec qui travailler devient un véritable plaisir. Faites confiance à Christian et vous n'en serez pas déçus...” 12 juillet 2010Patrick Hardy, Chef d'entreprise , Environnement PH inc.était dans une autre entreprise quand il/elle a travaillé avec Christian
  • 96.
    “Homme d'idées etd'action... voici ce qui décrit le mieux Christian. Intègre, passionné et très compétent, il saura vous aider dans le développement de vos affaires et dans l'atteinte de vos objectifs !” 27 mai 2010François Desmarais, directeur général , La Chambre de commerce de Fleurimont
  • 98.
    Générer de boucheà oreille« faites parler de vous par les autres »Le marketing le moins cher et le plus efficace qui soit.Vousévitez les courrielsimpertinents.
  • 99.
    Rappelez vous que: Facebook et Linkedin sont des graphes sociaux des relations de millions de personnes et de leurs intérêtsVousavezaccès à toutescesinformationsinstantanément.
  • 101.
    Le premier appel« moins risqué »« moins d’appel mais de bons appels »Les réseaux sociaux permettent d’adapter le message à la personne puisqu’on récupère des informations avant de lui téléphoner et on répond à ses besoins avec notre offre. Il y a beaucoup plus de chances qu’elle réponde positivement.Référence : FacebookEra – Clara Shih
  • 102.
    Un message personnelet pertinent« une conversation privilégier »Grâce aux informationsreceuilliesprécédemmentsurLinkedinou/et Facebookvousavez des sujets pour favoriser la conversation.Référence : The FacebookEra de Clara Shih
  • 103.
    La vente c’est« sociale »Les gens font des affaires avec des gens en qui ils ont confiance.  Les bons vendeurs sont des bâtisseurs naturels de relations .« La vente c’est du réseautage social »- Geoffrey MooreRéférence : FacebookEra – Clara Shih
  • 104.
    L’important ce n’estpas ce que vous connaissez mais bien QUI vous connaissezLes réseauxsociauxnumériquesviennentrenforncercette idée.
  • 105.
    Facebooket Twitter représententà euxseul22% du temps passé sur Internetsur 2 milliards d’internautesLes moteurs de recherchereprésentent 11,33%Référence : Nielsen Company
  • 106.
    Twitter…c’est quoi?Microblogging;Envoyer desmessages courts appelé des « gazouillis »;Informations en temps réel;Réseau public et accessible à tout le monde;Créer un lien unidirectionnel(Followers);Outil pour partager des intérêtssimilaires;Communications rapides, courtes (moins de 140 caractères);Beaucoup de comptesinactifs;Encore peuutilisémalgré tout.Vidéo explicativehttp://www.huffingtonpost.com/2010/04/14/twitter-user-statistics-r_n_537992.html
  • 107.
    Ne tweetez rienque vous ne vouliez voir sur un panneau sur Times Square
  • 108.
    Twitter…ça sert àquoi?Demander de l’aide à la communauté;Bénéficier de l’effet “retweet”;Lancer des idées et obtenirde la rétroaction du public;Socialiser avec des gens quevous ne connaissez pas;Connecter avec des gens aux intérêtssimilaires;Se faire des nouveaux contacts;Gérer la réputation, veillestratégique;Offrir un service à la clientèle;Obtenir les dernièresnouvelles; fil de presse;Lancer des promotions instantanément;Trouver des clients potentiellementintéresséspar vosproduits et services;Conserver des favoris en faisant des Tweets.
  • 109.
    Les avantages deTwitterPublic et unidirectionnel;Court et rapide;Utilisation surmobile;Peuou pas de barrière à l’entrée;Êtreréférencédansvotredomaine;Visibilité de votrecomptedans les résultats de recherchede Google;Se connecter et influencer votredomained’activité;Suivrel’actualité;Intégration facile à votre site ouvotreblogue;Essayez-le, vous y trouverez sans doutevotrecompte!
  • 110.
    Service client surTwitter- Home DepotExemple
  • 113.
    Le blogue« La conversationcommence! »vidéo explicativeEn 2009, Jupiter Research a constaté que 50 % des internautes consultent un blogue avant de faire un achat.
  • 114.
    La force dublogueL’utilisateur clique sur le titre du blogueL’utilisateur lit et apprécie le billetIl publie le billet sur Facebook (200 amis)Il publie le billet sur Twitter (45 followers)40 de ses amis lisent l’histoire15 de ses amis publie l’histoire sur Facebook et Twitter10 des amis qui ont lu « tags » l’histoire (delicious)Et, ça recommence pour chacune des personnes qui publient l’histoire…
  • 115.
    Pourquoibloguer?Vous faire connaîtreVendreInfluencerRésauterÊtrevuCommuniquerSe souvenirProvoquer (exemple la saga bell)ApprendreInformer- Référence : Livre « Pourquoi Bloguer ? » Michelle Blanc
  • 117.
    La plupart dutemps, sivousrépondez à la question du consommateurvousavez un nouveau client.
  • 118.
    Exemples de bloguesMichelleblanc.comGoogleGestionRessourceRicherMichelle BlancSeth GodinDellDesjardinsMèresBest blogs 2009 (TIME)
  • 119.
    La puissance dublogueGratuit et souventdéveloppé par la communauté;Outil simple et facile à utiliser par tout le monde;Actualisation de votre site par la publication de billets;Outil social qui se connecte via les RSS à tous les médiassociaux;À l’inverse, les médiassociauxs’intègrentdansvotreblogue;Construit pour faire de l’affiliation par le biais de la blogoliste;Efficacesdans les résultats de recherches;Présencedans la blogosphère;Interactivité: commenter, partager et voter l’information;Structure du site trèsappréciée par les moteurs de recherche;
  • 120.
    Pourquoi un blogue?Pourêtre  « cherchable » et trouvé sur GoogleDémontrer votre capacité à vous adapter aux nouvelles technologies.Alimenter des conversations sur des réseaux sociaux grâce aux RSS.
  • 121.
    Des outils pourbloguerWordpress.com ou wordpress.orgBlogger.comTypepad.com
  • 122.
  • 123.
    Que désirez-vous accomplir?Référence: The FacebookEra de Clara Shih
  • 124.
    Des outils pourgérer les conversationsRéférence : The FacebookEra de Clara Shih
  • 125.
    « 20% rapportent 80% »Nevous adressez pas à tout le monde, choissez une nichePréférez quelques visiteurs ciblés à des centaines qui ne sont pas intéressés
  • 126.
    « Thinkbig, startsmall andmove fast »- Mitch JoelPenser c’est bien, agir c’est encore mieux.Explorer c’est innover.
  • 128.
    Avant de commencerQuelleestla mission de votreentreprise?Quelssontvosobjectifsd’affaires?Qui sontvos clients cibles? Quecherchent-ils?Quellessont les communautés de clients existantes?Qui sontvoscompétiteurs?Quepensent les gens de voscompétiteurs?Quelssont les canauxutilisés par vos clients ciblesQuelssont les canauxpouvantvous faire connaître?Quecherchentvos clients cibles?Quellesontvosressources? (humaines, temps, financières)
  • 129.
    Objectifs générauxAmener dutrafic sur votre site Web;Faire des liens pertinentsversvotre site Web;Faire connaîtrevotreentrepriseouvous-même;Convertir les visiteurs aux actions payantes (vendre);Générer des conversations survoscontenus;Établir la confiance;Revitaliserl’image de l’entreprise;Démontrerl’expertise;Faire parler de votreentreprise par les gens;Êtreprésent en ligne;Faire bonne impression en ligne;
  • 130.
    Qui çaintéresse?Âge Sexe ÉducationPoste occupé Localisation géographique Langue parléeFamiliarité avec le domaine Néophyte, utiliser un langage populaire? Culture NationalitéAppartenance à une famille. Appartenance à une entreprise. Mythes. ValeursNiveau de langage et de lecture. Handicap (audio, mobilité, visibilité). Statut (étudiant, employé, travailleur autonome, retraité)Situation financièreSites Web les plus consultés (5) ;Familiarité avec la navigation sur le Web ;Niveau de confiance/connaissance avec votre entreprise ;
  • 131.
    À qui ons’adresse?Qui achèteouconsommevos services? Hommes, femmes, enfants, adolescents, entreprises, personnesâgées, autres?Quels sites fréquentent-ils?Oùcherchent-ils? (Google, portails, forums, etc.)Sont-ilssociaux? (Facebook, Linkedin, Twitter, Plogg); Allezdoncvoirce qui se ditsurvotre champ d’activité; Search.twitter.com, Google, FacebookLexicon, Google Alert;Quedisent les gens de voscompétiteurs?Bons, douteux, manque de service
  • 132.
    À qui ons’adresse?4. Quelsoutilsutilisent-ils?Designers Web : photoshop -> Top 10 des trucsphotoshop
  • 133.
    Architecte : autocad,papier, crayons spécialisés5. Quel type de contenupréfèrent-ils lire?Avocat -> article sousforme de texte;Design -> billet de blogue avec des images;Mère -> images de bébés
  • 134.
    Comprendre votre auditoireQuiest votre audience? D’où proviennent-ils?À quel endroit sur votre site interagissent-ils? À quel moment prennent-ils leur décisions?Pourquoi se comportent-ils de cette manière?Quelles tâches désirez-vous qu’ils accomplissent?Est-ce que votre site permet à vos visiteurs d’accomplir ce qu’ils désirent?
  • 135.
    Olivier MermetOlivier estun blogueur sur les médias sociaux24 ans, en coupleSouvent dans les cafés InternetPasse beaucoup de temps sur Internet.Tout ce qui est nouveau média et con l’intéresse.CherchesouventsurYoutubePossède un iPhone 4Profil Twitter, Facebook, LinkedinPossède son propreblogue www.bloguedenuite.comMaîtrise en commerce électronique à l’Université de SherbrookePoste chez Nurun
  • 136.
    Les personnasDéterminer lesbesoins fonctionnels (« trouver un bon sac à dos pour faire de la randonnée »)Nommer des profils types (ex : « amateur de plein air ») Quels mots a-t-il utilisé pour trouver le site?Combien de temps passera-t-il sur le site?
  • 137.
    Est-ce qu’il trouvele contenu pertinent?
  • 138.
    Est-ce qu’il estfidèle au site?
  • 139.
  • 140.
    Qui et quoiinfluence sesachats?
  • 141.
    Mettez-vous dans lapeau du personnage…
  • 142.
    Énumérer les actions: cherche dans le moteur, trouver le site, lire une chronique, abonner à l’infolettre, envoyer un article à un ami, etc.La publicitén’estpas de la publicitélorsqu’elleestinformative.
  • 143.
    Connaissez-vous vos clients?« pensezaussi aux consommateurs potentiels »
  • 144.
    Écrirevotrecontenu(émotion + information= succès)Bien répondre à la question des consommateurs.Penser aux émotions des gens.
  • 145.
    Cherchercommevos clients?ExplicitementChiroSherbrooke, restaurantvégétariensherbrooke, café sherbrooke, animaleriesherbrooke, coursd’anglaissherbrooke, spectacle sherbrooke, vignoblesherbrooke, vendangeestrie, produitsécologiques, savonbiologique, café équitable, graphistesherbrooke, cartesd’affaires pas cher.ProblèmeMaux de dos, mal aux dents, dent brisée, bassindéplacé, alergie au gluten, chienindontable, chat agressif, stress trop intense, quoi faire cesoir? Gêner de parleranglais, manque de compétences, communiquer en anglais, vinbouchonné, où se marier, bon endroit pour se marier, besoind’unesalle de réception, manger vétégarien, économiserl’eau, consommerécolo, chasse moustiquepolluant, trop de contenants de plastique, logo laid, carte d’affaireslaidesSymptômeFatigue constante, maux de tête, inflammation aux coudes, dents jaunes, brûlementd’estomac, célibataire, sans emploi, dents croches, chasse moustiquechimique, surconsommationd’eau, site Web désuet.Nom de produit, partie de produitNourriturecatshow, vin de bordeau, vinfrançais, champagne, ibrace.
  • 146.
    Les émotions devos clientsPlus de contrôle: coursd’anglais, gestion des émotionsPlus d’indépendance : coursd’anglais, gestion des émotions, contesBelle apparence : orthodontiste, dentiste, penservert, carte d’affairesuniquesPromotion au travail : Coursd’anglais, orthodontiste, dentiste, penservertLiberté : dégustation de vins, animalerie, contesBien manger : chocolaterie, café croquis, dégustation de vins, manger bioPlus de temps : Plus d’argent: coursd’anglais, site Web performantMeilleure santé : Chiropraticien, kinésiologue, restovégératien, vin rouge, chocolat noir, fondation cancerSentirinclus: écouteprofessionelle, bonsvins, dentiste, orthodontiste, consommer bioSécurité : écouteprofessionnel, animalerie, fondation cancer, manger bioPlaisir : dégustation de chocolats, animalerie, contes, café céramique, don fondation, agirvertÊtre plus vert: produit bio, économied’eau, consommationresponsable
  • 147.
    Émotions (suite)Douleur : chropraticien, kinésiologie, écouteprofessionnelle, fondationSentirstupide: coursd’anglais, carte d’affaire horrible, site Web désuetEmbarassé : coursd’anglais, dentiste, surconsommationÊtreignoré: écouteprofessionnelle, dentiste, environnementCritiqué: coursd’anglais, dentiste, récupération, environnement, carte d’affaires “cheap”Douter : cours d’anglaisDouleur : dentiste, kinésiologue, chiropraticien, écouteprofessionnelle, fondation cancerTrop risqué : coursd’anglaisTrop de travail : vignobleStupide : coursd’anglais, pas de site Internet, pas de carte d’affairesSolitude : écouteprofessionnelle, chocolaterie, bénévolatfondationEnnuie : vignoble, chocolaterie
  • 148.
    Tâches à accomplirFaireune demande d’information;S’abonner à la l’infolettre;DeveniradeptesurFacebook;Télécharger une brochure d’information;Joindre l’entreprise;Recommanderl’entreprise;Vousrecommander;Laisser un commentaire;Acheter un produitou un service;
  • 149.
  • 151.
    Page d’atterrissageOrienter levisiteur au bon endroit Vérifier que cette page permet de réaliser les actions désirées
  • 152.
    Fixez des objectifsSMARTSpécifiques: permettrontd’atteindrevosobjectifs.Mesurables : comparer l’évolution à traversunepériode de temps. 200 nouveaux contacts par mois.Atteignables: `Vousavez 15 fans... 1000 clients potentielssur la page Facebookcetteannée.Réalistes : Respectantvosressources (temps, argent).Temps : Mesurer à des périodesprécises.
  • 153.
    Vos actions1 nouveauconcours par mois(Facebook, site Web);1 nouveau billet de blogue par semaine (site Web);10 nouvelles photos de produits par semaine (Flickr, site Web);1 conférence par mois (Slideshare.net, Site Web);1 envoi du billet par courriel (feedburner.com);1 nouvelle vidéod’information par mois (Youtube, Site Web);
  • 154.
    Exempled’objectifs100 nouveaux “fans”surFacebooktous les mois;50 participants par concours (nom, courriel, âge);10 téléchargements de notre brochure corporative par mois;Augmenter le trafic de 20% par mois;100 consultations de la page “Nous joindre” par mois;30 nouveaux abonnés à notreinfolettre;
  • 155.
    Que mesure-t-on?Nombre defois “nommé” dans les discussions;Nombre de commentaires;Nombre de fans Facebook;Nombre de mentions sur les babillards;Nombre de « j’aime »;Nombre de fois vu des vidéos;Trafic sur votre site Web;Nombre de participants aux concours;Nombre de commentaires;Nombre de ReTweets;Transactions hors ligne avec les coupons;Nombre de ventes;Nombred’appels en provenance du Web;Référence : The FacebookEra de Clara Shih
  • 156.
    Évaluer et mesurerGoogle Analytics : Les statistiques de votre site Web;Google Keywords : Qu’est-cequecherchent les gens sur Google?Kampyle.com : rétroactionsur la qualité de votre site Web;Clicktale.com : reconstituer les visites en vidéos;Addthis.com : nombre de partage des médiassociaux;PublicitéFacebook : déterminer le bassin de clients cibles;Statistiques Page Facebook : résultats de votre page Facebookentreprise;Moteur de personnes Linkedin.com : résultats de recherche de professionnels;search.twitter.com : Recherche et veillesur Twitter;Google Alert : Suivrevotreentrepriseouvotresecteur;
  • 157.
    Propagerl’informationCatalyseur : Connaît toutle monde;Adopteur : Très heureux, aiment tout ce qui est nouveau, aime découvrir, il est reconnu par les autres et donc son opinion est importante;Vendeur : influence les autres par leur charme et le persuasion;Référence : The FacebookEra de Clara Shih
  • 158.
    Bien commencerÉviter deperdre la faceAttention à votre personnalité électroniqueGoogle Alert
  • 159.
    1. Soyez constantMaintenezvotre fréquenceÉvitez de faire tous les médias car vous finirez par vous essouffler et perdre le cap
  • 160.
    2. Soyez vraiAssumez-vouspubliquement!Définissez-vous un style et maintenez-leÉvitez d’être simplement une entreprise c’est très froid comme approcheNe soyez jamais sous un surnom, vous perdez toute crédibilitéUtilisez votre nom pour votre entreprise Exemple : Philippe Marchesseault – Plogg Média
  • 161.
    3. Une photode qualitéVous n’avez pas deux chances de faire une première impressionVous êtes une chaîne médiaOn vous reconnaîtPourquoi pas un photographe professionnel…
  • 162.
    4. Ajouter dela valeurUtilisez votre expertiseSoyez reconnuÉvitez les commentaires de type « high five » stupides
  • 163.
    5. Répondre viteet, honnêtement Portez attentionSi vous ne répondez pas, vous aurez des problèmes…Gérez la rétroaction Assurez le service à la clientèle
  • 164.
    6. Parler enêtre humain Évitez d’être impersonnelParler en votre nom
  • 165.
    Gérer les conversationsen ligneTweet DeckSeesmicHootsuiteGoogle AlertRéférence : The FacebookEra de Clara Shih
  • 166.
    Comment faire pourréussir?Être présentet professionnel;Ce n’est plus le plus riche qui gagne, c’est celui qui s’investitpersonnellement;Expérimenter pour innover;N’ayez pas peur de faire des erreurs;
  • 167.
    Que feriez-vous enconférence à la chambre de commerce?« Faite de même sur les réseaux sociaux »
  • 168.
    Quelques conseilsAimer lesgens et aimer son travail;Avoir desobjectifs précis;Être patient et constant (peu à peu toutes les semaines);Donnez et vous recevrez;Informer, démystifier, dénoter et commenter dans votre secteur d’activité etc.